1. Präambel

Dieses Dokument ist das offizielle Betriebshandbuch zur Installation der Software xPlanBox. Die in diesem Dokument genannten Soft- und Hardwarebezeichnungen sind in den meisten Fällen auch eingetragene Warenzeichen und unterliegen als solche den gesetzlichen Bestimmungen.

Die in diesem Werk enthaltenen Angaben, Daten, Ergebnisse usw. wurden von den Autoren nach bestem Wissen erstellt und mit Sorgfalt überprüft. Dennoch sind inhaltliche Fehler nicht völlig auszuschließen. Daher erfolgen alle Angaben ohne jegliche Verpflichtung oder Garantie. Die Autoren übernehmen aus diesem Grund auch keinerlei Verantwortung oder Haftung für Fehler und deren Folgen. Hinweise auf eventuelle Irrtümer werden gerne entgegengenommen.

Dieses Dokument ist mit AsciiDoc gesetzt. Es ist als Quellcode erhältlich und kann als HTML und PDF angeschaut bzw. bereitgestellt werden. Die Bereitstellung des AsciiDoc Quellcode erfolgt über die OpenCoDE-Plattform.

1.1. Autoren

Danilo Bretschneider, Jens Fitzke, Torsten Friebe, Dirk Stenger, Sebastian Goerke, Lyn Elisa Goltz, Carmen Tawalika, Jeronimo Wanhoff, Lena Rippolz, Julian Zilz.

Copyright © 2010 - 2025, lat/lon GmbH, Wachtberg.

1.2. Lizenz

Die Komponenten der xPlanBox sind urheberrechtlich geschützt und werden unter der GNU Affero General Public License, Version 3 oder jeder späteren Version veröffentlicht.
Die xPlanBox basiert auf dem OSGeo-Projekt deegree, welches Bestandteil der xPlanBox ist. Der Quellcode von deegree ist urheberrechtlich geschützt und wird unter der GNU Lesser General Public License (LGPL), version 2.1 veröffentlicht. Bitte beachten Sie auch die Lizenzen der verwendeten Bibliotheken im Anhang.

Copyright © 2010 - 2025, lat/lon GmbH, Wachtberg.

1.2.1. Softwareüberlassung

Die Überlassung der in Binärcode übersetzten Programme (Binärprogramme) der xPlanBox sowie Skripte, Konfigurationsdateien und Dokumentation erfolgt als Distributionsdatei durch lat/lon und stehen auf der OpenCoDE-Plattform zum Download zur Verfügung.

1.2.2. Gewährleistung

Für die Komponenten der xPlanBox gelten die Haftungs- und Gewährleistungsausschlüsse wie in der AGPL benannt. Für deegree gelten die Haftungs- und Gewährleistungsausschlüsse wie in der LGPL benannt.

Die Firma lat/lon übernimmt keine Gewähr zur Freiheit der Software xPlanBox bezüglich von Funktions- oder Sachmängeln.

1.2.3. Nutzungsbedingungen

1.3. Lizenz des Dokuments

Es wird die Erlaubnis gewährt, dieses Dokument zu kopieren, zu verteilen und/oder zu modifizieren, unter den Bestimmungen der GNU Free Documentation License, Version 1.3 oder jeder späteren Version, veröffentlicht von der Free Software Foundation; mit den unveränderlichen Abschnitten Präambel und Autoren, ohne vordere Umschlagtexte und ohne hintere Umschlagtexte. Die Lizenz wird unter http://www.gnu.org/licenses/fdl-1.3 bereitgestellt.

2. Systemüberblick

In diesem Betriebshandbuch befinden sich Informationen zu den Systemvoraussetzungen für den Betrieb der xPlanBox und Anleitungen zur Installation und Konfiguration der Software-Komponenten.

Zur erfolgreichen Installation der Software-Komponenten müssen die im folgenden Abschnitt beschriebenen Systemvoraussetzungen erfüllt werden.

Für den Betrieb der xPlanBox wird ab Version 8.0 eine Container-basierte Laufzeitumgebung empfohlen. Auf der openCode-Plattform stehen dafür vorbereitete Container-Images zum Download bereit. Ein Betrieb der xPlanBox auf Windows- oder Linux-Betriebssystemen sollte auch weiterhin möglich sein, erfordert aber deutlich mehr Arbeit bei der Installation und Konfiguration der Komponenten.

2.1. Systemvoraussetzungen

Die folgenden Systemvoraussetzungen beziehen sich auf den Betrieb der xPlanBox auf virtualisierter oder physischer Hardware unter einem Windows- oder Linux-Betriebssystem.

2.1.1. Server

Minimale Systemvoraussetzung
  • CPU: 8 CPUs bzw. 8 Kernen (64 Bit) mit minimal 2,5-GHz-Prozessorgeschwindigkeit

  • Arbeitsspeicher: 16 GB RAM

  • Netzwerkadapter: Gigabit-Ethernet-Adapter (10/100/1000baseT PHY/MAC)

  • Festplattensystem: Journaling-Dateisystem (Kapazität nach Bedarf, Minimum 500 GB)

Empfohlene Systemkonfiguration
  • CPU: 16 CPUs bzw. 16 Kernen (64 Bit) mit 3,2-GHz-Prozessorgeschwindigkeit

  • Arbeitsspeicher: 32 GB RAM

  • Netzwerkadapter: Gigabit-Ethernet-Adapter (10/100/1000baseT PHY/MAC)

  • Festplattensystem: RAID-10 (Kapazität nach Bedarf, Minimum 500 GB) optional mit SSD

Hohe Datentransferraten sind bei Bereitstellung von großen Datenbeständen sowohl von Raster- als auch Vektordaten notwendig, u.a. um die Vorgaben der INSPIRE-Richtlinien zu erfüllen.

2.1.2. Client

  • CPU: 2 CPU mit mindestens 2,0-GHz-Prozessor

  • Arbeitsspeicher: 4 GB RAM

Weitere Informationen zu den Systemvoraussetzungen bei den unterstützten Browsern: Microsoft Edge (79.0+), Mozilla Firefox (80.0+), Google Chrome (85.0+)

2.2. Betriebssystem

Als Betriebssystem kann ein beliebiges 64-bit Betriebssystem verwendet werden.

Empfohlen wird die Nutzung eines der folgenden Betriebssysteme: Debian 12 (Bookworm) oder Ubuntu 24.04 LTS (Noble Numbat).
Das Gebietsschema des Betriebssystems ("Locale") sollte auf deutsch konfiguriert sein, da einzelne Fehlerbeschreibungen in dieser Sprache ausgegeben werden (z. B. im Validierungsbericht). Unter Linux kann das Gebietsschema beispielsweise in der Datei "/etc/default/locale" angepasst werden.

2.3. Java SE

Als JDK/JRE wird jedes OpenJDK 17 unterstützt.

Empfohlen wird Eclipse Temurin 17.0+.

2.4. Java Applikationsserver

Als Applikationsserver kann jeder Servlet-Container verwendet werden, der das Jakarta EE 10 Web Profil unterstützt. Diese Installationsanleitung bezieht sich im Folgenden auf den Apache Tomcat. Das Installationsarchiv von Apache Tomcat kann über die Webseite der Apache Foundation heruntergeladen werden. Weitere Informationen zur Installation befinden sich in der Dokumentation von Apache Tomcat.

Empfohlen wird Apache Tomcat Version 10.1+.

2.5. PostgreSQL Datenbank

Als Datenbanksystem ist eine PostgreSQL-Datenbank mit installierter PostGIS-Erweiterung erforderlich. Weitere Informationen zur Installation befinden sich im Abschnitt Erstellen der Datenbank XPlanDB.

Unterstützt wird PostgreSQL 15+ mit PostGIS 3.5+.

2.6. Liquibase

Um die XPlanDB einzurichten ist die Installation von Liquibase erforderlich. Liquibase benötigt ein JDK und einen aktuellen JDBC-Treiber für den Zugriff auf die PostgreSQL Datenbank. Weitere Informationen zur Installation befinden sich im Abschnitt Installation von Liquibase.

Unterstützt wird Liquibase 4.30+.

2.7. RabbitMQ

Als Message Broker ist RabbitMQ erforderlich. Weitere Informationen zur Installation befinden sich im Abschnitt Installation und Konfiguration von RabbitMQ.

Unterstützt wird RabbitMQ 3.13+.

2.8. MapServer

Für die Bereitstellung von Rasterdaten ist eine Installation von MapServer erforderlich. Weitere Informationen zur Installation befinden sich im Abschnitt Installation und Konfiguration von MapServer.

Unterstützt wird MapServer 8.0+.

2.9. MapProxy

Optional kann MapProxy installiert werden. MapProxy kann als Proxy kaskadierend für den XPlanWMS und XPlanMapServer mit Cache-Funktion verwendet werden, um den Zugriff auf Raster- und Vektorebenen des XPlanWMS und XPlanMapServer zu beschleunigen. Der Zugriff auf MapProxy erfolgt über die Standardschnittstellen WMS und WMTS. Weitere Informationen zur Installation befinden sich im Abschnitt Installation und Konfiguration des MapProxy.

Unterstützt wird MapProxy 3.1+.

2.10. HALE CLI

Optional kann das HALE CLI installiert werden. Wenn Daten der xPlanBox transformiert werden sollen, dann ist der Einsatz des HALE CLI erforderlich. Weitere Informationen zur Installation befinden sich im Abschnitt Installation und Konfiguration von HALE CLI.

Unterstützt wird HALE CLI 5.1+.

3. Systemarchitektur und Schnittstellen

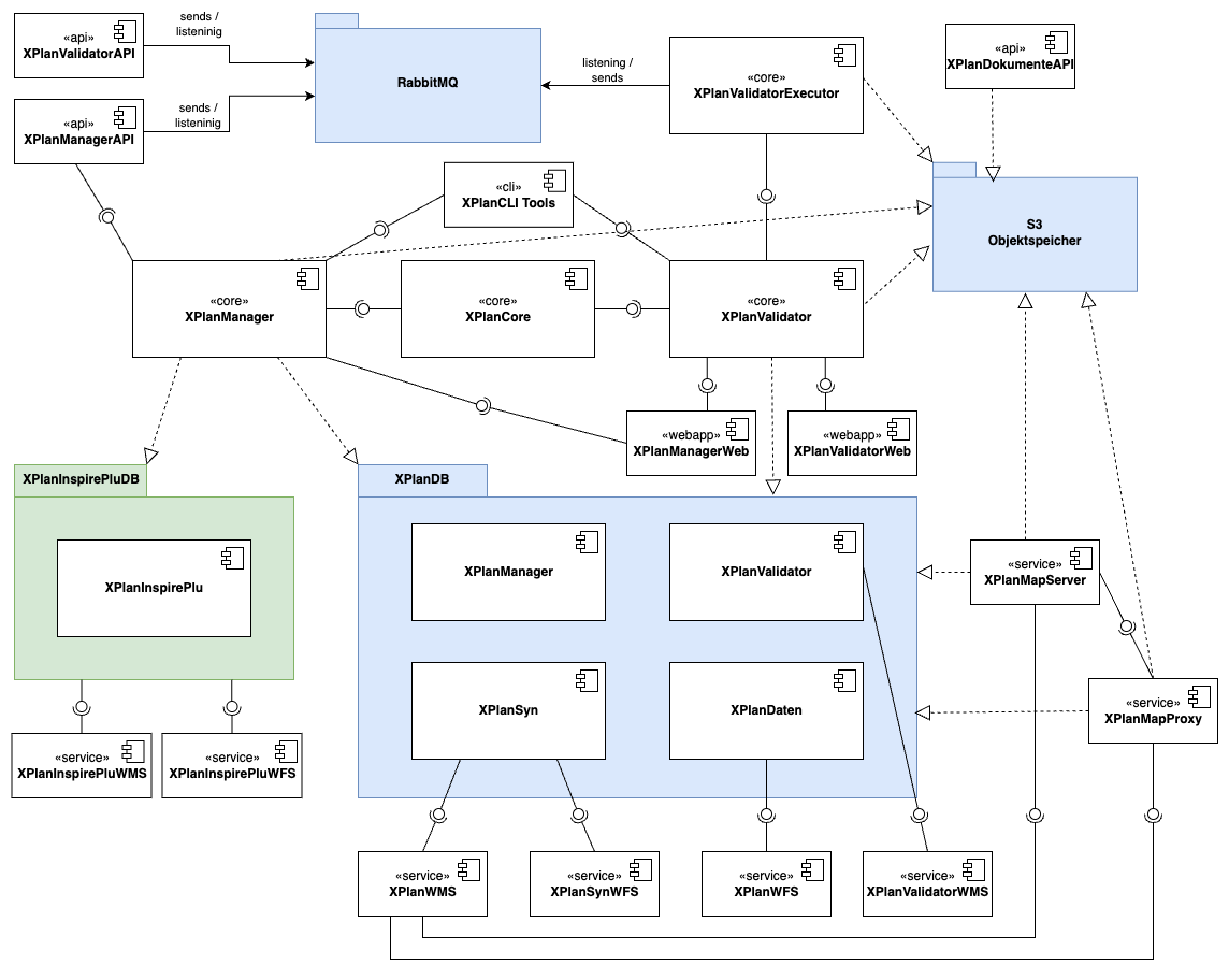
Die folgende Abbildung zeigt die vereinfachte Darstellung der zentralen Komponenten der xPlanBox.

xPlanBox Architektur
Abbildung 1. Vereinfachte Darstellung der Architektur der xPlanBox

Das Gesamtsystem setzt sich aus folgenden Komponenten zusammen:

3.1. XPlanManagerWeb

Die Komponente XPlanManagerWeb ist eine Web-Oberfläche, die dem Fachadministrator der xPlanBox ermöglicht, die Datenhaltung XPlanDB über einen Browser zu verwalten.

3.2. XPlanManagerAPI

Die Komponente XPlanManagerAPI stellt eine REST-Schnittstelle bereit, über die die Datenhaltung XPlanDB verwaltet werden kann.

3.3. XPlanValidatorWeb

Die Komponente XPlanValidatorWeb ist eine Web-Oberfläche, welche dem Fachadministrator der xPlanBox ermöglicht, XPlanGML-Dokumente über den Browser zu validieren.

3.3.1. XPlanValidatorWMS

Bei der Komponente XPlanValidatorWMS handelt es sich um eine Subkomponente des XPlanValidatorWeb. Validierte Plänen können über den XPlanValidatorWMS in der Kartenvorschau angezeigt werden, ohne das ein Plan in die Datenhaltung der XPlanDB importiert wird.

Der XPlanValidatorWMS ist veraltet und wird in zukünftigen Versionen der xPlanBox entfernt!

3.4. XPlanValidatorAPI

Die Komponente XPlanValidatorAPI stellt eine REST-Schnittstelle bereit, über die XPlanGML-Dokumente validiert werden können.

3.4.1. XPlanValidatorExecutor

Die Komponente XPlanValidatorExecutor ist die zentrale Komponente innerhalb der xPlanBox, die die Validierung der Pläne durchführt und wird von den Komponenten XPlanValidatorAPI und XPlanManagerAPI verwendet.

3.5. XPlanDokumenteAPI

Die optionale Komponente XPlanDokumenteAPI stellt eine REST-Schnittstelle bereit, über die zu einem Plan zugehörigen Dokumente abgerufen werden können.

3.6. XPlanWMS, XPlanArtWMS und XPlanWerkWMS

Der XPlanWMS, XPlanArtWMS und XPlanWerkWMS sind auf dem Standard Web Map Service (Version 1.1.1 und 1.3.0) des Open Geospatial Consortium (OGC) basierende Kartendienste. Diese bieten die Möglichkeit, Visualisierungen von Plandaten sowie Sachinformationen zu einzelnen Planinhalten abzufragen.

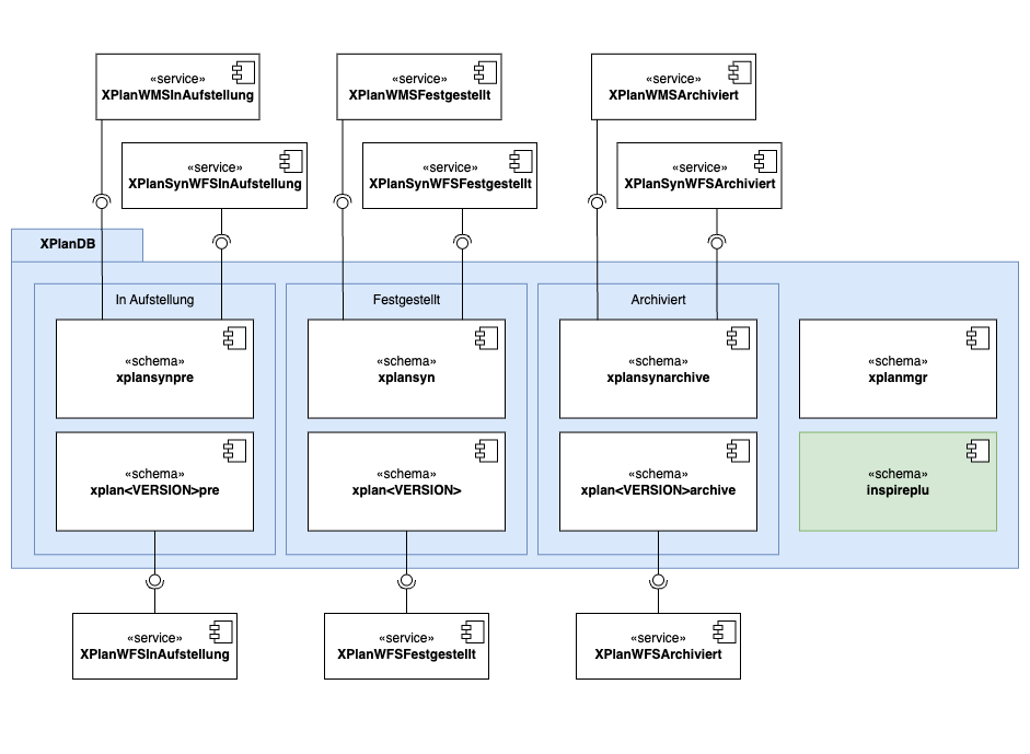
Die Plandaten liegen in einer separaten Datenhaltung (siehe Abbildung 2) vor, d.h. je nachdem in welche Datenhaltung ein Plan importiert wurde, ist dieser über den entsprechenden XPlanWMS-Endpoint abrufbar. Die folgende Tabelle zeigt die vom XPlanWMS bereitgestellten Daten nach Planstatus.

Endpoint Planstatus Postfix für Schema und Endpoint

XPlanWMSInAufstellung

In Aufstellung

pre

XPlanWMSFestgestellt

Festgestellt

-

XPlanWMSArchiviert

Archiviert

archive

Gleiches gilt für den XPlanWerkWMS, XPlanArtWMS, XPlanWFS und XPlanSynWFS

Der XPlanWMS greift auf dasselbe Datenbankschema wie der XPlanSynWFS in der XPlanDB zu. Rasterdaten werden über XPlanMapServer bereitgestellt. Die Verzeichnisstruktur des Workspace XPlanWMS Workspace ist im Anhang dokumentiert.

3.7. XPlanMapServer

Der XPlanMapServer ist auf dem Standard Web Map Service (Version 1.1.1 und 1.3.0) des Open Geospatial Consortium (OGC) basierender Kartendienst. Dieser bietet die Möglichkeit die Rasterdaten zu einem Planwerk abzufragen.

3.8. XPlanWFS

Der XPlanWFS ist ein auf dem Standard Web Feature Service (Version 1.1.0 und 2.0.0) des Open Geospatial Consortium (OGC) basierender Dienst zur Abfrage von Vektordaten und stellt Endpunkte für jede XPlanGML-Version bereit. Jeder Dienst greift auf das zu der XPlanGML-Version passende Datenbankschema in der XPlanDB zu. Die Zuordnung der einzelnen Endpunkte zu den Datenbankschemata ist im Kapitel Zugriff auf Daten der XPlanDB dokumentiert.

3.9. XPlanSynWFS

Der XPlanSynWFS dient der Abbildung des synthetisierten XPlanGML-Anwendungsschemas (XPlanSynGML). Dieses stellt eine vereinfachte und zusammenfassende Form der verschiedenen XPlanGML Versionen dar. Der XPlanSynWFS greift auf das synthetisierte Datenbankschema in der XPlanDB zu.

3.10. XPlanMapProxy

Der XPlanMapProxy ist auf dem Standard Web Map Service (Version 1.1.1 und 1.3.0) und Web Map Tiling Service 1.0.0 des Open Geospatial Consortium (OGC) basierender Kartendienst. Dieser bietet die Möglichkeiten kaskadierend auf die Inhalte des XPlanWMS und XPlanMapServer mit Cache-Funktion zuzugreifen.

3.11. XPlanInspirePluWMS

Der XPlanInspirePluWMS ist ein INSPIRE View Service für die Bereitstellung importierter Pläne im INSPIRE Datenthema Planned Land Use (PLU).

3.12. XPlanInspirePluWFS

Der XPlanInspirePluWFS ist ein INSPIRE Download Service für die Bereitstellung importierter Pläne im INSPIRE Datenthema Planned Land Use (PLU).

3.13. XPlanCLI Tools

Das Kommandozeilenwerkzeug XPlanCLI unterstützt mehrere Kommandos zur Validierung und Verwaltung von Planwerken, sowie Kommandos zur Erstellung eines Auswerteschemas oder Generierung von Metadaten.

3.14. XPlanRessourcen

Die optionale Komponente XPlanRessourcen bietet eine Einstiegsseite zu den einzelnen Komponenten der xPlanBox und stellt Testdaten sowie die Dokumente mit den Konformitätsbedingungen des Standards XPlanung bereit.

3.15. XPlanDB

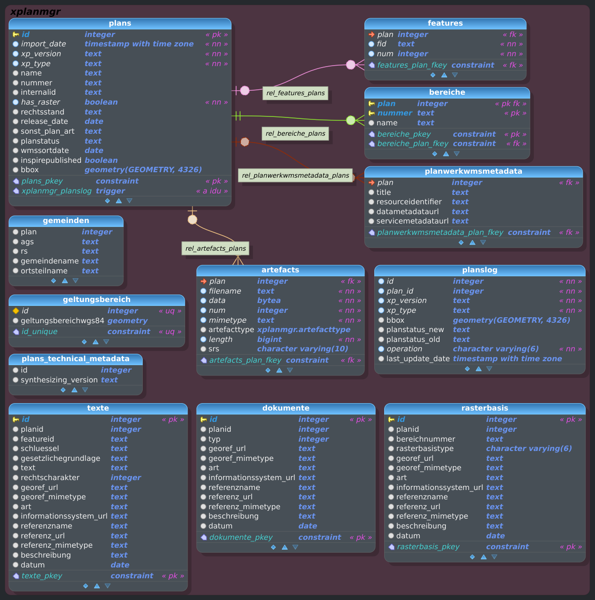
Die Komponente stellt die zentrale Datenhaltungskomponente für die alle Komponenten der xPlanBox bereit und wird durch eine PostgreSQL/PostGIS Datenbank realisiert. Die Einrichtung der Datenbank ist im Kapitel Erstellen der Datenbank XPlanDB, die Datenbankstruktur im Anhang Datenbankmodell der XPlanDB sowie der Datenzugriff im Kapitel Zugriff auf Daten der XPlanDB beschrieben.

4. Installationsanleitung

In den nachfolgenden Abschnitten wird die Installation der einzelnen Komponenten erläutert.

4.1. Vorbereitung der Installation

Die folgende Installationsanleitung setzt voraus, dass die im Abschnitt Systemüberblick beschriebenen Komponenten, soweit erforderlich, installiert sind.

4.1.1. Verzeichnisse für die Konfigurationsdateien

Weiterhin ist vorbereitend das Anlegen von Verzeichnissen erforderlich, in dem die Konfigurationsdateien abgelegt werden können:

  • DEEGREE_WORKSPACE_ROOT: Der Pfad zu diesem Verzeichnis muss über die Umgebungsvariable DEEGREE_WORKSPACE_ROOT (Vorgabewert ist das Verzeichnis .deegree/ im Home-Verzeichnis des Nutzers, z. B. unter Linux /home/user/.deegree) gesetzt werden. In diesem Verzeichnis werden die Konfigurationsdateien für die XPlanDienste abgelegt. Beispiel: DEEGREE_WORKSPACE_ROOT=/opt/deegree.

  • XPLANBOX_CONFIG: Der Pfad zu diesem Verzeichnis muss über die Umgebungsvariable XPLANBOX_CONFIG (Vorgabewert ist das Verzeichnis xplanbox/ im Home-Verzeichnis des Nutzers, z. B. unter Linux /home/user/xplanbox/) gesetzt werden. In diesem Verzeichnis werden die Konfigurationsdateien für die XPlanManager und XPlanValidator abgelegt. Beispiel: XPLANBOX_CONFIG=/opt/xplanbox/xplan-manager-config/.

Dem Betriebssystembenutzer, mit dem der Tomcat-Server gestartet wird, müssen Lese- und Schreibrechte für das Verzeichnis DEEGREE_WORKSPACE_ROOT eingeräumt werden.

4.1.2. S3-Objektspeicher einrichten

Für die Ablage von Rasterdateien, Begleitdokumenten und Validierungsreports ist ein S3-Objektspeicher erforderlich. Neben Cloud-Anbietern von S3-kompatiblen Objektspeichern können auch die Komponenten des Open Source Projekts MinIO verwendet werden.

Ab Version 8.0 der xPlanBox ist ein S3-Objektspeicher erforderlich.
Konfiguration des S3-Objektspeichers

Die Ablage von Rasterdaten, Begleitdokumenten und Validierungsreports erfordert einen S3-Objektspeicher. Für die xPlanBox müssen 3 Buckets angelegt werden.

Für die Komponenten der xPlanBox müssen die Angaben für den S3-Objektspeicher über Umgebungsvariablen gesetzt werden:

XPLAN_S3_ACCESS_KEY=MY_ACCESS_KEY (1)
XPLAN_S3_SECRET_ACCESS_KEY=MY_SECRET_KEY (2)
XPLAN_S3_REGION=eu-central-1 (3)
XPLAN_S3_ENDPOINT=s3.eu-central-1.amazonaws.com (4)
1 Hier muss der S3-Accesskey gesetzt werden.
2 Hier muss der S3-Secretkey gesetzt werden.
3 Hier muss die S3-Region gesetzt werden.
4 Hier muss die S3-Endpoint URL gesetzt werden.
S3-Objektspeicher für Rasterdaten und Begleitdokumente

Rasterdaten werden zusammen mit den Begleitdokumenten in einem S3-Objektspeicher gespeichert. Die Rasterdaten können über den XPlanMapServer abgerufen werden. Die Begleitdokumente können über die XPlanDokumenteAPI abgerufen werden.

Dazu müssen in den Tomcat-Instanzen mit XPlanManagerWeb und XPlanManagerAPI die Verbindungsdaten für S3-API über Umgebungsvariablen gesetzt werden. Für den MapServer steht in dem Distributionspaket xplan-mapserver-config-<VERSION>.zip eine Konfigurationsdatei mapserver.map bereit. In dieser Datei müssen die Angaben für AWS_ACCESS_KEY_ID, AWS_SECRET_ACCESS_KEY, AWS_REGION, AWS_S3_ENDPOINT (siehe AWS CLI Umgebungsvariablen) angepasst werden.

Weitere Informationen zur Konfiguration des S3 Objektspeichers im MapServer Mapfile und GDAL Virtual File Systems.
Name des S3-Objektspeichers für Rasterdaten und Begleitdokumente
XPLAN_S3_BUCKET_ATTACHMENTS=myattachmentsbucket (1)
1 Hier muss der Name des S3-Bucket für die Rasterdaten gesetzt werden, hier als Beispiel myattachmentsbucket.
S3-Objektspeicher für Validierungsreports

Für die Ablage von Validierungsreports im S3-Objektspeicher muss folgende Umgebungsvariable gesetzt werden:

Name des S3-Objektspeichers für Validierungsreports
XPLAN_S3_BUCKET_VALIDATION=myvalidationreportbucket (1)
1 Hier muss der Name des S3-Bucket für die Validierungsreports gesetzt werden, hier als Beispiel myvalidationreportbucket.
S3-Objektspeicher für MapProxy-Cache

Für die Ablage des MapProxy-Caches im S3-Objektspeicher muss folgende Umgebungsvariable gesetzt werden:

Name des S3-Objektspeichers für MapProxy-Cache
XPLAN_S3_BUCKET_MAPPROXYCACHE=mymapproxycachebucket (1)
1 Hier muss der Name des S3-Bucket für die Begleitdokumente gesetzt werden, hier als Beispiel mymapproxycachebucket.

4.1.3. Installation und Konfiguration von RabbitMQ

Die xPlanBox nutzt für die interne Kommunikation zwischen den Komponenten den Message Broker RabbitMQ. Die Installation von RabbitMQ ist in der Dokumentation beschrieben.

Ab Version 8.0 der xPlanBox ist der Message Broker RabbitMQ erforderlich.
Mit der Version 8.1 der xPlanBox erfolgte die Umstellung der privaten Queues zum Austausch von Nachrichten zwischen XPlanManagerAPI/XPlanValidatorAPI und XPlanValidatorExecutor von Classic Queues auf Quorum Queues.

4.1.4. Installation von Liquibase

Für die initiale Installation von Liquibase sind folgende Schritte erforderlich:

  • Download und Installation von Liquibase wie in der Dokumentation beschrieben.

  • Nach der Installation sollte der Aufruf von liquibase --version möglich sein:

export LIQUIBASE_HOME=/path/to/liquibase-4.30.0
$LIQUIBASE_HOME/liquibase --version

4.2. Überblick der Installationskomponenten

Die xPlanBox umfasst die folgenden Komponenten, die zusammengenommen die Liefereinheit darstellen. Speichern Sie die Distributionsdatei in einem lokalen Verzeichnis und entpacken Sie die ZIP-Datei. Prüfen Sie die Vollständigkeit der Distributionsdatei anhand der folgenden Auflistung.

Komponente Konfigurationen Beschreibung

xplan-dokumente-api.war

xplan-dokumente-config.zip

XPlanDokumenteAPI

xplan-manager-web.war

xplan-manager-config-default.zip, xplan-manager-workspace.zip

XPlanManagerWeb

xplan-manager-api.war

xplan-manager-config-default.zip, xplan-manager-workspace.zip

XPlanManagerAPI

xplan-services-wfs-syn.war

xplan-services-wfs-syn-workspace.zip

XPlanWFS

xplan-services-wfs.war

xplan-services-wfs-workspace.zip

XPlanWFS

xplan-services-wms.war

xplan-services-wms-workspace.zip

XPlanWMS, XPlanArtWMS und XPlanWerkWMS

xplan-validator-web.war

xplan-validator-config.zip, xplan-validator-workspace.zip

XPlanValidatorWeb

xplan-validator-api.war

xplan-validator-config.zip, xplan-validator-workspace.zip

XPlanValidatorAPI

xplan-validator-executor.jar

-

XPlanValidatorExecutor

xplan-webpages.war

-

XPlanRessourcen

xplan-webservices-inspireplu.war

xplan-webservices-inspireplu-workspace.zip

XPlanInspirePluWFS,XPlanInspirePluWMS

xplan-webservices-validator-wms.war

xplan-webservices-validator-wms-workspace.zip

XPlanValidatorWMS

xplan-cli.zip

-

XPlanCLI Tools

externe Komponente

xplan-mapserver-config.zip

Konfiguration für MapServer

externe Komponente

xplan-mapproxy-config.zip

Konfiguration für MapProxy

externe Komponente

xplan-database-scripts.jar

Liquibase Changelog-Dateien für XPlanDB

xplan-benutzerhandbuch-html.zip

-

Benutzerhandbuch für die Komponenten der xPlanBox in HTML-Format

xplan-benutzerhandbuch-pdf.zip

-

Benutzerhandbuch für die Komponenten der xPlanBox

xplan-betriebshandbuch-html.zip

-

Betriebshandbuch für die Komponenten der xPlanBox in HTML-Format

xplan-betriebshandbuch-pdf.zip

-

Betriebshandbuch für die Komponenten der xPlanBox in PDF-Format

Stellen Sie vor Beginn der Installation sicher, dass die Distributionsdatei vollständig ist. Bitte kontaktieren Sie lat/lon GmbH, per E-Mail an info@lat-lon.de, wenn Installationskomponenten fehlen.

4.3. Erstellen der Datenbank XPlanDB

4.3.1. Vorbereitung

Für das Erstellen der Datenbank XPlanDB ist ein Datenbankwerkzeug, wie z. B. pgAdmin oder das Kommandozeilentool psql erforderlich.

Die folgenden Schritte müssen ausgeführt werden:

  • Verbindung zum PostgreSQL-Server als Super User (Rolle postgres) herstellen

  • Anlegen der Datenbank und der Datenbankbenutzer DB_INIT_USER (1) mit Berechtigungen für DDL und DCL sowie DB_USER (2) mit Berechtigungen für DQL und DML:

CREATE USER "$DB_INIT_USER" PASSWORD '$DB_INIT_PASSWORD';  (1)
CREATE USER "$DB_USER" PASSWORD '$DB_PASSWORD';  (2)
CREATE DATABASE "$DB_NAME" OWNER '$DB_INIT_USER';
  • Installation der PostGIS-Erweiterung für die neu erstellte Datenbank.

    1. Dazu als Super User (postgres) mit der neuen Database $DB_NAME verbinden und folgendes SQL-Statement ausführen:

CREATE EXTENSION IF NOT EXISTS postgis;
Weitere Informationen zu der Erstellung der XPlanDB im Anhang Skript zur automatisierten Erstellung der XPlanDB.

4.3.2. Aufruf von Liquibase

Die Erstellung der XPlanDB wird dann mit dem Ausführen der Liquibase-Skripte abgeschlossen.

$LIQUIBASE_HOME/liquibase
      --driver=org.postgresql.Driver \ (1)
      --classpath=changelog:/liquibase/classpath/xplan-database-scripts.jar:./org/postgresql/postgresql/42.7.3/postgresql-42.7.3.jar \ (2)
      --search-path=changelog \ (3)
      --changelog-file=changelog_xplandb.yaml \ (4)
      --url=$XPLAN_JDBC_URL \ (5)
      --username=$XPLAN_DB_INIT_USER \ (6)
      --password=$XPLAN_DB_INIT_PASSWORD \ (7)
      update (8)
      -Dxplan.db.user=$XPLAN_DB_USER (9)
      -Dxplan.srid=$XPLAN_SERVICES_DEFAULT_CRS_SRID (10)
1 JDBC-Treiber für PostgreSQL ist in Liquibase enthalten (optional)
2 Pfad zu den gepackten Liquibase-Dateien und Pfad zu JDBC-Treiber getrennt durch : unter LINUX/UNIX oder ; unter Windows (optional)
3 Pfad zu den Liquibase Changelog-Dateien (optional)
4 Liquibase-Datei für die XPlanDB changelog_xplandb.yaml
5 JDBC URL, z.B. jdbc:postgresql://localhost:5432/xplanbox
6 Benutzername, $DB_INIT_USER aus Vorbereitung
7 Passwort für den Benutzer, $DB_INIT_PASSWORD aus Vorbereitung
8 Liquibase Kommando Update
9 Benutzername, $DB_USER aus Vorbereitung
10 PostGIS SRID in dem die Daten gespeichert werden, z.B. 25832

4.3.3. Datenbankverbindungen anpassen

  • Anpassen der Datenbank-Verbindungen in den XPlanDiensten und im XPlanManagerWorkspace unter Verwendung der Rolle $DB_USER:

    1. <DEEGREE_WORKSPACE_ROOT>/xplan-manager-workspace/jdbc/xplan.xml

    2. <DEEGREE_WORKSPACE_ROOT>/xplan-services-wfs-workspace/jdbc/xplan.xml

    3. <DEEGREE_WORKSPACE_ROOT>/xplan-services-wfs-syn-workspace/jdbc/xplan.xml

    4. <DEEGREE_WORKSPACE_ROOT>/xplan-services-wms-workspace/jdbc/xplan.xml

      1. Anpassen der Datenbank-Verbindungen im XPlanValidatorWMS, wenn die persistente Datenhaltung verwendet wird (siehe Konfiguration des XPlanValidatorWMS)

    5. <DEEGREE_WORKSPACE_ROOT>/xplan-webservices-validator-wms-sql-workspace/jdbc/xplan.xml

      1. Anpassen der Datenbank-Verbindungen in den XPlanDiensten und im XPlanManagerWorkspace, wenn die Bereitstellung für INSPIRE PLU erfolgen soll:

    6. <DEEGREE_WORKSPACE_ROOT>/xplan-webservices-inspireplu-workspace/jdbc/inspireplu.xml

    7. <DEEGREE_WORKSPACE_ROOT>/xplan-manager-workspace/jdbc/inspireplu.xml

4.3.4. Weiterführende Informationen zur Konfiguration des Datenbankzugriffs

In den Dateien xplan.xml werden die ConnectionsPools für den Zugriff auf die Datenbank konfiguriert. Diese beinhalten neben den Verbindungsdetails wie die URL, den Nutzernamen und das Passwort weitere Details, die ggf. bei einer Installation zu berücksichtigen sind. Darunter:

  • initialSize: Die Anzahl der initialen Verbindungen, die beim Start geöffnet werden.

  • maxTotal: Die maximale Anzahl von offenen Verbindungen, die von Pool zeitgleich verwendet werden können.

  • maxIdle: Die maximale Anzahl der Verbindungen, die sich ungenutzt im Pool befinden können.

Da die Anzahl der zugelassenen Verbindungen des Datenbankservers begrenzt sein kann, ist es abhängig von der Installation der xPlanBox, der Anzahl der Nutzer und gegebenenfalls weiterer Faktoren sinnvoll, die vordefinierten Werte an die Installationsumgebung anzupassen.

Alternativ zur Konfiguration von ConnectionsPools für den Zugriff auf die Datenbank kann auch eine JNDI DataSource konfiguriert werden. Details hierzu befinden sich im Handbuch von deegree webservices.

4.4. Einrichtung der Applikationsserver

Um den Betrieb der verschiedenen im Abschnitt Systemarchitektur und Schnittstellen beschriebenen Komponenten zu gewährleisten, ist eine Aufteilung der Komponenten auf mehrere Tomcat-Instanzen erforderlich. Im Folgenden ist beschrieben, wie eine Installation der Komponenten auf drei Tomcat-Instanzen erfolgen kann. Werden drei Tomcat-Instanzen auf einem Server betrieben, dann sollte der Server die im Kapitel Empfohlene Systemkonfiguration beschriebenen Anforderungen erfüllen.

Für den Betrieb der xPlanBox sind getrennte Tomcat-Instanzen erforderlich: der Anwendungs-Tomcat, Dienste-Tomcat und API-Tomcat. Im Folgenden wird die Konfiguration der drei Tomcat-Instanzen beschrieben.

4.4.1. Anwendungs-Tomcat

Im Anwendungs-Tomcat muss folgende Konfiguration vorgenommen werden:

  1. Für die Komponenten XPlanManager und XPlanValidator muss die Umgebungsvariable XPLANBOX_CONFIG gesetzt werden. Das in dieser Variable gesetzte Verzeichnis muss die Konfigurationsdateien managerConfiguration.properties, managerWebConfiguration.properties und validatorConfiguration.properties enthalten (siehe Kapitel Vorbereitung der Installation und Anwendungskomponenten installieren).

  2. Das Verzeichnis mit den deegree Workspaces ist über die Umgebungsvariable DEEGREE_WORKSPACE_ROOT gesetzt (siehe Kapitel Vorbereitung der Installation).

  3. Die Bibliothek deegree muss über die Variable javax.xml.transform.TransformerFactory=net.sf.saxon.TransformerFactoryImpl konfiguriert werden.

  4. Die Bibliothek JTS muss über die Variable jts.overlay=ng konfiguriert werden.

Es wird empfohlen die Zeitzone im Anwendungs-Tomcat auf "Europe/Berlin" zu konfigurieren, wenn dies nicht bereits auf Ebene des Betriebssystems gesetzt ist. Andernfalls kann es beim Editieren eines Plans veränderten Datumsangaben (z. B. Herstellungsdatum) kommen. Für die Konfiguration im Tomcat muss folgende Option zusätzlich in den CATALINA_OPTS ergänzt werden: -Duser.timezone=Europe/Berlin.
Linux

Unter Linux muss im Verzeichnis <CATALINA_HOME>/bin der Instanz Anwendungs-Tomcat ggf. eine neue Datei mit dem Namen setenv.sh angelegt werden.

In dieser Datei wird die Variable CATALINA_OPTS wie folgt erweitert:

export CATALINA_OPTS='-DXPLANBOX_CONFIG=/opt/xplanbox/xplan-manager-config -DDEEGREE_WORKSPACE_ROOT=/opt/deegree -Djts.overlay=ng -Djavax.xml.transform.TransformerFactory=net.sf.saxon.TransformerFactoryImpl -Duser.timezone=Europe/Berlin'

Falls bereits ein Export von CATALINA_OPTS in dieser Datei vorhanden ist, muss die Variable CATALINA_OPTS erweitert werden.

Windows

Unter Windows muss im Verzeichnis <CATALINA_HOME>/bin der Instanz Anwendungs-Tomcat ggf. eine neue Datei mit dem Namen setenv.bat angelegt werden.

In dieser Datei wird die Variable CATALINA_OPTS wie folgt erweitert:

export CATALINA_OPTS='-DXPLANBOX_CONFIG=C:\xplanbox\xplan-manager-config -DDEEGREE_WORKSPACE_ROOT=C:\deegree -Djts.overlay=ng -Djavax.xml.transform.TransformerFactory=net.sf.saxon.TransformerFactoryImpl -Duser.timezone=Europe/Berlin'

Falls bereits ein Export von CATALINA_OPTS in dieser Datei vorhanden ist, muss die Variable CATALINA_OPTS erweitert werden.

Der Anwendungs-Tomcat muss mindestens über 4GB Arbeitsspeicher verfügen, dies kann durch Setzen der Umgebungsvariable: export JAVA_OPTS='-Xmx4096m' erfolgen.

4.4.2. Dienste-Tomcat

Für den Zugriff des XPlanManager auf die REST-API des XPlanWerkWMS, muss zur Authentifizierung ein API-Key eingerichtet werden.

Für die Instanz Dienste-Tomcat muss die Datei <DEEGREE_WORKSPACE_ROOT>/config.apikey angelegt werden, in dieser wird der API-Key für die REST-Schnittstelle aller XPlanDienste eingetragen.

Beispiel für den Inhalt der Datei config.apikey:
xplanbox

Der API-Key wird beim Start der XPlanDienste automatisch angelegt und ein generierter Key gesetzt. Dieser kann nachträglich angepasst werden. Weitere Informationen finden sich dazu im Handbuch von deegree webservices.

Für den Dienste-Tomcat muss auch die Variable CATALINA_OPTS wie folgt erweitert werden:

export CATALINA_OPTS='-DDEEGREE_WORKSPACE_ROOT=/opt/deegree -Djavax.xml.transform.TransformerFactory=net.sf.saxon.TransformerFactoryImpl'
Der Dienste-Tomcat muss mindestens über 4GB Arbeitsspeicher verfügen, dies kann durch Setzen der Umgebungsvariable: export JAVA_OPTS='-Xmx4096m' erfolgen.

4.4.3. API-Tomcat

Für den API-Tomcat muss die Variable CATALINA_OPTS wie auch für den Dienste-Tomcat wie folgt erweitert werden:

export CATALINA_OPTS='-DXPLANBOX_CONFIG=/opt/xplanbox/xplan-manager-config -DDEEGREE_WORKSPACE_ROOT=/opt/deegree -Djts.overlay=ng -Djavax.xml.transform.TransformerFactory=net.sf.saxon.TransformerFactoryImpl -Duser.timezone=Europe/Berlin'
Der API-Tomcat muss mindestens über 4GB Arbeitsspeicher verfügen, dies kann durch Setzen der Umgebungsvariable: export JAVA_OPTS='-Xmx4096m' erfolgen.

4.4.4. Absicherung der Tomcat-Instanzen

Wenn die xPlanBox in einer produktiven Umgebung betrieben wird, sollten die Apache Tomcat-Instanzen abgesichert werden. Dazu sind die allgemeinen Empfehlungen aus der Dokumentation von Apache Tomcat zum Thema Sicherheit zu beachten.

4.5. Anwendungskomponenten installieren

4.5.1. Konfigurationsdateien der Anwendungskomponenten

Die ZIP-Archive mit den deegree Workspaces (s. Überblick der Installationskomponenten) müssen in das Verzeichnis <DEEGREE_WORKSPACE_ROOT> (s. Vorbereitung der Installation) entpackt werden:

  • xplan-manager-workspace.zip

  • xplan-services-wfs-workspace.zip

  • xplan-services-wfs-syn-workspace.zip

  • xplan-services-wms-workspace.zip

  • xplan-validator-workspace.zip

  • xplan-webservices-validator-wms-workspace.zip (siehe Konfiguration des XPlanValidatorWMS)

  • xplan-webservices-inspireplu-workspace.zip (optional)

Die ZIP-Archive mit den Konfigurationen für die XPlanManager und XPlanValidator (s. Überblick der Installationskomponenten) müssen in das Verzeichnis <XPLANBOX_CONFIG> (s. Vorbereitung der Installation) entpackt werden:

  • xplan-manager-config-default.zip

  • xplan-validator-config.zip (nur erforderlich, wenn ausschließlich der XPlanValidator installiert werden soll)

  • xplan-dokumente-config.zip (optional)

4.5.2. Web-Anwendungen

Die folgenden WAR-Archive (s. Überblick der Installationskomponenten) müssen in das Verzeichnis <CATALINA_HOME>/webapps der Tomcat-Instanz Dienste-Tomcat (z. B. auf Port: 8080) kopiert werden:

  • xplan-services-wfs.war (XPlanWFS)

  • xplan-services-wfs-syn.war (XPlanSynWFS)

  • xplan-services-wms.war (XPlanWMS und XPlanWerkWMS)

  • xplan-webservices-inspireplu.war (XPlanInspirePluWMS und XPlanInspirePluWFS) (optional)

  • xplan-webservices-validator-wms.war (XPlanValidatorWMS)

Die WAR-Archive der Anwendungskomponenten XPlanManagerWeb und XPlanValidatorWeb werden über eine weitere Tomcat-Instanz Anwendungs-Tomcat (z. B. auf Port: 8081) bereitgestellt:

  • xplan-manager-web.war (XPlanManagerWeb)

  • xplan-validator-web.war (XPlanValidatorWeb)

  • xplan-webpages.war (XPlanRessourcen)

Die WAR-Archive der REST-API werden über eine weitere Tomcat-Instanz API-Tomcat (z. B. auf Port: 8082) bereitgestellt:

  • xplan-manager-api.war (XPlanManagerAPI)

  • xplan-validator-api.war (XPlanValidatorAPI)

Da die Komponente XPlanRessourcen eine Einstiegsseite bereitstellt, bietet es sich an, diese als ROOT-Webapp der Instanz Anwendungs-Tomcat zu installieren. Das WAR-Archiv xplan-webpages.war muss dafür im Verzeichnis ROOT entpackt werden.

4.5.3. Verknüpfung von Webapp und Workspace

Für die Tomcat-Instanz Dienste-Tomcat muss eine webapp.properties Datei angelegt werden. Diese enthält die Verknüpfung zwischen der Webapp und dem Workspace.

Beispiel für webapps.properties für den Dienste-Tomcat:
/xplan-services-wms=xplan-services-wms-workspace
/xplan-services-wfs-syn=xplan-services-wfs-syn-workspace
/xplan-services-wfs=xplan-services-wfs-workspace
/xplan-webservices-validator-wms=xplan-webservices-validator-wms-memory-workspace (1)
/xplan-webservices-inspireplu=xplan-webservices-inspireplu-workspace
1 dieser Workspace wird als Vorgabewert konfiguriert, alternativ kann der xplan-webservices-validator-wms-sql-workspace verwendet werden (weitere Informationen zur Konfiguration des XPlanValidatorWMS sind im Kapitel Konfiguration des XPlanValidatorWMS zu finden).

4.5.4. Eigenständige Anwendung

Der XPlanValidatorExecutor kann als eigenständige Anwendung ausgeführt werden:

java -jar xplan-validator-executor.jar

4.5.5. Kommandozeilen-Anwendung

Die Kommandozeilenkomponente XPlanCLI kann an beliebiger Stelle entpackt werden. Im bin/ Verzeichnis des Kommandozeilenwerkzeugs befindet sich das Ausführungsskript.

Um das Kommandozeilenwerkzeug von einem beliebigen Ort aufrufen zu können, empfiehlt es sich, die Pfade in die PATH Variable mit aufzunehmen.
Je nach Kommando des Kommandozeilenwerkzeugs müssen über Umgebungsvariablen wie z. B. DEEGREE_WORKSPACE_ROOT der Pfad zum deegree Workspace gesetzt werden.

Folgende Kommandos sind Teil des XPlanCLI Kommandozeilenwerkzeugs:

  • Kommando validate: xpb validate - Beschreibung der Funktionalität im Kapitel "XPlanCLI Tools" des XPlanBenutzerhandbuchs.

    • Subkommando db: xpb validate db - ermöglicht die semantische Validierung von bereits in die XPlanDB importierten Plänen. Der Aufruf des Kommandos mit help liefert Hinweise zur Verwendung.

  • Kommando manage: xpb manage - Beschreibung der Funktionalität im Kapitel "XPlanCLI Tools" des XPlanBenutzerhandbuchs.

    • Subkommando create-metadata: xpb manage create-metadata - Erzeugt Dienst-Metadaten für den XPlanWerkWMS.

  • Kommando admin: xpb admin - mit folgenden Subkommandos, die für die Aktualisierung des Datenbestands in der XPlanDB verwendet werden können.

    • Subkommando resynthesize: xpb admin resynthesize - ermöglicht die Aktualisierung der im XPlanSyn-Schema gespeicherten Daten. Der Aufruf des Tools mit help liefert Hinweise zur Verwendung.

    • Subkommando sortdate-update: xpb admin sortDateUpdate - ermöglicht die Aktualisierung der in der Datenbank gespeicherten Sortierfelder und die Sortierung der Rasterdaten in der Themes Konfiguration, sofern deegree für die Bereitstellung der Rasterdaten verwendet wird. Der Aufruf des Tools mit help liefert Hinweise zur Verwendung.

    • Subkommando evaluation-db-update: xpb admin evaluation-db-update - das Kommando erzeugt ein weiteres Datenbankschema für die Auswertung und kann die Daten aus dem XPlanSyn-Schema der XPlanDB mit dem des Auswerteschemas synchronisieren. Das Auswerteschema unterscheidet sich zum XPlanSyn-Schema dadurch, dass die GML-Geometrien (wie z.B. Kreisbögen) aus dem XPlanGML zusätzlich zu den Simple Features Geometrien abgelegt sind.

Konfiguration für das Auswerteschema

Für die Ausführung des Subkommando evaluation-db-update ist die Installation von Python 3 auf dem Server erforderlich, auf dem das XPlanCLI ausgeführt wird. Informationen zur Installation auf verschiedenen Betriebssystemen sind in der Installationsanleitung von Python zu finden.

Konfiguration für das Auswerteschema

Das Anlegen des zusätzlichen Datenbankschemas ist optional. Für den Betrieb der xPlanBox ist dieses nicht erforderlich. Das Datenbankschema für die Auswertung muss durch Ausführen der SQL-Skripte aus dem Verzeichnis scripts/ angelegt werden. Folgende Reihenfolge muss beibehalten werden:

  1. 00_create_schema.sql

  2. 01_create_function.sql

  3. 02_create_tables.sql

  4. 03_create_trigger-function.sql

  5. 04_create_trigger.sql

  6. 05_grant_user.sql (zuvor muss die Variable $DB_USER im Skript durch den Namen des Datenbanknutzers ausgetauscht werden, mit dem der XPlanManager und die XPlanDienste auf die XPlanDB zugreifen (s. Abschnitt Erstellen der Datenbank XPlanDB).

Die Skripte erstellen eine Kopie der drei XPlanSyn-Schemas in den Schemas xplanevaluationxplansynpre, xplanevaluationxplansyn und xplanevaluationxplansynarchive sowie eine Log-Tabelle xplanevaluation.planTableLog.

Die Log-Tabelle wird beim Importieren, Editieren und Löschen von Plänen über den XPlanManager mit einer Historie der ausgeführten Operationen auf die einzelnen Pläne gefüllt und dient als Basis für die regelmäßige Synchronisierung des Auswerteschemas mit dem XPlanSyn-Schema.

Synchronisation des Auswerteschemas

Das Kommando unterstützt zwei Modi, die über die Option -t aufgerufen werden können:

  • Option ALL zur Überführung aller Pläne aus dem XPlanSyn-Schema der xPlanBox in das Auswerteschema.

  • Option SYNC um die Synchronisierung der seit der letzten Ausführung des Werkzeuges geänderten Pläne aus dem XPlanSyn-Schema in das Auswerteschema durchzuführen.

Es erfolgt zunächst einmalig die Ausführung mit der Option ALL und anschließend regelmäßig (z.B. mit Hilfe eines Cron-Jobs) mit der Option SYNC um einen tagesaktuellen Stand im Auswerteschema zu erreichen. Die zweimalige Ausführung mit der Option ALL führt zu einem Fehler bei der Ausführung, wenn bereits Daten synchronisiert wurden.

Die einzelnen Parameter des Werkzeuges können durch folgenden Aufruf abgerufen werden:

xpb admin evaluation-db-update help

Beispiel für den Aufruf mit den Parametern -h für den Hostnamen des PostgreSQL-Servers, -p den Port, -d der Datenbank, -u dem Benutzer, -P dem Passwort, -t der Angabe zur Synchronisierung:

xpb admin evaluation-db-update -h localhost -p 5432 -d xplanbox -u postgres -P postgres -t ALL

4.5.6. Dokumentation

Das XPlanBenutzerhandbuch und XPlanBetriebshandbuch (s. Überblick der Installationskomponenten) zu den verschiedenen Komponenten der xPlanBox liegt in den Formaten HTML und PDF vor.

4.6. Installation und Konfiguration von MapServer

Die xPlanBox unterstützt für die Darstellung von Rasterdaten den MapServer WMS. Die Installation von MapServer ist in der Dokumentation beschrieben.

Die Konfigurationsdatei mapserver.map ist im Distributionspaket xplan-mapserver-config-<VERSION>.zip enthalten und muss in das entsprechende Verzeichnis kopiert werden.

Die Konfiguration des XPlanWMS mit MapServer ist im Abschnitt Konfiguration des XPlanWMS mit MapServer beschrieben.

NOTE

Der MapServer wird zusammen mit einem S3-Objektspeicher verwendet und erfordert die Einrichtung eines S3-Objektspeichers wie im Abschnitt S3-Objektspeicher für Rasterdaten und Begleitdokumente beschrieben.

4.6.1. Linux

MapServer kann über den Paketmanager der Linux-Distribution installiert werden. Weitere Hinweise zur Installation sind in der Installationsanleitung des MapServer zu finden.

4.6.2. Windows

MapServer für Windows kann bei GISInternals heruntergeladen werden.

4.7. Installation und Konfiguration des MapProxy

Die Installation von MapProxy ist optional und erfordert zusätzlich die Installation von Python in der Version 3.12 oder höher.

Weitere Informationen zur Installation sind in der Dokumentation beschrieben.

Die Konfigurationsdateien mapproxy.yaml und seed.yaml sind im Distributionspaket xplan-mapproxy-config-<VERSION>.zip enthalten und müssen in das entsprechende Verzeichnis kopiert werden. Für die Verwendung von MapProxy ist ein S3-Objektspeicher erforderlich. Die Konfigurationsdateien enthalten entsprechende Platzhalter.

In der Dokumention von MapProxy Seeding ist auch die Verwendung des Skripts seed.yaml beschrieben, um nach einer Änderung des Datenbestands den Cache des MapProxy zu aktualisieren.

4.8. Installation und Konfiguration von HALE CLI

Für die Transformation von Plänen aus dem XPlanGML-Datenformat in das INSPIRE Planned Land Use (PLU) Format wird die Software HALE verwendet. Wird diese Funktion nicht benötigt, dann ist die Installation des HALE CLI auch nicht erforderlich.

Für die Installation muss zunächst das HALE CLI 5.1.0 (ZIP-Datei) von der Projektseite auf GitHub https://github.com/halestudio/hale-cli heruntergeladen werden. Anschließend muss die Datei auf dem Server, auf dem XPlanManagerWeb installiert wird, entpackt werden.

Die Konfiguration von HALE für die Verwendung in den Komponenten der xPlanBox ist im Kapitel Konfiguration von HALE beschrieben.

4.9. Installation und Konfiguration von Keycloak

Die Installation von Keycloak ist optional.

Weitere Informationen zur Installation sind in der Dokumentation beschrieben.

Damit Keycloak als Identity Provider genutzt werden kann, muss die xPlanBox entsprechend konfiguriert sein. Dies ist im Abschnitt Keycloak als Identity Provider beschrieben.

4.10. Anwendung starten

Zum Start der xPlanBox müssen die Komponenten in folgender Reihenfolge gestartet werden:

  1. Start der PostgreSQL Datenbank

  2. Start von RabbitMQ

  3. Start von MapServer

  4. Start aller Instanzen des Tomcat-Servers

  5. Start von MapProxy (optional)

4.11. Überblick der Post-Install-Schritte

Nach Abschluss der Installation sollten folgende Aktionen ausgeführt werden:

  1. Absicherung der deegree webservice console (Ressource /console) für die Webapps xplan-services-wms, xplan-services-wfs, xplan-services-wfs-syn und xplan-webservices-inspireplu im Dienste-Tomcat durch ein Kennwort (Datei console.pw im deegree Workspace).

  2. Absicherung der deegree REST-Schnittstelle (Ressource /config) für die Webapps xplan-services-wms, xplan-services-wfs, xplan-services-wfs-syn und xplan-webservices-inspireplu durch einen API-Key (Datei config.apikey im Workspace-Verzeichnis, siehe Kapitel Dienste-Tomcat).

  3. Absicherung des Zugriffs auf die deegree webservice console und deegree REST-Schnittstelle auf IP-Adressbereiche bzw. Domänen (Tomcat-Konfigurationsdatei context.xml innerhalb der Webapps).

  4. Betrieb der Tomcat-Instanzen hinter einem Proxy z. B. Apache httpd oder nginx.

  5. Prüfung der über den XPlanManagerAPI/-Web sowie XPlanValidatorAPI/-Web hochgeladenen Dateien auf Viren und Malware durch einen Proxy mit Virenscannerfunktion (z. B. ClamAV).

  6. Absicherung des Zugriffs auf den XPlanManagerWeb durch Benutzername und Kennwort (siehe Kapitel Absicherung des XPlanManagerWeb).

  7. Absicherung der Komponente XPlanManagerAPI ebenfalls über Benutzername und Kennwort.

  8. Festlegung einer Obergrenze für die maximale Dateigröße auf Netzwerkebene, um den Upload von beliebig großen Dateien zu verhindern.

Der Betrieb der xPlanBox ohne die Umsetzung dieser Maßnahmen kann die IT-Sicherheit der Anwendung gefährden!

5. Konfiguration des XPlanManagerWeb

In den nachfolgenden Kapiteln wird die Konfiguration des XPlanManagerWeb erläutert.

5.1. Planliste

Die angezeigten Spalten der Planliste auf der Hauptseite können in der Datei <XPLANBOX_CONFIG>/managerWebConfiguration.properties konfiguriert werden.

Im folgenden Beispiel werden die Spalten 'Nummer' und 'Rechtsstand' aus der Planliste entfernt:

hiddenColumns=NUMBER,LEGISLATIONSTATUS

Mehrere Spalten müssen komma-separiert angegeben werden. Der folgenden Tabelle kann die Zuordnung des Spaltentitels und der Angabe in der Konfiguration entnommen werden:

Titel der Spalte in der Oberfläche Angabe in der Konfiguration

Name

NAME

ID

ID

Nummer

NUMBER

Bezirk/Gemeinde

COMMUNITY

XPlanGML-Version

VERSION

Planart

TYPE

sonstige Planart

ADDITIONALTYPE

Rechtsstand

LEGISLATIONSTATUS

Datum Veröffentlichung

RELEASEDATE

Datum Import

IMPORTDATE

Planstatus

PLANSTATUS

Gültigkeit

VALIDITIYPERIOD

5.2. Kartenvorschau

Die nachfolgenden Konfigurationen müssen in der Datei <XPLANBOX_CONFIG>/managerWebConfiguration.properties angepasst werden.

5.2.1. XPlanWMS

Um den XPlanWMS im XPlanManagerWeb für die Kartenvorschau zu konfigurieren, muss der Wert des Schlüssels wmsUrl angepasst werden. Über die Schlüssel vectorWmsName und rasterWmsName können die in der Kartenvorschau dargestellte Namen für Vektor- und Rasterlayer konfiguriert werden:

Beispiel der Konfiguration des XPlanWMS für die Kartenvorschau:

wmsUrl=http://<host>:<port>/xplan-services-wms/services
vectorWmsName=xplan-services-wms: Vektorkarten
rasterWmsName=xplan-services-wms: Rasterkarten
wmsEndpoint=wms
wmsPreEndpoint=wmspre
wmsArchiveEndpoint=wmsarchive

Über die Schlüssel wmsEndpoint, wmsPreEndpoint und wmsArchiveEndpoint wird angegeben welcher Endpunkt des XPlanWMS für die Kartenvorschau verwendet wird, wenn ein Plan 'In Aufstellung', 'Festgestellt' oder 'Archiviert' ist. Die URL setzt sich bei Plänen mit dem Status 'Festgestellt' aus der wmsUrl und dem Wert für wmsEndpoint zusammen. Bei Plänen mit dem Status 'In Aufstellung' wird der Wert für wmsPreEndpoint und bei Plänen mit dem Status 'Archiviert' der mit dem Wert wmsArchiveEndpoint verwendet.

5.2.2. Hintergrundkarte

Um die Hintergrundkarte zu konfigurieren, muss der Wert des Schlüssels basemapUrl angepasst werden. Über den Schlüssel basemapName kann der in der Kartenvorschau dargestellte Name konfiguriert werden:

basemapUrl=http://<host>:<port>/basemap/service
basemapName=Basiskarte

5.2.3. Koordinatensystem

Das Koordinatensystem, indem die Kartenvorschau angezeigt werden soll, kann über den Schlüssel mapCrs und dem dazugehörigen Wert konfiguriert werden:

mapCrs=EPSG:25832

5.2.4. Kartenausschnitt

mapExtent=464540.516097552,4294418.79680585,760676.555028607,9320086.20690937

5.2.5. Ebenen

Die in der Kartenvorschau dargestellten Ebenen können ebenfalls über Schlüssel-Wert-Paare konfiguriert werden. Für die Hintergrundkarte wird der Schlüssel basemapLayer benötigt:

basemapLayer=Basemap

Des Weiteren können die Layer für die Bebauungspläne, Flächennutzungspläne, Landschaftspläne, Raumordnungspläne und sonstige raumbezogene Planwerke (Vektor- und Rasterlayer) einzeln in einer kommaseparierten Liste konfiguriert werden.

Vektorlayer:

bpLayer=bp_objekte
fpLayer=fp_objekte
lpLayer=lp_objekte
rpLayer=rp_objekte
soLayer=so_objekte

Rasterlayer:

bpRasterLayer=bp_raster
fpRasterLayer=fp_raster
lpRasterLayer=lp_raster
rpRasterLayer=rp_raster
soRasterLayer=so_raster

5.3. Planstatus

Der Dialog im XPlanManagerWeb zur Auswahl des Planstatus, in den ein Plan einsortiert werden soll, kann in der Datei <XPLANBOX_CONFIG>/managerWebConfiguration.properties aktiviert oder deaktiviert werden:

activateLegislationStatusDialog=[true|false]

5.4. Standard-Koordinatenreferenzsystem

Die von der xPlanBox unterstützten Koordinatenreferenzsysteme können wie folgt konfiguriert werden.

5.4.1. Rasterdaten

Das Standard-Koordinatenreferenzsystem (Vorgabewert: EPSG:25832) kann durch das Setzen der Umgebungsvariable XPLAN_SERVICES_DEFAULT_CRS konfiguriert werden: export XPLAN_SERVICES_DEFAULT_CRS=EPSG:25833

5.4.2. Ändern des Koordinatenreferenzsystems

Als Vorgabewert für das Standard-Koordinatenreferenzsystem wird EPSG:25832 in allen Konfigurationsdateien gesetzt. Wenn das Standard-Koordinatenreferenzsystem der Datenhaltung geändert werden soll, dann ist eine Anpassung der Konfiguration für Rasterdaten als auch eine Anpassung an den Konfigurationsdateien für die SQLFeatureStore und der XPlanDB erforderlich.

Um die Datenhaltung der XPlanDB z. B. auf EPSG:25833 umzustellen müssen in allen SQLFeatureStore-Dateien die Angabe des StorageCRS und der Angabe des PostGIS SRID wie folgt angepasst werden:

 <StorageCRS srid="25833" dim="2D">EPSG:25833</StorageCRS>

Um die notwendigen Änderungen auch an der XPlanDB vorzunehmen, müssen für alle Geometrie-Spalten der XPlanDB das PostGIS SRID gesetzt werden.

Hier am Beispiel für das Schema xplan60 für die Spalte bbox der Tabelle feature_types:

SELECT UpdateGeometrySRID('xplan60','feature_types','bbox',25833);
Die vollständige Liste der Geometrie-Spalten der XPlanDB finden sie in den mitgelieferten Skripten zum Aufsetzen der XPlanDB, siehe Kapitel Erstellen der Datenbank XPlanDB.

5.5. Konfiguration von externen Codelisten

Externe Codelisten können im Verzeichnis <XPLANBOX_CONFIG>/synthesizer abgelegt werden. Dabei weist die Variable <XPLANBOX_CONFIG> auf das Verzeichnis, in dem sich die Dateien managerConfiguration.properties und managerWebConfiguration.properties befindet (s. auch Anwendungs-Tomcat). Das Unterverzeichnis <XPLANBOX_CONFIG>/synthesizer muss ggf. angelegt werden.

Für die Zuordnung zu dem Property im vereinfachten XPlanSyn-Schema und dem komplexen XPlanGML-Schema, müssen Regeln konfiguriert werden. Die Regeln müssen abhängig von der XPlanGML-Version in einer der folgenden Dateien angelegt werden (die Dateinamen dürfen dabei nicht verändert werden):

  • xplan40.syn

  • xplan41.syn

  • xplan50.syn

  • xplan51.syn

  • xplan52.syn

  • xplan53.syn

  • xplan54.syn

Eine Zeile in diesen Dateien entspricht einer Regel. Beispiele für eine Regel:

# Beispiel 1:
BP_BaugebietsTeilFlaeche/besondereArtDerBaulNutzung=xplanExternalCodeLookup(xpath('xplan:besondereArtDerBaulNutzung'), 'XP_BesondereArtDerBaulNutzung.xml')

# Beispiel 2:
BP_BaugebietsTeilFlaeche/besondereArtDerBaulNutzung=xplanExternalCodeLookup(xpath('xplan:besondereArtDerBaulNutzung'), 'XP_BesondereArtDerBaulNutzung.xml', 'XP_BesondereArtDerBaulNutzung')

Aufbau der Regel:

<XPATH_XPLANSYN>=xplanExternalCodeLookup(xpath('<PROPERTY_XPLAN_GML>'), '<CODELIST_DATEI>', '<CODELIST_NAME>')

Erläuterungen:

  • <XPATH_XPLANSYN>: XPath-Ausdruck im XPlanSyn-Schema, für den der übersetzte Code eingetragen werden soll.

  • <PROPERTY_XPLAN_GML>: Property im XPlanGML-Schema.

  • <CODELIST_DATEI>: Relativer Pfad zur Codelist-Datei.

  • <CODELIST_NAME>: Optionale Angabe des Namens der Codeliste. Wird nur benötigt, wenn die mit <CODELIST_DATEI> angegebene Datei mehr als eine Codeliste enthält.

Änderungen an den Regel-Dateien sowie Codelist-Dateien werden erst nach einem Neustart des XPlanManagers wirksam. Sie gelten für den Import von Plänen und werden auch beim Editieren verwenden. Codes aus bereits importierten Plänen werden nicht neu übersetzt, für diese ist der Aufruf des Kommandozeilenwerkzeugs XPlanCLI mit dem Kommando admin resynthesize erforderlich.

5.5.1. Übersetzung von Codelisten für komplexe Zweckbestimmungen

Ab der XPlanGML-Version 6.0 können Codelisten für komplexe Zweckbestimmungen verwendet werden. Dazu müssen diese Codelisten im Verzeichnis XPLANBOX_CONFIG/synthesizer hinterlegt werden.

Für die XPlanGML-Version 6.0 muss ein Unterverzeichnis xplangml60/ (mit der gleichen Namenskonvention wie zur Benennung von Verzeichnissen für die Validierungsregeln) angelegt werden. Hier können die Codelisten als GML 3.2 Dictionary abgelegt werden. Ausgewertet werden alle Dateien mit der Dateiendung *.xml und *.gml. Die Struktur der Codeliste muss der einer Enumeration entsprechen (Beispiel für eine Enumeration aus XPlanGML-Version 6.0).

5.6. Editieren von Plänen

Die Möglichkeit Pläne zu editieren, kann in der Datei_<XPLANBOX_CONFIG>/managerWebConfiguration.properties_ aktiviert oder deaktiviert werden:

activateEditor=[true|false]

5.7. Absicherung des XPlanManagerWeb

Der Zugriff auf die Komponente XPlanManagerWeb kann über BASIC-Authentication mittels des Spring Security Frameworks abgesichert werden.

Dabei stehen folgende Konfigurationsvarianten zur Verfügung:

  1. Datei-basierte Benutzerverwaltung (siehe Einfache Absicherung mit Spring Security)

  2. Datenbank-basierte Benutzerverwaltung (siehe Absicherung mit Datenbank)

5.7.1. Absicherung aktivieren

Um die Absicherung des XPlanManagerWeb zu aktivieren, muss folgende Änderung in dem Deployment-Deskriptor WEB-INF/web.xml der Webanwendung xplan-manager-web.war vorgenommen werden.

Der Spring Security Servlet-Filter muss hinzugefügt werden:

<filter>
  <filter-name>springSecurityFilterChain</filter-name>
  <filter-class>org.springframework.web.filter.DelegatingFilterProxy</filter-class>
</filter>
<filter-mapping>
  <filter-name>springSecurityFilterChain</filter-name>
  <url-pattern>/*</url-pattern>
</filter-mapping>
Diese Konfiguration ist für beide Varianten erforderlich! Wenn der Servlet-Filter aktiviert ist, muss zusätzlich noch eine der beiden Varianten konfiguriert werden. Wie die Absicherung deaktiviert werden kann, ist in Absicherung deaktivieren beschrieben.

Weitere Informationen zur Absicherung mit Spring Security sind Online in der Referenzdokumentation von Spring Security zu finden:

5.7.2. Rollenbasierter Zugriff

Hat sich ein Benutzer erfolgreich am XPlanManager angemeldet, dann wird über ein rollenbasiertes Berechtigungskonzept entschieden, welche Funktionen der Benutzer im XPlanManager ausführen darf. Dabei werden folgende drei Rollen vom XPlanManager ausgewertet:

  • SUPERUSER: Hat alle Berechtigungen (Schreib- und Leseberechtigung) für alle Pläne

  • EDITOR: Hat alle Berechtigungen (Schreib- und Leseberechtigung) für die Pläne einer Organisationseinheit (z.B. einer Kommune oder eines Bezirks)

  • USER: Hat nur Leseberechtigung für alle Pläne

5.7.3. Einfache Absicherung mit Spring Security

Steht keine Datenbank mit Benutzerinformationen zur Verfügung, dann kann die Absicherung über einen UserService von Spring Security erfolgen, dessen Konfiguration aus der Konfigurationsdatei security-simple.xml ausgelesen wird.

Die Vorgabewerte für die beiden vorkonfigurierten Benutzer "admin" (Rolle SUPERUSER) und "guest" (Rolle USER) sind in der Konfigurationsdatei WEB-INF/classes/security.properties gesetzt.

Um die Absicherung zu aktivieren ist neben der Konfiguration des Spring Security Servlet-Filter wie oben in Absicherung aktivieren beschrieben folgende Anpassungen im Deployment-Deskriptor WEB-INF/web.xml notwendig:

Austauschen der Konfiguration:

<context-param>
  <param-name>contextConfigLocation</param-name>
  <param-value>de.latlon.xplan.manager.web.spring.config.ManagerWebSpringConfig</param-value>
</context-param>

durch:

<context-param>
  <param-name>contextConfigLocation</param-name>
  <param-value>de.latlon.xplan.manager.web.spring.config.ManagerWebSpringConfigWithSimpleSecurity</param-value>
</context-param>

5.7.4. Absicherung mit Datenbank

Wie bei der einfachen Absicherung wird als Datenquelle für die Benutzerinformationen ein UserService von Spring Security verwendet. Der Unterschied ist, dass statt einer Datei eine Datenbank verwendet wird. Auch hier muss zuerst der Spring Security Servlet-Filter (siehe Absicherung aktivieren) und die Konfiguration (siehe Einfache Absicherung mit Spring Security) aktiviert werden.

In der Datei security-simple.xml muss statt dem Datei-basierten der Datenbank-basierte UserService konfiguriert werden.

Austauschen der Konfiguration:

<security:user-service>
        <security:user name="${simple.user.username}" password="${simple.user.password}" authorities="ROLE_XPLAN_SUPERUSER" />
        <security:user name="${simple.guest.username}" password="${simple.guest.password}" authorities="ROLE_XPLAN_USER" />
</security:user-service>

durch:

<security:jdbc-user-service data-source-ref="dataSource"/>
Die Datenbankverbindung mit dem Bezeichner datasource muss zusätzlich in der Datei security-simple.xml ergänzt werden. Weitere Informationen und Beispiele sind in der Referenzdokumentation von Spring Security zu finden.

Die Konfiguration eines UserService mit allen Optionen ist auch in der Referenzdokumentation von Spring Security beschrieben:

5.7.5. Absicherung deaktivieren

Um die Absicherung zu deaktivieren, muss der im Abschnitt Absicherung aktivieren genannte Servlet-Filter aus der Datei web.xml entfernt und die Spring Konfiguration de.latlon.xplan.manager.web.spring.config.ManagerWebSpringConfig eingebunden werden.

5.8. Bereitstellung von Rasterdaten und Begleitdokumenten über API aktivieren

Um im XPlanManager den Austausch der relativen URLs in absolute URLs für den direkten Abruf der Rasterdaten und/oder Begleitdokumente eines XPlanArchivs zu aktivieren, kann einmalig zum Zeitpunkt der Installation die Basis-URL der Schnittstelle XPlanDokumenteAPI über die Umgebungsvariable XPLAN_DOCUMENT_URL_PUBLIC gesetzt werden.

Wenn die XPLAN_DOCUMENT_URL_PUBLIC nicht gesetzt ist, dann werden die im XPlanGML referenzierten Begleitdokumente unverändert in die Datenhaltung der XPlanDB übernommen.

Beispiel für die Verwendung der XPlanDokumenteAPI
XPLAN_DOCUMENT_URL_PUBLIC=http://<host>:<port>/xplan-dokumente-api/xdokumente/api/v1/dokument/{planId}/{fileName}
Beispiel für die Verwendung der S3-API
XPLAN_DOCUMENT_URL_PUBLIC=https://<bucket>.<region>.amazonaws.com/{planId}_{fileName}

Die beiden Platzhalter {planId} und {fileName} werden beim Austausch der URL durch die ID des Planes und Name der Datei ersetzt. Als Basis-URL kann die XPlanDokumenteAPI oder bei Nutzung eines S3-Objektspeicher einrichten auch die öffentliche URL des S3-Objektspeichers konfiguriert werden.

Ist zum Zeitpunkt des Imports eines XPlanArchivs mit Rasterdaten und/oder Begleitdokumenten die XPLAN_DOCUMENT_URL_PUBLIC gesetzt, dann wird die URL in folgenden Komponenten der xPlanBox ausgegeben:

  • XPlanWMS: GetFeatureInfo-Anfrage in allen unterstützen Formaten (GML, HTML, TEXT)

  • XPlanWFS: GetFeature-Anfrage (insbs. GML-Format)

  • XPlanSynWFS: GetFeature-Anfrage (insbs. GML-Format)

  • XPlanManagerWeb/XPlanManagerAPI: Abruf des XPlanArchivs mit dem XPlanGML-Dokument

Wenn bereits Pläne in die XPlanDB importiert wurden, dann führt eine nachträgliche Aktivierung der XPlanDokumenteAPI oder der S3-API zu ungültigen URLs und die referenzierten Dateien können nicht abgerufen werden! Der Datenbestand in der XPlanDB wird nicht automatisch aktualisiert! Auch eine nachträgliche Änderung der URL über die Umgebungsvariable XPLAN_DOCUMENT_URL_PUBLIC führt somit zu ungültigen URLs!

5.9. Massstabsbereich

Für die Rasterdaten empfiehlt es sich, einen Massstabsbereich anzugeben, in dem diese durch den XPlanWMS und XPlanWerkWMS angezeigt werden.

Der Massstabsbereich kann in der Datei <XPLANBOX_CONFIG>/managerConfiguration.properties konfiguriert werden. Sollen die Rasterdaten beispielsweise im Massstabsbereich 1 : 100 bis 1 : 50.000 angezeigt werden, ist Folgendes zu konfigurieren:

rasterLayerMinScaleDenominator=100
rasterLayerMaxScaleDenominator=50000
Der Massstabsbereich wird direkt in die generierte deegree Konfiguration geschrieben. Somit wirkt sich eine solche Konfiguration nur auf neu importierte Rasterdaten aus. Auf alle bereits importierten Pläne hat diese Konfigurationsoption keine Auswirkungen.

5.10. Sortierung der Daten in der Visualisierung

Für die Sortierung von Plandaten im XPlanWMS können die Datumsfelder im FeatureType der jeweiligen Planart genutzt werden. Welches Feld für die Sortierung verwendet wird, kann in der Datei <XPLANBOX_CONFIG>/managerConfiguration.properties konfiguriert werden.

Beispiel für eine Konfiguration mit unterschiedlichen Datumsfeldern je Planart:
wmsSortDate_BP_Plan_XPLAN_40=BP_Plan,inkrafttretensDatum
wmsSortDate_BP_Plan_XPLAN_41=BP_Plan,inkrafttretensDatum
wmsSortDate_BP_Plan_XPLAN_50=BP_Plan,inkrafttretensDatum
wmsSortDate_BP_Plan_XPLAN_51=BP_Plan,inkrafttretensDatum
wmsSortDate_BP_Plan_XPLAN_52=BP_Plan,inkrafttretensDatum
wmsSortDate_FP_Plan_XPLAN_40=FP_Plan,wirksamkeitsDatum
wmsSortDate_FP_Plan_XPLAN_41=FP_Plan,wirksamkeitsDatum
wmsSortDate_FP_Plan_XPLAN_50=FP_Plan,wirksamkeitsDatum
wmsSortDate_FP_Plan_XPLAN_51=FP_Plan,wirksamkeitsDatum
wmsSortDate_FP_Plan_XPLAN_52=FP_Plan,wirksamkeitsDatum
wmsSortDate_FP_Plan_XPLAN_53=FP_Plan,wirksamkeitsDatum
wmsSortDate_FP_Plan_XPLAN_54=FP_Plan,wirksamkeitsDatum
wmsSortDate_RP_Plan_XPLAN_40=RP_Plan,datumDesInkrafttretens
wmsSortDate_RP_Plan_XPLAN_41=RP_Plan,datumDesInkrafttretens
wmsSortDate_RP_Plan_XPLAN_50=RP_Plan,datumDesInkrafttretens
wmsSortDate_RP_Plan_XPLAN_51=RP_Plan,datumDesInkrafttretens
wmsSortDate_RP_Plan_XPLAN_52=RP_Plan,datumDesInkrafttretens
wmsSortDate_RP_Plan_XPLAN_53=RP_Plan,datumDesInkrafttretens
wmsSortDate_RP_Plan_XPLAN_54=RP_Plan,datumDesInkrafttretens
wmsSortDate_LP_Plan_XPLAN_40=LP_Plan,inkrafttretenDatum
wmsSortDate_LP_Plan_XPLAN_41=LP_Plan,inkrafttretenDatum
wmsSortDate_LP_Plan_XPLAN_50=LP_Plan,inkrafttretenDatum
wmsSortDate_LP_Plan_XPLAN_51=LP_Plan,inkrafttretenDatum
wmsSortDate_SO_Plan_XPLAN_50=SO_Plan,inkrafttretenDatum
wmsSortDate_SO_Plan_XPLAN_51=SO_Plan,inkrafttretenDatum
wmsSortDate_SO_Plan_XPLAN_52=SO_Plan,inkrafttretenDatum
wmsSortDate_SO_Plan_XPLAN_53=SO_Plan,inkrafttretenDatum
wmsSortDate_SO_Plan_XPLAN_54=SO_Plan,inkrafttretenDatum

Die Angabe eines Sortierfeldes kann für jede Planart und XPlanGML-Version differenziert erfolgen und kann am Aufbau des Schlüsselnamens erkannt werden.

wmsSortDate_<PLANART>_PLAN_XPLAN_<VERSION>

Der Wert gibt immer den Namen des FeatureTypes sowie den Namen der Eigenschaft durch ein Komma separiert an.

<FEATURETYPE>,<PROPERTYNAME>

Wird kein Wert angegeben, oder fehlt ein Eintrag vollständig, kann für die Version/den Typ keine Zuordnung gefunden werden. Das Datumsfeld bleibt leer.

Um eine Änderung an der Konfiguration während des laufenden Betriebs für bereits importierte Pläne zu aktivieren, muss das Kommandozeilenwerkzeug XPlanCLI mit dem Kommando xpb admin sortdate-update aufgerufen werden.

5.11. Bereitstellung als INSPIRE PLU

Die xPlanBox bietet die Möglichkeit die vom XPlanManager verwalteten Pläne im Datenthema Planned Land Use (PLU) bereitzustellen. Voraussetzung für die Transformation von XPlanGML nach INSPIRE PLU ist die Installation des HALE CLI wie im Abschnitt Installation und Konfiguration von HALE CLI beschrieben.

Um dem Nutzer des XPlanManagerWebs die Veröffentlichung von Plänen in INSPIRE PLU zu erlauben, muss zusätzlich in der Datei <XPLANBOX_CONFIG>/managerWebConfiguration.properties diese Option aktiviert werden:

activatePublishingInspirePlu=[true|false]

5.11.1. Konfiguration von HALE

Um dem XPlanManager die Nutzung des HALE CLI zu ermöglichen, muss in der Datei <XPLANBOX_CONFIG>/managerConfiguration.properties der Pfad zu dem Startskript bzw. der Batch-Datei angegeben werden:

#The absolute path to the HALE CLI used to transform XPlanGML to INSPIRE PLU
pathToHaleCli=/hale/bin/hale
Unter Linux heisst die Datei hale unter dem Betriebssystem Windows hale.bat.
Um z.B. den verfügbaren Arbeitsspeicher für die Transformation zu setzen, kann dies kann durch Setzen der Umgebungsvariable: export XPLAN_INSPIREPLU_TRANSF_JAVA_OPTS='-Xmx4096m' erfolgen.

5.12. Konfiguration der automatisierten Erstellung von Service-Metadatensätzen

Die xPlanBox bietet die Möglichkeit einen Service-Metadatensatz für einen Plan bzw. den dazugehörigen XPlanWerkWMS automatisiert zu erstellen. Voraussetzung dafür ist, dass für den Plan bereits ein Datensatz-Metadatensatz in einen Metadatenkatalog (CSW) vorhanden ist. Um diese Funktion zu aktivieren, muss die Konfiguration in der Datei <XPLANBOX_CONFIG>/managerConfiguration.properties angepasst werden. Im Folgenden der relevante Abschnitt:

#Daten-Dienste-Kopplung
planWerkWmsBaseUrl=http://localhost:8083/xplan-planwerk-wms/
planWerkWmsGetMapLayers_BP_Plan=bp_objekte
planWerkWmsGetMapStyles_BP_Plan=
planWerkWmsGetMapLayers_FP_Plan=fp_objekte
planWerkWmsGetMapStyles_FP_Plan=
planWerkWmsGetMapLayers_RP_Plan=rp_objekte
planWerkWmsGetMapStyles_RP_Plan=
planWerkWmsGetMapLayers_LP_Plan=lp_objekte
planWerkWmsGetMapStyles_LP_Plan=
planWerkWmsGetMapLayers_SO_Plan=so_objekt
planWerkWmsGetMapStyles_SO_Plan=
planWerkWmsGetMapWidth=750
planWerkWmsGetMapHeight=750
cswUrlProvidingDatasetMetadata=https://metaver.de/csw?SERVICE=CSW&REQUEST=GetCapabilities
#the directory must be existing and writeable
directoryToStoreMetadata=/tmp/

Erläuterung der einzelnen Properties:

  • planWerkWmsBaseUrl: Die öffentliche Basis-URL des XPlanWerkWMS, z. B. http://xplanbox.lat-lon.de/xplan-services-wms/

  • planWerkWmsGetMapLayers_BP_Plan und planWerkWmsGetMapStyles_BP_Plan: Angabe der zu verwendenden Layer und Styles, die in der GetMap Anfrage (GraphicOverview) angegeben werden sollen

  • planWerkWmsGetMapWidth und planWerkWmsGetMapHeight: Angabe der zu verwendenden Höhe und Breite des Kartenbildes in Pixeln, die in der GetMap Anfrage (GraphicOverview) angegeben werden sollen

  • cswUrlProvidingDatasetMetadata: GetCapabilities URL des CSW, der Daten-Metadatensätze zu einem Plan bereitstellt

  • directoryToStoreMetadata: Verzeichnis in dem die erstellten Service-Metadatensätze abgelegt werden (das Verzeichnis muss beim Start des Tomcat-Servers, in dem sich die xplanwebapp-manager-web befindet, existieren). Unter Windows muss das Zeichen "\" als Pfad-Trennzeichen verwendet werden (z. B. "C:\tmp\").

Weiterhin muss im Verzeichnis <XPLANBOX_CONFIG>/metadata die Datei service-iso-metadata-template.xml liegen (zum Zeitpunkt des Start des Tomcat-Servers in dem sich die xplanwebapp-manager-web befindet). Diese Datei dient als Template für die vom System zu erstellenden Service-Metadatensätze. Folgende Platzhalter werden bei der Erstellung des Service-Metadatensatz durch entsprechende Werte zur Laufzeit durch das System ausgetauscht und können im Template verwendet werden:

  • METADATA_ID: Generierte UUID als FileIdentifier für den generierten Metadatensatz

  • CURRENT_DATE: Aktuelles Datum

  • CURRENT_DATE_TIME: Aktuelles Datum und Uhrzeit

  • TITLE: Titel des WMS

  • ABSTRACT: Beschreibung des Plans

  • PLANWERKWMS_OVERVIEW: Generierte GetMap-URL des XPlanWerkWMS mit dem Geltungsbereich des Planwerks

  • WEST_BOUND_LONG, EAST_BOUND_LONG, SOUTH_BOUND_LAT, NORTH_BOUND_LAT: räumlicher Geltungsbereich des Plans

  • DATA_METADATA_RESOURCEIDENTIFIER: GetRecordById-URL zur Abfrage des Daten-Metadatensatz (generiert aus dem FileIdentifier des Daten-Metadatensatz)

  • DATA_METADATA_FILEIDENTIFIER: ResourceIdentifier aus dem Daten-Metadatensatz

  • PLANWERKWMS_CAPABILITIES: Generierte GetCapabilities-URL des XPlanWerkWMS

5.12.1. Abfrage der Datensatz-Metadaten

Die Abfrage des Daten-Metadatensatzes erfolgt mit Hilfe des Plannamens aus dem XPlanGML. Im Folgenden ist die CSW GetRecords-Anfrage dokumentiert, mit der die Metadaten abgerufen werden:

<csw:GetRecords xmlns:csw="http://www.opengis.net/cat/csw/2.0.2" xmlns:ogc="http://www.opengis.net/ogc" xmlns:gmd="http://www.isotc211.org/2005/gmd" xmlns:apiso="http://www.opengis.net/cat/csw/apiso/1.0" xmlns:xsi="http://www.w3.org/2001/XMLSchema-instance" service="CSW" version="2.0.2" maxRecords="1" startPosition="1" resultType="results" outputFormat="application/xml" outputSchema="http://www.isotc211.org/2005/gmd" xsi:schemaLocation="http://www.opengis.net/cat/csw/2.0.2 http://schemas.opengis.net/csw/2.0.2/CSW-discovery.xsd">
  <csw:Query typeNames="gmd:MD_Metadata">
    <csw:ElementSetName typeNames="gmd:MD_Metadata">full</csw:ElementSetName>
    <csw:Constraint version="1.1.0">
      <ogc:Filter>
        <ogc:PropertyIsEqualTo>
          <ogc:PropertyName>apiso:AlternateTitle</ogc:PropertyName>
          <ogc:Literal>PLANNAME</ogc:Literal>
        </ogc:PropertyIsEqualTo>
      </ogc:Filter>
    </csw:Constraint>
  </csw:Query>
</csw:GetRecords>

Werden mehrere Datensätze gefunden, wird nur einer verwendet (maxRecords="1") und es wird eine Warnung im Log ausgegeben.

5.12.2. Erzeugung der Service-Metadaten

Der Service-Metadatensatz wird beim Import eines Plans über den XPlanManager erzeugt und im Dateisystem abgelegt. Ändert ein Benutzer den Plannamen oder die Beschreibung über die Änderungsfunktion des XPlanManager, dann wird ebenfalls ein neuer Service-Metadatensatz erstellt.

Um die erstellten Service-Metadatensätze in einen Metadatenkatalog zu übernehmen, müssen diese entweder über die Harvest-Funktion des CSW oder über die CSW-Transaction Insert-Operation in den Metadatenkatalog übernommen werden. Die Funktion für die Übernahme der Service-Metadaten ist nicht Teil der xPlanBox und ist abhängig vom Funktionsumfang des Metadatenkatalogs.

6. Konfiguration des XPlanValidatorWeb

In den nachfolgenden Kapiteln wird die Konfiguration des XPlanValidatorWeb erläutert.

6.1. Kartenvorschau im XPlanValidatorWeb

Die nachfolgende Konfiguration muss in der Datei <XPLANBOX_CONFIG>/validatorConfiguration.properties angepasst werden.

Um die Kartenvorschau im XPlanValidatorWeb zu aktivieren, muss die URL des XPlanValidatorWMS konfiguriert werden:

validatorWmsEndpoint=http://<host>:<port>>/xplan-webservices-validator-wms/services/wms

Um die Hintergrundkarte der Kartenvorschau anzupassen, ist die Anpassung einer Datei im xplan-validator-web.war erforderlich.

Der Inhalt der anzupassende Datei services-internet.template.json ist im Folgenden dargestellt:

[
  ${SERVICESCONFIG},
  {
    "id": "452",
    "name": "Basiskarte",
    "url": "http://sg.geodatenzentrum.de/wms_dtk250",
    "typ": "WMS",
    "layers": "dtk250",
    "format": "image/png",
    "version": "1.1.1",
    "singleTile": false,
    "transparent": true,
    "transparency": 0,
    "tilesize": "512",
    "gutter": "0",
    "minScale": "0",
    "maxScale": "2500000",
    "gfiAttributes": "ignore",
    "gfiTheme": "default",
    "layerAttribution": "nicht vorhanden",
    "legendURL": "ignore",
    "cache": true,
    "featureCount": "1"
  }
]

Um die Hintergrundkarte anzupassen, müssen folgende Schritte ausgeführt werden:

  1. Ablegen der Datei unter masterportal/template/services-internet.template.json im Dateisystem (Pfad und Dateiname müssen beibehalten werden).

  2. Anpassen der URL des WMS-Dienstes (Property url) und des Layers (Property layers)

  3. Austausch der Datei im xplan-validator-web.war, z.B. durch Ausführen des folgenden Kommandos:

jar uf xplan-validator-web.war masterportal/template/services-internet.template.json
Die Zeilen mit den Angaben für ${SERVICESCONFIG}, id und name dürfen nicht angepasst werden!
Der XPlanValidatorWMS ist veraltet und wird in zukünftigen Versionen der xPlanBox entfernt!

6.1.1. Konfiguration des XPlanValidatorWMS

Im XPlanValidatorWMS werden die im XPlanValidator hochgeladenen XPlanGML-Dateien visualisiert und können u.a. über die Kartenvorschau im XPlanValidatorWeb angezeigt werden. Der XPlanValidatorWMS nutzt für die temporäre Datenhaltung die XPlanDB.

Mit dem xplan-webservices-validator-wms-workspace wird die XPlanDB als Datenhaltung für den XPlanValidatorWMS konfiguriert. Dafür muss ein separates Schema für den XPlanValidatorWMS in der XPlanDB angelegt werden (weitere Informationen zur Einrichtung der XPlanDB im Kapitel Erstellen der Datenbank XPlanDB). Zusammen mit der Workspace-Konfiguration für den XPlanValidatorWMS, muss zusätzlich auch der xplan-validator-workspace.zip im Verzeichnis <DEEGREE_WORKSPACE_ROOT> abgelegt werden.

Die Aktivierung der Workspace-Konfiguration erfolgt über die Datei <DEEGREE_WORKSPACE_ROOT>/webapps.properties (siehe Verknüpfung von Webapp und Workspace).

Beispiel für den Eintrag in der webapps.properties mit der Auswahl der XPlanDB als Datenhaltung für den XPlanValidatorWMS:
/xplan-webservices-validator-wms=xplan-webservices-validator-wms-workspace

6.1.2. Konfiguration des Löschens von Daten aus dem XPlanValidatorWMS

Standardmäßig werden Pläne fünf Minuten nach der Validierung wieder aus dem XPlanValidatorWMS entfernt und sind in der Kartenvorschau nicht mehr sichtbar. Der Zeitraum, in dem validierte Pläne für die Kartenvorschau vorgehalten werden, kann angepasst werden. Die Konfiguration unterscheidet sich je nachdem ob die Daten im Arbeitsspeicher oder in der XPlanDB abgelegt werden. Im folgenden Beispiel wird der Zeitraum, in der die Daten über den XPlanValidatorWMS sichtbar sind, auf 15 Minuten erhöht:

  • Bei Speicherung der Daten im Arbeitsspeicher: Setzen der Umgebungsvariable DELETE_AFTER_MINUTES=15 für den XPlanValidatorWMS.

  • Bei Speicherung der Daten in der XPlanDB: Setzen der Umgebungsvariable DELETE_AFTER_MINUTES=15 für XPlanValidatorWeb und XPlanValidatorAPI.

6.2. Semantische Validierungsregeln

Die als XQuery-Dateien vorliegenden semantischen Validierungsregeln können in einem externen Verzeichnis abgelegt und durch entsprechende Konfiguration im XPlanManager und XPlanValidator verwendet werden, wenn z. B. die semantischen Validierungsregeln angepasst, erweitert oder durch eine aktuellere Version ersetzt werden sollen. Um statt der mit dem xPlanBox ausgelieferten Regeln externen Regeln zu verwenden, muss der Pfad zu den semantischen Regeln in der Datei <XPLANBOX_CONFIG>/validatorConfiguration.properties wie folgt konfiguriert werden:

validationRulesDirectory=/home/xplanbox/semantischeRegeln/1.0/
Diese Konfiguration wirkt sich auf die Komponenten XPlanManagerAPI, XPlanManagerWeb und XPlanManagerCLI sowie XPlanValidatorAPI, XPlanValidatorWeb und XPlanValidatorCLI aus.
Ist der Pfad nicht konfiguriert, werden die internen Validierungsregeln für die genannten Komponenten verwendet.
Das Basisverzeichnis rules/ darf nur Unterverzeichnisse enthalten, die der Namenskonvention xplangml<VERSION> entsprechen, wobei der Bezeichner <VERSION> eine Versionsnummer ohne Trennzeichen enthält z. B. 54 für XPlanGML-Version 5.4. Des Weiteren dürfen nur Unterverzeichnisse mit Validierungsregeln vorkommen, deren XPlanGML-Version von der xPlanBox unterstützt wird!

Wenn innerhalb des Validierungsberichts die Version und die Quelle der semantischen Validierungsregeln angezeigt werden sollen, dann muss im Verzeichnis aus validationRulesDirectory eine Textdatei mit dem Dateinamen version.properties und folgendem Inhalt angelegt werden:

Beispiel für version.properties (optional):
version=1.1.5 (1)
source=https://gitlab.opencode.de/xleitstelle/xplanung/validierungsregeln/standard/-/tree/v1.1.5 (2)
1 Angabe zur Version der Validierungsregeln (optional)
2 Angabe zur Quelle der Validierungsregeln (optional)

6.2.1. Weiterführende Informationen zur semantischen Validierung

Die Regeln für die semantische Validierung von XPlanGML-Dokumenten sind als XQuery-Abfragen implementiert und entsprechend der Nummer der Regel aus den Konformitätsbedingungen benannt.

Referenzen auf externe Ressourcen

Bei der Ausgabe des Ergebnisses der semantischen Validierung kann eine Referenz auf eine externe Ressource gesetzt werden, die weiterführenden Informationen bereitstellt. Die Referenzen können in der Datei <XPLANBOX_CONFIG>/managerConfiguration.properties konfiguriert werden.

linkSemanticConformity_XPLAN_40=http://localhost:8080/external/documentation/Konformitaetsbedingungen_XPlanGML_4_0.pdf
linkSemanticConformity_XPLAN_41=http://localhost:8080/external/documentation/Konformitaetsbedingungen-XPlanGML_4_1.pdf
linkSemanticConformity_XPLAN_50=http://localhost:8080/external/documentation/Konformitaetsbedingungen_XPlanGML_5_0.pdf
linkSemanticConformity_XPLAN_51=http://localhost:8080/external/documentation/Konformitaetsbedingungen_XPlanGML_5_1.pdf
linkSemanticConformity_XPLAN_52=http://localhost:8080/external/documentation/Konformitaetsbedingungen_XPlanGML_5_2.pdf
linkSemanticConformity_XPLAN_53=http://localhost:8080/external/documentation/Konformitaetsbedingungen_XPlanGML_5_3.pdf
linkSemanticConformity_XPLAN_54=http://localhost:8080/external/documentation/Konformitaetsbedingungen_XPlanGML_5_4.pdf
linkSemanticConformity_XPLAN_60=http://localhost:8080/external/documentation/Konformitaetsbedingungen_XPlanGML_6_0.pdf
Es müssen ggf. Zeilenumbrüche entfernt werden.

Für jede XPlanGML-Version kann hier die Referenz auf eine externe Ressource konfiguriert werden. Ist für eine Version keine Ressource vorhanden, kann der Eintrag vollständig entfernt oder der Wert zu dem Schlüssel leer gelassen werden. Es wird dann kein Hinweis im Validierungsbericht ausgegeben.

Es wird empfohlen die Dokumente mit den Konformitätsbedingungen über die Komponente XPlanRessourcen bereitzustellen, um die Unabhängigkeit von externen Ressourcen sicherzustellen.
Schnittstelle zu XQuery-Statements

Der Rückgabewert der XQuery-Statements wird vom XPlanValidator ausgewertet und im Validierungsbericht ausgegeben. Dabei kann der XPlanValidator zwischen Fehlern und Warnungen unterscheiden. Neben der GML ID des betroffenen Elements kann optional noch eine Meldung mit ausgelesen werden.

Damit der XPlanValidator den Rückgabewert verarbeiten kann, muss dieser wie folgt strukturiert sein:

GML_ID oder [GML_ID, 'W', 'NACHRICHT']

6.2.2. Validierungsprofile

Zusätzlich zu den aus den Konformitätsbedingungen abgeleiteten Standardvalidierungsregeln können ergänzende Prüfungen als XQuery-Abfragen definiert und über ein Profil in den XPlanValidator eingebunden werden. Dazu sind folgende Schritte erforderlich:

  • Anlegen einer Konfigurationsdatei im YAML-Dateiformat im Verzeichnis <XPLANBOX_CONFIG>/profiles (verpflichtend)

  • Die YAML-Datei kann die Konfiguration für ein oder mehrere Profile beinhalten, der Dateiname muss mit profiles- beginnen und die Dateiendung .yaml oder .yml haben, z. B. profiles-<id>.yaml oder profiles-<id>.yml. Als <id> sollte zur eindeutigen Zuordnung ein eindeutiger Bezeichner verwendet werden, z. B. profiles-nrw.yaml. (verpflichtend)

  • Ein Profil wird durch folgende Eigenschaften beschrieben:

Beispiel für eine YAML-Datei mit einem Profil (verpflichtend):
- id: nrw (1)
  name: Pflichtenheft NRW (2)
  description: Vorgaben aus Musterpflichtenheft zur Erstellung XPlanung-konformer Bebauungspläne in NRW (3)
1 id: Ein eindeutiger Bezeichner für das Profil (verpflichtend)
2 name: Der Name des Profils, dieser wird im XPlanValidatorWeb und XPlanManagerWeb angezeigt. (verpflichtend)
3 description: Beschreibung des Profils, wird als Tooltip im XPlanValidatorWeb und XPlanManagerWeb angezeigt. (verpflichtend)
Alternativ zur Konfiguration von Profilen im Dateisystem unter <XPLANBOX_CONFIG>/profiles können Profile auch im Java Klassenpfad abgelegt werden. Dabei gelten die zuvor genannten Anforderungen.

Zusätzlich muss eine Datei mit dem Namen xqueryregeln-<id>.txt auf der obersten Ebene abgelegt werden. Diese Datei muss alle XQuery-Regeln mit relativen Pfaden auflisten. Zusätzlich können die Dateien version.properties und rules.properties angegeben werden.

Beispiel für xqueryregeln-<id>.txt (verpflichtend):
/nrw/rules.properties
/nrw/version.properties
/nrw/xplangml54/01_gemeinde.xq
/nrw/xplangml54/02_plangeber.xq
/nrw/xplangml60/01_gemeinde.xq
/nrw/xplangml60/02_plangeber.xq

Die XQuery-Regeln für ein Profil müssen in dem Verzeichnis <XPLANBOX_CONFIG>/profiles/<id> mit der id aus der Profil-Konfiguration liegen. Die Verzeichnisstruktur unterhalb dieses Verzeichnisses und die darin enthaltenen Dateien müssen folgende Vorgaben erfüllen:

  • Die Dateien mit den XQuery-Regeln müssen je XPlanGML-Version in getrennten Verzeichnissen abgelegt werden. Der Verzeichnisname setzt sich zusammen aus xplangml<XPLANGML-VERSION>, z. B. xplangml54, xplangml60.

  • Es dürfen nur Unterverzeichnisse mit Validierungsregeln vorkommen, deren XPlanGML-Version von der xPlanBox unterstützt wird.

  • Jede XQuery-Regel muss in einer Datei mit dem Namen <DATEINAME>.xq abgelegt sein.

  • Es wird nur XQuery 3.0 oder 3.1 verwendet.

  • Im Verzeichnis kann eine Datei mit dem Namen rules.properties liegen. (optional)

    • Die Beschreibung der Regeln in dieser Properties-Datei muss folgende Vorgaben erfüllen:

    • Ein Eintrag besteht aus einem Namen und einem Wert, wobei der Name sich aus dem Dateinamen und der XPlanGML-Version zusammensetzt. Der Wert legt die Beschreibung fest. Das Name/Wert-Paar <DATEINAME>_<VERSION>=<Beschreibung> besteht aus:

      • DATEINAME: Name der Datei ohne die Dateiendung .xq

      • VERSION: XPlanGML-Version der Regel, z.B. XPLAN_50, XPLAN_51

      • Beschreibung: Beschreibung der Regel

Beispiel für rules.properties (optional):
01_gemeinde_XPLAN_54=Das Attribut gemeinde darf nicht unbelegt sein.
02_plangeber_XPLAN_54=Das Attribut plangeber darf nicht unbelegt sein.
01_gemeinde_XPLAN_60=Das Attribut gemeinde darf nicht unbelegt sein.
02_plangeber_XPLAN_60=Das Attribut plangeber darf nicht unbelegt sein.
Beispiel für die Verzeichnisstruktur des Profils mit der Id 'nrw':
nrw
├── rules.properties        (1)
├── version.properties      (2)
├── xplangml54              (3)
│   ├── 01_gemeinde.xq
│   └── 02_plangeber.xq
└── xplangml60              (4)
    ├── 01_gemeinde.xq
    └── 02_plangeber.xq
1 Datei mit der Beschreibung der Regeln, siehe Beispiel für rules.properties (optional):
2 Datei mit den Informationen zur Quelle und Version der Regeln, siehe Beispiel für version.properties (optional):
3 Verzeichnis mit Validierungsregeln für die XPlanGML-Version 5.4
4 Verzeichnis mit Validierungsregeln für die XPlanGML-Version 6.0

7. Konfiguration der REST-Schnittstellen

Die xPlanBox stellt die folgenden REST-Schnittstellen bereit:

  • XPlanValidatorAPI,

  • XPlanManagerAPI und

  • XPlanDokumenteAPI.

In den nachfolgenden Kapiteln wird die Konfiguration und Absicherung der REST-API erläutert.

7.1. XPlanManagerAPI

Die Konfiguration der XPlanManagerAPI erfolgt in der Datei <XPLANBOX_CONFIG>/managerApiConfiguration.properties. Außerdem gelten die im Abschnitt Konfiguration des XPlanManagerWeb beschriebenen Konfigurationsoptionen, die in der Datei <XPLANBOX_CONFIG>/managerConfiguration.properties festgelegt werden.

Folgende Konfigurationen können für die XPlanManagerAPI vorgenommen werden:

7.1.1. Kontakt E-Mail-Adresse

E-Mail-Adresse des Kontakts, die im OpenAPI Dokument ausgegeben wird. Diese Konfiguration ist optional. Beispiel:

contactEMailAddress=info@lat-lon.de

7.1.2. URL zu den "Terms of Service"

URL zu den "Terms of Services", die im OpenAPI Dokument ausgegeben wird. Diese Konfiguration ist optional. Beispiel:

termsOfServiceUrl=https://opensource.org/tos/

7.1.3. URL zur Dokumentation der xPlanBox

URL zur Dokumentation, die im OpenAPI Dokument ausgegeben wird. Diese Konfiguration ist optional. Beispiel:

documentationUrl=https://xplanbox.lat-lon.de/xPlanBox-Benutzerhandbuch/

7.1.4. WMS URL

URL des XPlanwerkWMS, über den einzelne Pläne über die ManagerID angefragt werden können. Beispiel:

wmsUrl=http://xplanbox.lat-lon.de/xplan-services-wms

7.1.5. Standard-Validierungseinstellungen

Mit diesen Einstellungen kann das Validierungslevel konfiguriert werden, das beim Import eines Plans angewendet wird. Standardmäßig müssen alle Tests (syntaktisch, semantisch und geometrisch) bestanden werden. Mit dieser Option kann z. B. festgelegt werden, dass Pläne die Prüfung auf den Geltungsbereich nicht bestehen müssen, um diesen zu importieren. Unabhängig von dieser Konfiguration muss die syntaktische Validierung in jedem Fall bestanden werden, ebenso werden Pläne mit schwerwiegenden geometrischen Fehlern grundsätzlich abgelehnt.

Beispiel:

skipSemantisch=false
skipGeometrisch=false
skipFlaechenschluss=false
skipLaufrichtung=false
skipGeltungsbereich=true
Ab der Version 8.0 ist die Validierung von Rasterdaten Teil der Validierung und wird beim Import mit ausgeführt. Für die Komponente XPlanValidatorAPI kann dieser Schritt über die Umgebungsvariable XPLAN_RASTER_EVALUATION_SKIPPED=true deaktiviert werden.

7.2. XPlanValidatorAPI

Die Konfiguration der XPlanValidatorAPI erfolgt in der Datei <XPLANBOX_CONFIG>/validatorApiConfiguration.properties. Außerdem gelten die im Abschnitt Konfiguration des XPlanValidatorWeb beschriebenen Konfigurationsoptionen, die in der Datei <XPLANBOX_CONFIG>/validatorConfiguration.properties festgelegt werden. Folgende Konfiguration kann für die XPlanValidatorAPI vorgenommen werden:

7.2.1. Kontakt E-Mail-Adresse

E-Mail-Adresse des Kontakts, die im OpenAPI Dokument ausgegeben wird. Diese Konfiguration ist optional. Beispiel:

contactEMailAddress=info@lat-lon.de

7.2.2. URL zu den "Terms of Service"

URL zu den "Terms of Services", die im OpenAPI Dokument ausgegeben wird. Diese Konfiguration ist optional. Beispiel:

termsOfServiceUrl=https://opensource.org/tos/

7.2.3. URL zur Dokumentation der xPlanBox

URL zur Dokumentation, die im OpenAPI Dokument ausgegeben wird. Diese Konfiguration ist optional. Beispiel:

documentationUrl=https://xplanbox.lat-lon.de/xPlanBox-Benutzerhandbuch/

7.3. XPlanDokumenteAPI

Für die XPlanDokumenteAPI müssen die Angaben für die Datenbankverbindung über Umgebungsvariablen gesetzt werden:

XPLAN_JDBC_URL=jdbc:postgresql://<host>:<port>/<dbname> (1)
XPLAN_DB_USER=$DB_USER (2)
XPLAN_DB_PASSWORD=$DB_PASSWORD (3)
1 Vollständige JDBC-URL zur XPlanDB
2 Benutzername des $DB_USER
3 Passwort für den $DB_USER

Die Konfiguration der XPlanDokumenteAPI erfolgt in der Datei <XPLANBOX_CONFIG>/dokumenteApiConfiguration.properties.

Folgende Konfiguration kann für die XPlanDokumenteAPI vorgenommen werden.

7.3.1. Kontakt E-Mail-Adresse

E-Mail-Adresse des Kontakts, die im OpenAPI Dokument ausgegeben wird. Diese Konfiguration ist optional. Beispiel:

contactEMailAddress=info@lat-lon.de

7.3.2. URL zu den "Terms of Service"

URL zu den "Terms of Services", die im OpenAPI Dokument ausgegeben wird. Diese Konfiguration ist optional. Beispiel:

termsOfServiceUrl=https://opensource.org/tos/

7.3.3. URL zur Dokumentation der xPlanBox

URL zur Dokumentation, die im OpenAPI Dokument ausgegeben wird. Diese Konfiguration ist optional. Beispiel:

documentationUrl=https://xplanbox.lat-lon.de/xPlanBox-Benutzerhandbuch/

7.4. Absicherung der REST-API

Die REST-Schnittstellen der xPlanBox sind über das Spring Security Framework abgesichert.

Als Autorisierungsprotokoll wird OAuth 2.0 unterstützt und für das Format des Zugriffstokens das „JSON Web Token (JWT)“-Format.

Um die Authentifizierung und Autorisierung von Aufrufen der REST-Schnittstellen zu aktivieren, muss das Spring-Profil enableOAuth2JWT über die Umgebungsvariable spring_profiles_active für die Komponenten XPlanManagerAPI, XPlanValidatorAPI und XPlanDokumenteAPI aktiviert werden.

Beispiel für die Konfiguration des Spring-Profils:
spring_profiles_active=enableOAuth2JWT

7.4.1. Keycloak als Identity Provider

Die vorbereitenden Schritte sind:

  1. Installation und Start von Keycloak

  2. Konfiguration eines Realm in Keycloak

  3. Einrichtung der xPlanBox als Client im neu angelegten Realm

  4. Anlegen von Rollen und Nutzern oder Einbindung einer Benutzerdatenbank o.a. in Keycloak

Nachdem die vorbereitenden Schritte abgeschlossen sind, muss noch die OpenID Connect URL für die xPlanBox gesetzt werden. Die URL muss über die Umgebungsvariable XPLAN_OAUTH2_JWT_URL gesetzt werden.

Beispiel für die Konfiguration der OpenID Connect URL:
XPLAN_OAUTH2_JWT_URL=http://keycloak-host:8080/keycloak/realms/myrealm/protocol/openid-connect/certs

7.4.2. Konfiguration der Autorisierung in Keycloak

Für die Autorisierung des Zugriffs auf die XPlanManagerAPI Ressourcen unterstützt die xPlanBox folgende Rollen und Gruppen:

  • Rolle XPLANBOX_ADMIN - Wenn einem Nutzer in Keycloak diese Rolle zugewiesen wird, dann kann er auf alle Ressourcen lesend und schreibend zugreifen.

  • Gruppen von Nutzern, für die das Attribut ags gesetzt ist, erhalten schreibenden Zugriff auf alle Pläne mit gleichem Wert im Element xplan:XP_Gemeinde/ags im XPlanGML sowie uneingeschränkten lesenden Zugriff alle Pläne.

8. Konfiguration der XPlanDienste

In den nachfolgenden Kapiteln wird die Konfiguration der XPlanDienste: XPlanWMS/XPlanWerkWMS/XPlanArtWMS, XPlanMapserver, XPlanWFS und XPlanSynWFS beschrieben.

8.1. Anpassung der bbox_cache.properties

Aktuell kann es dazu kommen, dass die in den Capabilities-Dokumenten angegebene BoundingBox nicht alle in der xPlanBox importierten Daten umfasst. Dies kann unter anderem zur Folge haben, dass die Daten durch Clients nicht oder nur unvollständig angezeigt werden. Betroffen sind sowohl der XPlanWMS/XPlanWerkWMS, XPlanWFS sowie XPlanSynWFS.

Es wird daher empfohlen, die BoundingBox manuell auf den Bereich zu konfigurieren, der den gesamten zu erfassenden Bereich umfasst. Dieser kann sowohl bereits importierte als auch zukünftig noch einzupflegende Planwerke beinhalten.

Die BoundingBox wird für jeden Workspace in der Datei bbox_cache.properties in dem Verzeichnis <DEEGREE_WORKSPACE_ROOT>/xplan*-workspace/datasources/feature konfiguriert. Sollte die Datei noch nicht existieren, ist diese manuell anzulegen. Andernfalls kann der Inhalt ausgetauscht werden, sofern keine weiteren manuellen Anpassungen erfolgt sind. Die Dienste dürfen beim Anlegen und Anpassen der Datei nicht gestartet sein.

Beispiele für vorkonfigurierte bbox_cache.properties Dateien für die Dienste der xPlanBox finden Sie im Anhang unter bbox_cache.properties Konfiguration für XPlanWMS und XPlanSynWFS und bbox_cache.properties Konfiguration für XPlanWFS.

8.2. HTML-Template für XPlanWMS GFI

Nach der Installation ist in der Datei html.gfi im Verzeichnis <DEEGREE_WORKSPACE_ROOT>/xplan-services-wms-workspace/services die Anpassung der URL des XPlanWMS vorzunehmen.

Damit Links auf Dokumente in der WMS GetFeatureInfo (GFI) Ausgabe auch bei externen Aufrufen funktionsfähig sind, muss eine Anpassung der URL in der Datei html.gfi erfolgen. Die URL der Variable WMS_URL muss auf die öffentliche URL des XPlanWMS geändert werden, über die die Anhänge aus dem XPlanArchiv über die Operation GetAttachment des XPlanWMS bereitgestellt werden.

Vorgabewert in der Datei html.gfi:

var WMS_URL = "http://localhost:8080/xplan-services-wms";

Eine Übersicht der weiteren Konfigurationsdateien des XPlanWMS ist im Anhang XPlanWMS Workspace zu finden.

Wenn die relativen Referenzen bereits beim Import durch absolute URLs ersetzt werden, wie im Kapitel Bereitstellung von Rasterdaten und Begleitdokumenten über API aktivieren beschrieben, ist keine Konfiguration in der Datei html.gfi erforderlich und der Vorgabewert kann beibehalten werden.
Der Abruf von im XPlanGML referenzierten Anhängen über die Operation GetAttachment ist veraltet und wird in zukünftigen Versionen der xPlanBox entfernt. Stattdessen sollte der Abruf über absolute URLs erfolgen, wie im Abschnitt Bereitstellung von Rasterdaten und Begleitdokumenten über API aktivieren beschrieben.

8.3. Konfiguration des XPlanWMS

Beim Import von XPlanArchiven mit Rasterdaten werden diese für den XPlanWMS im S3-Objektspeicher abgelegt.

Der Konfigurationstyp mapserver wird ab Version 8.0 der xPlanBox standardmäßig verwendet. Informationen zur Konfiguration des XPlanWMS mit MapServer sind im folgenden Abschnitt Konfiguration des XPlanWMS mit MapServer dokumentiert.

Mit Version 8.0 der xPlanBox ist die Unterstützung der Dateiablage im Dateisystems des Servers entfallen. Für die Dateiablage ist ab Version 8.0 ein S3-Objektspeicher erforderlich.

8.3.1. Konfiguration des XPlanWMS mit MapServer

Der MapServer wird für die Bereitstellung von Rasterdaten verwendet. Um den MapServer als Remote WMS im XPlanWMS zu konfigurieren, müssen folgenden Anpassungen an der Konfiguration vorgenommen werden:

  • Im Workspace Verzeichnis xplan-services-wms-workspace müssen in den Unterverzeichnissen layers/ und datasources/remoteows/ die Dateien mapserver.ignore auf mapserver.xml umbenannt werden.

  • In der Datei datasources/remoteows/mapserver.xml muss die URL des MapServer eingetragen werden.

Damit Rasterdaten über den MapServer angezeigt werden können, muss der S3-Objektspeicher für Rasterdaten eingerichtet sein.

9. XPlanDB

9.1. Übersicht der Datenbankschemata

In der folgenden Grafik wird die Zuordnung der Dienste zu den einzelnen Datenbankschemata dargestellt.

XPlanDB
Abbildung 2. Vereinfachte Darstellung der XPlanDB und der XPlanDienste

In der folgenden Tabelle wird die Zuordnung der in der XPlanDB enthaltenen Datenbankschemata und die zugreifenden Komponenten am Beispiel der XPlanWMS und XPlanWFS Dienste für festgestellte Pläne aufgelistet.

Datenbankschema Komponente/Endpoint Mapping-Typ

xplan40

XPlanWFS/wfs40

BLOB

xplan41

XPlanWFS/wfs41

BLOB

xplan50

XPlanWFS/wfs50

BLOB

xplan51

XPlanWFS/wfs51

BLOB

xplan52

XPlanWFS/wfs52

BLOB

xplan53

XPlanWFS/wfs53

BLOB (Schema)

xplan54

XPlanWFS/wfs54

BLOB

xplan60

XPlanWFS/wfs60

BLOB

xplansyn

XPlanSynWFS/xplansynwfs, XPlanWMS, XPlanArtWMS und XPlanWerkWMS/wms

Relational (Schema)

inspireplu

XPlanInspirePluWFS/downloadservice, XPlanInspirePluWMS/viewservice

Relational

xplanmgr

XPlanManagerWeb, XPlanManagerAPI, XPlanCLI, XPlanWerkWMS

Relational (Schema)

Für alle in Aufstellung befindlichen Pläne existiert zusätzlich ein Datenbankschema mit der Namenskonvention xplan*pre und den Endpoints XPlanWFS/wfs*pre sowie für die archivierten Pläne mit xplan*archive und den Endpoints XPlanWFS/wfs*archive.

Die Datenbankstruktur für die Schemata xplan* wird im Anhang Datenbankmodell der XPlanDB beschrieben.

9.2. Zugriff auf Daten der XPlanDB

Über die REST-API des XPlanManager und den XPlanWFS sowie XPlanSynWFS kann jedes importierte XPlanGML-Dokument abgerufen werden. Je nach Version des XPlanGML-Dokuments und Planstatus wird dieses aus der XPlanDB ausgelesen, wobei folgende Beispiele den Zugriff auf das XML-Dokument in der Tabelle <DATENBANK_SCHEMA>.GML_OBJECTS.BINARY_OBJECT verdeutlichen sollen:

  • für einen rechtskräftigen Plan mit Planstatus "festgestellt" in der Version 5.1 erfolgt der Abruf aus XPLAN51.GML_OBJECTS.BINARY_OBJECT über den XPlanWFS Endpoint wfs51.

  • für einen in Aufstellung befindlichen Plan in der Version 5.3 erfolgt der Abruf aus XPLAN53PRE.GML_OBJECTS.BINARY_OBJECT über den XPlanWFS Endpoint wfs53pre.

Änderungen, die über den XPlanManager vorgenommen werden, werden in der XPlanDB gespeichert. Die Datenbankschemata der XPlanDB sind im Anhang unter Datenbankmodell der XPlanDB zu finden.

10. XPlanRessourcen

11. Logging

Die Anwendungen XPlanManagerWeb, XPlanManagerApi, XPlanValidatorWeb und XPlanValidatorApi, sowie alle XPlanDienste und das Kommandozeilenwerkzeug schreiben Log-Ausgaben standardmäßig nach Standard-Out. Für die Web-Anwendungen und die Webservices ist dies die Logging-Datei des Java Applikationsserver (Apache Tomcat: catalina.out) und beim Kommandozeilenwerkzeug die Konsole. Nach Standard-Out werden Informationen, Warnungen und Fehler geschrieben.

11.1. Protokolldateien der Komponenten

Zusätzlich wird eine Log-Datei für das Kommandozeilenwerkzeug in einer entsprechend benannten Datei im Log-Verzeichnis des Tomcat-Servers logs/xplan-cli.log geschrieben. In die Log-Dateien werden Informationen, Warnungen und Fehler geschrieben.

Ab der xPlanBox Version 7.0 ist die Ausgabe in Log-Dateien deaktiviert. Für die Konfiguration kann das Beispiel für die Ausgabe über einen RollingFile-Appender im folgenden Kapitel Konfiguration verwendet werden.

11.2. Protokollebenen

In den Anwendungen werden für die Nachrichten verschiedenen Protokollebenen (Log-Level) verwendet. Diese haben folgende Bedeutung:

  • FATAL: Schwerwiegender Fehler, die einen Betrieb der Software verhindern und Aktionen des Administrators erfordern (Vorgabeeinstellung: ist aktiviert)

  • ERROR: Programmfehler, die einen Betrieb der Software einschränken und Aktionen des Administrators erfordern (Vorgabeeinstellung: ist aktiviert)

  • WARN: Warnungen, die den Betrieb der Software nicht einschränken, aber auf Konfigurationsprobleme, -fehler o.ä. hinweisen, die von Administrator behoben werden sollten (Vorgabeeinstellung: ist aktiviert)

  • INFO: Informationen, die wichtige Programmschritte dokumentieren und vom Administrator und Entwickler zur Kontrolle ausgewertet werden können (Vorgabeeinstellung: nur in den Log-Dateien aktiviert)

  • DEBUG: Detaillierte Informationen zum Programmablauf, die vom Entwickler zur Fehler- und Laufzeitanalyse ausgewertet werden können (Vorgabeeinstellung: deaktiviert, wird bei Bedarf und nur temporär aktiviert)

  • TRACE: noch detailliertere Informationen zum Programmablauf (Vorgabeeinstellung: deaktiviert, wird bei Bedarf und nur temporär aktiviert, erzeugt viele Nachrichten)

11.3. Konfiguration

Die Konfiguration des verwendeten Apache Log4j-Frameworks erfolgt über die Konfigurationsdatei log4j2.yaml. Diese Datei ist in allen Komponenten enthalten und liegt in den Webapps im Verzeichnis WEB-INF/classes und beim Kommandozeilenwerkzeug im Verzeichnis etc/.

Der Aufbau einer Log4j-Konfigurationsdatei ist in mehrere Abschnitte aufgeteilt. Die verschiedenen Protokollausgabekanäle werden im Abschnitt Appenders definiert:

  Appenders:
    Console: (1)
      name: STDOUT
      target: SYSTEM_OUT (2)
      PatternLayout:
        Pattern: "%d %p %C{1.} [%t] %m%n" (3)
    RollingFile: (4)
      name: RollingFile_Appender
      fileName: ${log.path}/${log.file} (5)
      filePattern: ${log.path}/${log.file}.%d{yyyy-MM-dd-hh-mm} (6)
      PatternLayout:
        pattern: "%d %p %C{1.} [%t] %m%n" (3)
      Policies: (7)
        SizeBasedTriggeringPolicy: (8)
          size: 100 MB
      DefaultRollOverStrategy: (9)
        max: 5
1 Definiert den Ausgabekanal STDOUT der auf die Konsole verweist
2 Konsolenausgabe erfolgt nach Standard-Out SYSTEM_OUT (oder SYSTEM_ERR)
3 Definiert das Format für eine Nachricht
4 Definiert den Ausgabekanal RollingFile_Appender der auf eine Protokolldatei verweist
5 Definiert den Dateipfad und -namen der Protokolldatei
6 Definiert den Dateipfad und -namen der archivierten Protokolldateien
7 Definiert die Eigenschaften wann eine Protokolldatei automatisch archiviert wird
8 Auslöser bei einer Überschreitung der Protokolldatei von 100 MB
9 Begrenzung der Anzahl der Protokolldateien auf max. 5 Dateien.

Im Abschnitt Loggers werden die einzelnen Logger konfiguriert:

  Loggers:
    Root: (1)
      level: info
      AppenderRef:
        - ref: STDOUT (2)
          level: error
        - ref: RollingFile_Appender (3)
          level: info
    Logger:
      - name: org.deegree (4)
        level: info
      - name: de.latlon.xplan
        level: info
1 Konfiguriert den Logger Root auf Log-Level info und schreibt in die beiden Ausgabekanäle STDOUT und RollingFile_Appender
2 Der Ausgabekanal STDOUT gibt nur Fehler aus (Log-Level error und fatal)
3 Der Ausgabekanal RollingFile_Appender gibt Informationen, Warnung und Fehler aus (Log-Level info, warn, error und fatal )
4 Für die Logger org.deegree und de.latlon.xplan ist ebenfalls ein Log-Level info gesetzt. Der Wert für den Log-Level kann trace, debug, info, warn, error, fatal oder off sein. Zwischen Klein- und Grossschreibung wird nicht unterschieden.

Im Abschnitt Properties können zusätzliche Eigenschaften definiert werden, die in der Konfigurationsdatei verwendet werden können:

  Properties:
    Property:
      - name: log.file (1)
        value: xplan-validator-cli.log
      - name: log.path (2)
        value: ${sys:basedir:-.}/logs
1 Definiert die Variable log.file mit dem Wert xplan-validator-cli.log
2 Definiert die Variable log.path mit dem Wert ${sys:basedir:-.}/logs, dabei wird die Systemvariable basedir ausgewertet und dem Verzeichnisnamen logs vorangestellt. Ist die Systemvariable nicht gesetzt :-, wird der Vorgabewert . (Basisverzeichnis des Prozesses) verwendet und dem Verzeichnisnamen logs vorangestellt.

Weitere Informationen zur Konfiguration von Log4j sind auf den Seiten des Projekts unter https://logging.apache.org/log4j/2.x/manual/configuration.html zu finden.

11.3.1. Setzen der Log4j-Konfiguration

Beim Betrieb der xPlanBox-Komponenten in einem Apache Tomcat muss die Systemvariable log4j2.configurationFile gesetzt werden. Die Einstellung wird am besten zu den CATALINA_OPTS hinzugefügt:

CATALINA_OPTS=-Dlog4j2.configurationFile=classpath:/log4j2.yaml

Weitere Informationen zur Konfiguration von Log4j in einem Servlet-Container sind unter https://logging.apache.org/log4j/2.x/manual/webapp.html zu finden.

12. Aktualisierung

Eine Aktualisierung eines vorhandenen Datenbestands wird nur von xPlanBox Version 8.0 unterstützt! Für ältere Versionen der xPlanBox muss eine Datenmigration durchgeführt werden.

Bei einer Aktualisierung der xPlanBox müssen folgende Schritte durchgeführt werden:

Im Anhang sind Checklisten hinterlegt, die bei der Aktualisierung helfen, die erforderlichen Schritte vollständig auszuführen.

12.1. Austausch der Web-Archive

Es müssen die bereitgestellten WAR-Dateien in das Unterverzeichnis webapps/ der jeweiligen Tomcat-Instanz kopiert werden:

  • Anwendungs-Tomcat:

  • xplan-manager-web.war

  • xplan-validator-web.war

  • Dienste-Tomcat:

  • xplan-services-wfs-syn.war

  • xplan-services-wfs.war

  • xplan-services-wms.war

  • API-Tomcat:

  • xplan-manager-api.war

  • xplan-validator-api.war

Falls die Hintergrundkarte der Kartenvorschau im XPlanValidatorWeb angepasst wurde, müssen die Änderungen in der Datei services-internet.template.json manuell in die neue Webapp xplan-validator-web übertragen werden (s. Kartenvorschau im XPlanValidatorWeb).

12.2. Neustart der Tomcat-Server

Es müssen alle Tomcat-Instanzen neu gestartet werden. Der Neustart muss nach der Aktualisierung der Workspaces erfolgen (s. Aktualisierung der Konfigurationsdateien in den Workspaces).

12.3. Austausch des Kommandozeilenwerkzeugs

Das ZIP-Archiv mit dem Kommandozeilenwerkzeug muss entpackt werden:

  • xplan-cli.zip

12.4. Aktualisierung der Konfigurationsdateien in den Workspaces

Bei der Aktualisierung der Workspaces ist darauf zu achten, Änderungen an den Konfigurationsdateien zu überführen.

Das HTML-Template für die XPlanWMS GFI Ausgabe muss, wie in HTML-Template für XPlanWMS GFI beschrieben, angepasst werden.
Alle Konfigurationsänderungen in den Verzeichnissen xplan-manager-config/ und xplan-validator-config/ müssen manuell übertragen werden.

Es müssen die bereitgestellten Konfigurationsdateien in das Verzeichnis <DEEGREE_WORKSPACE_ROOT> kopiert werden. Diese ersetzen die bereits vorhandenen.

  • xplan-manager-workspace.zip

  • xplan-services-wfs-workspace.zip

  • xplan-services-wfs-syn-workspace.zip

  • xplan-services-wms-workspace.zip

  • xplan-webservices-inspireplu-workspace.zip

  • xplan-manager-config-default.zip

  • xplan-validator-config.zip

12.5. Aktualisierung der Datenbank XPlanDB

Die folgenden Schritte müssen nur ausgeführt werden, wenn die bereits in das System importierten Daten beibehalten werden sollen. Wenn dies nicht notwendig ist, kann die Datenbank XPlanDB neu aufgesetzt werden (siehe Kapitel Erstellen der Datenbank XPlanDB).

Führen Sie das Liquibase-Skript aus dem Ordner 8.1/ wie in Aufruf von Liquibase beschrieben aus.

Erstellen Sie vor der Aktualisierung ein Backup der Datenbank!
Manuelle Änderungen an den Datenbank-Schemata können die fehlerfreie und vollständige Ausführung der Skripte verhindern. Wenn Sie Änderungen an den Datenbank-Schemata vorgenommen haben, müssen diese vor Ausführung der Skripte zurückgesetzt werden!

12.6. Aktualisierung der Daten

Zur Aktualisierung der Daten steht das Kommandozeilenwerkzeug XPlanCLI zur Verfügung. Nach einer Aktualisierung der xPlanBox muss folgendes Kommando ausgeführt werden:

  1. xpb admin resynthesize

Weitere Informationen zum Kommandozeilenwerkzeug sind im Abschnitt Kommandozeilen-Anwendung beschrieben.

12.7. Aktualisierung von älteren Versionen

Die Aktualisierungswerkzeuge und -skripte werden nur für die aktuelle Version mit der Liefereinheit bereitgestellt. Bei Fragen zur Aktualisierung von früheren Versionen (8.0 und älter), wenden Sie sich bitte an die lat/lon GmbH.

12.8. Troubleshooting

Bei unerwartetem Verhalten der xPlanBox nach einer Aktualisierung können folgende Aktionen helfen:

  • Ausführen des Kommandozeilenwerkzeugs XPlanCLI mit dem Kommando xpb admin resynthesize zur Aktualisierung der in der XPlanSyn-Datenhaltung gespeicherten Daten.

  • Löschen der Verzeichnisse <CATALINA_HOME>/work/ und <CATALINA_HOME>/temp/ des Tomcat-Servers. Der Tomcat-Server muss zuvor gestoppt und anschließend neu gestartet werden.

  • Reload der Workspaces der XPlanDienste.

  • Löschen des Browser-Caches.

12.9. Migration der Anwendung

Bei einer Migration der xPlanBox auf einen anderen Server, bei dem sich der Hostname des Servers ändert, muss die URL in mehreren Konfigurationen angepasst werden, damit die Funktionalität der Anwendungen gewährleistet ist. Dabei müssen folgende Anpassungen erfolgen:

12.9.1. Anpassungen für den XPlanManager

  • <XPLANBOX_CONFIG>/managerWebConfiguration.properties

  • <XPLANBOX_CONFIG>/managerConfiguration.properties

Anpassungen in der Datei managerWebConfiguration.properties:

In dieser Datei müssen Anpassungen an der URL erfolgen, damit die Kartenvorschau im XPlanManager funktioniert. Dazu muss der Wert des Schlüssels wmsUrl angepasst werden:

wmsUrl=http://<host>:<port>/xplan-services-wms/services

Für mehr Details siehe Kapitel Kartenvorschau.

12.9.2. Anpassungen für den XPlanWMS

  • html.gfi (im Verzeichnis <DEEGREE_WORKSPACE_ROOT>/xplan-services-wms-workspace/services)

Anpassungen in der Datei html.gfi:

Dazu muss der Wert der Variable WMS_URL in der Datei angepasst werden.

Für mehr Details siehe Kapitel HTML-Template für XPlanWMS GFI.

13. Bekannte Probleme

13.1. HTTP Session Timeout bei lang andauernden HTTP-Anfragen

13.1.1. Problembeschreibung

Bei lang andauernden Validierungsanfragen von grossen Planwerken im XPlanManagerWeb kann es dazu kommen, dass in der Oberfläche des XPlanManagerWeb der Import-Button nach Abschluss der Validierung nicht mehr angezeigt wird.

13.1.2. Lösungsansätze

Für eine vollständige Validierung kann bei einer Minimale Systemvoraussetzung eine Dauer von ca. 30 Minuten je 5 MB XPlanGML-Dateigröße angenommen werden, je nach Komplexität und Umfang der enthaltenen Geometrien.

13.2. HTTP Timeout bei lang andauernden HTTP-Anfragen

13.2.1. Problembeschreibung

Bei lang andauernden Anfragen im XPlanValidatorWeb oder XPlanManagerWeb kann es zu einem Verbindungsabbruch kommen. Dies kann u.a. durch Fehlermeldungen im Browser wie z.B. HTTP-Statusfehler 408 oder 502 bzw. 504 angezeigt werden.

13.2.2. Lösungsansätze

  • Für die Validierung und den Import von großen XPlanArchiven oder XPlanGML-Dateien die REST-API v2 des XPlanValidatorAPI und XPlanManagerAPI verwenden.

  • Erhöhen der HTTP Timeout und Keepalive Zeiten in der Konfiguration der eingesetzten Webserver wie z.B. Apache httpd oder nginx sowie sonstiger Netzwerkkomponenten, die den Webkomponenten vorgeschaltet sind.

13.3. Betrieb mit mehreren Instanzen des XPlanValidatorWMS

13.3.1. Problembeschreibung

Werden mehrere Instanzen des XPlanValidatorWMS betrieben, so können die zum Löschen der Pläne im Scheduler konfigurierten Jobs (siehe Konfiguration des Löschens von Daten aus dem XPlanValidatorWMS) sich ggf. gegenseitig blockieren.

13.3.2. Lösungsansätze

  • Festlegung einer primären Instanz des XPlanValidatorWMS auf dem der Scheduler aktiviert ist und Deaktivierung des Scheduler auf allen anderen sekundären Instanzen bei Verwendung der XPlanDB als temporäre Datenhaltung (siehe Konfiguration des XPlanValidatorWMS).

13.4. Löschen von einzelnen Plänen aus den INSPIRE PLU Diensten

13.4.1. Problembeschreibung

Wird ein Plan von XPlanGML nach INSPIRE PLU transformiert und in die InspirePLUDB-Datenhaltung übertragen, kann der transformierte Datensatz danach nicht über den XPlanManagerWeb aus der InspirePLUDB-Datenhaltung entfernt werden.

13.4.2. Lösungsansätze

  • Eine Umgehung ist das Löschen des Datensatzes aus der InspirePLUDB-Datenhaltung direkt in der Datenbank.

  • Löschen der Daten über die WFS-T Schnittstelle des InspirePLUWFS. Zum Löschen eines oder mehrerer Datensätze muss an den InspirePLUWFS eine WFS-T 2.0.0 DELETE Aktion geschickt werden. Dazu muss die Transaktionalität des InspirePLUWFS aktiviert werden.

13.5. Kapazitätsbezogene Einschränkungen bei vielen Planwerken

13.5.1. Problembeschreibung

Bei der Bereitstellung von mehr als 500 Planwerken über die Geodatendienste XPlanWMS, XPlanWerkWMS, XPlanArtWMS, XPlanWFS oder XPlanSynWFS treten Engpässe beim Arbeitsspeicher oder der CPU auf.

13.5.2. Lösungsansätze

  • Für die Bereitstellung von mehr als 500 Planwerken über die Geodatendienste der xPlanBox müssen Server-seitig die Systemvoraussetzungen wie in der Empfohlene Systemkonfiguration erfüllt sein.

  • Da das Antwortzeitverhalten der Dienste von den verfügbaren System-Ressourcen abhängig ist, muss ggf. die Ressourcen für Arbeitsspeicher und CPU der Tomcat-Instanz mit den XPlanServices erhöht werden.

13.6. Kapazitätsbezogene Einschränkungen bei großen Planwerken und Anhängen

13.6.1. Problembeschreibung

Sowohl für den XPlanManagerWeb als auch den XPlanManagerAPI gelten Obergrenzen beim Import von XPlanArchiven und XPlanGML-Dateien. XPlanArchive (ZIP-Datei inklusive der Anhänge) größer als 100 MB und XPlanGML-Dateien größer als 50 MB können die Systemstabilität beeinträchtigen und zu einem Out of Memory Error führen.

13.6.2. Lösungsansätze

  • Für die Verarbeitung von grossen XPlanArchiven mit Rasterdateien müssen Server-seitig die Systemvoraussetzungen wie in der Empfohlene Systemkonfiguration erfüllt sein. Insbesondere muss ausreichend Arbeitsspeicher für die Komponente XPlanManagerAPI und XPlanManagerWeb verfügbar sein.

13.7. Kapazitätsbezogene Einschränkungen bei begrenztem Festplattenspeicher

13.7.1. Problembeschreibung

Wenn eine Festplatte voll ist, kann dies zu Leistungsproblemen und Fehlermeldungen führen.

13.7.2. Lösungsansätze

  • Die Anwendungskomponenten der xPlanBox benötigen min. 1,5 GB freien Festplattenspeicherplatz. Stellen Sie zusätzlich mindestens 50 GB Festplattenspeicher für Stamm- und Verarbeitungsdaten zur Verfügung.

  • Anwachsende Daten über die Dauer der Laufzeit der Anwendung sind die Datenhaltung in der XPlanDB für die Pläne inkl. der Anhänge und die Systemlogdateien.

  • Zur Kapazitätsplanung kann folgende Abschätzung gegeben werden:

    • Der Festplattenspeicherplatz für die Daten ist erforderlich auf dem Server mit der XPlanDB und der Tomcat-Instanz mit dem XPlanManagerWeb bzw. der XPlanManagerAPI.

    • Folgende Formel kann bei der Kapazitätsplanung zur Hilfe gezogen werden: Größe eines XPlanArchivs (inkl. der Anhänge) * Anzahl der XPlanArchive * 2. Wenn also zum Beispiel 500 Pläne mit einer durchschnittlichen Größe von 50 MB inkl. der Anhänge importiert werden sollen, dann sind ca. 50 GB Festplattenspeicherplatz je Server notwendig.

  • Richten Sie ein Ausnahmemanagement zur Identifizierung und Behebung von Kapazitäts- und Performance-Problemen ein. Stellen Sie sicher, dass Sie eine Benachrichtigung über Verstöße gegen Kapazitäts- und Leistungsschwellenwerte (z.B. weniger als 1 GB freier Festplattenspeicher oder mehr als 80 % belegter Speicherplatz) erhalten, um das Problem sofort untersuchen und beheben zu können.

  • Beachten Sie die Hinweise zum Löschen von temporären Dateien!

13.8. Löschen von temporären Dateien

13.8.1. Problembeschreibung

Bei der Verarbeitung von XPlanArchiven im XPlanValidator und XPlanManager werden temporäre Dateien erzeugt und im Verzeichnis für temporäre Dateien des Betriebssystems abgespeichert, z. B. unter Linux unterhalb von /tmp/. Bei intensiver Nutzung der Komponenten und großen XPlanArchiven können sich in diesem Verzeichnis schnell größere Datenmengen ansammeln.

13.8.2. Lösungsansätze

  • Das Löschen des tmp-Verzeichnisses erfolgt über das Betriebssystem. Unter Linux z. B. bei einem Reboot des Betriebssystems. Starten Sie regelmäßig den Server neu.

  • Die mit Java IO erzeugten temporären Dateien werden nur beim kontrollierten Stoppen der JVM gelöscht. Dazu muss regelmäßig der Tomcat-Server neu gestartet werden.

  • Um ein Löschen der temporären Dateien auch vor einem Neustart (Betriebssystem oder JVM) zu ermöglichen, kann diese Aktion z. B. über einen Cron-Job geschehen. Dieser Job muss auf dem Server mit dem XPlanManager und XPlanValidator eingerichtet werden.

Anhang A: Checklisten für die Aktualisierung einer Installation

A.1. Voraussetzungen

Im Folgenden wird für Dienste-Tomcat, Anwendungs-Tomcat und API-Tomcat jeweils das Verzeichnis <CATALINA_HOME> der entsprechenden Tomcat-Instanz vorausgesetzt und angewendet (siehe Kapitel Einrichtung der Applikationsserver).

Als Basisverzeichnisse werden im Folgenden <DEEGREE_WORKSPACE_ROOT>, <XPLANBOX_CONFIG> und temporär zur Ablage der Sicherungskopie <BACKUP_CONFIG> (z.B. /home/user/tmp) sowie <WORK_DIR> als Download-Verzeichnis mit der entpackten Distributionsdatei vorausgesetzt.

Die Zuordnung der Anwendungskomponenten zu den jeweiligen Konfigurationen ist im Kapitel Installationskomponenten und Konfigurationsdateien der Anwendungskomponenten beschrieben.

A.2. Checkliste für die Aktualisierung der Webanwendungen

  • Alle Tomcat-Instanzen sind gestoppt

  • Sicherungskopie der WAR-Dateien bzw. die entpackten Verzeichnisse aus Dienste-Tomcat/webapps/, Anwendungs-Tomcat/webapps/, API-Tomcat/webapps/ ist im Verzeichnis <BACKUP_CONFIG> abgelegt.

  • Folgenden Dateien sind nach Dienste-Tomcat/webapps/ kopiert:

    • xplan-services-wms.war

    • xplan-services-wfs.war

    • xplan-services-wfs-syn.war

    • xplan-webservices-inspireplu.war

    • xplan-webservices-validator-wms.war

  • Folgenden Dateien sind nach Anwendungs-Tomcat/webapps/ kopiert:

    • xplan-manager-web.war

    • xplan-validator-web.war

    • xplan-webpages.war

  • Folgenden Dateien sind nach API-Tomcat/webapps/ kopiert:

    • xplan-manager-api.war

    • xplan-validator-api.war

A.2.1. Checkliste für die Übernahme von Konfigurationen der Webanwendungen

  • Wenn Änderungen an folgende Dateien für den XPlanManager vorgenommen wurden, diese aus <BACKUP_CONFIG> zurückspielen, bzw. vergleichen und anpassen:

    • Anwendungs-Tomcat/webapps/xplan-manager-web/index.html anpassen

    • Anwendungs-Tomcat/webapps/xplan-manager-web/XPlanManager.jpg kopieren

    • Anwendungs-Tomcat/webapps/xplan-manager-web/XPlanMgrWeb.css kopieren

    • Anwendungs-Tomcat/webapps/xplan-manager-web/WEB-INF/web.xml anpassen der Konfiguration, wenn der XPlanManagerWeb abgesichert ist (siehe Kapitel Absicherung des XPlanManagerWeb)

    • Anwendungs-Tomcat/webapps/xplan-manager-web/WEB-INF/classes/security.properties anpassen

  • Folgende Dateien für XPlanValidator sichern und zurückspielen, bzw. vergleichen und anpassen:

    • Anwendungs-Tomcat/webapps/xplan-validator-web/index.html anpassen

    • Anwendungs-Tomcat/webapps/xplan-validator-web/XPlanValidator.jpg kopieren

    • Anwendungs-Tomcat/webapps/xplan-validator-web/XPlanValidatorWeb.css kopieren

    • Anwendungs-Tomcat/webapps/xplan-validator-web/masterportal/config kopieren

    • Anwendungs-Tomcat/webapps/xplan-validator-web/masterportal/config.json kopieren

    • Anwendungs-Tomcat/webapps/xplan-validator-web/masterportal/template/config.template.json kopieren

    • Anwendungs-Tomcat/webapps/xplan-validator-web/masterportal/template/services-internet.template.json kopieren

A.3. Checkliste für die Übernahme der Konfigurationen aus deegree Workspaces

  • Alle Verzeichnisse mit den Konfigurationsdateien aus <DEEGREE_WORKSPACE_ROOT> und <XPLANBOX_CONFIG> sind im Verzeichnis <BACKUP_CONFIG> gesichert.

  • deegree Workspaces ZIP-Dateien sind entpackt und im jeweiligen Verzeichnisse unterhalb von <DEEGREE_WORKSPACE_ROOT> kopiert.

  • XPlanManager und XPlanValidator Konfigurationsdateien nach <XPLANBOX_CONFIG> kopiert.

  • Dateien console.pw und webapps.properties aus <BACKUP_CONFIG> zurückkopiert.

Neben den in den folgenden Abschnitten genannten Dateien können noch weitere Dateien umgebungsspezifische Anpassungen enthalten. Hier sind neben den Service-Metadaten in den Dateien services/*metadata.xml auch die Service-Konfigurationen im Verzeichnis services/ sowie die Konfiguration für die WFS-Storedqueries im Verzeichnis storedqueries/ oder die bbox_cache.properties Konfiguration für XPlanWMS und XPlanSynWFS und bbox_cache.properties Konfiguration für XPlanWFS zu beachten.

A.3.1. Checkliste für die XPlanManager Konfiguration

  • Konfiguration im Verzeichnis <XPLANBOX_CONFIG>/xplan-manager-config/ aktualisiert:

    • <XPLANBOX_CONFIG>/xplan-manager-config/managerApiConfiguration.properties

    • <XPLANBOX_CONFIG>/xplan-manager-config/managerConfiguration.properties

    • <XPLANBOX_CONFIG>/xplan-manager-config/managerWebConfiguration

    • <XPLANBOX_CONFIG>/xplan-manager-config/validatorConfiguration.properties

  • Dateien aus <XPLANBOX_CONFIG>/synthesizer kopiert

A.3.2. Checkliste für die XPlanValidator Konfiguration

  • Konfiguration im Verzeichnis <XPLANBOX_CONFIG>/xplan-validator-config/ aktualisiert:

    • <XPLANBOX_CONFIG>/xplan-validator-config/validatorConfiguration.properties kopieren

    • <XPLANBOX_CONFIG>/xplan-validator-config/validatorApiConfiguration.properties kopieren

Diese Schritte sind nur erforderlich, wenn nur der der XPlanValidator installiert ist.

A.3.3. Checkliste für XPlanManager Workspace Konfiguration

  • Konfiguration im Verzeichnis <DEEGREE_WORKSPACE_ROOT>/xplan-manager-workspace/ aktualisiert:

    • <BACKUP_CONFIG>/xplan-manager-workspace/jdbc/ kopiert

A.3.4. Checkliste für XPlanSynWFS Workspace Konfiguration

  • Konfiguration im Verzeichnis <DEEGREE_WORKSPACE_ROOT>/xplan-services-wfs-syn-workspace/ aktualisiert:

    • <BACKUP_CONFIG>/xplan-services-wfs-syn-workspace/jdbc/ kopiert

A.3.5. Checkliste für XPlanWMS Workspace Konfiguration

  • Konfiguration im Verzeichnis <DEEGREE_WORKSPACE_ROOT>/xplan-services-wms-workspace/ aktualisiert:

    • <BACKUP_CONFIG>/xplan-services-wms-workspace/jdbc/ kopiert

    • <BACKUP_CONFIG>/xplan-services-wms-workspace/services/html.gfi kopiert

A.3.6. Checkliste für XPlanWFS Workspace Konfiguration

  • Konfiguration im Verzeichnis <DEEGREE_WORKSPACE_ROOT>/xplan-services-wfs-workspace/ aktualisiert:

    • <BACKUP_CONFIG>/xplan-services-wfs-workspace/jdbc/ kopiert

A.3.7. Checkliste für XPlanInspirePluWFS und XPlanInspirePluWMS Workspace Konfiguration

  • Konfiguration im Verzeichnis <XPLANBOX_CONFIG>/xplan-webservices-inspireplu-workspace/ aktualisiert:

    • <BACKUP_CONFIG>/xplan-webservices-inspireplu-workspace/jdbc/ kopiert

A.4. Checkliste für Aktualisierung der Datenbank

Anhang B: bbox_cache.properties Konfiguration für XPlanWMS und XPlanSynWFS

Im Folgenden befindet sich eine vollständige bbox_cache.properties für die Komponenten XPlanWMS und XPlanSynWFS die beide auf dem synthetisierten Schema basieren und den Namensraum http://www.deegree.org/xplanung/1/0 verwenden. Diese ist vorkonfiguriert auf ganz Deutschland:

# #%L
# xplanbox-syn - Automatisiert erzeugte Konfiguration
# %%
# Copyright (C) 2008 - 2025 Freie und Hansestadt Hamburg, developed by lat/lon gesellschaft für raumbezogene Informationssysteme mbH
# %%
# This program is free software: you can redistribute it and/or modify
# it under the terms of the GNU Affero General Public License as published by
# the Free Software Foundation, either version 3 of the License, or
# (at your option) any later version.
#
# This program is distributed in the hope that it will be useful,
# but WITHOUT ANY WARRANTY; without even the implied warranty of
# MERCHANTABILITY or FITNESS FOR A PARTICULAR PURPOSE.  See the
# GNU General Public License for more details.
#
# You should have received a copy of the GNU Affero General Public License
# along with this program.  If not, see <http://www.gnu.org/licenses/>.
# #L%
#Diese Datei wird automatisiert generiert! Aenderungen sollten nicht manuell vorgenommen werden! Datei wurde generiert am 08.07.2025, 07:47:38
#Tue Jul 08 07:47:45 CEST 2025
{http\://www.deegree.org/xplanung/1/0}BP_AbgrabungsFlaeche=epsg\:4326,5.7,47.2,15.1,55.1
{http\://www.deegree.org/xplanung/1/0}BP_AbstandsFlaeche=epsg\:4326,5.7,47.2,15.1,55.1
{http\://www.deegree.org/xplanung/1/0}BP_AbstandsMass=epsg\:4326,5.7,47.2,15.1,55.1
{http\://www.deegree.org/xplanung/1/0}BP_AbweichungVonBaugrenze=epsg\:4326,5.7,47.2,15.1,55.1
{http\://www.deegree.org/xplanung/1/0}BP_AbweichungVonUeberbaubarerGrundstuecksFlaeche=epsg\:4326,5.7,47.2,15.1,55.1
{http\://www.deegree.org/xplanung/1/0}BP_AnpflanzungBindungErhaltung=epsg\:4326,5.7,47.2,15.1,55.1
{http\://www.deegree.org/xplanung/1/0}BP_AufschuettungsFlaeche=epsg\:4326,5.7,47.2,15.1,55.1
{http\://www.deegree.org/xplanung/1/0}BP_AusgleichsFlaeche=epsg\:4326,5.7,47.2,15.1,55.1
{http\://www.deegree.org/xplanung/1/0}BP_AusgleichsMassnahme=epsg\:4326,5.7,47.2,15.1,55.1
{http\://www.deegree.org/xplanung/1/0}BP_BauGrenze=epsg\:4326,5.7,47.2,15.1,55.1
{http\://www.deegree.org/xplanung/1/0}BP_BauLinie=epsg\:4326,5.7,47.2,15.1,55.1
{http\://www.deegree.org/xplanung/1/0}BP_Baugebiet=epsg\:4326,5.7,47.2,15.1,55.1
{http\://www.deegree.org/xplanung/1/0}BP_BaugebietsTeilFlaeche=epsg\:4326,5.7,47.2,15.1,55.1
{http\://www.deegree.org/xplanung/1/0}BP_Bereich=epsg\:4326,5.7,47.2,15.1,55.1
{http\://www.deegree.org/xplanung/1/0}BP_BereichOhneEinAusfahrtLinie=epsg\:4326,5.7,47.2,15.1,55.1
{http\://www.deegree.org/xplanung/1/0}BP_BesondererNutzungszweckFlaeche=epsg\:4326,5.7,47.2,15.1,55.1
{http\://www.deegree.org/xplanung/1/0}BP_BodenschaetzeFlaeche=epsg\:4326,5.7,47.2,15.1,55.1
{http\://www.deegree.org/xplanung/1/0}BP_DenkmalschutzEinzelanlage=epsg\:4326,5.7,47.2,15.1,55.1
{http\://www.deegree.org/xplanung/1/0}BP_DenkmalschutzEnsembleFlaeche=epsg\:4326,5.7,47.2,15.1,55.1
{http\://www.deegree.org/xplanung/1/0}BP_EinfahrtPunkt=epsg\:4326,5.7,47.2,15.1,55.1
{http\://www.deegree.org/xplanung/1/0}BP_EinfahrtsbereichLinie=epsg\:4326,5.7,47.2,15.1,55.1
{http\://www.deegree.org/xplanung/1/0}BP_EingriffsBereich=epsg\:4326,5.7,47.2,15.1,55.1
{http\://www.deegree.org/xplanung/1/0}BP_ErhaltungsBereichFlaeche=epsg\:4326,5.7,47.2,15.1,55.1
{http\://www.deegree.org/xplanung/1/0}BP_ErneuerbareEnergieFlaeche=epsg\:4326,5.7,47.2,15.1,55.1
{http\://www.deegree.org/xplanung/1/0}BP_FestsetzungNachLandesrecht=epsg\:4326,5.7,47.2,15.1,55.1
{http\://www.deegree.org/xplanung/1/0}BP_FirstRichtungsLinie=epsg\:4326,5.7,47.2,15.1,55.1
{http\://www.deegree.org/xplanung/1/0}BP_FlaecheOhneFestsetzung=epsg\:4326,5.7,47.2,15.1,55.1
{http\://www.deegree.org/xplanung/1/0}BP_FoerderungsFlaeche=epsg\:4326,5.7,47.2,15.1,55.1
{http\://www.deegree.org/xplanung/1/0}BP_FreiFlaeche=epsg\:4326,5.7,47.2,15.1,55.1
{http\://www.deegree.org/xplanung/1/0}BP_GebaeudeFlaeche=epsg\:4326,5.7,47.2,15.1,55.1
{http\://www.deegree.org/xplanung/1/0}BP_GebaeudeStellung=epsg\:4326,5.7,47.2,15.1,55.1
{http\://www.deegree.org/xplanung/1/0}BP_GemeinbedarfsFlaeche=epsg\:4326,5.7,47.2,15.1,55.1
{http\://www.deegree.org/xplanung/1/0}BP_GemeinschaftsanlagenFlaeche=epsg\:4326,5.7,47.2,15.1,55.1
{http\://www.deegree.org/xplanung/1/0}BP_GemeinschaftsanlagenZuordnung=epsg\:4326,5.7,47.2,15.1,55.1
{http\://www.deegree.org/xplanung/1/0}BP_GenerischesObjekt=epsg\:4326,5.7,47.2,15.1,55.1
{http\://www.deegree.org/xplanung/1/0}BP_GewaesserFlaeche=epsg\:4326,5.7,47.2,15.1,55.1
{http\://www.deegree.org/xplanung/1/0}BP_GruenFlaeche=epsg\:4326,5.7,47.2,15.1,55.1
{http\://www.deegree.org/xplanung/1/0}BP_HoehenMass=epsg\:4326,5.7,47.2,15.1,55.1
{http\://www.deegree.org/xplanung/1/0}BP_Immissionsschutz=epsg\:4326,5.7,47.2,15.1,55.1
{http\://www.deegree.org/xplanung/1/0}BP_KennzeichnungsFlaeche=epsg\:4326,5.7,47.2,15.1,55.1
{http\://www.deegree.org/xplanung/1/0}BP_KleintierhaltungFlaeche=epsg\:4326,5.7,47.2,15.1,55.1
{http\://www.deegree.org/xplanung/1/0}BP_Landwirtschaft=epsg\:4326,5.7,47.2,15.1,55.1
{http\://www.deegree.org/xplanung/1/0}BP_LandwirtschaftsFlaeche=epsg\:4326,5.7,47.2,15.1,55.1
{http\://www.deegree.org/xplanung/1/0}BP_LuftreinhalteFlaeche=epsg\:4326,5.7,47.2,15.1,55.1
{http\://www.deegree.org/xplanung/1/0}BP_NebenanlagenAusschlussFlaeche=epsg\:4326,5.7,47.2,15.1,55.1
{http\://www.deegree.org/xplanung/1/0}BP_NebenanlagenFlaeche=epsg\:4326,5.7,47.2,15.1,55.1
{http\://www.deegree.org/xplanung/1/0}BP_NichtUeberbaubareGrundstuecksflaeche=epsg\:4326,5.7,47.2,15.1,55.1
{http\://www.deegree.org/xplanung/1/0}BP_NutzungsartenGrenze=epsg\:4326,5.7,47.2,15.1,55.1
{http\://www.deegree.org/xplanung/1/0}BP_PersGruppenBestimmteFlaeche=epsg\:4326,5.7,47.2,15.1,55.1
{http\://www.deegree.org/xplanung/1/0}BP_Plan=epsg\:4326,5.7,47.2,15.1,55.1
{http\://www.deegree.org/xplanung/1/0}BP_RasterplanAenderung=epsg\:4326,5.7,47.2,15.1,55.1
{http\://www.deegree.org/xplanung/1/0}BP_RegelungVergnuegungsstaetten=epsg\:4326,5.7,47.2,15.1,55.1
{http\://www.deegree.org/xplanung/1/0}BP_RekultivierungsFlaeche=epsg\:4326,5.7,47.2,15.1,55.1
{http\://www.deegree.org/xplanung/1/0}BP_RichtungssektorGrenze=epsg\:4326,5.7,47.2,15.1,55.1
{http\://www.deegree.org/xplanung/1/0}BP_SchutzPflegeEntwicklungsFlaeche=epsg\:4326,5.7,47.2,15.1,55.1
{http\://www.deegree.org/xplanung/1/0}BP_SchutzPflegeEntwicklungsMassnahme=epsg\:4326,5.7,47.2,15.1,55.1
{http\://www.deegree.org/xplanung/1/0}BP_Schutzgebiet=epsg\:4326,5.7,47.2,15.1,55.1
{http\://www.deegree.org/xplanung/1/0}BP_Sichtflaeche=epsg\:4326,5.7,47.2,15.1,55.1
{http\://www.deegree.org/xplanung/1/0}BP_SpezielleBauweise=epsg\:4326,5.7,47.2,15.1,55.1
{http\://www.deegree.org/xplanung/1/0}BP_SpielSportanlagenFlaeche=epsg\:4326,5.7,47.2,15.1,55.1
{http\://www.deegree.org/xplanung/1/0}BP_StrassenVerkehrsFlaeche=epsg\:4326,5.7,47.2,15.1,55.1
{http\://www.deegree.org/xplanung/1/0}BP_StrassenbegrenzungsLinie=epsg\:4326,5.7,47.2,15.1,55.1
{http\://www.deegree.org/xplanung/1/0}BP_Strassenkoerper=epsg\:4326,5.7,47.2,15.1,55.1
{http\://www.deegree.org/xplanung/1/0}BP_TechnischeMassnahmenFlaeche=epsg\:4326,5.7,47.2,15.1,55.1
{http\://www.deegree.org/xplanung/1/0}BP_TextAbschnitt=epsg\:4326,5.7,47.2,15.1,55.1
{http\://www.deegree.org/xplanung/1/0}BP_TextAbschnittFlaeche=epsg\:4326,5.7,47.2,15.1,55.1
{http\://www.deegree.org/xplanung/1/0}BP_TextlicheFestsetzungsFlaeche=epsg\:4326,5.7,47.2,15.1,55.1
{http\://www.deegree.org/xplanung/1/0}BP_UeberbaubareGrundstuecksFlaeche=epsg\:4326,5.7,47.2,15.1,55.1
{http\://www.deegree.org/xplanung/1/0}BP_UnverbindlicheVormerkung=epsg\:4326,5.7,47.2,15.1,55.1
{http\://www.deegree.org/xplanung/1/0}BP_VerEntsorgung=epsg\:4326,5.7,47.2,15.1,55.1
{http\://www.deegree.org/xplanung/1/0}BP_Veraenderungssperre=epsg\:4326,5.7,47.2,15.1,55.1
{http\://www.deegree.org/xplanung/1/0}BP_VerkehrsflaecheBesondererZweckbestimmung=epsg\:4326,5.7,47.2,15.1,55.1
{http\://www.deegree.org/xplanung/1/0}BP_WaldFlaeche=epsg\:4326,5.7,47.2,15.1,55.1
{http\://www.deegree.org/xplanung/1/0}BP_WasserwirtschaftsFlaeche=epsg\:4326,5.7,47.2,15.1,55.1
{http\://www.deegree.org/xplanung/1/0}BP_Wegerecht=epsg\:4326,5.7,47.2,15.1,55.1
{http\://www.deegree.org/xplanung/1/0}BP_WohngebaeudeFlaeche=epsg\:4326,5.7,47.2,15.1,55.1
{http\://www.deegree.org/xplanung/1/0}BP_ZentralerVersorgungsbereich=epsg\:4326,5.7,47.2,15.1,55.1
{http\://www.deegree.org/xplanung/1/0}BP_ZusatzkontingentLaerm=epsg\:4326,5.7,47.2,15.1,55.1
{http\://www.deegree.org/xplanung/1/0}BP_ZusatzkontingentLaermFlaeche=epsg\:4326,5.7,47.2,15.1,55.1
{http\://www.deegree.org/xplanung/1/0}FP_Abgrabung=epsg\:4326,5.7,47.2,15.1,55.1
{http\://www.deegree.org/xplanung/1/0}FP_AbgrabungsFlaeche=epsg\:4326,5.7,47.2,15.1,55.1
{http\://www.deegree.org/xplanung/1/0}FP_AnpassungKlimawandel=epsg\:4326,5.7,47.2,15.1,55.1
{http\://www.deegree.org/xplanung/1/0}FP_Aufschuettung=epsg\:4326,5.7,47.2,15.1,55.1
{http\://www.deegree.org/xplanung/1/0}FP_AufschuettungsFlaeche=epsg\:4326,5.7,47.2,15.1,55.1
{http\://www.deegree.org/xplanung/1/0}FP_AusgleichsFlaeche=epsg\:4326,5.7,47.2,15.1,55.1
{http\://www.deegree.org/xplanung/1/0}FP_BebauungsFlaeche=epsg\:4326,5.7,47.2,15.1,55.1
{http\://www.deegree.org/xplanung/1/0}FP_Bereich=epsg\:4326,5.7,47.2,15.1,55.1
{http\://www.deegree.org/xplanung/1/0}FP_Bodenschaetze=epsg\:4326,5.7,47.2,15.1,55.1
{http\://www.deegree.org/xplanung/1/0}FP_BodenschaetzeFlaeche=epsg\:4326,5.7,47.2,15.1,55.1
{http\://www.deegree.org/xplanung/1/0}FP_DarstellungNachLandesrecht=epsg\:4326,5.7,47.2,15.1,55.1
{http\://www.deegree.org/xplanung/1/0}FP_FlaecheOhneDarstellung=epsg\:4326,5.7,47.2,15.1,55.1
{http\://www.deegree.org/xplanung/1/0}FP_Gemeinbedarf=epsg\:4326,5.7,47.2,15.1,55.1
{http\://www.deegree.org/xplanung/1/0}FP_GenerischesObjekt=epsg\:4326,5.7,47.2,15.1,55.1
{http\://www.deegree.org/xplanung/1/0}FP_Gewaesser=epsg\:4326,5.7,47.2,15.1,55.1
{http\://www.deegree.org/xplanung/1/0}FP_Gruen=epsg\:4326,5.7,47.2,15.1,55.1
{http\://www.deegree.org/xplanung/1/0}FP_KeineZentrAbwasserBeseitigungFlaeche=epsg\:4326,5.7,47.2,15.1,55.1
{http\://www.deegree.org/xplanung/1/0}FP_Kennzeichnung=epsg\:4326,5.7,47.2,15.1,55.1
{http\://www.deegree.org/xplanung/1/0}FP_Landwirtschaft=epsg\:4326,5.7,47.2,15.1,55.1
{http\://www.deegree.org/xplanung/1/0}FP_LandwirtschaftsFlaeche=epsg\:4326,5.7,47.2,15.1,55.1
{http\://www.deegree.org/xplanung/1/0}FP_Nutzungsbeschraenkung=epsg\:4326,5.7,47.2,15.1,55.1
{http\://www.deegree.org/xplanung/1/0}FP_NutzungsbeschraenkungsFlaeche=epsg\:4326,5.7,47.2,15.1,55.1
{http\://www.deegree.org/xplanung/1/0}FP_Plan=epsg\:4326,5.7,47.2,15.1,55.1
{http\://www.deegree.org/xplanung/1/0}FP_PrivilegiertesVorhaben=epsg\:4326,5.7,47.2,15.1,55.1
{http\://www.deegree.org/xplanung/1/0}FP_RasterplanAenderung=epsg\:4326,5.7,47.2,15.1,55.1
{http\://www.deegree.org/xplanung/1/0}FP_SchutzPflegeEntwicklung=epsg\:4326,5.7,47.2,15.1,55.1
{http\://www.deegree.org/xplanung/1/0}FP_SpielSportanlage=epsg\:4326,5.7,47.2,15.1,55.1
{http\://www.deegree.org/xplanung/1/0}FP_Strassenverkehr=epsg\:4326,5.7,47.2,15.1,55.1
{http\://www.deegree.org/xplanung/1/0}FP_TextAbschnitt=epsg\:4326,5.7,47.2,15.1,55.1
{http\://www.deegree.org/xplanung/1/0}FP_TextAbschnittFlaeche=epsg\:4326,5.7,47.2,15.1,55.1
{http\://www.deegree.org/xplanung/1/0}FP_TextlicheDarstellungsFlaeche=epsg\:4326,5.7,47.2,15.1,55.1
{http\://www.deegree.org/xplanung/1/0}FP_UnverbindlicheVormerkung=epsg\:4326,5.7,47.2,15.1,55.1
{http\://www.deegree.org/xplanung/1/0}FP_VerEntsorgung=epsg\:4326,5.7,47.2,15.1,55.1
{http\://www.deegree.org/xplanung/1/0}FP_VorbehalteFlaeche=epsg\:4326,5.7,47.2,15.1,55.1
{http\://www.deegree.org/xplanung/1/0}FP_WaldFlaeche=epsg\:4326,5.7,47.2,15.1,55.1
{http\://www.deegree.org/xplanung/1/0}FP_Wasserwirtschaft=epsg\:4326,5.7,47.2,15.1,55.1
{http\://www.deegree.org/xplanung/1/0}FP_ZentralerVersorgungsbereich=epsg\:4326,5.7,47.2,15.1,55.1
{http\://www.deegree.org/xplanung/1/0}LP_Abgrenzung=epsg\:4326,5.7,47.2,15.1,55.1
{http\://www.deegree.org/xplanung/1/0}LP_AllgGruenflaeche=epsg\:4326,5.7,47.2,15.1,55.1
{http\://www.deegree.org/xplanung/1/0}LP_AnpflanzungBindungErhaltung=epsg\:4326,5.7,47.2,15.1,55.1
{http\://www.deegree.org/xplanung/1/0}LP_Ausgleich=epsg\:4326,5.7,47.2,15.1,55.1
{http\://www.deegree.org/xplanung/1/0}LP_Bereich=epsg\:4326,5.7,47.2,15.1,55.1
{http\://www.deegree.org/xplanung/1/0}LP_BiotopverbundBiotopvernetzung=epsg\:4326,5.7,47.2,15.1,55.1
{http\://www.deegree.org/xplanung/1/0}LP_Biotopverbundflaeche=epsg\:4326,5.7,47.2,15.1,55.1
{http\://www.deegree.org/xplanung/1/0}LP_Bodenschutzrecht=epsg\:4326,5.7,47.2,15.1,55.1
{http\://www.deegree.org/xplanung/1/0}LP_Denkmalschutzrecht=epsg\:4326,5.7,47.2,15.1,55.1
{http\://www.deegree.org/xplanung/1/0}LP_Eingriffsregelung=epsg\:4326,5.7,47.2,15.1,55.1
{http\://www.deegree.org/xplanung/1/0}LP_ErholungFreizeit=epsg\:4326,5.7,47.2,15.1,55.1
{http\://www.deegree.org/xplanung/1/0}LP_Forstrecht=epsg\:4326,5.7,47.2,15.1,55.1
{http\://www.deegree.org/xplanung/1/0}LP_GenerischesObjekt=epsg\:4326,5.7,47.2,15.1,55.1
{http\://www.deegree.org/xplanung/1/0}LP_Landschaftsbild=epsg\:4326,5.7,47.2,15.1,55.1
{http\://www.deegree.org/xplanung/1/0}LP_NutzungsAusschluss=epsg\:4326,5.7,47.2,15.1,55.1
{http\://www.deegree.org/xplanung/1/0}LP_NutzungserfordernisRegelung=epsg\:4326,5.7,47.2,15.1,55.1
{http\://www.deegree.org/xplanung/1/0}LP_Plan=epsg\:4326,5.7,47.2,15.1,55.1
{http\://www.deegree.org/xplanung/1/0}LP_PlanerischeVertiefung=epsg\:4326,5.7,47.2,15.1,55.1
{http\://www.deegree.org/xplanung/1/0}LP_RasterplanAenderung=epsg\:4326,5.7,47.2,15.1,55.1
{http\://www.deegree.org/xplanung/1/0}LP_SchutzBestimmterTeileVonNaturUndLandschaft=epsg\:4326,5.7,47.2,15.1,55.1
{http\://www.deegree.org/xplanung/1/0}LP_SchutzPflegeEntwicklung=epsg\:4326,5.7,47.2,15.1,55.1
{http\://www.deegree.org/xplanung/1/0}LP_SchutzobjektBundesrecht=epsg\:4326,5.7,47.2,15.1,55.1
{http\://www.deegree.org/xplanung/1/0}LP_SchutzobjektInternatRecht=epsg\:4326,5.7,47.2,15.1,55.1
{http\://www.deegree.org/xplanung/1/0}LP_SonstigeAbgrenzuung=epsg\:4326,5.7,47.2,15.1,55.1
{http\://www.deegree.org/xplanung/1/0}LP_SonstigesRecht=epsg\:4326,5.7,47.2,15.1,55.1
{http\://www.deegree.org/xplanung/1/0}LP_TextAbschnitt=epsg\:4326,5.7,47.2,15.1,55.1
{http\://www.deegree.org/xplanung/1/0}LP_TextAbschnittObjekt=epsg\:4326,5.7,47.2,15.1,55.1
{http\://www.deegree.org/xplanung/1/0}LP_TextlicheFestsetzungsFlaeche=epsg\:4326,5.7,47.2,15.1,55.1
{http\://www.deegree.org/xplanung/1/0}LP_WasserrechtGemeingebrEinschraenkungNaturschutz=epsg\:4326,5.7,47.2,15.1,55.1
{http\://www.deegree.org/xplanung/1/0}LP_WasserrechtSchutzgebiet=epsg\:4326,5.7,47.2,15.1,55.1
{http\://www.deegree.org/xplanung/1/0}LP_WasserrechtSonstige=epsg\:4326,5.7,47.2,15.1,55.1
{http\://www.deegree.org/xplanung/1/0}LP_WasserrechtWirtschaftAbflussHochwSchutz=epsg\:4326,5.7,47.2,15.1,55.1
{http\://www.deegree.org/xplanung/1/0}LP_ZieleErfordernisseMassnahmen=epsg\:4326,5.7,47.2,15.1,55.1
{http\://www.deegree.org/xplanung/1/0}LP_ZuBegruenendeGrundstueckflaeche=epsg\:4326,5.7,47.2,15.1,55.1
{http\://www.deegree.org/xplanung/1/0}LP_Zwischennutzung=epsg\:4326,5.7,47.2,15.1,55.1
{http\://www.deegree.org/xplanung/1/0}RP_Achse=epsg\:4326,5.7,47.2,15.1,55.1
{http\://www.deegree.org/xplanung/1/0}RP_Bereich=epsg\:4326,5.7,47.2,15.1,55.1
{http\://www.deegree.org/xplanung/1/0}RP_Bodenschutz=epsg\:4326,5.7,47.2,15.1,55.1
{http\://www.deegree.org/xplanung/1/0}RP_Einzelhandel=epsg\:4326,5.7,47.2,15.1,55.1
{http\://www.deegree.org/xplanung/1/0}RP_Energieversorgung=epsg\:4326,5.7,47.2,15.1,55.1
{http\://www.deegree.org/xplanung/1/0}RP_Entsorgung=epsg\:4326,5.7,47.2,15.1,55.1
{http\://www.deegree.org/xplanung/1/0}RP_Erholung=epsg\:4326,5.7,47.2,15.1,55.1
{http\://www.deegree.org/xplanung/1/0}RP_ErneuerbareEnergie=epsg\:4326,5.7,47.2,15.1,55.1
{http\://www.deegree.org/xplanung/1/0}RP_Forstwirtschaft=epsg\:4326,5.7,47.2,15.1,55.1
{http\://www.deegree.org/xplanung/1/0}RP_Freiraum=epsg\:4326,5.7,47.2,15.1,55.1
{http\://www.deegree.org/xplanung/1/0}RP_FreizeitErholung=epsg\:4326,5.7,47.2,15.1,55.1
{http\://www.deegree.org/xplanung/1/0}RP_Funktionszuweisung=epsg\:4326,5.7,47.2,15.1,55.1
{http\://www.deegree.org/xplanung/1/0}RP_GemeindeFunktionSiedlungsentwicklung=epsg\:4326,5.7,47.2,15.1,55.1
{http\://www.deegree.org/xplanung/1/0}RP_GenerischesObjekt=epsg\:4326,5.7,47.2,15.1,55.1
{http\://www.deegree.org/xplanung/1/0}RP_Gewaesser=epsg\:4326,5.7,47.2,15.1,55.1
{http\://www.deegree.org/xplanung/1/0}RP_Grenze=epsg\:4326,5.7,47.2,15.1,55.1
{http\://www.deegree.org/xplanung/1/0}RP_GruenzugGruenzaesur=epsg\:4326,5.7,47.2,15.1,55.1
{http\://www.deegree.org/xplanung/1/0}RP_Hochwasserschutz=epsg\:4326,5.7,47.2,15.1,55.1
{http\://www.deegree.org/xplanung/1/0}RP_IndustrieGewerbe=epsg\:4326,5.7,47.2,15.1,55.1
{http\://www.deegree.org/xplanung/1/0}RP_Klimaschutz=epsg\:4326,5.7,47.2,15.1,55.1
{http\://www.deegree.org/xplanung/1/0}RP_Kommunikation=epsg\:4326,5.7,47.2,15.1,55.1
{http\://www.deegree.org/xplanung/1/0}RP_KulturellesSachgut=epsg\:4326,5.7,47.2,15.1,55.1
{http\://www.deegree.org/xplanung/1/0}RP_Kulturlandschaft=epsg\:4326,5.7,47.2,15.1,55.1
{http\://www.deegree.org/xplanung/1/0}RP_LaermschutzBauschutz=epsg\:4326,5.7,47.2,15.1,55.1
{http\://www.deegree.org/xplanung/1/0}RP_Laermschutzbereich=epsg\:4326,5.7,47.2,15.1,55.1
{http\://www.deegree.org/xplanung/1/0}RP_Landwirtschaft=epsg\:4326,5.7,47.2,15.1,55.1
{http\://www.deegree.org/xplanung/1/0}RP_Legendenobjekt=epsg\:4326,5.7,47.2,15.1,55.1
{http\://www.deegree.org/xplanung/1/0}RP_Luftverkehr=epsg\:4326,5.7,47.2,15.1,55.1
{http\://www.deegree.org/xplanung/1/0}RP_NaturLandschaft=epsg\:4326,5.7,47.2,15.1,55.1
{http\://www.deegree.org/xplanung/1/0}RP_NaturschutzrechtlichesSchutzgebiet=epsg\:4326,5.7,47.2,15.1,55.1
{http\://www.deegree.org/xplanung/1/0}RP_Plan=epsg\:4326,5.7,47.2,15.1,55.1
{http\://www.deegree.org/xplanung/1/0}RP_Planungsraum=epsg\:4326,5.7,47.2,15.1,55.1
{http\://www.deegree.org/xplanung/1/0}RP_RadwegWanderweg=epsg\:4326,5.7,47.2,15.1,55.1
{http\://www.deegree.org/xplanung/1/0}RP_RasterplanAenderung=epsg\:4326,5.7,47.2,15.1,55.1
{http\://www.deegree.org/xplanung/1/0}RP_Raumkategorie=epsg\:4326,5.7,47.2,15.1,55.1
{http\://www.deegree.org/xplanung/1/0}RP_Rohstoff=epsg\:4326,5.7,47.2,15.1,55.1
{http\://www.deegree.org/xplanung/1/0}RP_Rohstoffsicherung=epsg\:4326,5.7,47.2,15.1,55.1
{http\://www.deegree.org/xplanung/1/0}RP_Schienenverkehr=epsg\:4326,5.7,47.2,15.1,55.1
{http\://www.deegree.org/xplanung/1/0}RP_Siedlung=epsg\:4326,5.7,47.2,15.1,55.1
{http\://www.deegree.org/xplanung/1/0}RP_SonstVerkehr=epsg\:4326,5.7,47.2,15.1,55.1
{http\://www.deegree.org/xplanung/1/0}RP_SonstigeInfrastruktur=epsg\:4326,5.7,47.2,15.1,55.1
{http\://www.deegree.org/xplanung/1/0}RP_SonstigeSiedlungsstruktur=epsg\:4326,5.7,47.2,15.1,55.1
{http\://www.deegree.org/xplanung/1/0}RP_SonstigerFreiraumschutz=epsg\:4326,5.7,47.2,15.1,55.1
{http\://www.deegree.org/xplanung/1/0}RP_SonstigerFreiraumstruktur=epsg\:4326,5.7,47.2,15.1,55.1
{http\://www.deegree.org/xplanung/1/0}RP_SonstigerSiedlungsbereich=epsg\:4326,5.7,47.2,15.1,55.1
{http\://www.deegree.org/xplanung/1/0}RP_SozialeInfrastruktur=epsg\:4326,5.7,47.2,15.1,55.1
{http\://www.deegree.org/xplanung/1/0}RP_Sperrgebiet=epsg\:4326,5.7,47.2,15.1,55.1
{http\://www.deegree.org/xplanung/1/0}RP_Sportanlage=epsg\:4326,5.7,47.2,15.1,55.1
{http\://www.deegree.org/xplanung/1/0}RP_Strassenverkehr=epsg\:4326,5.7,47.2,15.1,55.1
{http\://www.deegree.org/xplanung/1/0}RP_TextAbschnitt=epsg\:4326,5.7,47.2,15.1,55.1
{http\://www.deegree.org/xplanung/1/0}RP_Verkehr=epsg\:4326,5.7,47.2,15.1,55.1
{http\://www.deegree.org/xplanung/1/0}RP_VorbHochwasserschutz=epsg\:4326,5.7,47.2,15.1,55.1
{http\://www.deegree.org/xplanung/1/0}RP_Wasserschutz=epsg\:4326,5.7,47.2,15.1,55.1
{http\://www.deegree.org/xplanung/1/0}RP_Wasserverkehr=epsg\:4326,5.7,47.2,15.1,55.1
{http\://www.deegree.org/xplanung/1/0}RP_Wasserwirtschaft=epsg\:4326,5.7,47.2,15.1,55.1
{http\://www.deegree.org/xplanung/1/0}RP_Windenergienutzung=epsg\:4326,5.7,47.2,15.1,55.1
{http\://www.deegree.org/xplanung/1/0}RP_WohnenSiedlung=epsg\:4326,5.7,47.2,15.1,55.1
{http\://www.deegree.org/xplanung/1/0}RP_ZentralerOrt=epsg\:4326,5.7,47.2,15.1,55.1
{http\://www.deegree.org/xplanung/1/0}SO_Baubeschraenkung=epsg\:4326,5.7,47.2,15.1,55.1
{http\://www.deegree.org/xplanung/1/0}SO_Bauverbotszone=epsg\:4326,5.7,47.2,15.1,55.1
{http\://www.deegree.org/xplanung/1/0}SO_Bereich=epsg\:4326,5.7,47.2,15.1,55.1
{http\://www.deegree.org/xplanung/1/0}SO_Bodenschutzrecht=epsg\:4326,5.7,47.2,15.1,55.1
{http\://www.deegree.org/xplanung/1/0}SO_Denkmalschutzrecht=epsg\:4326,5.7,47.2,15.1,55.1
{http\://www.deegree.org/xplanung/1/0}SO_Forstrecht=epsg\:4326,5.7,47.2,15.1,55.1
{http\://www.deegree.org/xplanung/1/0}SO_Gebiet=epsg\:4326,5.7,47.2,15.1,55.1
{http\://www.deegree.org/xplanung/1/0}SO_Gelaendemorphologie=epsg\:4326,5.7,47.2,15.1,55.1
{http\://www.deegree.org/xplanung/1/0}SO_Gewaesser=epsg\:4326,5.7,47.2,15.1,55.1
{http\://www.deegree.org/xplanung/1/0}SO_Grenze=epsg\:4326,5.7,47.2,15.1,55.1
{http\://www.deegree.org/xplanung/1/0}SO_Linienobjekt=epsg\:4326,5.7,47.2,15.1,55.1
{http\://www.deegree.org/xplanung/1/0}SO_Luftverkehrsrecht=epsg\:4326,5.7,47.2,15.1,55.1
{http\://www.deegree.org/xplanung/1/0}SO_Objekt=epsg\:4326,5.7,47.2,15.1,55.1
{http\://www.deegree.org/xplanung/1/0}SO_Plan=epsg\:4326,5.7,47.2,15.1,55.1
{http\://www.deegree.org/xplanung/1/0}SO_RasterplanAenderung=epsg\:4326,5.7,47.2,15.1,55.1
{http\://www.deegree.org/xplanung/1/0}SO_Schienenverkehrsrecht=epsg\:4326,5.7,47.2,15.1,55.1
{http\://www.deegree.org/xplanung/1/0}SO_SchutzgebietNaturschutzrecht=epsg\:4326,5.7,47.2,15.1,55.1
{http\://www.deegree.org/xplanung/1/0}SO_SchutzgebietSonstigesRecht=epsg\:4326,5.7,47.2,15.1,55.1
{http\://www.deegree.org/xplanung/1/0}SO_SchutzgebietWasserrecht=epsg\:4326,5.7,47.2,15.1,55.1
{http\://www.deegree.org/xplanung/1/0}SO_Sichtflaeche=epsg\:4326,5.7,47.2,15.1,55.1
{http\://www.deegree.org/xplanung/1/0}SO_SonstigesRecht=epsg\:4326,5.7,47.2,15.1,55.1
{http\://www.deegree.org/xplanung/1/0}SO_Strassenverkehr=epsg\:4326,5.7,47.2,15.1,55.1
{http\://www.deegree.org/xplanung/1/0}SO_Strassenverkehrsrecht=epsg\:4326,5.7,47.2,15.1,55.1
{http\://www.deegree.org/xplanung/1/0}SO_TextAbschnitt=epsg\:4326,5.7,47.2,15.1,55.1
{http\://www.deegree.org/xplanung/1/0}SO_TextAbschnittFlaeche=epsg\:4326,5.7,47.2,15.1,55.1
{http\://www.deegree.org/xplanung/1/0}SO_Wasserrecht=epsg\:4326,5.7,47.2,15.1,55.1
{http\://www.deegree.org/xplanung/1/0}SO_Wasserwirtschaft=epsg\:4326,5.7,47.2,15.1,55.1
{http\://www.deegree.org/xplanung/1/0}XP_BegruendungAbschnitt=epsg\:4326,5.7,47.2,15.1,55.1
{http\://www.deegree.org/xplanung/1/0}XP_FPO=epsg\:4326,5.7,47.2,15.1,55.1
{http\://www.deegree.org/xplanung/1/0}XP_LPO=epsg\:4326,5.7,47.2,15.1,55.1
{http\://www.deegree.org/xplanung/1/0}XP_LTO=epsg\:4326,5.7,47.2,15.1,55.1
{http\://www.deegree.org/xplanung/1/0}XP_Nutzungsschablone=epsg\:4326,5.7,47.2,15.1,55.1
{http\://www.deegree.org/xplanung/1/0}XP_PPO=epsg\:4326,5.7,47.2,15.1,55.1
{http\://www.deegree.org/xplanung/1/0}XP_PTO=epsg\:4326,5.7,47.2,15.1,55.1
{http\://www.deegree.org/xplanung/1/0}XP_Praesentationsobjekt=epsg\:4326,5.7,47.2,15.1,55.1
{http\://www.deegree.org/xplanung/1/0}XP_Rasterdarstellung=epsg\:4326,5.7,47.2,15.1,55.1
{http\://www.deegree.org/xplanung/1/0}XP_RasterplanBasis=epsg\:4326,5.7,47.2,15.1,55.1
{http\://www.deegree.org/xplanung/1/0}XP_TextAbschnitt=epsg\:4326,5.7,47.2,15.1,55.1

Anhang C: bbox_cache.properties Konfiguration für XPlanWFS

Im Folgenden befindet sich eine vollständige bbox_cache.properties für die Komponente XPlanWFS der auf der jeweiligen Version des XPlanGML-Schemas basiert und den Namensraum http://www.xplanung.de/xplangml verwendet. Diese ist vorkonfiguriert auf ganz Deutschland:

# #%L
# xplanbox-syn - Automatisiert erzeugte Konfiguration
# %%
# Copyright (C) 2008 - 2025 Freie und Hansestadt Hamburg, developed by lat/lon gesellschaft für raumbezogene Informationssysteme mbH
# %%
# This program is free software: you can redistribute it and/or modify
# it under the terms of the GNU Affero General Public License as published by
# the Free Software Foundation, either version 3 of the License, or
# (at your option) any later version.
#
# This program is distributed in the hope that it will be useful,
# but WITHOUT ANY WARRANTY; without even the implied warranty of
# MERCHANTABILITY or FITNESS FOR A PARTICULAR PURPOSE.  See the
# GNU General Public License for more details.
#
# You should have received a copy of the GNU Affero General Public License
# along with this program.  If not, see <http://www.gnu.org/licenses/>.
# #L%
#Diese Datei wird automatisiert generiert! Aenderungen sollten nicht manuell vorgenommen werden! Datei wurde generiert am 08.07.2025, 07:47:38
#Tue Jul 08 07:47:45 CEST 2025
{http\://www.opengis.net/gml/3.2}AbstractCoverage=epsg\:4326,5.7,47.2,15.1,55.1
{http\://www.opengis.net/gml/3.2}AbstractDiscreteCoverage=epsg\:4326,5.7,47.2,15.1,55.1
{http\://www.opengis.net/gml/3.2}AbstractFeature=epsg\:4326,5.7,47.2,15.1,55.1
{http\://www.opengis.net/gml/3.2}AbstractFeatureCollection=epsg\:4326,5.7,47.2,15.1,55.1
{http\://www.opengis.net/gml/3.2}MultiPointCoverage=epsg\:4326,5.7,47.2,15.1,55.1
{http\://www.opengis.net/gml/3.2}RectifiedGridCoverage=epsg\:4326,5.7,47.2,15.1,55.1
{http\://www.xplanung.de/xplangml/4/0}BP_AbgrabungsFlaeche=epsg\:4326,5.7,47.2,15.1,55.1
{http\://www.xplanung.de/xplangml/4/0}BP_AbstandsFlaeche=epsg\:4326,5.7,47.2,15.1,55.1
{http\://www.xplanung.de/xplangml/4/0}BP_AbstandsMass=epsg\:4326,5.7,47.2,15.1,55.1
{http\://www.xplanung.de/xplangml/4/0}BP_AnpflanzungBindungErhaltung=epsg\:4326,5.7,47.2,15.1,55.1
{http\://www.xplanung.de/xplangml/4/0}BP_AufschuettungsFlaeche=epsg\:4326,5.7,47.2,15.1,55.1
{http\://www.xplanung.de/xplangml/4/0}BP_AusgleichsFlaeche=epsg\:4326,5.7,47.2,15.1,55.1
{http\://www.xplanung.de/xplangml/4/0}BP_AusgleichsMassnahme=epsg\:4326,5.7,47.2,15.1,55.1
{http\://www.xplanung.de/xplangml/4/0}BP_BauGrenze=epsg\:4326,5.7,47.2,15.1,55.1
{http\://www.xplanung.de/xplangml/4/0}BP_BauLinie=epsg\:4326,5.7,47.2,15.1,55.1
{http\://www.xplanung.de/xplangml/4/0}BP_Baugebiet=epsg\:4326,5.7,47.2,15.1,55.1
{http\://www.xplanung.de/xplangml/4/0}BP_BaugebietsTeilFlaeche=epsg\:4326,5.7,47.2,15.1,55.1
{http\://www.xplanung.de/xplangml/4/0}BP_Bereich=epsg\:4326,5.7,47.2,15.1,55.1
{http\://www.xplanung.de/xplangml/4/0}BP_BereichOhneEinAusfahrtLinie=epsg\:4326,5.7,47.2,15.1,55.1
{http\://www.xplanung.de/xplangml/4/0}BP_BesondererNutzungszweckFlaeche=epsg\:4326,5.7,47.2,15.1,55.1
{http\://www.xplanung.de/xplangml/4/0}BP_BodenschaetzeFlaeche=epsg\:4326,5.7,47.2,15.1,55.1
{http\://www.xplanung.de/xplangml/4/0}BP_DenkmalschutzEinzelanlage=epsg\:4326,5.7,47.2,15.1,55.1
{http\://www.xplanung.de/xplangml/4/0}BP_DenkmalschutzEnsembleFlaeche=epsg\:4326,5.7,47.2,15.1,55.1
{http\://www.xplanung.de/xplangml/4/0}BP_EinfahrtPunkt=epsg\:4326,5.7,47.2,15.1,55.1
{http\://www.xplanung.de/xplangml/4/0}BP_EinfahrtsbereichLinie=epsg\:4326,5.7,47.2,15.1,55.1
{http\://www.xplanung.de/xplangml/4/0}BP_EingriffsBereich=epsg\:4326,5.7,47.2,15.1,55.1
{http\://www.xplanung.de/xplangml/4/0}BP_ErhaltungsBereichFlaeche=epsg\:4326,5.7,47.2,15.1,55.1
{http\://www.xplanung.de/xplangml/4/0}BP_ErneuerbareEnergieFlaeche=epsg\:4326,5.7,47.2,15.1,55.1
{http\://www.xplanung.de/xplangml/4/0}BP_FirstRichtungsLinie=epsg\:4326,5.7,47.2,15.1,55.1
{http\://www.xplanung.de/xplangml/4/0}BP_Flaechenobjekt=epsg\:4326,5.7,47.2,15.1,55.1
{http\://www.xplanung.de/xplangml/4/0}BP_Flaechenschlussobjekt=epsg\:4326,5.7,47.2,15.1,55.1
{http\://www.xplanung.de/xplangml/4/0}BP_FoerderungsFlaeche=epsg\:4326,5.7,47.2,15.1,55.1
{http\://www.xplanung.de/xplangml/4/0}BP_FreiFlaeche=epsg\:4326,5.7,47.2,15.1,55.1
{http\://www.xplanung.de/xplangml/4/0}BP_GebaeudeFlaeche=epsg\:4326,5.7,47.2,15.1,55.1
{http\://www.xplanung.de/xplangml/4/0}BP_GemeinbedarfsFlaeche=epsg\:4326,5.7,47.2,15.1,55.1
{http\://www.xplanung.de/xplangml/4/0}BP_GemeinschaftsanlagenFlaeche=epsg\:4326,5.7,47.2,15.1,55.1
{http\://www.xplanung.de/xplangml/4/0}BP_GemeinschaftsanlagenZuordnung=epsg\:4326,5.7,47.2,15.1,55.1
{http\://www.xplanung.de/xplangml/4/0}BP_GenerischesObjekt=epsg\:4326,5.7,47.2,15.1,55.1
{http\://www.xplanung.de/xplangml/4/0}BP_Geometrieobjekt=epsg\:4326,5.7,47.2,15.1,55.1
{http\://www.xplanung.de/xplangml/4/0}BP_GewaesserFlaeche=epsg\:4326,5.7,47.2,15.1,55.1
{http\://www.xplanung.de/xplangml/4/0}BP_GruenFlaeche=epsg\:4326,5.7,47.2,15.1,55.1
{http\://www.xplanung.de/xplangml/4/0}BP_HoehenMass=epsg\:4326,5.7,47.2,15.1,55.1
{http\://www.xplanung.de/xplangml/4/0}BP_Immissionsschutz=epsg\:4326,5.7,47.2,15.1,55.1
{http\://www.xplanung.de/xplangml/4/0}BP_KennzeichnungsFlaeche=epsg\:4326,5.7,47.2,15.1,55.1
{http\://www.xplanung.de/xplangml/4/0}BP_KleintierhaltungFlaeche=epsg\:4326,5.7,47.2,15.1,55.1
{http\://www.xplanung.de/xplangml/4/0}BP_Landwirtschaft=epsg\:4326,5.7,47.2,15.1,55.1
{http\://www.xplanung.de/xplangml/4/0}BP_Linienobjekt=epsg\:4326,5.7,47.2,15.1,55.1
{http\://www.xplanung.de/xplangml/4/0}BP_LuftreinhalteFlaeche=epsg\:4326,5.7,47.2,15.1,55.1
{http\://www.xplanung.de/xplangml/4/0}BP_NebenanlagenAusschlussFlaeche=epsg\:4326,5.7,47.2,15.1,55.1
{http\://www.xplanung.de/xplangml/4/0}BP_NebenanlagenFlaeche=epsg\:4326,5.7,47.2,15.1,55.1
{http\://www.xplanung.de/xplangml/4/0}BP_NutzungsartenGrenze=epsg\:4326,5.7,47.2,15.1,55.1
{http\://www.xplanung.de/xplangml/4/0}BP_Objekt=epsg\:4326,5.7,47.2,15.1,55.1
{http\://www.xplanung.de/xplangml/4/0}BP_PersGruppenBestimmteFlaeche=epsg\:4326,5.7,47.2,15.1,55.1
{http\://www.xplanung.de/xplangml/4/0}BP_Plan=epsg\:4326,5.7,47.2,15.1,55.1
{http\://www.xplanung.de/xplangml/4/0}BP_Punktobjekt=epsg\:4326,5.7,47.2,15.1,55.1
{http\://www.xplanung.de/xplangml/4/0}BP_RasterplanAenderung=epsg\:4326,5.7,47.2,15.1,55.1
{http\://www.xplanung.de/xplangml/4/0}BP_RekultivierungsFlaeche=epsg\:4326,5.7,47.2,15.1,55.1
{http\://www.xplanung.de/xplangml/4/0}BP_SchutzPflegeEntwicklungsFlaeche=epsg\:4326,5.7,47.2,15.1,55.1
{http\://www.xplanung.de/xplangml/4/0}BP_SchutzPflegeEntwicklungsMassnahme=epsg\:4326,5.7,47.2,15.1,55.1
{http\://www.xplanung.de/xplangml/4/0}BP_Schutzgebiet=epsg\:4326,5.7,47.2,15.1,55.1
{http\://www.xplanung.de/xplangml/4/0}BP_SpezielleBauweise=epsg\:4326,5.7,47.2,15.1,55.1
{http\://www.xplanung.de/xplangml/4/0}BP_SpielSportanlagenFlaeche=epsg\:4326,5.7,47.2,15.1,55.1
{http\://www.xplanung.de/xplangml/4/0}BP_StrassenVerkehrsFlaeche=epsg\:4326,5.7,47.2,15.1,55.1
{http\://www.xplanung.de/xplangml/4/0}BP_StrassenbegrenzungsLinie=epsg\:4326,5.7,47.2,15.1,55.1
{http\://www.xplanung.de/xplangml/4/0}BP_Strassenkoerper=epsg\:4326,5.7,47.2,15.1,55.1
{http\://www.xplanung.de/xplangml/4/0}BP_TextlicheFestsetzungsFlaeche=epsg\:4326,5.7,47.2,15.1,55.1
{http\://www.xplanung.de/xplangml/4/0}BP_UeberbaubareGrundstuecksFlaeche=epsg\:4326,5.7,47.2,15.1,55.1
{http\://www.xplanung.de/xplangml/4/0}BP_Ueberlagerungsobjekt=epsg\:4326,5.7,47.2,15.1,55.1
{http\://www.xplanung.de/xplangml/4/0}BP_UnverbindlicheVormerkung=epsg\:4326,5.7,47.2,15.1,55.1
{http\://www.xplanung.de/xplangml/4/0}BP_VerEntsorgung=epsg\:4326,5.7,47.2,15.1,55.1
{http\://www.xplanung.de/xplangml/4/0}BP_Veraenderungssperre=epsg\:4326,5.7,47.2,15.1,55.1
{http\://www.xplanung.de/xplangml/4/0}BP_VerkehrsflaecheBesondererZweckbestimmung=epsg\:4326,5.7,47.2,15.1,55.1
{http\://www.xplanung.de/xplangml/4/0}BP_WaldFlaeche=epsg\:4326,5.7,47.2,15.1,55.1
{http\://www.xplanung.de/xplangml/4/0}BP_WasserwirtschaftsFlaeche=epsg\:4326,5.7,47.2,15.1,55.1
{http\://www.xplanung.de/xplangml/4/0}BP_Wegerecht=epsg\:4326,5.7,47.2,15.1,55.1
{http\://www.xplanung.de/xplangml/4/0}FP_AbgrabungsFlaeche=epsg\:4326,5.7,47.2,15.1,55.1
{http\://www.xplanung.de/xplangml/4/0}FP_AufschuettungsFlaeche=epsg\:4326,5.7,47.2,15.1,55.1
{http\://www.xplanung.de/xplangml/4/0}FP_AusgleichsFlaeche=epsg\:4326,5.7,47.2,15.1,55.1
{http\://www.xplanung.de/xplangml/4/0}FP_BebauungsFlaeche=epsg\:4326,5.7,47.2,15.1,55.1
{http\://www.xplanung.de/xplangml/4/0}FP_Bereich=epsg\:4326,5.7,47.2,15.1,55.1
{http\://www.xplanung.de/xplangml/4/0}FP_BodenschaetzeFlaeche=epsg\:4326,5.7,47.2,15.1,55.1
{http\://www.xplanung.de/xplangml/4/0}FP_Flaechenobjekt=epsg\:4326,5.7,47.2,15.1,55.1
{http\://www.xplanung.de/xplangml/4/0}FP_Flaechenschlussobjekt=epsg\:4326,5.7,47.2,15.1,55.1
{http\://www.xplanung.de/xplangml/4/0}FP_Gemeinbedarf=epsg\:4326,5.7,47.2,15.1,55.1
{http\://www.xplanung.de/xplangml/4/0}FP_GenerischesObjekt=epsg\:4326,5.7,47.2,15.1,55.1
{http\://www.xplanung.de/xplangml/4/0}FP_Geometrieobjekt=epsg\:4326,5.7,47.2,15.1,55.1
{http\://www.xplanung.de/xplangml/4/0}FP_Gewaesser=epsg\:4326,5.7,47.2,15.1,55.1
{http\://www.xplanung.de/xplangml/4/0}FP_Gruen=epsg\:4326,5.7,47.2,15.1,55.1
{http\://www.xplanung.de/xplangml/4/0}FP_KeineZentrAbwasserBeseitigungFlaeche=epsg\:4326,5.7,47.2,15.1,55.1
{http\://www.xplanung.de/xplangml/4/0}FP_Kennzeichnung=epsg\:4326,5.7,47.2,15.1,55.1
{http\://www.xplanung.de/xplangml/4/0}FP_LandwirtschaftsFlaeche=epsg\:4326,5.7,47.2,15.1,55.1
{http\://www.xplanung.de/xplangml/4/0}FP_Linienobjekt=epsg\:4326,5.7,47.2,15.1,55.1
{http\://www.xplanung.de/xplangml/4/0}FP_NutzungsbeschraenkungsFlaeche=epsg\:4326,5.7,47.2,15.1,55.1
{http\://www.xplanung.de/xplangml/4/0}FP_Objekt=epsg\:4326,5.7,47.2,15.1,55.1
{http\://www.xplanung.de/xplangml/4/0}FP_Plan=epsg\:4326,5.7,47.2,15.1,55.1
{http\://www.xplanung.de/xplangml/4/0}FP_PrivilegiertesVorhaben=epsg\:4326,5.7,47.2,15.1,55.1
{http\://www.xplanung.de/xplangml/4/0}FP_Punktobjekt=epsg\:4326,5.7,47.2,15.1,55.1
{http\://www.xplanung.de/xplangml/4/0}FP_RasterplanAenderung=epsg\:4326,5.7,47.2,15.1,55.1
{http\://www.xplanung.de/xplangml/4/0}FP_SchutzPflegeEntwicklung=epsg\:4326,5.7,47.2,15.1,55.1
{http\://www.xplanung.de/xplangml/4/0}FP_SpielSportanlage=epsg\:4326,5.7,47.2,15.1,55.1
{http\://www.xplanung.de/xplangml/4/0}FP_Strassenverkehr=epsg\:4326,5.7,47.2,15.1,55.1
{http\://www.xplanung.de/xplangml/4/0}FP_TextlicheDarstellungsFlaeche=epsg\:4326,5.7,47.2,15.1,55.1
{http\://www.xplanung.de/xplangml/4/0}FP_Ueberlagerungsobjekt=epsg\:4326,5.7,47.2,15.1,55.1
{http\://www.xplanung.de/xplangml/4/0}FP_UnverbindlicheVormerkung=epsg\:4326,5.7,47.2,15.1,55.1
{http\://www.xplanung.de/xplangml/4/0}FP_VerEntsorgung=epsg\:4326,5.7,47.2,15.1,55.1
{http\://www.xplanung.de/xplangml/4/0}FP_VorbehalteFlaeche=epsg\:4326,5.7,47.2,15.1,55.1
{http\://www.xplanung.de/xplangml/4/0}FP_WaldFlaeche=epsg\:4326,5.7,47.2,15.1,55.1
{http\://www.xplanung.de/xplangml/4/0}FP_Wasserwirtschaft=epsg\:4326,5.7,47.2,15.1,55.1
{http\://www.xplanung.de/xplangml/4/0}LP_Abgrenzung=epsg\:4326,5.7,47.2,15.1,55.1
{http\://www.xplanung.de/xplangml/4/0}LP_AllgGruenflaeche=epsg\:4326,5.7,47.2,15.1,55.1
{http\://www.xplanung.de/xplangml/4/0}LP_Ausgleich=epsg\:4326,5.7,47.2,15.1,55.1
{http\://www.xplanung.de/xplangml/4/0}LP_Bereich=epsg\:4326,5.7,47.2,15.1,55.1
{http\://www.xplanung.de/xplangml/4/0}LP_Biotopverbundflaeche=epsg\:4326,5.7,47.2,15.1,55.1
{http\://www.xplanung.de/xplangml/4/0}LP_Bodenschutzrecht=epsg\:4326,5.7,47.2,15.1,55.1
{http\://www.xplanung.de/xplangml/4/0}LP_Denkmalschutzrecht=epsg\:4326,5.7,47.2,15.1,55.1
{http\://www.xplanung.de/xplangml/4/0}LP_ErholungFreizeit=epsg\:4326,5.7,47.2,15.1,55.1
{http\://www.xplanung.de/xplangml/4/0}LP_Flaechenobjekt=epsg\:4326,5.7,47.2,15.1,55.1
{http\://www.xplanung.de/xplangml/4/0}LP_Forstrecht=epsg\:4326,5.7,47.2,15.1,55.1
{http\://www.xplanung.de/xplangml/4/0}LP_GenerischesObjekt=epsg\:4326,5.7,47.2,15.1,55.1
{http\://www.xplanung.de/xplangml/4/0}LP_Geometrieobjekt=epsg\:4326,5.7,47.2,15.1,55.1
{http\://www.xplanung.de/xplangml/4/0}LP_Linienobjekt=epsg\:4326,5.7,47.2,15.1,55.1
{http\://www.xplanung.de/xplangml/4/0}LP_NutzungsAusschluss=epsg\:4326,5.7,47.2,15.1,55.1
{http\://www.xplanung.de/xplangml/4/0}LP_NutzungserfordernisRegelung=epsg\:4326,5.7,47.2,15.1,55.1
{http\://www.xplanung.de/xplangml/4/0}LP_Objekt=epsg\:4326,5.7,47.2,15.1,55.1
{http\://www.xplanung.de/xplangml/4/0}LP_Plan=epsg\:4326,5.7,47.2,15.1,55.1
{http\://www.xplanung.de/xplangml/4/0}LP_PlanerischeVertiefung=epsg\:4326,5.7,47.2,15.1,55.1
{http\://www.xplanung.de/xplangml/4/0}LP_Punktobjekt=epsg\:4326,5.7,47.2,15.1,55.1
{http\://www.xplanung.de/xplangml/4/0}LP_SchutzPflegeEntwicklung=epsg\:4326,5.7,47.2,15.1,55.1
{http\://www.xplanung.de/xplangml/4/0}LP_SchutzobjektBundesrecht=epsg\:4326,5.7,47.2,15.1,55.1
{http\://www.xplanung.de/xplangml/4/0}LP_SchutzobjektInternatRecht=epsg\:4326,5.7,47.2,15.1,55.1
{http\://www.xplanung.de/xplangml/4/0}LP_SchutzobjektLandesrecht=epsg\:4326,5.7,47.2,15.1,55.1
{http\://www.xplanung.de/xplangml/4/0}LP_SonstigesRecht=epsg\:4326,5.7,47.2,15.1,55.1
{http\://www.xplanung.de/xplangml/4/0}LP_WasserrechtGemeingebrEinschraenkungNaturschutz=epsg\:4326,5.7,47.2,15.1,55.1
{http\://www.xplanung.de/xplangml/4/0}LP_WasserrechtSchutzgebiet=epsg\:4326,5.7,47.2,15.1,55.1
{http\://www.xplanung.de/xplangml/4/0}LP_WasserrechtSonstige=epsg\:4326,5.7,47.2,15.1,55.1
{http\://www.xplanung.de/xplangml/4/0}LP_WasserrechtWirtschaftAbflussHochwSchutz=epsg\:4326,5.7,47.2,15.1,55.1
{http\://www.xplanung.de/xplangml/4/0}LP_Zwischennutzung=epsg\:4326,5.7,47.2,15.1,55.1
{http\://www.xplanung.de/xplangml/4/0}RP_Achse=epsg\:4326,5.7,47.2,15.1,55.1
{http\://www.xplanung.de/xplangml/4/0}RP_Bereich=epsg\:4326,5.7,47.2,15.1,55.1
{http\://www.xplanung.de/xplangml/4/0}RP_Bodenschutz=epsg\:4326,5.7,47.2,15.1,55.1
{http\://www.xplanung.de/xplangml/4/0}RP_Energieversorgung=epsg\:4326,5.7,47.2,15.1,55.1
{http\://www.xplanung.de/xplangml/4/0}RP_Entsorgung=epsg\:4326,5.7,47.2,15.1,55.1
{http\://www.xplanung.de/xplangml/4/0}RP_Flaechenobjekt=epsg\:4326,5.7,47.2,15.1,55.1
{http\://www.xplanung.de/xplangml/4/0}RP_Forstwirtschaft=epsg\:4326,5.7,47.2,15.1,55.1
{http\://www.xplanung.de/xplangml/4/0}RP_FreizeitErholung=epsg\:4326,5.7,47.2,15.1,55.1
{http\://www.xplanung.de/xplangml/4/0}RP_GemeindeFunktionSiedlungsentwicklung=epsg\:4326,5.7,47.2,15.1,55.1
{http\://www.xplanung.de/xplangml/4/0}RP_GenerischesObjekt=epsg\:4326,5.7,47.2,15.1,55.1
{http\://www.xplanung.de/xplangml/4/0}RP_Geometrieobjekt=epsg\:4326,5.7,47.2,15.1,55.1
{http\://www.xplanung.de/xplangml/4/0}RP_Gewaesser=epsg\:4326,5.7,47.2,15.1,55.1
{http\://www.xplanung.de/xplangml/4/0}RP_Grenze=epsg\:4326,5.7,47.2,15.1,55.1
{http\://www.xplanung.de/xplangml/4/0}RP_GruenzugGruenzaesur=epsg\:4326,5.7,47.2,15.1,55.1
{http\://www.xplanung.de/xplangml/4/0}RP_Klimaschutz=epsg\:4326,5.7,47.2,15.1,55.1
{http\://www.xplanung.de/xplangml/4/0}RP_Kommunikation=epsg\:4326,5.7,47.2,15.1,55.1
{http\://www.xplanung.de/xplangml/4/0}RP_KulturellesSachgut=epsg\:4326,5.7,47.2,15.1,55.1
{http\://www.xplanung.de/xplangml/4/0}RP_Laermschutzbereich=epsg\:4326,5.7,47.2,15.1,55.1
{http\://www.xplanung.de/xplangml/4/0}RP_Landwirtschaft=epsg\:4326,5.7,47.2,15.1,55.1
{http\://www.xplanung.de/xplangml/4/0}RP_Linienobjekt=epsg\:4326,5.7,47.2,15.1,55.1
{http\://www.xplanung.de/xplangml/4/0}RP_NaturLandschaft=epsg\:4326,5.7,47.2,15.1,55.1
{http\://www.xplanung.de/xplangml/4/0}RP_NaturschutzrechtlichesSchutzgebiet=epsg\:4326,5.7,47.2,15.1,55.1
{http\://www.xplanung.de/xplangml/4/0}RP_Objekt=epsg\:4326,5.7,47.2,15.1,55.1
{http\://www.xplanung.de/xplangml/4/0}RP_Plan=epsg\:4326,5.7,47.2,15.1,55.1
{http\://www.xplanung.de/xplangml/4/0}RP_Punktobjekt=epsg\:4326,5.7,47.2,15.1,55.1
{http\://www.xplanung.de/xplangml/4/0}RP_Raumkategorie=epsg\:4326,5.7,47.2,15.1,55.1
{http\://www.xplanung.de/xplangml/4/0}RP_Rohstoffsicherung=epsg\:4326,5.7,47.2,15.1,55.1
{http\://www.xplanung.de/xplangml/4/0}RP_SonstigeInfrastruktur=epsg\:4326,5.7,47.2,15.1,55.1
{http\://www.xplanung.de/xplangml/4/0}RP_SonstigeSiedlungsstruktur=epsg\:4326,5.7,47.2,15.1,55.1
{http\://www.xplanung.de/xplangml/4/0}RP_SonstigerFreiraumstruktur=epsg\:4326,5.7,47.2,15.1,55.1
{http\://www.xplanung.de/xplangml/4/0}RP_SozialeInfrastruktur=epsg\:4326,5.7,47.2,15.1,55.1
{http\://www.xplanung.de/xplangml/4/0}RP_Sperrgebiet=epsg\:4326,5.7,47.2,15.1,55.1
{http\://www.xplanung.de/xplangml/4/0}RP_Verkehr=epsg\:4326,5.7,47.2,15.1,55.1
{http\://www.xplanung.de/xplangml/4/0}RP_VorbHochwasserschutz=epsg\:4326,5.7,47.2,15.1,55.1
{http\://www.xplanung.de/xplangml/4/0}RP_Wasserschutz=epsg\:4326,5.7,47.2,15.1,55.1
{http\://www.xplanung.de/xplangml/4/0}RP_Wasserwirtschaft=epsg\:4326,5.7,47.2,15.1,55.1
{http\://www.xplanung.de/xplangml/4/0}RP_Windenergienutzung=epsg\:4326,5.7,47.2,15.1,55.1
{http\://www.xplanung.de/xplangml/4/0}RP_ZentralerOrt=epsg\:4326,5.7,47.2,15.1,55.1
{http\://www.xplanung.de/xplangml/4/0}SO_Bereich=epsg\:4326,5.7,47.2,15.1,55.1
{http\://www.xplanung.de/xplangml/4/0}SO_Bodenschutzrecht=epsg\:4326,5.7,47.2,15.1,55.1
{http\://www.xplanung.de/xplangml/4/0}SO_Denkmalschutzrecht=epsg\:4326,5.7,47.2,15.1,55.1
{http\://www.xplanung.de/xplangml/4/0}SO_Flaechenobjekt=epsg\:4326,5.7,47.2,15.1,55.1
{http\://www.xplanung.de/xplangml/4/0}SO_Forstrecht=epsg\:4326,5.7,47.2,15.1,55.1
{http\://www.xplanung.de/xplangml/4/0}SO_Gebiet=epsg\:4326,5.7,47.2,15.1,55.1
{http\://www.xplanung.de/xplangml/4/0}SO_Geometrieobjekt=epsg\:4326,5.7,47.2,15.1,55.1
{http\://www.xplanung.de/xplangml/4/0}SO_Grenze=epsg\:4326,5.7,47.2,15.1,55.1
{http\://www.xplanung.de/xplangml/4/0}SO_Linienobjekt=epsg\:4326,5.7,47.2,15.1,55.1
{http\://www.xplanung.de/xplangml/4/0}SO_Luftverkehrsrecht=epsg\:4326,5.7,47.2,15.1,55.1
{http\://www.xplanung.de/xplangml/4/0}SO_Objekt=epsg\:4326,5.7,47.2,15.1,55.1
{http\://www.xplanung.de/xplangml/4/0}SO_Plan=epsg\:4326,5.7,47.2,15.1,55.1
{http\://www.xplanung.de/xplangml/4/0}SO_Punktobjekt=epsg\:4326,5.7,47.2,15.1,55.1
{http\://www.xplanung.de/xplangml/4/0}SO_RasterplanAenderung=epsg\:4326,5.7,47.2,15.1,55.1
{http\://www.xplanung.de/xplangml/4/0}SO_Schienenverkehrsrecht=epsg\:4326,5.7,47.2,15.1,55.1
{http\://www.xplanung.de/xplangml/4/0}SO_SchutzgebietNaturschutzrecht=epsg\:4326,5.7,47.2,15.1,55.1
{http\://www.xplanung.de/xplangml/4/0}SO_SchutzgebietSonstigesRecht=epsg\:4326,5.7,47.2,15.1,55.1
{http\://www.xplanung.de/xplangml/4/0}SO_SchutzgebietWasserrecht=epsg\:4326,5.7,47.2,15.1,55.1
{http\://www.xplanung.de/xplangml/4/0}SO_SonstigesRecht=epsg\:4326,5.7,47.2,15.1,55.1
{http\://www.xplanung.de/xplangml/4/0}SO_Strassenverkehrsrecht=epsg\:4326,5.7,47.2,15.1,55.1
{http\://www.xplanung.de/xplangml/4/0}SO_Wasserrecht=epsg\:4326,5.7,47.2,15.1,55.1
{http\://www.xplanung.de/xplangml/4/0}XP_AbstraktesPraesentationsobjekt=epsg\:4326,5.7,47.2,15.1,55.1
{http\://www.xplanung.de/xplangml/4/0}XP_BegruendungAbschnitt=epsg\:4326,5.7,47.2,15.1,55.1
{http\://www.xplanung.de/xplangml/4/0}XP_Bereich=epsg\:4326,5.7,47.2,15.1,55.1
{http\://www.xplanung.de/xplangml/4/0}XP_FPO=epsg\:4326,5.7,47.2,15.1,55.1
{http\://www.xplanung.de/xplangml/4/0}XP_LPO=epsg\:4326,5.7,47.2,15.1,55.1
{http\://www.xplanung.de/xplangml/4/0}XP_LTO=epsg\:4326,5.7,47.2,15.1,55.1
{http\://www.xplanung.de/xplangml/4/0}XP_Objekt=epsg\:4326,5.7,47.2,15.1,55.1
{http\://www.xplanung.de/xplangml/4/0}XP_PPO=epsg\:4326,5.7,47.2,15.1,55.1
{http\://www.xplanung.de/xplangml/4/0}XP_PTO=epsg\:4326,5.7,47.2,15.1,55.1
{http\://www.xplanung.de/xplangml/4/0}XP_Plan=epsg\:4326,5.7,47.2,15.1,55.1
{http\://www.xplanung.de/xplangml/4/0}XP_Praesentationsobjekt=epsg\:4326,5.7,47.2,15.1,55.1
{http\://www.xplanung.de/xplangml/4/0}XP_RasterplanAenderung=epsg\:4326,5.7,47.2,15.1,55.1
{http\://www.xplanung.de/xplangml/4/0}XP_RasterplanBasis=epsg\:4326,5.7,47.2,15.1,55.1
{http\://www.xplanung.de/xplangml/4/0}XP_TPO=epsg\:4326,5.7,47.2,15.1,55.1
{http\://www.xplanung.de/xplangml/4/0}XP_TextAbschnitt=epsg\:4326,5.7,47.2,15.1,55.1
{http\://www.xplanung.de/xplangml/4/0}XPlanAuszug=epsg\:4326,5.7,47.2,15.1,55.1
{http\://www.xplanung.de/xplangml/4/1}BP_AbgrabungsFlaeche=epsg\:4326,5.7,47.2,15.1,55.1
{http\://www.xplanung.de/xplangml/4/1}BP_AbstandsFlaeche=epsg\:4326,5.7,47.2,15.1,55.1
{http\://www.xplanung.de/xplangml/4/1}BP_AbstandsMass=epsg\:4326,5.7,47.2,15.1,55.1
{http\://www.xplanung.de/xplangml/4/1}BP_AnpflanzungBindungErhaltung=epsg\:4326,5.7,47.2,15.1,55.1
{http\://www.xplanung.de/xplangml/4/1}BP_AufschuettungsFlaeche=epsg\:4326,5.7,47.2,15.1,55.1
{http\://www.xplanung.de/xplangml/4/1}BP_AusgleichsFlaeche=epsg\:4326,5.7,47.2,15.1,55.1
{http\://www.xplanung.de/xplangml/4/1}BP_AusgleichsMassnahme=epsg\:4326,5.7,47.2,15.1,55.1
{http\://www.xplanung.de/xplangml/4/1}BP_BauGrenze=epsg\:4326,5.7,47.2,15.1,55.1
{http\://www.xplanung.de/xplangml/4/1}BP_BauLinie=epsg\:4326,5.7,47.2,15.1,55.1
{http\://www.xplanung.de/xplangml/4/1}BP_Baugebiet=epsg\:4326,5.7,47.2,15.1,55.1
{http\://www.xplanung.de/xplangml/4/1}BP_BaugebietsTeilFlaeche=epsg\:4326,5.7,47.2,15.1,55.1
{http\://www.xplanung.de/xplangml/4/1}BP_Bereich=epsg\:4326,5.7,47.2,15.1,55.1
{http\://www.xplanung.de/xplangml/4/1}BP_BereichOhneEinAusfahrtLinie=epsg\:4326,5.7,47.2,15.1,55.1
{http\://www.xplanung.de/xplangml/4/1}BP_BesondererNutzungszweckFlaeche=epsg\:4326,5.7,47.2,15.1,55.1
{http\://www.xplanung.de/xplangml/4/1}BP_BodenschaetzeFlaeche=epsg\:4326,5.7,47.2,15.1,55.1
{http\://www.xplanung.de/xplangml/4/1}BP_DenkmalschutzEinzelanlage=epsg\:4326,5.7,47.2,15.1,55.1
{http\://www.xplanung.de/xplangml/4/1}BP_DenkmalschutzEnsembleFlaeche=epsg\:4326,5.7,47.2,15.1,55.1
{http\://www.xplanung.de/xplangml/4/1}BP_EinfahrtPunkt=epsg\:4326,5.7,47.2,15.1,55.1
{http\://www.xplanung.de/xplangml/4/1}BP_EinfahrtsbereichLinie=epsg\:4326,5.7,47.2,15.1,55.1
{http\://www.xplanung.de/xplangml/4/1}BP_EingriffsBereich=epsg\:4326,5.7,47.2,15.1,55.1
{http\://www.xplanung.de/xplangml/4/1}BP_ErhaltungsBereichFlaeche=epsg\:4326,5.7,47.2,15.1,55.1
{http\://www.xplanung.de/xplangml/4/1}BP_ErneuerbareEnergieFlaeche=epsg\:4326,5.7,47.2,15.1,55.1
{http\://www.xplanung.de/xplangml/4/1}BP_FestsetzungNachLandesrecht=epsg\:4326,5.7,47.2,15.1,55.1
{http\://www.xplanung.de/xplangml/4/1}BP_FirstRichtungsLinie=epsg\:4326,5.7,47.2,15.1,55.1
{http\://www.xplanung.de/xplangml/4/1}BP_Flaechenobjekt=epsg\:4326,5.7,47.2,15.1,55.1
{http\://www.xplanung.de/xplangml/4/1}BP_Flaechenschlussobjekt=epsg\:4326,5.7,47.2,15.1,55.1
{http\://www.xplanung.de/xplangml/4/1}BP_FoerderungsFlaeche=epsg\:4326,5.7,47.2,15.1,55.1
{http\://www.xplanung.de/xplangml/4/1}BP_FreiFlaeche=epsg\:4326,5.7,47.2,15.1,55.1
{http\://www.xplanung.de/xplangml/4/1}BP_GebaeudeFlaeche=epsg\:4326,5.7,47.2,15.1,55.1
{http\://www.xplanung.de/xplangml/4/1}BP_GemeinbedarfsFlaeche=epsg\:4326,5.7,47.2,15.1,55.1
{http\://www.xplanung.de/xplangml/4/1}BP_GemeinschaftsanlagenFlaeche=epsg\:4326,5.7,47.2,15.1,55.1
{http\://www.xplanung.de/xplangml/4/1}BP_GemeinschaftsanlagenZuordnung=epsg\:4326,5.7,47.2,15.1,55.1
{http\://www.xplanung.de/xplangml/4/1}BP_GenerischesObjekt=epsg\:4326,5.7,47.2,15.1,55.1
{http\://www.xplanung.de/xplangml/4/1}BP_Geometrieobjekt=epsg\:4326,5.7,47.2,15.1,55.1
{http\://www.xplanung.de/xplangml/4/1}BP_GewaesserFlaeche=epsg\:4326,5.7,47.2,15.1,55.1
{http\://www.xplanung.de/xplangml/4/1}BP_GruenFlaeche=epsg\:4326,5.7,47.2,15.1,55.1
{http\://www.xplanung.de/xplangml/4/1}BP_HoehenMass=epsg\:4326,5.7,47.2,15.1,55.1
{http\://www.xplanung.de/xplangml/4/1}BP_Immissionsschutz=epsg\:4326,5.7,47.2,15.1,55.1
{http\://www.xplanung.de/xplangml/4/1}BP_KennzeichnungsFlaeche=epsg\:4326,5.7,47.2,15.1,55.1
{http\://www.xplanung.de/xplangml/4/1}BP_KleintierhaltungFlaeche=epsg\:4326,5.7,47.2,15.1,55.1
{http\://www.xplanung.de/xplangml/4/1}BP_Landwirtschaft=epsg\:4326,5.7,47.2,15.1,55.1
{http\://www.xplanung.de/xplangml/4/1}BP_Linienobjekt=epsg\:4326,5.7,47.2,15.1,55.1
{http\://www.xplanung.de/xplangml/4/1}BP_LuftreinhalteFlaeche=epsg\:4326,5.7,47.2,15.1,55.1
{http\://www.xplanung.de/xplangml/4/1}BP_NebenanlagenAusschlussFlaeche=epsg\:4326,5.7,47.2,15.1,55.1
{http\://www.xplanung.de/xplangml/4/1}BP_NebenanlagenFlaeche=epsg\:4326,5.7,47.2,15.1,55.1
{http\://www.xplanung.de/xplangml/4/1}BP_NutzungsartenGrenze=epsg\:4326,5.7,47.2,15.1,55.1
{http\://www.xplanung.de/xplangml/4/1}BP_Objekt=epsg\:4326,5.7,47.2,15.1,55.1
{http\://www.xplanung.de/xplangml/4/1}BP_PersGruppenBestimmteFlaeche=epsg\:4326,5.7,47.2,15.1,55.1
{http\://www.xplanung.de/xplangml/4/1}BP_Plan=epsg\:4326,5.7,47.2,15.1,55.1
{http\://www.xplanung.de/xplangml/4/1}BP_Punktobjekt=epsg\:4326,5.7,47.2,15.1,55.1
{http\://www.xplanung.de/xplangml/4/1}BP_RasterplanAenderung=epsg\:4326,5.7,47.2,15.1,55.1
{http\://www.xplanung.de/xplangml/4/1}BP_RegelungVergnuegungsstaetten=epsg\:4326,5.7,47.2,15.1,55.1
{http\://www.xplanung.de/xplangml/4/1}BP_RekultivierungsFlaeche=epsg\:4326,5.7,47.2,15.1,55.1
{http\://www.xplanung.de/xplangml/4/1}BP_SchutzPflegeEntwicklungsFlaeche=epsg\:4326,5.7,47.2,15.1,55.1
{http\://www.xplanung.de/xplangml/4/1}BP_SchutzPflegeEntwicklungsMassnahme=epsg\:4326,5.7,47.2,15.1,55.1
{http\://www.xplanung.de/xplangml/4/1}BP_Schutzgebiet=epsg\:4326,5.7,47.2,15.1,55.1
{http\://www.xplanung.de/xplangml/4/1}BP_SpezielleBauweise=epsg\:4326,5.7,47.2,15.1,55.1
{http\://www.xplanung.de/xplangml/4/1}BP_SpielSportanlagenFlaeche=epsg\:4326,5.7,47.2,15.1,55.1
{http\://www.xplanung.de/xplangml/4/1}BP_StrassenVerkehrsFlaeche=epsg\:4326,5.7,47.2,15.1,55.1
{http\://www.xplanung.de/xplangml/4/1}BP_StrassenbegrenzungsLinie=epsg\:4326,5.7,47.2,15.1,55.1
{http\://www.xplanung.de/xplangml/4/1}BP_Strassenkoerper=epsg\:4326,5.7,47.2,15.1,55.1
{http\://www.xplanung.de/xplangml/4/1}BP_TextAbschnitt=epsg\:4326,5.7,47.2,15.1,55.1
{http\://www.xplanung.de/xplangml/4/1}BP_TextlicheFestsetzungsFlaeche=epsg\:4326,5.7,47.2,15.1,55.1
{http\://www.xplanung.de/xplangml/4/1}BP_UeberbaubareGrundstuecksFlaeche=epsg\:4326,5.7,47.2,15.1,55.1
{http\://www.xplanung.de/xplangml/4/1}BP_Ueberlagerungsobjekt=epsg\:4326,5.7,47.2,15.1,55.1
{http\://www.xplanung.de/xplangml/4/1}BP_UnverbindlicheVormerkung=epsg\:4326,5.7,47.2,15.1,55.1
{http\://www.xplanung.de/xplangml/4/1}BP_VerEntsorgung=epsg\:4326,5.7,47.2,15.1,55.1
{http\://www.xplanung.de/xplangml/4/1}BP_Veraenderungssperre=epsg\:4326,5.7,47.2,15.1,55.1
{http\://www.xplanung.de/xplangml/4/1}BP_VerkehrsflaecheBesondererZweckbestimmung=epsg\:4326,5.7,47.2,15.1,55.1
{http\://www.xplanung.de/xplangml/4/1}BP_WaldFlaeche=epsg\:4326,5.7,47.2,15.1,55.1
{http\://www.xplanung.de/xplangml/4/1}BP_WasserwirtschaftsFlaeche=epsg\:4326,5.7,47.2,15.1,55.1
{http\://www.xplanung.de/xplangml/4/1}BP_Wegerecht=epsg\:4326,5.7,47.2,15.1,55.1
{http\://www.xplanung.de/xplangml/4/1}FP_Abgrabung=epsg\:4326,5.7,47.2,15.1,55.1
{http\://www.xplanung.de/xplangml/4/1}FP_AbgrabungsFlaeche=epsg\:4326,5.7,47.2,15.1,55.1
{http\://www.xplanung.de/xplangml/4/1}FP_AnpassungKlimawandel=epsg\:4326,5.7,47.2,15.1,55.1
{http\://www.xplanung.de/xplangml/4/1}FP_Aufschuettung=epsg\:4326,5.7,47.2,15.1,55.1
{http\://www.xplanung.de/xplangml/4/1}FP_AufschuettungsFlaeche=epsg\:4326,5.7,47.2,15.1,55.1
{http\://www.xplanung.de/xplangml/4/1}FP_AusgleichsFlaeche=epsg\:4326,5.7,47.2,15.1,55.1
{http\://www.xplanung.de/xplangml/4/1}FP_BebauungsFlaeche=epsg\:4326,5.7,47.2,15.1,55.1
{http\://www.xplanung.de/xplangml/4/1}FP_Bereich=epsg\:4326,5.7,47.2,15.1,55.1
{http\://www.xplanung.de/xplangml/4/1}FP_Bodenschaetze=epsg\:4326,5.7,47.2,15.1,55.1
{http\://www.xplanung.de/xplangml/4/1}FP_BodenschaetzeFlaeche=epsg\:4326,5.7,47.2,15.1,55.1
{http\://www.xplanung.de/xplangml/4/1}FP_Flaechenobjekt=epsg\:4326,5.7,47.2,15.1,55.1
{http\://www.xplanung.de/xplangml/4/1}FP_Flaechenschlussobjekt=epsg\:4326,5.7,47.2,15.1,55.1
{http\://www.xplanung.de/xplangml/4/1}FP_Gemeinbedarf=epsg\:4326,5.7,47.2,15.1,55.1
{http\://www.xplanung.de/xplangml/4/1}FP_GenerischesObjekt=epsg\:4326,5.7,47.2,15.1,55.1
{http\://www.xplanung.de/xplangml/4/1}FP_Geometrieobjekt=epsg\:4326,5.7,47.2,15.1,55.1
{http\://www.xplanung.de/xplangml/4/1}FP_Gewaesser=epsg\:4326,5.7,47.2,15.1,55.1
{http\://www.xplanung.de/xplangml/4/1}FP_Gruen=epsg\:4326,5.7,47.2,15.1,55.1
{http\://www.xplanung.de/xplangml/4/1}FP_KeineZentrAbwasserBeseitigungFlaeche=epsg\:4326,5.7,47.2,15.1,55.1
{http\://www.xplanung.de/xplangml/4/1}FP_Kennzeichnung=epsg\:4326,5.7,47.2,15.1,55.1
{http\://www.xplanung.de/xplangml/4/1}FP_LandwirtschaftsFlaeche=epsg\:4326,5.7,47.2,15.1,55.1
{http\://www.xplanung.de/xplangml/4/1}FP_Linienobjekt=epsg\:4326,5.7,47.2,15.1,55.1
{http\://www.xplanung.de/xplangml/4/1}FP_NutzungsbeschraenkungsFlaeche=epsg\:4326,5.7,47.2,15.1,55.1
{http\://www.xplanung.de/xplangml/4/1}FP_Objekt=epsg\:4326,5.7,47.2,15.1,55.1
{http\://www.xplanung.de/xplangml/4/1}FP_Plan=epsg\:4326,5.7,47.2,15.1,55.1
{http\://www.xplanung.de/xplangml/4/1}FP_PrivilegiertesVorhaben=epsg\:4326,5.7,47.2,15.1,55.1
{http\://www.xplanung.de/xplangml/4/1}FP_Punktobjekt=epsg\:4326,5.7,47.2,15.1,55.1
{http\://www.xplanung.de/xplangml/4/1}FP_RasterplanAenderung=epsg\:4326,5.7,47.2,15.1,55.1
{http\://www.xplanung.de/xplangml/4/1}FP_SchutzPflegeEntwicklung=epsg\:4326,5.7,47.2,15.1,55.1
{http\://www.xplanung.de/xplangml/4/1}FP_SpielSportanlage=epsg\:4326,5.7,47.2,15.1,55.1
{http\://www.xplanung.de/xplangml/4/1}FP_Strassenverkehr=epsg\:4326,5.7,47.2,15.1,55.1
{http\://www.xplanung.de/xplangml/4/1}FP_TextAbschnitt=epsg\:4326,5.7,47.2,15.1,55.1
{http\://www.xplanung.de/xplangml/4/1}FP_TextlicheDarstellungsFlaeche=epsg\:4326,5.7,47.2,15.1,55.1
{http\://www.xplanung.de/xplangml/4/1}FP_Ueberlagerungsobjekt=epsg\:4326,5.7,47.2,15.1,55.1
{http\://www.xplanung.de/xplangml/4/1}FP_UnverbindlicheVormerkung=epsg\:4326,5.7,47.2,15.1,55.1
{http\://www.xplanung.de/xplangml/4/1}FP_VerEntsorgung=epsg\:4326,5.7,47.2,15.1,55.1
{http\://www.xplanung.de/xplangml/4/1}FP_VorbehalteFlaeche=epsg\:4326,5.7,47.2,15.1,55.1
{http\://www.xplanung.de/xplangml/4/1}FP_WaldFlaeche=epsg\:4326,5.7,47.2,15.1,55.1
{http\://www.xplanung.de/xplangml/4/1}FP_Wasserwirtschaft=epsg\:4326,5.7,47.2,15.1,55.1
{http\://www.xplanung.de/xplangml/4/1}FP_ZentralerVersorgungsbereich=epsg\:4326,5.7,47.2,15.1,55.1
{http\://www.xplanung.de/xplangml/4/1}LP_Abgrenzung=epsg\:4326,5.7,47.2,15.1,55.1
{http\://www.xplanung.de/xplangml/4/1}LP_AllgGruenflaeche=epsg\:4326,5.7,47.2,15.1,55.1
{http\://www.xplanung.de/xplangml/4/1}LP_AnpflanzungBindungErhaltung=epsg\:4326,5.7,47.2,15.1,55.1
{http\://www.xplanung.de/xplangml/4/1}LP_Ausgleich=epsg\:4326,5.7,47.2,15.1,55.1
{http\://www.xplanung.de/xplangml/4/1}LP_Bereich=epsg\:4326,5.7,47.2,15.1,55.1
{http\://www.xplanung.de/xplangml/4/1}LP_Biotopverbundflaeche=epsg\:4326,5.7,47.2,15.1,55.1
{http\://www.xplanung.de/xplangml/4/1}LP_Bodenschutzrecht=epsg\:4326,5.7,47.2,15.1,55.1
{http\://www.xplanung.de/xplangml/4/1}LP_Denkmalschutzrecht=epsg\:4326,5.7,47.2,15.1,55.1
{http\://www.xplanung.de/xplangml/4/1}LP_ErholungFreizeit=epsg\:4326,5.7,47.2,15.1,55.1
{http\://www.xplanung.de/xplangml/4/1}LP_Flaechenobjekt=epsg\:4326,5.7,47.2,15.1,55.1
{http\://www.xplanung.de/xplangml/4/1}LP_Forstrecht=epsg\:4326,5.7,47.2,15.1,55.1
{http\://www.xplanung.de/xplangml/4/1}LP_GenerischesObjekt=epsg\:4326,5.7,47.2,15.1,55.1
{http\://www.xplanung.de/xplangml/4/1}LP_Geometrieobjekt=epsg\:4326,5.7,47.2,15.1,55.1
{http\://www.xplanung.de/xplangml/4/1}LP_Landschaftsbild=epsg\:4326,5.7,47.2,15.1,55.1
{http\://www.xplanung.de/xplangml/4/1}LP_Linienobjekt=epsg\:4326,5.7,47.2,15.1,55.1
{http\://www.xplanung.de/xplangml/4/1}LP_NutzungsAusschluss=epsg\:4326,5.7,47.2,15.1,55.1
{http\://www.xplanung.de/xplangml/4/1}LP_NutzungserfordernisRegelung=epsg\:4326,5.7,47.2,15.1,55.1
{http\://www.xplanung.de/xplangml/4/1}LP_Objekt=epsg\:4326,5.7,47.2,15.1,55.1
{http\://www.xplanung.de/xplangml/4/1}LP_Plan=epsg\:4326,5.7,47.2,15.1,55.1
{http\://www.xplanung.de/xplangml/4/1}LP_PlanerischeVertiefung=epsg\:4326,5.7,47.2,15.1,55.1
{http\://www.xplanung.de/xplangml/4/1}LP_Punktobjekt=epsg\:4326,5.7,47.2,15.1,55.1
{http\://www.xplanung.de/xplangml/4/1}LP_RasterplanAenderung=epsg\:4326,5.7,47.2,15.1,55.1
{http\://www.xplanung.de/xplangml/4/1}LP_SchutzPflegeEntwicklung=epsg\:4326,5.7,47.2,15.1,55.1
{http\://www.xplanung.de/xplangml/4/1}LP_SchutzobjektBundesrecht=epsg\:4326,5.7,47.2,15.1,55.1
{http\://www.xplanung.de/xplangml/4/1}LP_SchutzobjektInternatRecht=epsg\:4326,5.7,47.2,15.1,55.1
{http\://www.xplanung.de/xplangml/4/1}LP_SchutzobjektLandesrecht=epsg\:4326,5.7,47.2,15.1,55.1
{http\://www.xplanung.de/xplangml/4/1}LP_SonstigeAbgrenzuung=epsg\:4326,5.7,47.2,15.1,55.1
{http\://www.xplanung.de/xplangml/4/1}LP_SonstigesRecht=epsg\:4326,5.7,47.2,15.1,55.1
{http\://www.xplanung.de/xplangml/4/1}LP_TextAbschnitt=epsg\:4326,5.7,47.2,15.1,55.1
{http\://www.xplanung.de/xplangml/4/1}LP_TextlicheFestsetzungsFlaeche=epsg\:4326,5.7,47.2,15.1,55.1
{http\://www.xplanung.de/xplangml/4/1}LP_WasserrechtGemeingebrEinschraenkungNaturschutz=epsg\:4326,5.7,47.2,15.1,55.1
{http\://www.xplanung.de/xplangml/4/1}LP_WasserrechtSchutzgebiet=epsg\:4326,5.7,47.2,15.1,55.1
{http\://www.xplanung.de/xplangml/4/1}LP_WasserrechtSonstige=epsg\:4326,5.7,47.2,15.1,55.1
{http\://www.xplanung.de/xplangml/4/1}LP_WasserrechtWirtschaftAbflussHochwSchutz=epsg\:4326,5.7,47.2,15.1,55.1
{http\://www.xplanung.de/xplangml/4/1}LP_ZuBegruenendeGrundstueckflaeche=epsg\:4326,5.7,47.2,15.1,55.1
{http\://www.xplanung.de/xplangml/4/1}LP_Zwischennutzung=epsg\:4326,5.7,47.2,15.1,55.1
{http\://www.xplanung.de/xplangml/4/1}RP_Achse=epsg\:4326,5.7,47.2,15.1,55.1
{http\://www.xplanung.de/xplangml/4/1}RP_Bereich=epsg\:4326,5.7,47.2,15.1,55.1
{http\://www.xplanung.de/xplangml/4/1}RP_Bodenschutz=epsg\:4326,5.7,47.2,15.1,55.1
{http\://www.xplanung.de/xplangml/4/1}RP_Energieversorgung=epsg\:4326,5.7,47.2,15.1,55.1
{http\://www.xplanung.de/xplangml/4/1}RP_Entsorgung=epsg\:4326,5.7,47.2,15.1,55.1
{http\://www.xplanung.de/xplangml/4/1}RP_Flaechenobjekt=epsg\:4326,5.7,47.2,15.1,55.1
{http\://www.xplanung.de/xplangml/4/1}RP_Forstwirtschaft=epsg\:4326,5.7,47.2,15.1,55.1
{http\://www.xplanung.de/xplangml/4/1}RP_FreizeitErholung=epsg\:4326,5.7,47.2,15.1,55.1
{http\://www.xplanung.de/xplangml/4/1}RP_GemeindeFunktionSiedlungsentwicklung=epsg\:4326,5.7,47.2,15.1,55.1
{http\://www.xplanung.de/xplangml/4/1}RP_GenerischesObjekt=epsg\:4326,5.7,47.2,15.1,55.1
{http\://www.xplanung.de/xplangml/4/1}RP_Geometrieobjekt=epsg\:4326,5.7,47.2,15.1,55.1
{http\://www.xplanung.de/xplangml/4/1}RP_Gewaesser=epsg\:4326,5.7,47.2,15.1,55.1
{http\://www.xplanung.de/xplangml/4/1}RP_Grenze=epsg\:4326,5.7,47.2,15.1,55.1
{http\://www.xplanung.de/xplangml/4/1}RP_GruenzugGruenzaesur=epsg\:4326,5.7,47.2,15.1,55.1
{http\://www.xplanung.de/xplangml/4/1}RP_Klimaschutz=epsg\:4326,5.7,47.2,15.1,55.1
{http\://www.xplanung.de/xplangml/4/1}RP_Kommunikation=epsg\:4326,5.7,47.2,15.1,55.1
{http\://www.xplanung.de/xplangml/4/1}RP_KulturellesSachgut=epsg\:4326,5.7,47.2,15.1,55.1
{http\://www.xplanung.de/xplangml/4/1}RP_Laermschutzbereich=epsg\:4326,5.7,47.2,15.1,55.1
{http\://www.xplanung.de/xplangml/4/1}RP_Landwirtschaft=epsg\:4326,5.7,47.2,15.1,55.1
{http\://www.xplanung.de/xplangml/4/1}RP_Linienobjekt=epsg\:4326,5.7,47.2,15.1,55.1
{http\://www.xplanung.de/xplangml/4/1}RP_NaturLandschaft=epsg\:4326,5.7,47.2,15.1,55.1
{http\://www.xplanung.de/xplangml/4/1}RP_NaturschutzrechtlichesSchutzgebiet=epsg\:4326,5.7,47.2,15.1,55.1
{http\://www.xplanung.de/xplangml/4/1}RP_Objekt=epsg\:4326,5.7,47.2,15.1,55.1
{http\://www.xplanung.de/xplangml/4/1}RP_Plan=epsg\:4326,5.7,47.2,15.1,55.1
{http\://www.xplanung.de/xplangml/4/1}RP_Punktobjekt=epsg\:4326,5.7,47.2,15.1,55.1
{http\://www.xplanung.de/xplangml/4/1}RP_RasterplanAenderung=epsg\:4326,5.7,47.2,15.1,55.1
{http\://www.xplanung.de/xplangml/4/1}RP_Raumkategorie=epsg\:4326,5.7,47.2,15.1,55.1
{http\://www.xplanung.de/xplangml/4/1}RP_Rohstoffsicherung=epsg\:4326,5.7,47.2,15.1,55.1
{http\://www.xplanung.de/xplangml/4/1}RP_SonstigeInfrastruktur=epsg\:4326,5.7,47.2,15.1,55.1
{http\://www.xplanung.de/xplangml/4/1}RP_SonstigeSiedlungsstruktur=epsg\:4326,5.7,47.2,15.1,55.1
{http\://www.xplanung.de/xplangml/4/1}RP_SonstigerFreiraumstruktur=epsg\:4326,5.7,47.2,15.1,55.1
{http\://www.xplanung.de/xplangml/4/1}RP_SozialeInfrastruktur=epsg\:4326,5.7,47.2,15.1,55.1
{http\://www.xplanung.de/xplangml/4/1}RP_Sperrgebiet=epsg\:4326,5.7,47.2,15.1,55.1
{http\://www.xplanung.de/xplangml/4/1}RP_TextAbschnitt=epsg\:4326,5.7,47.2,15.1,55.1
{http\://www.xplanung.de/xplangml/4/1}RP_Verkehr=epsg\:4326,5.7,47.2,15.1,55.1
{http\://www.xplanung.de/xplangml/4/1}RP_VorbHochwasserschutz=epsg\:4326,5.7,47.2,15.1,55.1
{http\://www.xplanung.de/xplangml/4/1}RP_Wasserschutz=epsg\:4326,5.7,47.2,15.1,55.1
{http\://www.xplanung.de/xplangml/4/1}RP_Wasserwirtschaft=epsg\:4326,5.7,47.2,15.1,55.1
{http\://www.xplanung.de/xplangml/4/1}RP_Windenergienutzung=epsg\:4326,5.7,47.2,15.1,55.1
{http\://www.xplanung.de/xplangml/4/1}RP_ZentralerOrt=epsg\:4326,5.7,47.2,15.1,55.1
{http\://www.xplanung.de/xplangml/4/1}SO_Bereich=epsg\:4326,5.7,47.2,15.1,55.1
{http\://www.xplanung.de/xplangml/4/1}SO_Bodenschutzrecht=epsg\:4326,5.7,47.2,15.1,55.1
{http\://www.xplanung.de/xplangml/4/1}SO_Denkmalschutzrecht=epsg\:4326,5.7,47.2,15.1,55.1
{http\://www.xplanung.de/xplangml/4/1}SO_Flaechenobjekt=epsg\:4326,5.7,47.2,15.1,55.1
{http\://www.xplanung.de/xplangml/4/1}SO_Forstrecht=epsg\:4326,5.7,47.2,15.1,55.1
{http\://www.xplanung.de/xplangml/4/1}SO_Gebiet=epsg\:4326,5.7,47.2,15.1,55.1
{http\://www.xplanung.de/xplangml/4/1}SO_Geometrieobjekt=epsg\:4326,5.7,47.2,15.1,55.1
{http\://www.xplanung.de/xplangml/4/1}SO_Grenze=epsg\:4326,5.7,47.2,15.1,55.1
{http\://www.xplanung.de/xplangml/4/1}SO_Linienobjekt=epsg\:4326,5.7,47.2,15.1,55.1
{http\://www.xplanung.de/xplangml/4/1}SO_Luftverkehrsrecht=epsg\:4326,5.7,47.2,15.1,55.1
{http\://www.xplanung.de/xplangml/4/1}SO_Objekt=epsg\:4326,5.7,47.2,15.1,55.1
{http\://www.xplanung.de/xplangml/4/1}SO_Plan=epsg\:4326,5.7,47.2,15.1,55.1
{http\://www.xplanung.de/xplangml/4/1}SO_Punktobjekt=epsg\:4326,5.7,47.2,15.1,55.1
{http\://www.xplanung.de/xplangml/4/1}SO_RasterplanAenderung=epsg\:4326,5.7,47.2,15.1,55.1
{http\://www.xplanung.de/xplangml/4/1}SO_Schienenverkehrsrecht=epsg\:4326,5.7,47.2,15.1,55.1
{http\://www.xplanung.de/xplangml/4/1}SO_SchutzgebietNaturschutzrecht=epsg\:4326,5.7,47.2,15.1,55.1
{http\://www.xplanung.de/xplangml/4/1}SO_SchutzgebietSonstigesRecht=epsg\:4326,5.7,47.2,15.1,55.1
{http\://www.xplanung.de/xplangml/4/1}SO_SchutzgebietWasserrecht=epsg\:4326,5.7,47.2,15.1,55.1
{http\://www.xplanung.de/xplangml/4/1}SO_SonstigesRecht=epsg\:4326,5.7,47.2,15.1,55.1
{http\://www.xplanung.de/xplangml/4/1}SO_Strassenverkehrsrecht=epsg\:4326,5.7,47.2,15.1,55.1
{http\://www.xplanung.de/xplangml/4/1}SO_TextAbschnitt=epsg\:4326,5.7,47.2,15.1,55.1
{http\://www.xplanung.de/xplangml/4/1}SO_Wasserrecht=epsg\:4326,5.7,47.2,15.1,55.1
{http\://www.xplanung.de/xplangml/4/1}XP_AbstraktesPraesentationsobjekt=epsg\:4326,5.7,47.2,15.1,55.1
{http\://www.xplanung.de/xplangml/4/1}XP_BegruendungAbschnitt=epsg\:4326,5.7,47.2,15.1,55.1
{http\://www.xplanung.de/xplangml/4/1}XP_Bereich=epsg\:4326,5.7,47.2,15.1,55.1
{http\://www.xplanung.de/xplangml/4/1}XP_FPO=epsg\:4326,5.7,47.2,15.1,55.1
{http\://www.xplanung.de/xplangml/4/1}XP_LPO=epsg\:4326,5.7,47.2,15.1,55.1
{http\://www.xplanung.de/xplangml/4/1}XP_LTO=epsg\:4326,5.7,47.2,15.1,55.1
{http\://www.xplanung.de/xplangml/4/1}XP_Nutzungsschablone=epsg\:4326,5.7,47.2,15.1,55.1
{http\://www.xplanung.de/xplangml/4/1}XP_Objekt=epsg\:4326,5.7,47.2,15.1,55.1
{http\://www.xplanung.de/xplangml/4/1}XP_PPO=epsg\:4326,5.7,47.2,15.1,55.1
{http\://www.xplanung.de/xplangml/4/1}XP_PTO=epsg\:4326,5.7,47.2,15.1,55.1
{http\://www.xplanung.de/xplangml/4/1}XP_Plan=epsg\:4326,5.7,47.2,15.1,55.1
{http\://www.xplanung.de/xplangml/4/1}XP_Praesentationsobjekt=epsg\:4326,5.7,47.2,15.1,55.1
{http\://www.xplanung.de/xplangml/4/1}XP_RasterplanAenderung=epsg\:4326,5.7,47.2,15.1,55.1
{http\://www.xplanung.de/xplangml/4/1}XP_RasterplanBasis=epsg\:4326,5.7,47.2,15.1,55.1
{http\://www.xplanung.de/xplangml/4/1}XP_TPO=epsg\:4326,5.7,47.2,15.1,55.1
{http\://www.xplanung.de/xplangml/4/1}XP_TextAbschnitt=epsg\:4326,5.7,47.2,15.1,55.1
{http\://www.xplanung.de/xplangml/4/1}XPlanAuszug=epsg\:4326,5.7,47.2,15.1,55.1
{http\://www.xplanung.de/xplangml/5/0}BP_AbgrabungsFlaeche=epsg\:4326,5.7,47.2,15.1,55.1
{http\://www.xplanung.de/xplangml/5/0}BP_AbstandsFlaeche=epsg\:4326,5.7,47.2,15.1,55.1
{http\://www.xplanung.de/xplangml/5/0}BP_AbstandsMass=epsg\:4326,5.7,47.2,15.1,55.1
{http\://www.xplanung.de/xplangml/5/0}BP_AnpflanzungBindungErhaltung=epsg\:4326,5.7,47.2,15.1,55.1
{http\://www.xplanung.de/xplangml/5/0}BP_AufschuettungsFlaeche=epsg\:4326,5.7,47.2,15.1,55.1
{http\://www.xplanung.de/xplangml/5/0}BP_AusgleichsFlaeche=epsg\:4326,5.7,47.2,15.1,55.1
{http\://www.xplanung.de/xplangml/5/0}BP_AusgleichsMassnahme=epsg\:4326,5.7,47.2,15.1,55.1
{http\://www.xplanung.de/xplangml/5/0}BP_BauGrenze=epsg\:4326,5.7,47.2,15.1,55.1
{http\://www.xplanung.de/xplangml/5/0}BP_BauLinie=epsg\:4326,5.7,47.2,15.1,55.1
{http\://www.xplanung.de/xplangml/5/0}BP_BaugebietsTeilFlaeche=epsg\:4326,5.7,47.2,15.1,55.1
{http\://www.xplanung.de/xplangml/5/0}BP_Bereich=epsg\:4326,5.7,47.2,15.1,55.1
{http\://www.xplanung.de/xplangml/5/0}BP_BereichOhneEinAusfahrtLinie=epsg\:4326,5.7,47.2,15.1,55.1
{http\://www.xplanung.de/xplangml/5/0}BP_BesondererNutzungszweckFlaeche=epsg\:4326,5.7,47.2,15.1,55.1
{http\://www.xplanung.de/xplangml/5/0}BP_BodenschaetzeFlaeche=epsg\:4326,5.7,47.2,15.1,55.1
{http\://www.xplanung.de/xplangml/5/0}BP_EinfahrtPunkt=epsg\:4326,5.7,47.2,15.1,55.1
{http\://www.xplanung.de/xplangml/5/0}BP_EinfahrtsbereichLinie=epsg\:4326,5.7,47.2,15.1,55.1
{http\://www.xplanung.de/xplangml/5/0}BP_EingriffsBereich=epsg\:4326,5.7,47.2,15.1,55.1
{http\://www.xplanung.de/xplangml/5/0}BP_ErhaltungsBereichFlaeche=epsg\:4326,5.7,47.2,15.1,55.1
{http\://www.xplanung.de/xplangml/5/0}BP_FestsetzungNachLandesrecht=epsg\:4326,5.7,47.2,15.1,55.1
{http\://www.xplanung.de/xplangml/5/0}BP_FirstRichtungsLinie=epsg\:4326,5.7,47.2,15.1,55.1
{http\://www.xplanung.de/xplangml/5/0}BP_Flaechenobjekt=epsg\:4326,5.7,47.2,15.1,55.1
{http\://www.xplanung.de/xplangml/5/0}BP_Flaechenschlussobjekt=epsg\:4326,5.7,47.2,15.1,55.1
{http\://www.xplanung.de/xplangml/5/0}BP_FoerderungsFlaeche=epsg\:4326,5.7,47.2,15.1,55.1
{http\://www.xplanung.de/xplangml/5/0}BP_FreiFlaeche=epsg\:4326,5.7,47.2,15.1,55.1
{http\://www.xplanung.de/xplangml/5/0}BP_GebaeudeFlaeche=epsg\:4326,5.7,47.2,15.1,55.1
{http\://www.xplanung.de/xplangml/5/0}BP_GemeinbedarfsFlaeche=epsg\:4326,5.7,47.2,15.1,55.1
{http\://www.xplanung.de/xplangml/5/0}BP_GemeinschaftsanlagenFlaeche=epsg\:4326,5.7,47.2,15.1,55.1
{http\://www.xplanung.de/xplangml/5/0}BP_GemeinschaftsanlagenZuordnung=epsg\:4326,5.7,47.2,15.1,55.1
{http\://www.xplanung.de/xplangml/5/0}BP_GenerischesObjekt=epsg\:4326,5.7,47.2,15.1,55.1
{http\://www.xplanung.de/xplangml/5/0}BP_Geometrieobjekt=epsg\:4326,5.7,47.2,15.1,55.1
{http\://www.xplanung.de/xplangml/5/0}BP_GewaesserFlaeche=epsg\:4326,5.7,47.2,15.1,55.1
{http\://www.xplanung.de/xplangml/5/0}BP_GruenFlaeche=epsg\:4326,5.7,47.2,15.1,55.1
{http\://www.xplanung.de/xplangml/5/0}BP_HoehenMass=epsg\:4326,5.7,47.2,15.1,55.1
{http\://www.xplanung.de/xplangml/5/0}BP_Immissionsschutz=epsg\:4326,5.7,47.2,15.1,55.1
{http\://www.xplanung.de/xplangml/5/0}BP_KennzeichnungsFlaeche=epsg\:4326,5.7,47.2,15.1,55.1
{http\://www.xplanung.de/xplangml/5/0}BP_KleintierhaltungFlaeche=epsg\:4326,5.7,47.2,15.1,55.1
{http\://www.xplanung.de/xplangml/5/0}BP_Landwirtschaft=epsg\:4326,5.7,47.2,15.1,55.1
{http\://www.xplanung.de/xplangml/5/0}BP_Linienobjekt=epsg\:4326,5.7,47.2,15.1,55.1
{http\://www.xplanung.de/xplangml/5/0}BP_NebenanlagenAusschlussFlaeche=epsg\:4326,5.7,47.2,15.1,55.1
{http\://www.xplanung.de/xplangml/5/0}BP_NebenanlagenFlaeche=epsg\:4326,5.7,47.2,15.1,55.1
{http\://www.xplanung.de/xplangml/5/0}BP_NutzungsartenGrenze=epsg\:4326,5.7,47.2,15.1,55.1
{http\://www.xplanung.de/xplangml/5/0}BP_Objekt=epsg\:4326,5.7,47.2,15.1,55.1
{http\://www.xplanung.de/xplangml/5/0}BP_PersGruppenBestimmteFlaeche=epsg\:4326,5.7,47.2,15.1,55.1
{http\://www.xplanung.de/xplangml/5/0}BP_Plan=epsg\:4326,5.7,47.2,15.1,55.1
{http\://www.xplanung.de/xplangml/5/0}BP_Punktobjekt=epsg\:4326,5.7,47.2,15.1,55.1
{http\://www.xplanung.de/xplangml/5/0}BP_RegelungVergnuegungsstaetten=epsg\:4326,5.7,47.2,15.1,55.1
{http\://www.xplanung.de/xplangml/5/0}BP_RekultivierungsFlaeche=epsg\:4326,5.7,47.2,15.1,55.1
{http\://www.xplanung.de/xplangml/5/0}BP_SchutzPflegeEntwicklungsFlaeche=epsg\:4326,5.7,47.2,15.1,55.1
{http\://www.xplanung.de/xplangml/5/0}BP_SchutzPflegeEntwicklungsMassnahme=epsg\:4326,5.7,47.2,15.1,55.1
{http\://www.xplanung.de/xplangml/5/0}BP_SpezielleBauweise=epsg\:4326,5.7,47.2,15.1,55.1
{http\://www.xplanung.de/xplangml/5/0}BP_SpielSportanlagenFlaeche=epsg\:4326,5.7,47.2,15.1,55.1
{http\://www.xplanung.de/xplangml/5/0}BP_StrassenVerkehrsFlaeche=epsg\:4326,5.7,47.2,15.1,55.1
{http\://www.xplanung.de/xplangml/5/0}BP_StrassenbegrenzungsLinie=epsg\:4326,5.7,47.2,15.1,55.1
{http\://www.xplanung.de/xplangml/5/0}BP_Strassenkoerper=epsg\:4326,5.7,47.2,15.1,55.1
{http\://www.xplanung.de/xplangml/5/0}BP_TechnischeMassnahmenFlaeche=epsg\:4326,5.7,47.2,15.1,55.1
{http\://www.xplanung.de/xplangml/5/0}BP_TextAbschnitt=epsg\:4326,5.7,47.2,15.1,55.1
{http\://www.xplanung.de/xplangml/5/0}BP_TextlicheFestsetzungsFlaeche=epsg\:4326,5.7,47.2,15.1,55.1
{http\://www.xplanung.de/xplangml/5/0}BP_UeberbaubareGrundstuecksFlaeche=epsg\:4326,5.7,47.2,15.1,55.1
{http\://www.xplanung.de/xplangml/5/0}BP_Ueberlagerungsobjekt=epsg\:4326,5.7,47.2,15.1,55.1
{http\://www.xplanung.de/xplangml/5/0}BP_UnverbindlicheVormerkung=epsg\:4326,5.7,47.2,15.1,55.1
{http\://www.xplanung.de/xplangml/5/0}BP_VerEntsorgung=epsg\:4326,5.7,47.2,15.1,55.1
{http\://www.xplanung.de/xplangml/5/0}BP_Veraenderungssperre=epsg\:4326,5.7,47.2,15.1,55.1
{http\://www.xplanung.de/xplangml/5/0}BP_VerkehrsflaecheBesondererZweckbestimmung=epsg\:4326,5.7,47.2,15.1,55.1
{http\://www.xplanung.de/xplangml/5/0}BP_WaldFlaeche=epsg\:4326,5.7,47.2,15.1,55.1
{http\://www.xplanung.de/xplangml/5/0}BP_WasserwirtschaftsFlaeche=epsg\:4326,5.7,47.2,15.1,55.1
{http\://www.xplanung.de/xplangml/5/0}BP_Wegerecht=epsg\:4326,5.7,47.2,15.1,55.1
{http\://www.xplanung.de/xplangml/5/0}FP_Abgrabung=epsg\:4326,5.7,47.2,15.1,55.1
{http\://www.xplanung.de/xplangml/5/0}FP_AnpassungKlimawandel=epsg\:4326,5.7,47.2,15.1,55.1
{http\://www.xplanung.de/xplangml/5/0}FP_Aufschuettung=epsg\:4326,5.7,47.2,15.1,55.1
{http\://www.xplanung.de/xplangml/5/0}FP_AusgleichsFlaeche=epsg\:4326,5.7,47.2,15.1,55.1
{http\://www.xplanung.de/xplangml/5/0}FP_BebauungsFlaeche=epsg\:4326,5.7,47.2,15.1,55.1
{http\://www.xplanung.de/xplangml/5/0}FP_Bereich=epsg\:4326,5.7,47.2,15.1,55.1
{http\://www.xplanung.de/xplangml/5/0}FP_Bodenschaetze=epsg\:4326,5.7,47.2,15.1,55.1
{http\://www.xplanung.de/xplangml/5/0}FP_Flaechenobjekt=epsg\:4326,5.7,47.2,15.1,55.1
{http\://www.xplanung.de/xplangml/5/0}FP_Flaechenschlussobjekt=epsg\:4326,5.7,47.2,15.1,55.1
{http\://www.xplanung.de/xplangml/5/0}FP_Gemeinbedarf=epsg\:4326,5.7,47.2,15.1,55.1
{http\://www.xplanung.de/xplangml/5/0}FP_GenerischesObjekt=epsg\:4326,5.7,47.2,15.1,55.1
{http\://www.xplanung.de/xplangml/5/0}FP_Geometrieobjekt=epsg\:4326,5.7,47.2,15.1,55.1
{http\://www.xplanung.de/xplangml/5/0}FP_Gewaesser=epsg\:4326,5.7,47.2,15.1,55.1
{http\://www.xplanung.de/xplangml/5/0}FP_Gruen=epsg\:4326,5.7,47.2,15.1,55.1
{http\://www.xplanung.de/xplangml/5/0}FP_KeineZentrAbwasserBeseitigungFlaeche=epsg\:4326,5.7,47.2,15.1,55.1
{http\://www.xplanung.de/xplangml/5/0}FP_Kennzeichnung=epsg\:4326,5.7,47.2,15.1,55.1
{http\://www.xplanung.de/xplangml/5/0}FP_LandwirtschaftsFlaeche=epsg\:4326,5.7,47.2,15.1,55.1
{http\://www.xplanung.de/xplangml/5/0}FP_Linienobjekt=epsg\:4326,5.7,47.2,15.1,55.1
{http\://www.xplanung.de/xplangml/5/0}FP_NutzungsbeschraenkungsFlaeche=epsg\:4326,5.7,47.2,15.1,55.1
{http\://www.xplanung.de/xplangml/5/0}FP_Objekt=epsg\:4326,5.7,47.2,15.1,55.1
{http\://www.xplanung.de/xplangml/5/0}FP_Plan=epsg\:4326,5.7,47.2,15.1,55.1
{http\://www.xplanung.de/xplangml/5/0}FP_PrivilegiertesVorhaben=epsg\:4326,5.7,47.2,15.1,55.1
{http\://www.xplanung.de/xplangml/5/0}FP_Punktobjekt=epsg\:4326,5.7,47.2,15.1,55.1
{http\://www.xplanung.de/xplangml/5/0}FP_SchutzPflegeEntwicklung=epsg\:4326,5.7,47.2,15.1,55.1
{http\://www.xplanung.de/xplangml/5/0}FP_SpielSportanlage=epsg\:4326,5.7,47.2,15.1,55.1
{http\://www.xplanung.de/xplangml/5/0}FP_Strassenverkehr=epsg\:4326,5.7,47.2,15.1,55.1
{http\://www.xplanung.de/xplangml/5/0}FP_TextAbschnitt=epsg\:4326,5.7,47.2,15.1,55.1
{http\://www.xplanung.de/xplangml/5/0}FP_TextlicheDarstellungsFlaeche=epsg\:4326,5.7,47.2,15.1,55.1
{http\://www.xplanung.de/xplangml/5/0}FP_Ueberlagerungsobjekt=epsg\:4326,5.7,47.2,15.1,55.1
{http\://www.xplanung.de/xplangml/5/0}FP_UnverbindlicheVormerkung=epsg\:4326,5.7,47.2,15.1,55.1
{http\://www.xplanung.de/xplangml/5/0}FP_VerEntsorgung=epsg\:4326,5.7,47.2,15.1,55.1
{http\://www.xplanung.de/xplangml/5/0}FP_VorbehalteFlaeche=epsg\:4326,5.7,47.2,15.1,55.1
{http\://www.xplanung.de/xplangml/5/0}FP_WaldFlaeche=epsg\:4326,5.7,47.2,15.1,55.1
{http\://www.xplanung.de/xplangml/5/0}FP_Wasserwirtschaft=epsg\:4326,5.7,47.2,15.1,55.1
{http\://www.xplanung.de/xplangml/5/0}FP_ZentralerVersorgungsbereich=epsg\:4326,5.7,47.2,15.1,55.1
{http\://www.xplanung.de/xplangml/5/0}LP_Abgrenzung=epsg\:4326,5.7,47.2,15.1,55.1
{http\://www.xplanung.de/xplangml/5/0}LP_AllgGruenflaeche=epsg\:4326,5.7,47.2,15.1,55.1
{http\://www.xplanung.de/xplangml/5/0}LP_AnpflanzungBindungErhaltung=epsg\:4326,5.7,47.2,15.1,55.1
{http\://www.xplanung.de/xplangml/5/0}LP_Ausgleich=epsg\:4326,5.7,47.2,15.1,55.1
{http\://www.xplanung.de/xplangml/5/0}LP_Bereich=epsg\:4326,5.7,47.2,15.1,55.1
{http\://www.xplanung.de/xplangml/5/0}LP_Biotopverbundflaeche=epsg\:4326,5.7,47.2,15.1,55.1
{http\://www.xplanung.de/xplangml/5/0}LP_Bodenschutzrecht=epsg\:4326,5.7,47.2,15.1,55.1
{http\://www.xplanung.de/xplangml/5/0}LP_ErholungFreizeit=epsg\:4326,5.7,47.2,15.1,55.1
{http\://www.xplanung.de/xplangml/5/0}LP_Flaechenobjekt=epsg\:4326,5.7,47.2,15.1,55.1
{http\://www.xplanung.de/xplangml/5/0}LP_Forstrecht=epsg\:4326,5.7,47.2,15.1,55.1
{http\://www.xplanung.de/xplangml/5/0}LP_GenerischesObjekt=epsg\:4326,5.7,47.2,15.1,55.1
{http\://www.xplanung.de/xplangml/5/0}LP_Geometrieobjekt=epsg\:4326,5.7,47.2,15.1,55.1
{http\://www.xplanung.de/xplangml/5/0}LP_Landschaftsbild=epsg\:4326,5.7,47.2,15.1,55.1
{http\://www.xplanung.de/xplangml/5/0}LP_Linienobjekt=epsg\:4326,5.7,47.2,15.1,55.1
{http\://www.xplanung.de/xplangml/5/0}LP_NutzungsAusschluss=epsg\:4326,5.7,47.2,15.1,55.1
{http\://www.xplanung.de/xplangml/5/0}LP_NutzungserfordernisRegelung=epsg\:4326,5.7,47.2,15.1,55.1
{http\://www.xplanung.de/xplangml/5/0}LP_Objekt=epsg\:4326,5.7,47.2,15.1,55.1
{http\://www.xplanung.de/xplangml/5/0}LP_Plan=epsg\:4326,5.7,47.2,15.1,55.1
{http\://www.xplanung.de/xplangml/5/0}LP_PlanerischeVertiefung=epsg\:4326,5.7,47.2,15.1,55.1
{http\://www.xplanung.de/xplangml/5/0}LP_Punktobjekt=epsg\:4326,5.7,47.2,15.1,55.1
{http\://www.xplanung.de/xplangml/5/0}LP_SchutzPflegeEntwicklung=epsg\:4326,5.7,47.2,15.1,55.1
{http\://www.xplanung.de/xplangml/5/0}LP_SchutzobjektInternatRecht=epsg\:4326,5.7,47.2,15.1,55.1
{http\://www.xplanung.de/xplangml/5/0}LP_SchutzobjektLandesrecht=epsg\:4326,5.7,47.2,15.1,55.1
{http\://www.xplanung.de/xplangml/5/0}LP_SonstigesRecht=epsg\:4326,5.7,47.2,15.1,55.1
{http\://www.xplanung.de/xplangml/5/0}LP_TextAbschnitt=epsg\:4326,5.7,47.2,15.1,55.1
{http\://www.xplanung.de/xplangml/5/0}LP_TextlicheFestsetzungsFlaeche=epsg\:4326,5.7,47.2,15.1,55.1
{http\://www.xplanung.de/xplangml/5/0}LP_WasserrechtGemeingebrEinschraenkungNaturschutz=epsg\:4326,5.7,47.2,15.1,55.1
{http\://www.xplanung.de/xplangml/5/0}LP_WasserrechtSchutzgebiet=epsg\:4326,5.7,47.2,15.1,55.1
{http\://www.xplanung.de/xplangml/5/0}LP_WasserrechtSonstige=epsg\:4326,5.7,47.2,15.1,55.1
{http\://www.xplanung.de/xplangml/5/0}LP_WasserrechtWirtschaftAbflussHochwSchutz=epsg\:4326,5.7,47.2,15.1,55.1
{http\://www.xplanung.de/xplangml/5/0}LP_ZuBegruenendeGrundstueckflaeche=epsg\:4326,5.7,47.2,15.1,55.1
{http\://www.xplanung.de/xplangml/5/0}LP_Zwischennutzung=epsg\:4326,5.7,47.2,15.1,55.1
{http\://www.xplanung.de/xplangml/5/0}RP_Achse=epsg\:4326,5.7,47.2,15.1,55.1
{http\://www.xplanung.de/xplangml/5/0}RP_Bereich=epsg\:4326,5.7,47.2,15.1,55.1
{http\://www.xplanung.de/xplangml/5/0}RP_Bodenschutz=epsg\:4326,5.7,47.2,15.1,55.1
{http\://www.xplanung.de/xplangml/5/0}RP_Einzelhandel=epsg\:4326,5.7,47.2,15.1,55.1
{http\://www.xplanung.de/xplangml/5/0}RP_Energieversorgung=epsg\:4326,5.7,47.2,15.1,55.1
{http\://www.xplanung.de/xplangml/5/0}RP_Entsorgung=epsg\:4326,5.7,47.2,15.1,55.1
{http\://www.xplanung.de/xplangml/5/0}RP_Erholung=epsg\:4326,5.7,47.2,15.1,55.1
{http\://www.xplanung.de/xplangml/5/0}RP_ErneuerbareEnergie=epsg\:4326,5.7,47.2,15.1,55.1
{http\://www.xplanung.de/xplangml/5/0}RP_Forstwirtschaft=epsg\:4326,5.7,47.2,15.1,55.1
{http\://www.xplanung.de/xplangml/5/0}RP_Freiraum=epsg\:4326,5.7,47.2,15.1,55.1
{http\://www.xplanung.de/xplangml/5/0}RP_Funktionszuweisung=epsg\:4326,5.7,47.2,15.1,55.1
{http\://www.xplanung.de/xplangml/5/0}RP_GenerischesObjekt=epsg\:4326,5.7,47.2,15.1,55.1
{http\://www.xplanung.de/xplangml/5/0}RP_Geometrieobjekt=epsg\:4326,5.7,47.2,15.1,55.1
{http\://www.xplanung.de/xplangml/5/0}RP_Gewaesser=epsg\:4326,5.7,47.2,15.1,55.1
{http\://www.xplanung.de/xplangml/5/0}RP_Grenze=epsg\:4326,5.7,47.2,15.1,55.1
{http\://www.xplanung.de/xplangml/5/0}RP_GruenzugGruenzaesur=epsg\:4326,5.7,47.2,15.1,55.1
{http\://www.xplanung.de/xplangml/5/0}RP_Hochwasserschutz=epsg\:4326,5.7,47.2,15.1,55.1
{http\://www.xplanung.de/xplangml/5/0}RP_IndustrieGewerbe=epsg\:4326,5.7,47.2,15.1,55.1
{http\://www.xplanung.de/xplangml/5/0}RP_Klimaschutz=epsg\:4326,5.7,47.2,15.1,55.1
{http\://www.xplanung.de/xplangml/5/0}RP_Kommunikation=epsg\:4326,5.7,47.2,15.1,55.1
{http\://www.xplanung.de/xplangml/5/0}RP_Kulturlandschaft=epsg\:4326,5.7,47.2,15.1,55.1
{http\://www.xplanung.de/xplangml/5/0}RP_LaermschutzBauschutz=epsg\:4326,5.7,47.2,15.1,55.1
{http\://www.xplanung.de/xplangml/5/0}RP_Landwirtschaft=epsg\:4326,5.7,47.2,15.1,55.1
{http\://www.xplanung.de/xplangml/5/0}RP_Legendenobjekt=epsg\:4326,5.7,47.2,15.1,55.1
{http\://www.xplanung.de/xplangml/5/0}RP_Luftverkehr=epsg\:4326,5.7,47.2,15.1,55.1
{http\://www.xplanung.de/xplangml/5/0}RP_NaturLandschaft=epsg\:4326,5.7,47.2,15.1,55.1
{http\://www.xplanung.de/xplangml/5/0}RP_NaturschutzrechtlichesSchutzgebiet=epsg\:4326,5.7,47.2,15.1,55.1
{http\://www.xplanung.de/xplangml/5/0}RP_Objekt=epsg\:4326,5.7,47.2,15.1,55.1
{http\://www.xplanung.de/xplangml/5/0}RP_Plan=epsg\:4326,5.7,47.2,15.1,55.1
{http\://www.xplanung.de/xplangml/5/0}RP_Planungsraum=epsg\:4326,5.7,47.2,15.1,55.1
{http\://www.xplanung.de/xplangml/5/0}RP_RadwegWanderweg=epsg\:4326,5.7,47.2,15.1,55.1
{http\://www.xplanung.de/xplangml/5/0}RP_Raumkategorie=epsg\:4326,5.7,47.2,15.1,55.1
{http\://www.xplanung.de/xplangml/5/0}RP_Rohstoff=epsg\:4326,5.7,47.2,15.1,55.1
{http\://www.xplanung.de/xplangml/5/0}RP_Schienenverkehr=epsg\:4326,5.7,47.2,15.1,55.1
{http\://www.xplanung.de/xplangml/5/0}RP_Siedlung=epsg\:4326,5.7,47.2,15.1,55.1
{http\://www.xplanung.de/xplangml/5/0}RP_SonstVerkehr=epsg\:4326,5.7,47.2,15.1,55.1
{http\://www.xplanung.de/xplangml/5/0}RP_SonstigeInfrastruktur=epsg\:4326,5.7,47.2,15.1,55.1
{http\://www.xplanung.de/xplangml/5/0}RP_SonstigerFreiraumschutz=epsg\:4326,5.7,47.2,15.1,55.1
{http\://www.xplanung.de/xplangml/5/0}RP_SonstigerSiedlungsbereich=epsg\:4326,5.7,47.2,15.1,55.1
{http\://www.xplanung.de/xplangml/5/0}RP_SozialeInfrastruktur=epsg\:4326,5.7,47.2,15.1,55.1
{http\://www.xplanung.de/xplangml/5/0}RP_Sperrgebiet=epsg\:4326,5.7,47.2,15.1,55.1
{http\://www.xplanung.de/xplangml/5/0}RP_Sportanlage=epsg\:4326,5.7,47.2,15.1,55.1
{http\://www.xplanung.de/xplangml/5/0}RP_Strassenverkehr=epsg\:4326,5.7,47.2,15.1,55.1
{http\://www.xplanung.de/xplangml/5/0}RP_TextAbschnitt=epsg\:4326,5.7,47.2,15.1,55.1
{http\://www.xplanung.de/xplangml/5/0}RP_Verkehr=epsg\:4326,5.7,47.2,15.1,55.1
{http\://www.xplanung.de/xplangml/5/0}RP_Wasserschutz=epsg\:4326,5.7,47.2,15.1,55.1
{http\://www.xplanung.de/xplangml/5/0}RP_Wasserverkehr=epsg\:4326,5.7,47.2,15.1,55.1
{http\://www.xplanung.de/xplangml/5/0}RP_Wasserwirtschaft=epsg\:4326,5.7,47.2,15.1,55.1
{http\://www.xplanung.de/xplangml/5/0}RP_WohnenSiedlung=epsg\:4326,5.7,47.2,15.1,55.1
{http\://www.xplanung.de/xplangml/5/0}RP_ZentralerOrt=epsg\:4326,5.7,47.2,15.1,55.1
{http\://www.xplanung.de/xplangml/5/0}SO_Bereich=epsg\:4326,5.7,47.2,15.1,55.1
{http\://www.xplanung.de/xplangml/5/0}SO_Bodenschutzrecht=epsg\:4326,5.7,47.2,15.1,55.1
{http\://www.xplanung.de/xplangml/5/0}SO_Denkmalschutzrecht=epsg\:4326,5.7,47.2,15.1,55.1
{http\://www.xplanung.de/xplangml/5/0}SO_Flaechenobjekt=epsg\:4326,5.7,47.2,15.1,55.1
{http\://www.xplanung.de/xplangml/5/0}SO_Forstrecht=epsg\:4326,5.7,47.2,15.1,55.1
{http\://www.xplanung.de/xplangml/5/0}SO_Gebiet=epsg\:4326,5.7,47.2,15.1,55.1
{http\://www.xplanung.de/xplangml/5/0}SO_Geometrieobjekt=epsg\:4326,5.7,47.2,15.1,55.1
{http\://www.xplanung.de/xplangml/5/0}SO_Grenze=epsg\:4326,5.7,47.2,15.1,55.1
{http\://www.xplanung.de/xplangml/5/0}SO_Linienobjekt=epsg\:4326,5.7,47.2,15.1,55.1
{http\://www.xplanung.de/xplangml/5/0}SO_Luftverkehrsrecht=epsg\:4326,5.7,47.2,15.1,55.1
{http\://www.xplanung.de/xplangml/5/0}SO_Objekt=epsg\:4326,5.7,47.2,15.1,55.1
{http\://www.xplanung.de/xplangml/5/0}SO_Plan=epsg\:4326,5.7,47.2,15.1,55.1
{http\://www.xplanung.de/xplangml/5/0}SO_Punktobjekt=epsg\:4326,5.7,47.2,15.1,55.1
{http\://www.xplanung.de/xplangml/5/0}SO_Schienenverkehrsrecht=epsg\:4326,5.7,47.2,15.1,55.1
{http\://www.xplanung.de/xplangml/5/0}SO_SchutzgebietNaturschutzrecht=epsg\:4326,5.7,47.2,15.1,55.1
{http\://www.xplanung.de/xplangml/5/0}SO_SchutzgebietSonstigesRecht=epsg\:4326,5.7,47.2,15.1,55.1
{http\://www.xplanung.de/xplangml/5/0}SO_SchutzgebietWasserrecht=epsg\:4326,5.7,47.2,15.1,55.1
{http\://www.xplanung.de/xplangml/5/0}SO_SonstigesRecht=epsg\:4326,5.7,47.2,15.1,55.1
{http\://www.xplanung.de/xplangml/5/0}SO_Strassenverkehrsrecht=epsg\:4326,5.7,47.2,15.1,55.1
{http\://www.xplanung.de/xplangml/5/0}SO_TextAbschnitt=epsg\:4326,5.7,47.2,15.1,55.1
{http\://www.xplanung.de/xplangml/5/0}SO_Wasserrecht=epsg\:4326,5.7,47.2,15.1,55.1
{http\://www.xplanung.de/xplangml/5/0}XP_AbstraktesPraesentationsobjekt=epsg\:4326,5.7,47.2,15.1,55.1
{http\://www.xplanung.de/xplangml/5/0}XP_BegruendungAbschnitt=epsg\:4326,5.7,47.2,15.1,55.1
{http\://www.xplanung.de/xplangml/5/0}XP_Bereich=epsg\:4326,5.7,47.2,15.1,55.1
{http\://www.xplanung.de/xplangml/5/0}XP_FPO=epsg\:4326,5.7,47.2,15.1,55.1
{http\://www.xplanung.de/xplangml/5/0}XP_LPO=epsg\:4326,5.7,47.2,15.1,55.1
{http\://www.xplanung.de/xplangml/5/0}XP_LTO=epsg\:4326,5.7,47.2,15.1,55.1
{http\://www.xplanung.de/xplangml/5/0}XP_Nutzungsschablone=epsg\:4326,5.7,47.2,15.1,55.1
{http\://www.xplanung.de/xplangml/5/0}XP_Objekt=epsg\:4326,5.7,47.2,15.1,55.1
{http\://www.xplanung.de/xplangml/5/0}XP_PPO=epsg\:4326,5.7,47.2,15.1,55.1
{http\://www.xplanung.de/xplangml/5/0}XP_PTO=epsg\:4326,5.7,47.2,15.1,55.1
{http\://www.xplanung.de/xplangml/5/0}XP_Plan=epsg\:4326,5.7,47.2,15.1,55.1
{http\://www.xplanung.de/xplangml/5/0}XP_Praesentationsobjekt=epsg\:4326,5.7,47.2,15.1,55.1
{http\://www.xplanung.de/xplangml/5/0}XP_Rasterdarstellung=epsg\:4326,5.7,47.2,15.1,55.1
{http\://www.xplanung.de/xplangml/5/0}XP_TPO=epsg\:4326,5.7,47.2,15.1,55.1
{http\://www.xplanung.de/xplangml/5/0}XP_TextAbschnitt=epsg\:4326,5.7,47.2,15.1,55.1
{http\://www.xplanung.de/xplangml/5/0}XPlanAuszug=epsg\:4326,5.7,47.2,15.1,55.1
{http\://www.xplanung.de/xplangml/5/1}BP_AbgrabungsFlaeche=epsg\:4326,5.7,47.2,15.1,55.1
{http\://www.xplanung.de/xplangml/5/1}BP_AbstandsFlaeche=epsg\:4326,5.7,47.2,15.1,55.1
{http\://www.xplanung.de/xplangml/5/1}BP_AbstandsMass=epsg\:4326,5.7,47.2,15.1,55.1
{http\://www.xplanung.de/xplangml/5/1}BP_AnpflanzungBindungErhaltung=epsg\:4326,5.7,47.2,15.1,55.1
{http\://www.xplanung.de/xplangml/5/1}BP_AufschuettungsFlaeche=epsg\:4326,5.7,47.2,15.1,55.1
{http\://www.xplanung.de/xplangml/5/1}BP_AusgleichsFlaeche=epsg\:4326,5.7,47.2,15.1,55.1
{http\://www.xplanung.de/xplangml/5/1}BP_AusgleichsMassnahme=epsg\:4326,5.7,47.2,15.1,55.1
{http\://www.xplanung.de/xplangml/5/1}BP_BauGrenze=epsg\:4326,5.7,47.2,15.1,55.1
{http\://www.xplanung.de/xplangml/5/1}BP_BauLinie=epsg\:4326,5.7,47.2,15.1,55.1
{http\://www.xplanung.de/xplangml/5/1}BP_BaugebietsTeilFlaeche=epsg\:4326,5.7,47.2,15.1,55.1
{http\://www.xplanung.de/xplangml/5/1}BP_Bereich=epsg\:4326,5.7,47.2,15.1,55.1
{http\://www.xplanung.de/xplangml/5/1}BP_BereichOhneEinAusfahrtLinie=epsg\:4326,5.7,47.2,15.1,55.1
{http\://www.xplanung.de/xplangml/5/1}BP_BesondererNutzungszweckFlaeche=epsg\:4326,5.7,47.2,15.1,55.1
{http\://www.xplanung.de/xplangml/5/1}BP_BodenschaetzeFlaeche=epsg\:4326,5.7,47.2,15.1,55.1
{http\://www.xplanung.de/xplangml/5/1}BP_EinfahrtPunkt=epsg\:4326,5.7,47.2,15.1,55.1
{http\://www.xplanung.de/xplangml/5/1}BP_EinfahrtsbereichLinie=epsg\:4326,5.7,47.2,15.1,55.1
{http\://www.xplanung.de/xplangml/5/1}BP_EingriffsBereich=epsg\:4326,5.7,47.2,15.1,55.1
{http\://www.xplanung.de/xplangml/5/1}BP_ErhaltungsBereichFlaeche=epsg\:4326,5.7,47.2,15.1,55.1
{http\://www.xplanung.de/xplangml/5/1}BP_FestsetzungNachLandesrecht=epsg\:4326,5.7,47.2,15.1,55.1
{http\://www.xplanung.de/xplangml/5/1}BP_FirstRichtungsLinie=epsg\:4326,5.7,47.2,15.1,55.1
{http\://www.xplanung.de/xplangml/5/1}BP_Flaechenobjekt=epsg\:4326,5.7,47.2,15.1,55.1
{http\://www.xplanung.de/xplangml/5/1}BP_Flaechenschlussobjekt=epsg\:4326,5.7,47.2,15.1,55.1
{http\://www.xplanung.de/xplangml/5/1}BP_FoerderungsFlaeche=epsg\:4326,5.7,47.2,15.1,55.1
{http\://www.xplanung.de/xplangml/5/1}BP_FreiFlaeche=epsg\:4326,5.7,47.2,15.1,55.1
{http\://www.xplanung.de/xplangml/5/1}BP_GebaeudeFlaeche=epsg\:4326,5.7,47.2,15.1,55.1
{http\://www.xplanung.de/xplangml/5/1}BP_GemeinbedarfsFlaeche=epsg\:4326,5.7,47.2,15.1,55.1
{http\://www.xplanung.de/xplangml/5/1}BP_GemeinschaftsanlagenFlaeche=epsg\:4326,5.7,47.2,15.1,55.1
{http\://www.xplanung.de/xplangml/5/1}BP_GemeinschaftsanlagenZuordnung=epsg\:4326,5.7,47.2,15.1,55.1
{http\://www.xplanung.de/xplangml/5/1}BP_GenerischesObjekt=epsg\:4326,5.7,47.2,15.1,55.1
{http\://www.xplanung.de/xplangml/5/1}BP_Geometrieobjekt=epsg\:4326,5.7,47.2,15.1,55.1
{http\://www.xplanung.de/xplangml/5/1}BP_GewaesserFlaeche=epsg\:4326,5.7,47.2,15.1,55.1
{http\://www.xplanung.de/xplangml/5/1}BP_GruenFlaeche=epsg\:4326,5.7,47.2,15.1,55.1
{http\://www.xplanung.de/xplangml/5/1}BP_HoehenMass=epsg\:4326,5.7,47.2,15.1,55.1
{http\://www.xplanung.de/xplangml/5/1}BP_Immissionsschutz=epsg\:4326,5.7,47.2,15.1,55.1
{http\://www.xplanung.de/xplangml/5/1}BP_KennzeichnungsFlaeche=epsg\:4326,5.7,47.2,15.1,55.1
{http\://www.xplanung.de/xplangml/5/1}BP_KleintierhaltungFlaeche=epsg\:4326,5.7,47.2,15.1,55.1
{http\://www.xplanung.de/xplangml/5/1}BP_Landwirtschaft=epsg\:4326,5.7,47.2,15.1,55.1
{http\://www.xplanung.de/xplangml/5/1}BP_LandwirtschaftsFlaeche=epsg\:4326,5.7,47.2,15.1,55.1
{http\://www.xplanung.de/xplangml/5/1}BP_Linienobjekt=epsg\:4326,5.7,47.2,15.1,55.1
{http\://www.xplanung.de/xplangml/5/1}BP_NebenanlagenAusschlussFlaeche=epsg\:4326,5.7,47.2,15.1,55.1
{http\://www.xplanung.de/xplangml/5/1}BP_NebenanlagenFlaeche=epsg\:4326,5.7,47.2,15.1,55.1
{http\://www.xplanung.de/xplangml/5/1}BP_NichtUeberbaubareGrundstuecksflaeche=epsg\:4326,5.7,47.2,15.1,55.1
{http\://www.xplanung.de/xplangml/5/1}BP_NutzungsartenGrenze=epsg\:4326,5.7,47.2,15.1,55.1
{http\://www.xplanung.de/xplangml/5/1}BP_Objekt=epsg\:4326,5.7,47.2,15.1,55.1
{http\://www.xplanung.de/xplangml/5/1}BP_PersGruppenBestimmteFlaeche=epsg\:4326,5.7,47.2,15.1,55.1
{http\://www.xplanung.de/xplangml/5/1}BP_Plan=epsg\:4326,5.7,47.2,15.1,55.1
{http\://www.xplanung.de/xplangml/5/1}BP_Punktobjekt=epsg\:4326,5.7,47.2,15.1,55.1
{http\://www.xplanung.de/xplangml/5/1}BP_RegelungVergnuegungsstaetten=epsg\:4326,5.7,47.2,15.1,55.1
{http\://www.xplanung.de/xplangml/5/1}BP_RekultivierungsFlaeche=epsg\:4326,5.7,47.2,15.1,55.1
{http\://www.xplanung.de/xplangml/5/1}BP_SchutzPflegeEntwicklungsFlaeche=epsg\:4326,5.7,47.2,15.1,55.1
{http\://www.xplanung.de/xplangml/5/1}BP_SchutzPflegeEntwicklungsMassnahme=epsg\:4326,5.7,47.2,15.1,55.1
{http\://www.xplanung.de/xplangml/5/1}BP_SpezielleBauweise=epsg\:4326,5.7,47.2,15.1,55.1
{http\://www.xplanung.de/xplangml/5/1}BP_SpielSportanlagenFlaeche=epsg\:4326,5.7,47.2,15.1,55.1
{http\://www.xplanung.de/xplangml/5/1}BP_StrassenVerkehrsFlaeche=epsg\:4326,5.7,47.2,15.1,55.1
{http\://www.xplanung.de/xplangml/5/1}BP_StrassenbegrenzungsLinie=epsg\:4326,5.7,47.2,15.1,55.1
{http\://www.xplanung.de/xplangml/5/1}BP_Strassenkoerper=epsg\:4326,5.7,47.2,15.1,55.1
{http\://www.xplanung.de/xplangml/5/1}BP_TechnischeMassnahmenFlaeche=epsg\:4326,5.7,47.2,15.1,55.1
{http\://www.xplanung.de/xplangml/5/1}BP_TextAbschnitt=epsg\:4326,5.7,47.2,15.1,55.1
{http\://www.xplanung.de/xplangml/5/1}BP_TextlicheFestsetzungsFlaeche=epsg\:4326,5.7,47.2,15.1,55.1
{http\://www.xplanung.de/xplangml/5/1}BP_UeberbaubareGrundstuecksFlaeche=epsg\:4326,5.7,47.2,15.1,55.1
{http\://www.xplanung.de/xplangml/5/1}BP_Ueberlagerungsobjekt=epsg\:4326,5.7,47.2,15.1,55.1
{http\://www.xplanung.de/xplangml/5/1}BP_UnverbindlicheVormerkung=epsg\:4326,5.7,47.2,15.1,55.1
{http\://www.xplanung.de/xplangml/5/1}BP_VerEntsorgung=epsg\:4326,5.7,47.2,15.1,55.1
{http\://www.xplanung.de/xplangml/5/1}BP_Veraenderungssperre=epsg\:4326,5.7,47.2,15.1,55.1
{http\://www.xplanung.de/xplangml/5/1}BP_VerkehrsflaecheBesondererZweckbestimmung=epsg\:4326,5.7,47.2,15.1,55.1
{http\://www.xplanung.de/xplangml/5/1}BP_WaldFlaeche=epsg\:4326,5.7,47.2,15.1,55.1
{http\://www.xplanung.de/xplangml/5/1}BP_WasserwirtschaftsFlaeche=epsg\:4326,5.7,47.2,15.1,55.1
{http\://www.xplanung.de/xplangml/5/1}BP_Wegerecht=epsg\:4326,5.7,47.2,15.1,55.1
{http\://www.xplanung.de/xplangml/5/1}FP_Abgrabung=epsg\:4326,5.7,47.2,15.1,55.1
{http\://www.xplanung.de/xplangml/5/1}FP_AnpassungKlimawandel=epsg\:4326,5.7,47.2,15.1,55.1
{http\://www.xplanung.de/xplangml/5/1}FP_Aufschuettung=epsg\:4326,5.7,47.2,15.1,55.1
{http\://www.xplanung.de/xplangml/5/1}FP_AusgleichsFlaeche=epsg\:4326,5.7,47.2,15.1,55.1
{http\://www.xplanung.de/xplangml/5/1}FP_BebauungsFlaeche=epsg\:4326,5.7,47.2,15.1,55.1
{http\://www.xplanung.de/xplangml/5/1}FP_Bereich=epsg\:4326,5.7,47.2,15.1,55.1
{http\://www.xplanung.de/xplangml/5/1}FP_Bodenschaetze=epsg\:4326,5.7,47.2,15.1,55.1
{http\://www.xplanung.de/xplangml/5/1}FP_Flaechenobjekt=epsg\:4326,5.7,47.2,15.1,55.1
{http\://www.xplanung.de/xplangml/5/1}FP_Flaechenschlussobjekt=epsg\:4326,5.7,47.2,15.1,55.1
{http\://www.xplanung.de/xplangml/5/1}FP_Gemeinbedarf=epsg\:4326,5.7,47.2,15.1,55.1
{http\://www.xplanung.de/xplangml/5/1}FP_GenerischesObjekt=epsg\:4326,5.7,47.2,15.1,55.1
{http\://www.xplanung.de/xplangml/5/1}FP_Geometrieobjekt=epsg\:4326,5.7,47.2,15.1,55.1
{http\://www.xplanung.de/xplangml/5/1}FP_Gewaesser=epsg\:4326,5.7,47.2,15.1,55.1
{http\://www.xplanung.de/xplangml/5/1}FP_Gruen=epsg\:4326,5.7,47.2,15.1,55.1
{http\://www.xplanung.de/xplangml/5/1}FP_KeineZentrAbwasserBeseitigungFlaeche=epsg\:4326,5.7,47.2,15.1,55.1
{http\://www.xplanung.de/xplangml/5/1}FP_Kennzeichnung=epsg\:4326,5.7,47.2,15.1,55.1
{http\://www.xplanung.de/xplangml/5/1}FP_Landwirtschaft=epsg\:4326,5.7,47.2,15.1,55.1
{http\://www.xplanung.de/xplangml/5/1}FP_LandwirtschaftsFlaeche=epsg\:4326,5.7,47.2,15.1,55.1
{http\://www.xplanung.de/xplangml/5/1}FP_Linienobjekt=epsg\:4326,5.7,47.2,15.1,55.1
{http\://www.xplanung.de/xplangml/5/1}FP_NutzungsbeschraenkungsFlaeche=epsg\:4326,5.7,47.2,15.1,55.1
{http\://www.xplanung.de/xplangml/5/1}FP_Objekt=epsg\:4326,5.7,47.2,15.1,55.1
{http\://www.xplanung.de/xplangml/5/1}FP_Plan=epsg\:4326,5.7,47.2,15.1,55.1
{http\://www.xplanung.de/xplangml/5/1}FP_PrivilegiertesVorhaben=epsg\:4326,5.7,47.2,15.1,55.1
{http\://www.xplanung.de/xplangml/5/1}FP_Punktobjekt=epsg\:4326,5.7,47.2,15.1,55.1
{http\://www.xplanung.de/xplangml/5/1}FP_SchutzPflegeEntwicklung=epsg\:4326,5.7,47.2,15.1,55.1
{http\://www.xplanung.de/xplangml/5/1}FP_SpielSportanlage=epsg\:4326,5.7,47.2,15.1,55.1
{http\://www.xplanung.de/xplangml/5/1}FP_Strassenverkehr=epsg\:4326,5.7,47.2,15.1,55.1
{http\://www.xplanung.de/xplangml/5/1}FP_TextAbschnitt=epsg\:4326,5.7,47.2,15.1,55.1
{http\://www.xplanung.de/xplangml/5/1}FP_TextlicheDarstellungsFlaeche=epsg\:4326,5.7,47.2,15.1,55.1
{http\://www.xplanung.de/xplangml/5/1}FP_Ueberlagerungsobjekt=epsg\:4326,5.7,47.2,15.1,55.1
{http\://www.xplanung.de/xplangml/5/1}FP_UnverbindlicheVormerkung=epsg\:4326,5.7,47.2,15.1,55.1
{http\://www.xplanung.de/xplangml/5/1}FP_VerEntsorgung=epsg\:4326,5.7,47.2,15.1,55.1
{http\://www.xplanung.de/xplangml/5/1}FP_VorbehalteFlaeche=epsg\:4326,5.7,47.2,15.1,55.1
{http\://www.xplanung.de/xplangml/5/1}FP_WaldFlaeche=epsg\:4326,5.7,47.2,15.1,55.1
{http\://www.xplanung.de/xplangml/5/1}FP_Wasserwirtschaft=epsg\:4326,5.7,47.2,15.1,55.1
{http\://www.xplanung.de/xplangml/5/1}FP_ZentralerVersorgungsbereich=epsg\:4326,5.7,47.2,15.1,55.1
{http\://www.xplanung.de/xplangml/5/1}LP_Abgrenzung=epsg\:4326,5.7,47.2,15.1,55.1
{http\://www.xplanung.de/xplangml/5/1}LP_AllgGruenflaeche=epsg\:4326,5.7,47.2,15.1,55.1
{http\://www.xplanung.de/xplangml/5/1}LP_AnpflanzungBindungErhaltung=epsg\:4326,5.7,47.2,15.1,55.1
{http\://www.xplanung.de/xplangml/5/1}LP_Ausgleich=epsg\:4326,5.7,47.2,15.1,55.1
{http\://www.xplanung.de/xplangml/5/1}LP_Bereich=epsg\:4326,5.7,47.2,15.1,55.1
{http\://www.xplanung.de/xplangml/5/1}LP_Biotopverbundflaeche=epsg\:4326,5.7,47.2,15.1,55.1
{http\://www.xplanung.de/xplangml/5/1}LP_Bodenschutzrecht=epsg\:4326,5.7,47.2,15.1,55.1
{http\://www.xplanung.de/xplangml/5/1}LP_ErholungFreizeit=epsg\:4326,5.7,47.2,15.1,55.1
{http\://www.xplanung.de/xplangml/5/1}LP_Flaechenobjekt=epsg\:4326,5.7,47.2,15.1,55.1
{http\://www.xplanung.de/xplangml/5/1}LP_Forstrecht=epsg\:4326,5.7,47.2,15.1,55.1
{http\://www.xplanung.de/xplangml/5/1}LP_GenerischesObjekt=epsg\:4326,5.7,47.2,15.1,55.1
{http\://www.xplanung.de/xplangml/5/1}LP_Geometrieobjekt=epsg\:4326,5.7,47.2,15.1,55.1
{http\://www.xplanung.de/xplangml/5/1}LP_Landschaftsbild=epsg\:4326,5.7,47.2,15.1,55.1
{http\://www.xplanung.de/xplangml/5/1}LP_Linienobjekt=epsg\:4326,5.7,47.2,15.1,55.1
{http\://www.xplanung.de/xplangml/5/1}LP_NutzungsAusschluss=epsg\:4326,5.7,47.2,15.1,55.1
{http\://www.xplanung.de/xplangml/5/1}LP_NutzungserfordernisRegelung=epsg\:4326,5.7,47.2,15.1,55.1
{http\://www.xplanung.de/xplangml/5/1}LP_Objekt=epsg\:4326,5.7,47.2,15.1,55.1
{http\://www.xplanung.de/xplangml/5/1}LP_Plan=epsg\:4326,5.7,47.2,15.1,55.1
{http\://www.xplanung.de/xplangml/5/1}LP_PlanerischeVertiefung=epsg\:4326,5.7,47.2,15.1,55.1
{http\://www.xplanung.de/xplangml/5/1}LP_Punktobjekt=epsg\:4326,5.7,47.2,15.1,55.1
{http\://www.xplanung.de/xplangml/5/1}LP_SchutzPflegeEntwicklung=epsg\:4326,5.7,47.2,15.1,55.1
{http\://www.xplanung.de/xplangml/5/1}LP_SchutzobjektInternatRecht=epsg\:4326,5.7,47.2,15.1,55.1
{http\://www.xplanung.de/xplangml/5/1}LP_SchutzobjektLandesrecht=epsg\:4326,5.7,47.2,15.1,55.1
{http\://www.xplanung.de/xplangml/5/1}LP_SonstigesRecht=epsg\:4326,5.7,47.2,15.1,55.1
{http\://www.xplanung.de/xplangml/5/1}LP_TextAbschnitt=epsg\:4326,5.7,47.2,15.1,55.1
{http\://www.xplanung.de/xplangml/5/1}LP_TextlicheFestsetzungsFlaeche=epsg\:4326,5.7,47.2,15.1,55.1
{http\://www.xplanung.de/xplangml/5/1}LP_WasserrechtGemeingebrEinschraenkungNaturschutz=epsg\:4326,5.7,47.2,15.1,55.1
{http\://www.xplanung.de/xplangml/5/1}LP_WasserrechtSchutzgebiet=epsg\:4326,5.7,47.2,15.1,55.1
{http\://www.xplanung.de/xplangml/5/1}LP_WasserrechtSonstige=epsg\:4326,5.7,47.2,15.1,55.1
{http\://www.xplanung.de/xplangml/5/1}LP_WasserrechtWirtschaftAbflussHochwSchutz=epsg\:4326,5.7,47.2,15.1,55.1
{http\://www.xplanung.de/xplangml/5/1}LP_ZuBegruenendeGrundstueckflaeche=epsg\:4326,5.7,47.2,15.1,55.1
{http\://www.xplanung.de/xplangml/5/1}LP_Zwischennutzung=epsg\:4326,5.7,47.2,15.1,55.1
{http\://www.xplanung.de/xplangml/5/1}RP_Achse=epsg\:4326,5.7,47.2,15.1,55.1
{http\://www.xplanung.de/xplangml/5/1}RP_Bereich=epsg\:4326,5.7,47.2,15.1,55.1
{http\://www.xplanung.de/xplangml/5/1}RP_Bodenschutz=epsg\:4326,5.7,47.2,15.1,55.1
{http\://www.xplanung.de/xplangml/5/1}RP_Einzelhandel=epsg\:4326,5.7,47.2,15.1,55.1
{http\://www.xplanung.de/xplangml/5/1}RP_Energieversorgung=epsg\:4326,5.7,47.2,15.1,55.1
{http\://www.xplanung.de/xplangml/5/1}RP_Entsorgung=epsg\:4326,5.7,47.2,15.1,55.1
{http\://www.xplanung.de/xplangml/5/1}RP_Erholung=epsg\:4326,5.7,47.2,15.1,55.1
{http\://www.xplanung.de/xplangml/5/1}RP_ErneuerbareEnergie=epsg\:4326,5.7,47.2,15.1,55.1
{http\://www.xplanung.de/xplangml/5/1}RP_Forstwirtschaft=epsg\:4326,5.7,47.2,15.1,55.1
{http\://www.xplanung.de/xplangml/5/1}RP_Freiraum=epsg\:4326,5.7,47.2,15.1,55.1
{http\://www.xplanung.de/xplangml/5/1}RP_Funktionszuweisung=epsg\:4326,5.7,47.2,15.1,55.1
{http\://www.xplanung.de/xplangml/5/1}RP_GenerischesObjekt=epsg\:4326,5.7,47.2,15.1,55.1
{http\://www.xplanung.de/xplangml/5/1}RP_Geometrieobjekt=epsg\:4326,5.7,47.2,15.1,55.1
{http\://www.xplanung.de/xplangml/5/1}RP_Gewaesser=epsg\:4326,5.7,47.2,15.1,55.1
{http\://www.xplanung.de/xplangml/5/1}RP_Grenze=epsg\:4326,5.7,47.2,15.1,55.1
{http\://www.xplanung.de/xplangml/5/1}RP_GruenzugGruenzaesur=epsg\:4326,5.7,47.2,15.1,55.1
{http\://www.xplanung.de/xplangml/5/1}RP_Hochwasserschutz=epsg\:4326,5.7,47.2,15.1,55.1
{http\://www.xplanung.de/xplangml/5/1}RP_IndustrieGewerbe=epsg\:4326,5.7,47.2,15.1,55.1
{http\://www.xplanung.de/xplangml/5/1}RP_Klimaschutz=epsg\:4326,5.7,47.2,15.1,55.1
{http\://www.xplanung.de/xplangml/5/1}RP_Kommunikation=epsg\:4326,5.7,47.2,15.1,55.1
{http\://www.xplanung.de/xplangml/5/1}RP_Kulturlandschaft=epsg\:4326,5.7,47.2,15.1,55.1
{http\://www.xplanung.de/xplangml/5/1}RP_LaermschutzBauschutz=epsg\:4326,5.7,47.2,15.1,55.1
{http\://www.xplanung.de/xplangml/5/1}RP_Landwirtschaft=epsg\:4326,5.7,47.2,15.1,55.1
{http\://www.xplanung.de/xplangml/5/1}RP_Legendenobjekt=epsg\:4326,5.7,47.2,15.1,55.1
{http\://www.xplanung.de/xplangml/5/1}RP_Luftverkehr=epsg\:4326,5.7,47.2,15.1,55.1
{http\://www.xplanung.de/xplangml/5/1}RP_NaturLandschaft=epsg\:4326,5.7,47.2,15.1,55.1
{http\://www.xplanung.de/xplangml/5/1}RP_NaturschutzrechtlichesSchutzgebiet=epsg\:4326,5.7,47.2,15.1,55.1
{http\://www.xplanung.de/xplangml/5/1}RP_Objekt=epsg\:4326,5.7,47.2,15.1,55.1
{http\://www.xplanung.de/xplangml/5/1}RP_Plan=epsg\:4326,5.7,47.2,15.1,55.1
{http\://www.xplanung.de/xplangml/5/1}RP_Planungsraum=epsg\:4326,5.7,47.2,15.1,55.1
{http\://www.xplanung.de/xplangml/5/1}RP_RadwegWanderweg=epsg\:4326,5.7,47.2,15.1,55.1
{http\://www.xplanung.de/xplangml/5/1}RP_Raumkategorie=epsg\:4326,5.7,47.2,15.1,55.1
{http\://www.xplanung.de/xplangml/5/1}RP_Rohstoff=epsg\:4326,5.7,47.2,15.1,55.1
{http\://www.xplanung.de/xplangml/5/1}RP_Schienenverkehr=epsg\:4326,5.7,47.2,15.1,55.1
{http\://www.xplanung.de/xplangml/5/1}RP_Siedlung=epsg\:4326,5.7,47.2,15.1,55.1
{http\://www.xplanung.de/xplangml/5/1}RP_SonstVerkehr=epsg\:4326,5.7,47.2,15.1,55.1
{http\://www.xplanung.de/xplangml/5/1}RP_SonstigeInfrastruktur=epsg\:4326,5.7,47.2,15.1,55.1
{http\://www.xplanung.de/xplangml/5/1}RP_SonstigerFreiraumschutz=epsg\:4326,5.7,47.2,15.1,55.1
{http\://www.xplanung.de/xplangml/5/1}RP_SonstigerSiedlungsbereich=epsg\:4326,5.7,47.2,15.1,55.1
{http\://www.xplanung.de/xplangml/5/1}RP_SozialeInfrastruktur=epsg\:4326,5.7,47.2,15.1,55.1
{http\://www.xplanung.de/xplangml/5/1}RP_Sperrgebiet=epsg\:4326,5.7,47.2,15.1,55.1
{http\://www.xplanung.de/xplangml/5/1}RP_Sportanlage=epsg\:4326,5.7,47.2,15.1,55.1
{http\://www.xplanung.de/xplangml/5/1}RP_Strassenverkehr=epsg\:4326,5.7,47.2,15.1,55.1
{http\://www.xplanung.de/xplangml/5/1}RP_TextAbschnitt=epsg\:4326,5.7,47.2,15.1,55.1
{http\://www.xplanung.de/xplangml/5/1}RP_Verkehr=epsg\:4326,5.7,47.2,15.1,55.1
{http\://www.xplanung.de/xplangml/5/1}RP_Wasserschutz=epsg\:4326,5.7,47.2,15.1,55.1
{http\://www.xplanung.de/xplangml/5/1}RP_Wasserverkehr=epsg\:4326,5.7,47.2,15.1,55.1
{http\://www.xplanung.de/xplangml/5/1}RP_Wasserwirtschaft=epsg\:4326,5.7,47.2,15.1,55.1
{http\://www.xplanung.de/xplangml/5/1}RP_WohnenSiedlung=epsg\:4326,5.7,47.2,15.1,55.1
{http\://www.xplanung.de/xplangml/5/1}RP_ZentralerOrt=epsg\:4326,5.7,47.2,15.1,55.1
{http\://www.xplanung.de/xplangml/5/1}SO_Bereich=epsg\:4326,5.7,47.2,15.1,55.1
{http\://www.xplanung.de/xplangml/5/1}SO_Bodenschutzrecht=epsg\:4326,5.7,47.2,15.1,55.1
{http\://www.xplanung.de/xplangml/5/1}SO_Denkmalschutzrecht=epsg\:4326,5.7,47.2,15.1,55.1
{http\://www.xplanung.de/xplangml/5/1}SO_Flaechenobjekt=epsg\:4326,5.7,47.2,15.1,55.1
{http\://www.xplanung.de/xplangml/5/1}SO_Forstrecht=epsg\:4326,5.7,47.2,15.1,55.1
{http\://www.xplanung.de/xplangml/5/1}SO_Gebiet=epsg\:4326,5.7,47.2,15.1,55.1
{http\://www.xplanung.de/xplangml/5/1}SO_Geometrieobjekt=epsg\:4326,5.7,47.2,15.1,55.1
{http\://www.xplanung.de/xplangml/5/1}SO_Grenze=epsg\:4326,5.7,47.2,15.1,55.1
{http\://www.xplanung.de/xplangml/5/1}SO_Linienobjekt=epsg\:4326,5.7,47.2,15.1,55.1
{http\://www.xplanung.de/xplangml/5/1}SO_Luftverkehrsrecht=epsg\:4326,5.7,47.2,15.1,55.1
{http\://www.xplanung.de/xplangml/5/1}SO_Objekt=epsg\:4326,5.7,47.2,15.1,55.1
{http\://www.xplanung.de/xplangml/5/1}SO_Plan=epsg\:4326,5.7,47.2,15.1,55.1
{http\://www.xplanung.de/xplangml/5/1}SO_Punktobjekt=epsg\:4326,5.7,47.2,15.1,55.1
{http\://www.xplanung.de/xplangml/5/1}SO_Schienenverkehrsrecht=epsg\:4326,5.7,47.2,15.1,55.1
{http\://www.xplanung.de/xplangml/5/1}SO_SchutzgebietNaturschutzrecht=epsg\:4326,5.7,47.2,15.1,55.1
{http\://www.xplanung.de/xplangml/5/1}SO_SchutzgebietSonstigesRecht=epsg\:4326,5.7,47.2,15.1,55.1
{http\://www.xplanung.de/xplangml/5/1}SO_SchutzgebietWasserrecht=epsg\:4326,5.7,47.2,15.1,55.1
{http\://www.xplanung.de/xplangml/5/1}SO_SonstigesRecht=epsg\:4326,5.7,47.2,15.1,55.1
{http\://www.xplanung.de/xplangml/5/1}SO_Strassenverkehrsrecht=epsg\:4326,5.7,47.2,15.1,55.1
{http\://www.xplanung.de/xplangml/5/1}SO_TextAbschnitt=epsg\:4326,5.7,47.2,15.1,55.1
{http\://www.xplanung.de/xplangml/5/1}SO_Wasserrecht=epsg\:4326,5.7,47.2,15.1,55.1
{http\://www.xplanung.de/xplangml/5/1}XP_AbstraktesPraesentationsobjekt=epsg\:4326,5.7,47.2,15.1,55.1
{http\://www.xplanung.de/xplangml/5/1}XP_BegruendungAbschnitt=epsg\:4326,5.7,47.2,15.1,55.1
{http\://www.xplanung.de/xplangml/5/1}XP_Bereich=epsg\:4326,5.7,47.2,15.1,55.1
{http\://www.xplanung.de/xplangml/5/1}XP_FPO=epsg\:4326,5.7,47.2,15.1,55.1
{http\://www.xplanung.de/xplangml/5/1}XP_LPO=epsg\:4326,5.7,47.2,15.1,55.1
{http\://www.xplanung.de/xplangml/5/1}XP_LTO=epsg\:4326,5.7,47.2,15.1,55.1
{http\://www.xplanung.de/xplangml/5/1}XP_Nutzungsschablone=epsg\:4326,5.7,47.2,15.1,55.1
{http\://www.xplanung.de/xplangml/5/1}XP_Objekt=epsg\:4326,5.7,47.2,15.1,55.1
{http\://www.xplanung.de/xplangml/5/1}XP_PPO=epsg\:4326,5.7,47.2,15.1,55.1
{http\://www.xplanung.de/xplangml/5/1}XP_PTO=epsg\:4326,5.7,47.2,15.1,55.1
{http\://www.xplanung.de/xplangml/5/1}XP_Plan=epsg\:4326,5.7,47.2,15.1,55.1
{http\://www.xplanung.de/xplangml/5/1}XP_Praesentationsobjekt=epsg\:4326,5.7,47.2,15.1,55.1
{http\://www.xplanung.de/xplangml/5/1}XP_Rasterdarstellung=epsg\:4326,5.7,47.2,15.1,55.1
{http\://www.xplanung.de/xplangml/5/1}XP_TPO=epsg\:4326,5.7,47.2,15.1,55.1
{http\://www.xplanung.de/xplangml/5/1}XP_TextAbschnitt=epsg\:4326,5.7,47.2,15.1,55.1
{http\://www.xplanung.de/xplangml/5/1}XPlanAuszug=epsg\:4326,5.7,47.2,15.1,55.1
{http\://www.xplanung.de/xplangml/5/2}BP_AbgrabungsFlaeche=epsg\:4326,5.7,47.2,15.1,55.1
{http\://www.xplanung.de/xplangml/5/2}BP_AbstandsFlaeche=epsg\:4326,5.7,47.2,15.1,55.1
{http\://www.xplanung.de/xplangml/5/2}BP_AbstandsMass=epsg\:4326,5.7,47.2,15.1,55.1
{http\://www.xplanung.de/xplangml/5/2}BP_AbweichungVonBaugrenze=epsg\:4326,5.7,47.2,15.1,55.1
{http\://www.xplanung.de/xplangml/5/2}BP_AbweichungVonUeberbaubererGrundstuecksFlaeche=epsg\:4326,5.7,47.2,15.1,55.1
{http\://www.xplanung.de/xplangml/5/2}BP_AnpflanzungBindungErhaltung=epsg\:4326,5.7,47.2,15.1,55.1
{http\://www.xplanung.de/xplangml/5/2}BP_AufschuettungsFlaeche=epsg\:4326,5.7,47.2,15.1,55.1
{http\://www.xplanung.de/xplangml/5/2}BP_AusgleichsFlaeche=epsg\:4326,5.7,47.2,15.1,55.1
{http\://www.xplanung.de/xplangml/5/2}BP_AusgleichsMassnahme=epsg\:4326,5.7,47.2,15.1,55.1
{http\://www.xplanung.de/xplangml/5/2}BP_BauGrenze=epsg\:4326,5.7,47.2,15.1,55.1
{http\://www.xplanung.de/xplangml/5/2}BP_BauLinie=epsg\:4326,5.7,47.2,15.1,55.1
{http\://www.xplanung.de/xplangml/5/2}BP_BaugebietsTeilFlaeche=epsg\:4326,5.7,47.2,15.1,55.1
{http\://www.xplanung.de/xplangml/5/2}BP_Bereich=epsg\:4326,5.7,47.2,15.1,55.1
{http\://www.xplanung.de/xplangml/5/2}BP_BereichOhneEinAusfahrtLinie=epsg\:4326,5.7,47.2,15.1,55.1
{http\://www.xplanung.de/xplangml/5/2}BP_BesondererNutzungszweckFlaeche=epsg\:4326,5.7,47.2,15.1,55.1
{http\://www.xplanung.de/xplangml/5/2}BP_BodenschaetzeFlaeche=epsg\:4326,5.7,47.2,15.1,55.1
{http\://www.xplanung.de/xplangml/5/2}BP_EinfahrtPunkt=epsg\:4326,5.7,47.2,15.1,55.1
{http\://www.xplanung.de/xplangml/5/2}BP_EinfahrtsbereichLinie=epsg\:4326,5.7,47.2,15.1,55.1
{http\://www.xplanung.de/xplangml/5/2}BP_EingriffsBereich=epsg\:4326,5.7,47.2,15.1,55.1
{http\://www.xplanung.de/xplangml/5/2}BP_ErhaltungsBereichFlaeche=epsg\:4326,5.7,47.2,15.1,55.1
{http\://www.xplanung.de/xplangml/5/2}BP_FestsetzungNachLandesrecht=epsg\:4326,5.7,47.2,15.1,55.1
{http\://www.xplanung.de/xplangml/5/2}BP_FirstRichtungsLinie=epsg\:4326,5.7,47.2,15.1,55.1
{http\://www.xplanung.de/xplangml/5/2}BP_Flaechenobjekt=epsg\:4326,5.7,47.2,15.1,55.1
{http\://www.xplanung.de/xplangml/5/2}BP_Flaechenschlussobjekt=epsg\:4326,5.7,47.2,15.1,55.1
{http\://www.xplanung.de/xplangml/5/2}BP_FoerderungsFlaeche=epsg\:4326,5.7,47.2,15.1,55.1
{http\://www.xplanung.de/xplangml/5/2}BP_FreiFlaeche=epsg\:4326,5.7,47.2,15.1,55.1
{http\://www.xplanung.de/xplangml/5/2}BP_GebaeudeFlaeche=epsg\:4326,5.7,47.2,15.1,55.1
{http\://www.xplanung.de/xplangml/5/2}BP_GemeinbedarfsFlaeche=epsg\:4326,5.7,47.2,15.1,55.1
{http\://www.xplanung.de/xplangml/5/2}BP_GemeinschaftsanlagenFlaeche=epsg\:4326,5.7,47.2,15.1,55.1
{http\://www.xplanung.de/xplangml/5/2}BP_GemeinschaftsanlagenZuordnung=epsg\:4326,5.7,47.2,15.1,55.1
{http\://www.xplanung.de/xplangml/5/2}BP_GenerischesObjekt=epsg\:4326,5.7,47.2,15.1,55.1
{http\://www.xplanung.de/xplangml/5/2}BP_Geometrieobjekt=epsg\:4326,5.7,47.2,15.1,55.1
{http\://www.xplanung.de/xplangml/5/2}BP_GewaesserFlaeche=epsg\:4326,5.7,47.2,15.1,55.1
{http\://www.xplanung.de/xplangml/5/2}BP_GruenFlaeche=epsg\:4326,5.7,47.2,15.1,55.1
{http\://www.xplanung.de/xplangml/5/2}BP_HoehenMass=epsg\:4326,5.7,47.2,15.1,55.1
{http\://www.xplanung.de/xplangml/5/2}BP_Immissionsschutz=epsg\:4326,5.7,47.2,15.1,55.1
{http\://www.xplanung.de/xplangml/5/2}BP_KennzeichnungsFlaeche=epsg\:4326,5.7,47.2,15.1,55.1
{http\://www.xplanung.de/xplangml/5/2}BP_KleintierhaltungFlaeche=epsg\:4326,5.7,47.2,15.1,55.1
{http\://www.xplanung.de/xplangml/5/2}BP_Landwirtschaft=epsg\:4326,5.7,47.2,15.1,55.1
{http\://www.xplanung.de/xplangml/5/2}BP_LandwirtschaftsFlaeche=epsg\:4326,5.7,47.2,15.1,55.1
{http\://www.xplanung.de/xplangml/5/2}BP_Linienobjekt=epsg\:4326,5.7,47.2,15.1,55.1
{http\://www.xplanung.de/xplangml/5/2}BP_NebenanlagenAusschlussFlaeche=epsg\:4326,5.7,47.2,15.1,55.1
{http\://www.xplanung.de/xplangml/5/2}BP_NebenanlagenFlaeche=epsg\:4326,5.7,47.2,15.1,55.1
{http\://www.xplanung.de/xplangml/5/2}BP_NichtUeberbaubareGrundstuecksflaeche=epsg\:4326,5.7,47.2,15.1,55.1
{http\://www.xplanung.de/xplangml/5/2}BP_NutzungsartenGrenze=epsg\:4326,5.7,47.2,15.1,55.1
{http\://www.xplanung.de/xplangml/5/2}BP_Objekt=epsg\:4326,5.7,47.2,15.1,55.1
{http\://www.xplanung.de/xplangml/5/2}BP_PersGruppenBestimmteFlaeche=epsg\:4326,5.7,47.2,15.1,55.1
{http\://www.xplanung.de/xplangml/5/2}BP_Plan=epsg\:4326,5.7,47.2,15.1,55.1
{http\://www.xplanung.de/xplangml/5/2}BP_Punktobjekt=epsg\:4326,5.7,47.2,15.1,55.1
{http\://www.xplanung.de/xplangml/5/2}BP_RegelungVergnuegungsstaetten=epsg\:4326,5.7,47.2,15.1,55.1
{http\://www.xplanung.de/xplangml/5/2}BP_RekultivierungsFlaeche=epsg\:4326,5.7,47.2,15.1,55.1
{http\://www.xplanung.de/xplangml/5/2}BP_RichtungssektorGrenze=epsg\:4326,5.7,47.2,15.1,55.1
{http\://www.xplanung.de/xplangml/5/2}BP_SchutzPflegeEntwicklungsFlaeche=epsg\:4326,5.7,47.2,15.1,55.1
{http\://www.xplanung.de/xplangml/5/2}BP_SchutzPflegeEntwicklungsMassnahme=epsg\:4326,5.7,47.2,15.1,55.1
{http\://www.xplanung.de/xplangml/5/2}BP_Sichtflaeche=epsg\:4326,5.7,47.2,15.1,55.1
{http\://www.xplanung.de/xplangml/5/2}BP_SpezielleBauweise=epsg\:4326,5.7,47.2,15.1,55.1
{http\://www.xplanung.de/xplangml/5/2}BP_SpielSportanlagenFlaeche=epsg\:4326,5.7,47.2,15.1,55.1
{http\://www.xplanung.de/xplangml/5/2}BP_StrassenVerkehrsFlaeche=epsg\:4326,5.7,47.2,15.1,55.1
{http\://www.xplanung.de/xplangml/5/2}BP_StrassenbegrenzungsLinie=epsg\:4326,5.7,47.2,15.1,55.1
{http\://www.xplanung.de/xplangml/5/2}BP_Strassenkoerper=epsg\:4326,5.7,47.2,15.1,55.1
{http\://www.xplanung.de/xplangml/5/2}BP_TechnischeMassnahmenFlaeche=epsg\:4326,5.7,47.2,15.1,55.1
{http\://www.xplanung.de/xplangml/5/2}BP_TextAbschnitt=epsg\:4326,5.7,47.2,15.1,55.1
{http\://www.xplanung.de/xplangml/5/2}BP_TextlicheFestsetzungsFlaeche=epsg\:4326,5.7,47.2,15.1,55.1
{http\://www.xplanung.de/xplangml/5/2}BP_UeberbaubareGrundstuecksFlaeche=epsg\:4326,5.7,47.2,15.1,55.1
{http\://www.xplanung.de/xplangml/5/2}BP_Ueberlagerungsobjekt=epsg\:4326,5.7,47.2,15.1,55.1
{http\://www.xplanung.de/xplangml/5/2}BP_UnverbindlicheVormerkung=epsg\:4326,5.7,47.2,15.1,55.1
{http\://www.xplanung.de/xplangml/5/2}BP_VerEntsorgung=epsg\:4326,5.7,47.2,15.1,55.1
{http\://www.xplanung.de/xplangml/5/2}BP_Veraenderungssperre=epsg\:4326,5.7,47.2,15.1,55.1
{http\://www.xplanung.de/xplangml/5/2}BP_VerkehrsflaecheBesondererZweckbestimmung=epsg\:4326,5.7,47.2,15.1,55.1
{http\://www.xplanung.de/xplangml/5/2}BP_WaldFlaeche=epsg\:4326,5.7,47.2,15.1,55.1
{http\://www.xplanung.de/xplangml/5/2}BP_WasserwirtschaftsFlaeche=epsg\:4326,5.7,47.2,15.1,55.1
{http\://www.xplanung.de/xplangml/5/2}BP_Wegerecht=epsg\:4326,5.7,47.2,15.1,55.1
{http\://www.xplanung.de/xplangml/5/2}BP_ZusatzkontingentLaerm=epsg\:4326,5.7,47.2,15.1,55.1
{http\://www.xplanung.de/xplangml/5/2}BP_ZusatzkontingentLaermFlaeche=epsg\:4326,5.7,47.2,15.1,55.1
{http\://www.xplanung.de/xplangml/5/2}FP_Abgrabung=epsg\:4326,5.7,47.2,15.1,55.1
{http\://www.xplanung.de/xplangml/5/2}FP_AnpassungKlimawandel=epsg\:4326,5.7,47.2,15.1,55.1
{http\://www.xplanung.de/xplangml/5/2}FP_Aufschuettung=epsg\:4326,5.7,47.2,15.1,55.1
{http\://www.xplanung.de/xplangml/5/2}FP_AusgleichsFlaeche=epsg\:4326,5.7,47.2,15.1,55.1
{http\://www.xplanung.de/xplangml/5/2}FP_BebauungsFlaeche=epsg\:4326,5.7,47.2,15.1,55.1
{http\://www.xplanung.de/xplangml/5/2}FP_Bereich=epsg\:4326,5.7,47.2,15.1,55.1
{http\://www.xplanung.de/xplangml/5/2}FP_Bodenschaetze=epsg\:4326,5.7,47.2,15.1,55.1
{http\://www.xplanung.de/xplangml/5/2}FP_Flaechenobjekt=epsg\:4326,5.7,47.2,15.1,55.1
{http\://www.xplanung.de/xplangml/5/2}FP_Flaechenschlussobjekt=epsg\:4326,5.7,47.2,15.1,55.1
{http\://www.xplanung.de/xplangml/5/2}FP_Gemeinbedarf=epsg\:4326,5.7,47.2,15.1,55.1
{http\://www.xplanung.de/xplangml/5/2}FP_GenerischesObjekt=epsg\:4326,5.7,47.2,15.1,55.1
{http\://www.xplanung.de/xplangml/5/2}FP_Geometrieobjekt=epsg\:4326,5.7,47.2,15.1,55.1
{http\://www.xplanung.de/xplangml/5/2}FP_Gewaesser=epsg\:4326,5.7,47.2,15.1,55.1
{http\://www.xplanung.de/xplangml/5/2}FP_Gruen=epsg\:4326,5.7,47.2,15.1,55.1
{http\://www.xplanung.de/xplangml/5/2}FP_KeineZentrAbwasserBeseitigungFlaeche=epsg\:4326,5.7,47.2,15.1,55.1
{http\://www.xplanung.de/xplangml/5/2}FP_Kennzeichnung=epsg\:4326,5.7,47.2,15.1,55.1
{http\://www.xplanung.de/xplangml/5/2}FP_Landwirtschaft=epsg\:4326,5.7,47.2,15.1,55.1
{http\://www.xplanung.de/xplangml/5/2}FP_LandwirtschaftsFlaeche=epsg\:4326,5.7,47.2,15.1,55.1
{http\://www.xplanung.de/xplangml/5/2}FP_Linienobjekt=epsg\:4326,5.7,47.2,15.1,55.1
{http\://www.xplanung.de/xplangml/5/2}FP_NutzungsbeschraenkungsFlaeche=epsg\:4326,5.7,47.2,15.1,55.1
{http\://www.xplanung.de/xplangml/5/2}FP_Objekt=epsg\:4326,5.7,47.2,15.1,55.1
{http\://www.xplanung.de/xplangml/5/2}FP_Plan=epsg\:4326,5.7,47.2,15.1,55.1
{http\://www.xplanung.de/xplangml/5/2}FP_PrivilegiertesVorhaben=epsg\:4326,5.7,47.2,15.1,55.1
{http\://www.xplanung.de/xplangml/5/2}FP_Punktobjekt=epsg\:4326,5.7,47.2,15.1,55.1
{http\://www.xplanung.de/xplangml/5/2}FP_SchutzPflegeEntwicklung=epsg\:4326,5.7,47.2,15.1,55.1
{http\://www.xplanung.de/xplangml/5/2}FP_SpielSportanlage=epsg\:4326,5.7,47.2,15.1,55.1
{http\://www.xplanung.de/xplangml/5/2}FP_Strassenverkehr=epsg\:4326,5.7,47.2,15.1,55.1
{http\://www.xplanung.de/xplangml/5/2}FP_TextAbschnitt=epsg\:4326,5.7,47.2,15.1,55.1
{http\://www.xplanung.de/xplangml/5/2}FP_TextlicheDarstellungsFlaeche=epsg\:4326,5.7,47.2,15.1,55.1
{http\://www.xplanung.de/xplangml/5/2}FP_Ueberlagerungsobjekt=epsg\:4326,5.7,47.2,15.1,55.1
{http\://www.xplanung.de/xplangml/5/2}FP_UnverbindlicheVormerkung=epsg\:4326,5.7,47.2,15.1,55.1
{http\://www.xplanung.de/xplangml/5/2}FP_VerEntsorgung=epsg\:4326,5.7,47.2,15.1,55.1
{http\://www.xplanung.de/xplangml/5/2}FP_VorbehalteFlaeche=epsg\:4326,5.7,47.2,15.1,55.1
{http\://www.xplanung.de/xplangml/5/2}FP_WaldFlaeche=epsg\:4326,5.7,47.2,15.1,55.1
{http\://www.xplanung.de/xplangml/5/2}FP_Wasserwirtschaft=epsg\:4326,5.7,47.2,15.1,55.1
{http\://www.xplanung.de/xplangml/5/2}FP_ZentralerVersorgungsbereich=epsg\:4326,5.7,47.2,15.1,55.1
{http\://www.xplanung.de/xplangml/5/2}LP_Abgrenzung=epsg\:4326,5.7,47.2,15.1,55.1
{http\://www.xplanung.de/xplangml/5/2}LP_AllgGruenflaeche=epsg\:4326,5.7,47.2,15.1,55.1
{http\://www.xplanung.de/xplangml/5/2}LP_AnpflanzungBindungErhaltung=epsg\:4326,5.7,47.2,15.1,55.1
{http\://www.xplanung.de/xplangml/5/2}LP_Ausgleich=epsg\:4326,5.7,47.2,15.1,55.1
{http\://www.xplanung.de/xplangml/5/2}LP_Bereich=epsg\:4326,5.7,47.2,15.1,55.1
{http\://www.xplanung.de/xplangml/5/2}LP_Biotopverbundflaeche=epsg\:4326,5.7,47.2,15.1,55.1
{http\://www.xplanung.de/xplangml/5/2}LP_Bodenschutzrecht=epsg\:4326,5.7,47.2,15.1,55.1
{http\://www.xplanung.de/xplangml/5/2}LP_ErholungFreizeit=epsg\:4326,5.7,47.2,15.1,55.1
{http\://www.xplanung.de/xplangml/5/2}LP_Flaechenobjekt=epsg\:4326,5.7,47.2,15.1,55.1
{http\://www.xplanung.de/xplangml/5/2}LP_Forstrecht=epsg\:4326,5.7,47.2,15.1,55.1
{http\://www.xplanung.de/xplangml/5/2}LP_GenerischesObjekt=epsg\:4326,5.7,47.2,15.1,55.1
{http\://www.xplanung.de/xplangml/5/2}LP_Geometrieobjekt=epsg\:4326,5.7,47.2,15.1,55.1
{http\://www.xplanung.de/xplangml/5/2}LP_Landschaftsbild=epsg\:4326,5.7,47.2,15.1,55.1
{http\://www.xplanung.de/xplangml/5/2}LP_Linienobjekt=epsg\:4326,5.7,47.2,15.1,55.1
{http\://www.xplanung.de/xplangml/5/2}LP_NutzungsAusschluss=epsg\:4326,5.7,47.2,15.1,55.1
{http\://www.xplanung.de/xplangml/5/2}LP_NutzungserfordernisRegelung=epsg\:4326,5.7,47.2,15.1,55.1
{http\://www.xplanung.de/xplangml/5/2}LP_Objekt=epsg\:4326,5.7,47.2,15.1,55.1
{http\://www.xplanung.de/xplangml/5/2}LP_Plan=epsg\:4326,5.7,47.2,15.1,55.1
{http\://www.xplanung.de/xplangml/5/2}LP_PlanerischeVertiefung=epsg\:4326,5.7,47.2,15.1,55.1
{http\://www.xplanung.de/xplangml/5/2}LP_Punktobjekt=epsg\:4326,5.7,47.2,15.1,55.1
{http\://www.xplanung.de/xplangml/5/2}LP_SchutzPflegeEntwicklung=epsg\:4326,5.7,47.2,15.1,55.1
{http\://www.xplanung.de/xplangml/5/2}LP_SchutzobjektInternatRecht=epsg\:4326,5.7,47.2,15.1,55.1
{http\://www.xplanung.de/xplangml/5/2}LP_SchutzobjektLandesrecht=epsg\:4326,5.7,47.2,15.1,55.1
{http\://www.xplanung.de/xplangml/5/2}LP_SonstigesRecht=epsg\:4326,5.7,47.2,15.1,55.1
{http\://www.xplanung.de/xplangml/5/2}LP_TextAbschnitt=epsg\:4326,5.7,47.2,15.1,55.1
{http\://www.xplanung.de/xplangml/5/2}LP_TextlicheFestsetzungsFlaeche=epsg\:4326,5.7,47.2,15.1,55.1
{http\://www.xplanung.de/xplangml/5/2}LP_WasserrechtGemeingebrEinschraenkungNaturschutz=epsg\:4326,5.7,47.2,15.1,55.1
{http\://www.xplanung.de/xplangml/5/2}LP_WasserrechtSchutzgebiet=epsg\:4326,5.7,47.2,15.1,55.1
{http\://www.xplanung.de/xplangml/5/2}LP_WasserrechtSonstige=epsg\:4326,5.7,47.2,15.1,55.1
{http\://www.xplanung.de/xplangml/5/2}LP_WasserrechtWirtschaftAbflussHochwSchutz=epsg\:4326,5.7,47.2,15.1,55.1
{http\://www.xplanung.de/xplangml/5/2}LP_ZuBegruenendeGrundstueckflaeche=epsg\:4326,5.7,47.2,15.1,55.1
{http\://www.xplanung.de/xplangml/5/2}LP_Zwischennutzung=epsg\:4326,5.7,47.2,15.1,55.1
{http\://www.xplanung.de/xplangml/5/2}RP_Achse=epsg\:4326,5.7,47.2,15.1,55.1
{http\://www.xplanung.de/xplangml/5/2}RP_Bereich=epsg\:4326,5.7,47.2,15.1,55.1
{http\://www.xplanung.de/xplangml/5/2}RP_Bodenschutz=epsg\:4326,5.7,47.2,15.1,55.1
{http\://www.xplanung.de/xplangml/5/2}RP_Einzelhandel=epsg\:4326,5.7,47.2,15.1,55.1
{http\://www.xplanung.de/xplangml/5/2}RP_Energieversorgung=epsg\:4326,5.7,47.2,15.1,55.1
{http\://www.xplanung.de/xplangml/5/2}RP_Entsorgung=epsg\:4326,5.7,47.2,15.1,55.1
{http\://www.xplanung.de/xplangml/5/2}RP_Erholung=epsg\:4326,5.7,47.2,15.1,55.1
{http\://www.xplanung.de/xplangml/5/2}RP_ErneuerbareEnergie=epsg\:4326,5.7,47.2,15.1,55.1
{http\://www.xplanung.de/xplangml/5/2}RP_Forstwirtschaft=epsg\:4326,5.7,47.2,15.1,55.1
{http\://www.xplanung.de/xplangml/5/2}RP_Freiraum=epsg\:4326,5.7,47.2,15.1,55.1
{http\://www.xplanung.de/xplangml/5/2}RP_Funktionszuweisung=epsg\:4326,5.7,47.2,15.1,55.1
{http\://www.xplanung.de/xplangml/5/2}RP_GenerischesObjekt=epsg\:4326,5.7,47.2,15.1,55.1
{http\://www.xplanung.de/xplangml/5/2}RP_Geometrieobjekt=epsg\:4326,5.7,47.2,15.1,55.1
{http\://www.xplanung.de/xplangml/5/2}RP_Gewaesser=epsg\:4326,5.7,47.2,15.1,55.1
{http\://www.xplanung.de/xplangml/5/2}RP_Grenze=epsg\:4326,5.7,47.2,15.1,55.1
{http\://www.xplanung.de/xplangml/5/2}RP_GruenzugGruenzaesur=epsg\:4326,5.7,47.2,15.1,55.1
{http\://www.xplanung.de/xplangml/5/2}RP_Hochwasserschutz=epsg\:4326,5.7,47.2,15.1,55.1
{http\://www.xplanung.de/xplangml/5/2}RP_IndustrieGewerbe=epsg\:4326,5.7,47.2,15.1,55.1
{http\://www.xplanung.de/xplangml/5/2}RP_Klimaschutz=epsg\:4326,5.7,47.2,15.1,55.1
{http\://www.xplanung.de/xplangml/5/2}RP_Kommunikation=epsg\:4326,5.7,47.2,15.1,55.1
{http\://www.xplanung.de/xplangml/5/2}RP_Kulturlandschaft=epsg\:4326,5.7,47.2,15.1,55.1
{http\://www.xplanung.de/xplangml/5/2}RP_LaermschutzBauschutz=epsg\:4326,5.7,47.2,15.1,55.1
{http\://www.xplanung.de/xplangml/5/2}RP_Landwirtschaft=epsg\:4326,5.7,47.2,15.1,55.1
{http\://www.xplanung.de/xplangml/5/2}RP_Legendenobjekt=epsg\:4326,5.7,47.2,15.1,55.1
{http\://www.xplanung.de/xplangml/5/2}RP_Luftverkehr=epsg\:4326,5.7,47.2,15.1,55.1
{http\://www.xplanung.de/xplangml/5/2}RP_NaturLandschaft=epsg\:4326,5.7,47.2,15.1,55.1
{http\://www.xplanung.de/xplangml/5/2}RP_NaturschutzrechtlichesSchutzgebiet=epsg\:4326,5.7,47.2,15.1,55.1
{http\://www.xplanung.de/xplangml/5/2}RP_Objekt=epsg\:4326,5.7,47.2,15.1,55.1
{http\://www.xplanung.de/xplangml/5/2}RP_Plan=epsg\:4326,5.7,47.2,15.1,55.1
{http\://www.xplanung.de/xplangml/5/2}RP_Planungsraum=epsg\:4326,5.7,47.2,15.1,55.1
{http\://www.xplanung.de/xplangml/5/2}RP_RadwegWanderweg=epsg\:4326,5.7,47.2,15.1,55.1
{http\://www.xplanung.de/xplangml/5/2}RP_Raumkategorie=epsg\:4326,5.7,47.2,15.1,55.1
{http\://www.xplanung.de/xplangml/5/2}RP_Rohstoff=epsg\:4326,5.7,47.2,15.1,55.1
{http\://www.xplanung.de/xplangml/5/2}RP_Schienenverkehr=epsg\:4326,5.7,47.2,15.1,55.1
{http\://www.xplanung.de/xplangml/5/2}RP_Siedlung=epsg\:4326,5.7,47.2,15.1,55.1
{http\://www.xplanung.de/xplangml/5/2}RP_SonstVerkehr=epsg\:4326,5.7,47.2,15.1,55.1
{http\://www.xplanung.de/xplangml/5/2}RP_SonstigeInfrastruktur=epsg\:4326,5.7,47.2,15.1,55.1
{http\://www.xplanung.de/xplangml/5/2}RP_SonstigerFreiraumschutz=epsg\:4326,5.7,47.2,15.1,55.1
{http\://www.xplanung.de/xplangml/5/2}RP_SonstigerSiedlungsbereich=epsg\:4326,5.7,47.2,15.1,55.1
{http\://www.xplanung.de/xplangml/5/2}RP_SozialeInfrastruktur=epsg\:4326,5.7,47.2,15.1,55.1
{http\://www.xplanung.de/xplangml/5/2}RP_Sperrgebiet=epsg\:4326,5.7,47.2,15.1,55.1
{http\://www.xplanung.de/xplangml/5/2}RP_Sportanlage=epsg\:4326,5.7,47.2,15.1,55.1
{http\://www.xplanung.de/xplangml/5/2}RP_Strassenverkehr=epsg\:4326,5.7,47.2,15.1,55.1
{http\://www.xplanung.de/xplangml/5/2}RP_TextAbschnitt=epsg\:4326,5.7,47.2,15.1,55.1
{http\://www.xplanung.de/xplangml/5/2}RP_Verkehr=epsg\:4326,5.7,47.2,15.1,55.1
{http\://www.xplanung.de/xplangml/5/2}RP_Wasserschutz=epsg\:4326,5.7,47.2,15.1,55.1
{http\://www.xplanung.de/xplangml/5/2}RP_Wasserverkehr=epsg\:4326,5.7,47.2,15.1,55.1
{http\://www.xplanung.de/xplangml/5/2}RP_Wasserwirtschaft=epsg\:4326,5.7,47.2,15.1,55.1
{http\://www.xplanung.de/xplangml/5/2}RP_WohnenSiedlung=epsg\:4326,5.7,47.2,15.1,55.1
{http\://www.xplanung.de/xplangml/5/2}RP_ZentralerOrt=epsg\:4326,5.7,47.2,15.1,55.1
{http\://www.xplanung.de/xplangml/5/2}SO_Bauverbotszone=epsg\:4326,5.7,47.2,15.1,55.1
{http\://www.xplanung.de/xplangml/5/2}SO_Bereich=epsg\:4326,5.7,47.2,15.1,55.1
{http\://www.xplanung.de/xplangml/5/2}SO_Bodenschutzrecht=epsg\:4326,5.7,47.2,15.1,55.1
{http\://www.xplanung.de/xplangml/5/2}SO_Denkmalschutzrecht=epsg\:4326,5.7,47.2,15.1,55.1
{http\://www.xplanung.de/xplangml/5/2}SO_Flaechenobjekt=epsg\:4326,5.7,47.2,15.1,55.1
{http\://www.xplanung.de/xplangml/5/2}SO_Forstrecht=epsg\:4326,5.7,47.2,15.1,55.1
{http\://www.xplanung.de/xplangml/5/2}SO_Gebiet=epsg\:4326,5.7,47.2,15.1,55.1
{http\://www.xplanung.de/xplangml/5/2}SO_Geometrieobjekt=epsg\:4326,5.7,47.2,15.1,55.1
{http\://www.xplanung.de/xplangml/5/2}SO_Gewaesser=epsg\:4326,5.7,47.2,15.1,55.1
{http\://www.xplanung.de/xplangml/5/2}SO_Grenze=epsg\:4326,5.7,47.2,15.1,55.1
{http\://www.xplanung.de/xplangml/5/2}SO_Linienobjekt=epsg\:4326,5.7,47.2,15.1,55.1
{http\://www.xplanung.de/xplangml/5/2}SO_Luftverkehrsrecht=epsg\:4326,5.7,47.2,15.1,55.1
{http\://www.xplanung.de/xplangml/5/2}SO_Objekt=epsg\:4326,5.7,47.2,15.1,55.1
{http\://www.xplanung.de/xplangml/5/2}SO_Plan=epsg\:4326,5.7,47.2,15.1,55.1
{http\://www.xplanung.de/xplangml/5/2}SO_Punktobjekt=epsg\:4326,5.7,47.2,15.1,55.1
{http\://www.xplanung.de/xplangml/5/2}SO_Schienenverkehrsrecht=epsg\:4326,5.7,47.2,15.1,55.1
{http\://www.xplanung.de/xplangml/5/2}SO_SchutzgebietNaturschutzrecht=epsg\:4326,5.7,47.2,15.1,55.1
{http\://www.xplanung.de/xplangml/5/2}SO_SchutzgebietSonstigesRecht=epsg\:4326,5.7,47.2,15.1,55.1
{http\://www.xplanung.de/xplangml/5/2}SO_SchutzgebietWasserrecht=epsg\:4326,5.7,47.2,15.1,55.1
{http\://www.xplanung.de/xplangml/5/2}SO_SonstigesRecht=epsg\:4326,5.7,47.2,15.1,55.1
{http\://www.xplanung.de/xplangml/5/2}SO_Strassenverkehrsrecht=epsg\:4326,5.7,47.2,15.1,55.1
{http\://www.xplanung.de/xplangml/5/2}SO_TextAbschnitt=epsg\:4326,5.7,47.2,15.1,55.1
{http\://www.xplanung.de/xplangml/5/2}SO_Wasserrecht=epsg\:4326,5.7,47.2,15.1,55.1
{http\://www.xplanung.de/xplangml/5/2}XP_AbstraktesPraesentationsobjekt=epsg\:4326,5.7,47.2,15.1,55.1
{http\://www.xplanung.de/xplangml/5/2}XP_BegruendungAbschnitt=epsg\:4326,5.7,47.2,15.1,55.1
{http\://www.xplanung.de/xplangml/5/2}XP_Bereich=epsg\:4326,5.7,47.2,15.1,55.1
{http\://www.xplanung.de/xplangml/5/2}XP_FPO=epsg\:4326,5.7,47.2,15.1,55.1
{http\://www.xplanung.de/xplangml/5/2}XP_LPO=epsg\:4326,5.7,47.2,15.1,55.1
{http\://www.xplanung.de/xplangml/5/2}XP_LTO=epsg\:4326,5.7,47.2,15.1,55.1
{http\://www.xplanung.de/xplangml/5/2}XP_Nutzungsschablone=epsg\:4326,5.7,47.2,15.1,55.1
{http\://www.xplanung.de/xplangml/5/2}XP_Objekt=epsg\:4326,5.7,47.2,15.1,55.1
{http\://www.xplanung.de/xplangml/5/2}XP_PPO=epsg\:4326,5.7,47.2,15.1,55.1
{http\://www.xplanung.de/xplangml/5/2}XP_PTO=epsg\:4326,5.7,47.2,15.1,55.1
{http\://www.xplanung.de/xplangml/5/2}XP_Plan=epsg\:4326,5.7,47.2,15.1,55.1
{http\://www.xplanung.de/xplangml/5/2}XP_Praesentationsobjekt=epsg\:4326,5.7,47.2,15.1,55.1
{http\://www.xplanung.de/xplangml/5/2}XP_Rasterdarstellung=epsg\:4326,5.7,47.2,15.1,55.1
{http\://www.xplanung.de/xplangml/5/2}XP_TPO=epsg\:4326,5.7,47.2,15.1,55.1
{http\://www.xplanung.de/xplangml/5/2}XP_TextAbschnitt=epsg\:4326,5.7,47.2,15.1,55.1
{http\://www.xplanung.de/xplangml/5/2}XPlanAuszug=epsg\:4326,5.7,47.2,15.1,55.1
{http\://www.xplanung.de/xplangml/5/3}BP_AbgrabungsFlaeche=epsg\:4326,5.7,47.2,15.1,55.1
{http\://www.xplanung.de/xplangml/5/3}BP_AbstandsFlaeche=epsg\:4326,5.7,47.2,15.1,55.1
{http\://www.xplanung.de/xplangml/5/3}BP_AbstandsMass=epsg\:4326,5.7,47.2,15.1,55.1
{http\://www.xplanung.de/xplangml/5/3}BP_AbweichungVonBaugrenze=epsg\:4326,5.7,47.2,15.1,55.1
{http\://www.xplanung.de/xplangml/5/3}BP_AbweichungVonUeberbaubererGrundstuecksFlaeche=epsg\:4326,5.7,47.2,15.1,55.1
{http\://www.xplanung.de/xplangml/5/3}BP_AnpflanzungBindungErhaltung=epsg\:4326,5.7,47.2,15.1,55.1
{http\://www.xplanung.de/xplangml/5/3}BP_AufschuettungsFlaeche=epsg\:4326,5.7,47.2,15.1,55.1
{http\://www.xplanung.de/xplangml/5/3}BP_AusgleichsFlaeche=epsg\:4326,5.7,47.2,15.1,55.1
{http\://www.xplanung.de/xplangml/5/3}BP_AusgleichsMassnahme=epsg\:4326,5.7,47.2,15.1,55.1
{http\://www.xplanung.de/xplangml/5/3}BP_BauGrenze=epsg\:4326,5.7,47.2,15.1,55.1
{http\://www.xplanung.de/xplangml/5/3}BP_BauLinie=epsg\:4326,5.7,47.2,15.1,55.1
{http\://www.xplanung.de/xplangml/5/3}BP_BaugebietsTeilFlaeche=epsg\:4326,5.7,47.2,15.1,55.1
{http\://www.xplanung.de/xplangml/5/3}BP_Bereich=epsg\:4326,5.7,47.2,15.1,55.1
{http\://www.xplanung.de/xplangml/5/3}BP_BereichOhneEinAusfahrtLinie=epsg\:4326,5.7,47.2,15.1,55.1
{http\://www.xplanung.de/xplangml/5/3}BP_BesondererNutzungszweckFlaeche=epsg\:4326,5.7,47.2,15.1,55.1
{http\://www.xplanung.de/xplangml/5/3}BP_BodenschaetzeFlaeche=epsg\:4326,5.7,47.2,15.1,55.1
{http\://www.xplanung.de/xplangml/5/3}BP_EinfahrtPunkt=epsg\:4326,5.7,47.2,15.1,55.1
{http\://www.xplanung.de/xplangml/5/3}BP_EinfahrtsbereichLinie=epsg\:4326,5.7,47.2,15.1,55.1
{http\://www.xplanung.de/xplangml/5/3}BP_EingriffsBereich=epsg\:4326,5.7,47.2,15.1,55.1
{http\://www.xplanung.de/xplangml/5/3}BP_ErhaltungsBereichFlaeche=epsg\:4326,5.7,47.2,15.1,55.1
{http\://www.xplanung.de/xplangml/5/3}BP_FestsetzungNachLandesrecht=epsg\:4326,5.7,47.2,15.1,55.1
{http\://www.xplanung.de/xplangml/5/3}BP_FirstRichtungsLinie=epsg\:4326,5.7,47.2,15.1,55.1
{http\://www.xplanung.de/xplangml/5/3}BP_FlaecheOhneFestsetzung=epsg\:4326,5.7,47.2,15.1,55.1
{http\://www.xplanung.de/xplangml/5/3}BP_Flaechenobjekt=epsg\:4326,5.7,47.2,15.1,55.1
{http\://www.xplanung.de/xplangml/5/3}BP_Flaechenschlussobjekt=epsg\:4326,5.7,47.2,15.1,55.1
{http\://www.xplanung.de/xplangml/5/3}BP_FoerderungsFlaeche=epsg\:4326,5.7,47.2,15.1,55.1
{http\://www.xplanung.de/xplangml/5/3}BP_FreiFlaeche=epsg\:4326,5.7,47.2,15.1,55.1
{http\://www.xplanung.de/xplangml/5/3}BP_GebaeudeFlaeche=epsg\:4326,5.7,47.2,15.1,55.1
{http\://www.xplanung.de/xplangml/5/3}BP_GemeinbedarfsFlaeche=epsg\:4326,5.7,47.2,15.1,55.1
{http\://www.xplanung.de/xplangml/5/3}BP_GemeinschaftsanlagenFlaeche=epsg\:4326,5.7,47.2,15.1,55.1
{http\://www.xplanung.de/xplangml/5/3}BP_GemeinschaftsanlagenZuordnung=epsg\:4326,5.7,47.2,15.1,55.1
{http\://www.xplanung.de/xplangml/5/3}BP_GenerischesObjekt=epsg\:4326,5.7,47.2,15.1,55.1
{http\://www.xplanung.de/xplangml/5/3}BP_Geometrieobjekt=epsg\:4326,5.7,47.2,15.1,55.1
{http\://www.xplanung.de/xplangml/5/3}BP_GewaesserFlaeche=epsg\:4326,5.7,47.2,15.1,55.1
{http\://www.xplanung.de/xplangml/5/3}BP_GruenFlaeche=epsg\:4326,5.7,47.2,15.1,55.1
{http\://www.xplanung.de/xplangml/5/3}BP_HoehenMass=epsg\:4326,5.7,47.2,15.1,55.1
{http\://www.xplanung.de/xplangml/5/3}BP_Immissionsschutz=epsg\:4326,5.7,47.2,15.1,55.1
{http\://www.xplanung.de/xplangml/5/3}BP_KennzeichnungsFlaeche=epsg\:4326,5.7,47.2,15.1,55.1
{http\://www.xplanung.de/xplangml/5/3}BP_KleintierhaltungFlaeche=epsg\:4326,5.7,47.2,15.1,55.1
{http\://www.xplanung.de/xplangml/5/3}BP_Landwirtschaft=epsg\:4326,5.7,47.2,15.1,55.1
{http\://www.xplanung.de/xplangml/5/3}BP_LandwirtschaftsFlaeche=epsg\:4326,5.7,47.2,15.1,55.1
{http\://www.xplanung.de/xplangml/5/3}BP_Linienobjekt=epsg\:4326,5.7,47.2,15.1,55.1
{http\://www.xplanung.de/xplangml/5/3}BP_NebenanlagenAusschlussFlaeche=epsg\:4326,5.7,47.2,15.1,55.1
{http\://www.xplanung.de/xplangml/5/3}BP_NebenanlagenFlaeche=epsg\:4326,5.7,47.2,15.1,55.1
{http\://www.xplanung.de/xplangml/5/3}BP_NichtUeberbaubareGrundstuecksflaeche=epsg\:4326,5.7,47.2,15.1,55.1
{http\://www.xplanung.de/xplangml/5/3}BP_NutzungsartenGrenze=epsg\:4326,5.7,47.2,15.1,55.1
{http\://www.xplanung.de/xplangml/5/3}BP_Objekt=epsg\:4326,5.7,47.2,15.1,55.1
{http\://www.xplanung.de/xplangml/5/3}BP_PersGruppenBestimmteFlaeche=epsg\:4326,5.7,47.2,15.1,55.1
{http\://www.xplanung.de/xplangml/5/3}BP_Plan=epsg\:4326,5.7,47.2,15.1,55.1
{http\://www.xplanung.de/xplangml/5/3}BP_Punktobjekt=epsg\:4326,5.7,47.2,15.1,55.1
{http\://www.xplanung.de/xplangml/5/3}BP_RegelungVergnuegungsstaetten=epsg\:4326,5.7,47.2,15.1,55.1
{http\://www.xplanung.de/xplangml/5/3}BP_RekultivierungsFlaeche=epsg\:4326,5.7,47.2,15.1,55.1
{http\://www.xplanung.de/xplangml/5/3}BP_RichtungssektorGrenze=epsg\:4326,5.7,47.2,15.1,55.1
{http\://www.xplanung.de/xplangml/5/3}BP_SchutzPflegeEntwicklungsFlaeche=epsg\:4326,5.7,47.2,15.1,55.1
{http\://www.xplanung.de/xplangml/5/3}BP_SchutzPflegeEntwicklungsMassnahme=epsg\:4326,5.7,47.2,15.1,55.1
{http\://www.xplanung.de/xplangml/5/3}BP_Sichtflaeche=epsg\:4326,5.7,47.2,15.1,55.1
{http\://www.xplanung.de/xplangml/5/3}BP_SpezielleBauweise=epsg\:4326,5.7,47.2,15.1,55.1
{http\://www.xplanung.de/xplangml/5/3}BP_SpielSportanlagenFlaeche=epsg\:4326,5.7,47.2,15.1,55.1
{http\://www.xplanung.de/xplangml/5/3}BP_StrassenVerkehrsFlaeche=epsg\:4326,5.7,47.2,15.1,55.1
{http\://www.xplanung.de/xplangml/5/3}BP_StrassenbegrenzungsLinie=epsg\:4326,5.7,47.2,15.1,55.1
{http\://www.xplanung.de/xplangml/5/3}BP_Strassenkoerper=epsg\:4326,5.7,47.2,15.1,55.1
{http\://www.xplanung.de/xplangml/5/3}BP_TechnischeMassnahmenFlaeche=epsg\:4326,5.7,47.2,15.1,55.1
{http\://www.xplanung.de/xplangml/5/3}BP_TextAbschnitt=epsg\:4326,5.7,47.2,15.1,55.1
{http\://www.xplanung.de/xplangml/5/3}BP_TextlicheFestsetzungsFlaeche=epsg\:4326,5.7,47.2,15.1,55.1
{http\://www.xplanung.de/xplangml/5/3}BP_UeberbaubareGrundstuecksFlaeche=epsg\:4326,5.7,47.2,15.1,55.1
{http\://www.xplanung.de/xplangml/5/3}BP_Ueberlagerungsobjekt=epsg\:4326,5.7,47.2,15.1,55.1
{http\://www.xplanung.de/xplangml/5/3}BP_UnverbindlicheVormerkung=epsg\:4326,5.7,47.2,15.1,55.1
{http\://www.xplanung.de/xplangml/5/3}BP_VerEntsorgung=epsg\:4326,5.7,47.2,15.1,55.1
{http\://www.xplanung.de/xplangml/5/3}BP_Veraenderungssperre=epsg\:4326,5.7,47.2,15.1,55.1
{http\://www.xplanung.de/xplangml/5/3}BP_VerkehrsflaecheBesondererZweckbestimmung=epsg\:4326,5.7,47.2,15.1,55.1
{http\://www.xplanung.de/xplangml/5/3}BP_WaldFlaeche=epsg\:4326,5.7,47.2,15.1,55.1
{http\://www.xplanung.de/xplangml/5/3}BP_WasserwirtschaftsFlaeche=epsg\:4326,5.7,47.2,15.1,55.1
{http\://www.xplanung.de/xplangml/5/3}BP_Wegerecht=epsg\:4326,5.7,47.2,15.1,55.1
{http\://www.xplanung.de/xplangml/5/3}BP_ZentralerVersorgungsbereich=epsg\:4326,5.7,47.2,15.1,55.1
{http\://www.xplanung.de/xplangml/5/3}BP_ZusatzkontingentLaerm=epsg\:4326,5.7,47.2,15.1,55.1
{http\://www.xplanung.de/xplangml/5/3}BP_ZusatzkontingentLaermFlaeche=epsg\:4326,5.7,47.2,15.1,55.1
{http\://www.xplanung.de/xplangml/5/3}FP_Abgrabung=epsg\:4326,5.7,47.2,15.1,55.1
{http\://www.xplanung.de/xplangml/5/3}FP_AnpassungKlimawandel=epsg\:4326,5.7,47.2,15.1,55.1
{http\://www.xplanung.de/xplangml/5/3}FP_Aufschuettung=epsg\:4326,5.7,47.2,15.1,55.1
{http\://www.xplanung.de/xplangml/5/3}FP_AusgleichsFlaeche=epsg\:4326,5.7,47.2,15.1,55.1
{http\://www.xplanung.de/xplangml/5/3}FP_BebauungsFlaeche=epsg\:4326,5.7,47.2,15.1,55.1
{http\://www.xplanung.de/xplangml/5/3}FP_Bereich=epsg\:4326,5.7,47.2,15.1,55.1
{http\://www.xplanung.de/xplangml/5/3}FP_Bodenschaetze=epsg\:4326,5.7,47.2,15.1,55.1
{http\://www.xplanung.de/xplangml/5/3}FP_DarstellungNachLandesrecht=epsg\:4326,5.7,47.2,15.1,55.1
{http\://www.xplanung.de/xplangml/5/3}FP_FlaecheOhneDarstellung=epsg\:4326,5.7,47.2,15.1,55.1
{http\://www.xplanung.de/xplangml/5/3}FP_Flaechenobjekt=epsg\:4326,5.7,47.2,15.1,55.1
{http\://www.xplanung.de/xplangml/5/3}FP_Flaechenschlussobjekt=epsg\:4326,5.7,47.2,15.1,55.1
{http\://www.xplanung.de/xplangml/5/3}FP_Gemeinbedarf=epsg\:4326,5.7,47.2,15.1,55.1
{http\://www.xplanung.de/xplangml/5/3}FP_GenerischesObjekt=epsg\:4326,5.7,47.2,15.1,55.1
{http\://www.xplanung.de/xplangml/5/3}FP_Geometrieobjekt=epsg\:4326,5.7,47.2,15.1,55.1
{http\://www.xplanung.de/xplangml/5/3}FP_Gewaesser=epsg\:4326,5.7,47.2,15.1,55.1
{http\://www.xplanung.de/xplangml/5/3}FP_Gruen=epsg\:4326,5.7,47.2,15.1,55.1
{http\://www.xplanung.de/xplangml/5/3}FP_KeineZentrAbwasserBeseitigungFlaeche=epsg\:4326,5.7,47.2,15.1,55.1
{http\://www.xplanung.de/xplangml/5/3}FP_Kennzeichnung=epsg\:4326,5.7,47.2,15.1,55.1
{http\://www.xplanung.de/xplangml/5/3}FP_Landwirtschaft=epsg\:4326,5.7,47.2,15.1,55.1
{http\://www.xplanung.de/xplangml/5/3}FP_LandwirtschaftsFlaeche=epsg\:4326,5.7,47.2,15.1,55.1
{http\://www.xplanung.de/xplangml/5/3}FP_Linienobjekt=epsg\:4326,5.7,47.2,15.1,55.1
{http\://www.xplanung.de/xplangml/5/3}FP_NutzungsbeschraenkungsFlaeche=epsg\:4326,5.7,47.2,15.1,55.1
{http\://www.xplanung.de/xplangml/5/3}FP_Objekt=epsg\:4326,5.7,47.2,15.1,55.1
{http\://www.xplanung.de/xplangml/5/3}FP_Plan=epsg\:4326,5.7,47.2,15.1,55.1
{http\://www.xplanung.de/xplangml/5/3}FP_PrivilegiertesVorhaben=epsg\:4326,5.7,47.2,15.1,55.1
{http\://www.xplanung.de/xplangml/5/3}FP_Punktobjekt=epsg\:4326,5.7,47.2,15.1,55.1
{http\://www.xplanung.de/xplangml/5/3}FP_SchutzPflegeEntwicklung=epsg\:4326,5.7,47.2,15.1,55.1
{http\://www.xplanung.de/xplangml/5/3}FP_SpielSportanlage=epsg\:4326,5.7,47.2,15.1,55.1
{http\://www.xplanung.de/xplangml/5/3}FP_Strassenverkehr=epsg\:4326,5.7,47.2,15.1,55.1
{http\://www.xplanung.de/xplangml/5/3}FP_TextAbschnitt=epsg\:4326,5.7,47.2,15.1,55.1
{http\://www.xplanung.de/xplangml/5/3}FP_TextlicheDarstellungsFlaeche=epsg\:4326,5.7,47.2,15.1,55.1
{http\://www.xplanung.de/xplangml/5/3}FP_Ueberlagerungsobjekt=epsg\:4326,5.7,47.2,15.1,55.1
{http\://www.xplanung.de/xplangml/5/3}FP_UnverbindlicheVormerkung=epsg\:4326,5.7,47.2,15.1,55.1
{http\://www.xplanung.de/xplangml/5/3}FP_VerEntsorgung=epsg\:4326,5.7,47.2,15.1,55.1
{http\://www.xplanung.de/xplangml/5/3}FP_VorbehalteFlaeche=epsg\:4326,5.7,47.2,15.1,55.1
{http\://www.xplanung.de/xplangml/5/3}FP_WaldFlaeche=epsg\:4326,5.7,47.2,15.1,55.1
{http\://www.xplanung.de/xplangml/5/3}FP_Wasserwirtschaft=epsg\:4326,5.7,47.2,15.1,55.1
{http\://www.xplanung.de/xplangml/5/3}FP_ZentralerVersorgungsbereich=epsg\:4326,5.7,47.2,15.1,55.1
{http\://www.xplanung.de/xplangml/5/3}LP_Abgrenzung=epsg\:4326,5.7,47.2,15.1,55.1
{http\://www.xplanung.de/xplangml/5/3}LP_AllgGruenflaeche=epsg\:4326,5.7,47.2,15.1,55.1
{http\://www.xplanung.de/xplangml/5/3}LP_AnpflanzungBindungErhaltung=epsg\:4326,5.7,47.2,15.1,55.1
{http\://www.xplanung.de/xplangml/5/3}LP_Ausgleich=epsg\:4326,5.7,47.2,15.1,55.1
{http\://www.xplanung.de/xplangml/5/3}LP_Bereich=epsg\:4326,5.7,47.2,15.1,55.1
{http\://www.xplanung.de/xplangml/5/3}LP_Biotopverbundflaeche=epsg\:4326,5.7,47.2,15.1,55.1
{http\://www.xplanung.de/xplangml/5/3}LP_Bodenschutzrecht=epsg\:4326,5.7,47.2,15.1,55.1
{http\://www.xplanung.de/xplangml/5/3}LP_ErholungFreizeit=epsg\:4326,5.7,47.2,15.1,55.1
{http\://www.xplanung.de/xplangml/5/3}LP_Flaechenobjekt=epsg\:4326,5.7,47.2,15.1,55.1
{http\://www.xplanung.de/xplangml/5/3}LP_Forstrecht=epsg\:4326,5.7,47.2,15.1,55.1
{http\://www.xplanung.de/xplangml/5/3}LP_GenerischesObjekt=epsg\:4326,5.7,47.2,15.1,55.1
{http\://www.xplanung.de/xplangml/5/3}LP_Geometrieobjekt=epsg\:4326,5.7,47.2,15.1,55.1
{http\://www.xplanung.de/xplangml/5/3}LP_Landschaftsbild=epsg\:4326,5.7,47.2,15.1,55.1
{http\://www.xplanung.de/xplangml/5/3}LP_Linienobjekt=epsg\:4326,5.7,47.2,15.1,55.1
{http\://www.xplanung.de/xplangml/5/3}LP_NutzungsAusschluss=epsg\:4326,5.7,47.2,15.1,55.1
{http\://www.xplanung.de/xplangml/5/3}LP_NutzungserfordernisRegelung=epsg\:4326,5.7,47.2,15.1,55.1
{http\://www.xplanung.de/xplangml/5/3}LP_Objekt=epsg\:4326,5.7,47.2,15.1,55.1
{http\://www.xplanung.de/xplangml/5/3}LP_Plan=epsg\:4326,5.7,47.2,15.1,55.1
{http\://www.xplanung.de/xplangml/5/3}LP_PlanerischeVertiefung=epsg\:4326,5.7,47.2,15.1,55.1
{http\://www.xplanung.de/xplangml/5/3}LP_Punktobjekt=epsg\:4326,5.7,47.2,15.1,55.1
{http\://www.xplanung.de/xplangml/5/3}LP_SchutzPflegeEntwicklung=epsg\:4326,5.7,47.2,15.1,55.1
{http\://www.xplanung.de/xplangml/5/3}LP_SchutzobjektInternatRecht=epsg\:4326,5.7,47.2,15.1,55.1
{http\://www.xplanung.de/xplangml/5/3}LP_SchutzobjektLandesrecht=epsg\:4326,5.7,47.2,15.1,55.1
{http\://www.xplanung.de/xplangml/5/3}LP_SonstigesRecht=epsg\:4326,5.7,47.2,15.1,55.1
{http\://www.xplanung.de/xplangml/5/3}LP_TextAbschnitt=epsg\:4326,5.7,47.2,15.1,55.1
{http\://www.xplanung.de/xplangml/5/3}LP_TextlicheFestsetzungsFlaeche=epsg\:4326,5.7,47.2,15.1,55.1
{http\://www.xplanung.de/xplangml/5/3}LP_WasserrechtGemeingebrEinschraenkungNaturschutz=epsg\:4326,5.7,47.2,15.1,55.1
{http\://www.xplanung.de/xplangml/5/3}LP_WasserrechtSchutzgebiet=epsg\:4326,5.7,47.2,15.1,55.1
{http\://www.xplanung.de/xplangml/5/3}LP_WasserrechtSonstige=epsg\:4326,5.7,47.2,15.1,55.1
{http\://www.xplanung.de/xplangml/5/3}LP_WasserrechtWirtschaftAbflussHochwSchutz=epsg\:4326,5.7,47.2,15.1,55.1
{http\://www.xplanung.de/xplangml/5/3}LP_ZuBegruenendeGrundstueckflaeche=epsg\:4326,5.7,47.2,15.1,55.1
{http\://www.xplanung.de/xplangml/5/3}LP_Zwischennutzung=epsg\:4326,5.7,47.2,15.1,55.1
{http\://www.xplanung.de/xplangml/5/3}RP_Achse=epsg\:4326,5.7,47.2,15.1,55.1
{http\://www.xplanung.de/xplangml/5/3}RP_Bereich=epsg\:4326,5.7,47.2,15.1,55.1
{http\://www.xplanung.de/xplangml/5/3}RP_Bodenschutz=epsg\:4326,5.7,47.2,15.1,55.1
{http\://www.xplanung.de/xplangml/5/3}RP_Einzelhandel=epsg\:4326,5.7,47.2,15.1,55.1
{http\://www.xplanung.de/xplangml/5/3}RP_Energieversorgung=epsg\:4326,5.7,47.2,15.1,55.1
{http\://www.xplanung.de/xplangml/5/3}RP_Entsorgung=epsg\:4326,5.7,47.2,15.1,55.1
{http\://www.xplanung.de/xplangml/5/3}RP_Erholung=epsg\:4326,5.7,47.2,15.1,55.1
{http\://www.xplanung.de/xplangml/5/3}RP_ErneuerbareEnergie=epsg\:4326,5.7,47.2,15.1,55.1
{http\://www.xplanung.de/xplangml/5/3}RP_Forstwirtschaft=epsg\:4326,5.7,47.2,15.1,55.1
{http\://www.xplanung.de/xplangml/5/3}RP_Freiraum=epsg\:4326,5.7,47.2,15.1,55.1
{http\://www.xplanung.de/xplangml/5/3}RP_Funktionszuweisung=epsg\:4326,5.7,47.2,15.1,55.1
{http\://www.xplanung.de/xplangml/5/3}RP_GenerischesObjekt=epsg\:4326,5.7,47.2,15.1,55.1
{http\://www.xplanung.de/xplangml/5/3}RP_Geometrieobjekt=epsg\:4326,5.7,47.2,15.1,55.1
{http\://www.xplanung.de/xplangml/5/3}RP_Gewaesser=epsg\:4326,5.7,47.2,15.1,55.1
{http\://www.xplanung.de/xplangml/5/3}RP_Grenze=epsg\:4326,5.7,47.2,15.1,55.1
{http\://www.xplanung.de/xplangml/5/3}RP_GruenzugGruenzaesur=epsg\:4326,5.7,47.2,15.1,55.1
{http\://www.xplanung.de/xplangml/5/3}RP_Hochwasserschutz=epsg\:4326,5.7,47.2,15.1,55.1
{http\://www.xplanung.de/xplangml/5/3}RP_IndustrieGewerbe=epsg\:4326,5.7,47.2,15.1,55.1
{http\://www.xplanung.de/xplangml/5/3}RP_Klimaschutz=epsg\:4326,5.7,47.2,15.1,55.1
{http\://www.xplanung.de/xplangml/5/3}RP_Kommunikation=epsg\:4326,5.7,47.2,15.1,55.1
{http\://www.xplanung.de/xplangml/5/3}RP_Kulturlandschaft=epsg\:4326,5.7,47.2,15.1,55.1
{http\://www.xplanung.de/xplangml/5/3}RP_LaermschutzBauschutz=epsg\:4326,5.7,47.2,15.1,55.1
{http\://www.xplanung.de/xplangml/5/3}RP_Landwirtschaft=epsg\:4326,5.7,47.2,15.1,55.1
{http\://www.xplanung.de/xplangml/5/3}RP_Legendenobjekt=epsg\:4326,5.7,47.2,15.1,55.1
{http\://www.xplanung.de/xplangml/5/3}RP_Luftverkehr=epsg\:4326,5.7,47.2,15.1,55.1
{http\://www.xplanung.de/xplangml/5/3}RP_NaturLandschaft=epsg\:4326,5.7,47.2,15.1,55.1
{http\://www.xplanung.de/xplangml/5/3}RP_NaturschutzrechtlichesSchutzgebiet=epsg\:4326,5.7,47.2,15.1,55.1
{http\://www.xplanung.de/xplangml/5/3}RP_Objekt=epsg\:4326,5.7,47.2,15.1,55.1
{http\://www.xplanung.de/xplangml/5/3}RP_Plan=epsg\:4326,5.7,47.2,15.1,55.1
{http\://www.xplanung.de/xplangml/5/3}RP_Planungsraum=epsg\:4326,5.7,47.2,15.1,55.1
{http\://www.xplanung.de/xplangml/5/3}RP_RadwegWanderweg=epsg\:4326,5.7,47.2,15.1,55.1
{http\://www.xplanung.de/xplangml/5/3}RP_Raumkategorie=epsg\:4326,5.7,47.2,15.1,55.1
{http\://www.xplanung.de/xplangml/5/3}RP_Rohstoff=epsg\:4326,5.7,47.2,15.1,55.1
{http\://www.xplanung.de/xplangml/5/3}RP_Schienenverkehr=epsg\:4326,5.7,47.2,15.1,55.1
{http\://www.xplanung.de/xplangml/5/3}RP_Siedlung=epsg\:4326,5.7,47.2,15.1,55.1
{http\://www.xplanung.de/xplangml/5/3}RP_SonstVerkehr=epsg\:4326,5.7,47.2,15.1,55.1
{http\://www.xplanung.de/xplangml/5/3}RP_SonstigeInfrastruktur=epsg\:4326,5.7,47.2,15.1,55.1
{http\://www.xplanung.de/xplangml/5/3}RP_SonstigerFreiraumschutz=epsg\:4326,5.7,47.2,15.1,55.1
{http\://www.xplanung.de/xplangml/5/3}RP_SonstigerSiedlungsbereich=epsg\:4326,5.7,47.2,15.1,55.1
{http\://www.xplanung.de/xplangml/5/3}RP_SozialeInfrastruktur=epsg\:4326,5.7,47.2,15.1,55.1
{http\://www.xplanung.de/xplangml/5/3}RP_Sperrgebiet=epsg\:4326,5.7,47.2,15.1,55.1
{http\://www.xplanung.de/xplangml/5/3}RP_Sportanlage=epsg\:4326,5.7,47.2,15.1,55.1
{http\://www.xplanung.de/xplangml/5/3}RP_Strassenverkehr=epsg\:4326,5.7,47.2,15.1,55.1
{http\://www.xplanung.de/xplangml/5/3}RP_TextAbschnitt=epsg\:4326,5.7,47.2,15.1,55.1
{http\://www.xplanung.de/xplangml/5/3}RP_Verkehr=epsg\:4326,5.7,47.2,15.1,55.1
{http\://www.xplanung.de/xplangml/5/3}RP_Wasserschutz=epsg\:4326,5.7,47.2,15.1,55.1
{http\://www.xplanung.de/xplangml/5/3}RP_Wasserverkehr=epsg\:4326,5.7,47.2,15.1,55.1
{http\://www.xplanung.de/xplangml/5/3}RP_Wasserwirtschaft=epsg\:4326,5.7,47.2,15.1,55.1
{http\://www.xplanung.de/xplangml/5/3}RP_WohnenSiedlung=epsg\:4326,5.7,47.2,15.1,55.1
{http\://www.xplanung.de/xplangml/5/3}RP_ZentralerOrt=epsg\:4326,5.7,47.2,15.1,55.1
{http\://www.xplanung.de/xplangml/5/3}SO_Bauverbotszone=epsg\:4326,5.7,47.2,15.1,55.1
{http\://www.xplanung.de/xplangml/5/3}SO_Bereich=epsg\:4326,5.7,47.2,15.1,55.1
{http\://www.xplanung.de/xplangml/5/3}SO_Bodenschutzrecht=epsg\:4326,5.7,47.2,15.1,55.1
{http\://www.xplanung.de/xplangml/5/3}SO_Denkmalschutzrecht=epsg\:4326,5.7,47.2,15.1,55.1
{http\://www.xplanung.de/xplangml/5/3}SO_Flaechenobjekt=epsg\:4326,5.7,47.2,15.1,55.1
{http\://www.xplanung.de/xplangml/5/3}SO_Forstrecht=epsg\:4326,5.7,47.2,15.1,55.1
{http\://www.xplanung.de/xplangml/5/3}SO_Gebiet=epsg\:4326,5.7,47.2,15.1,55.1
{http\://www.xplanung.de/xplangml/5/3}SO_Gelaendemorphologie=epsg\:4326,5.7,47.2,15.1,55.1
{http\://www.xplanung.de/xplangml/5/3}SO_Geometrieobjekt=epsg\:4326,5.7,47.2,15.1,55.1
{http\://www.xplanung.de/xplangml/5/3}SO_Gewaesser=epsg\:4326,5.7,47.2,15.1,55.1
{http\://www.xplanung.de/xplangml/5/3}SO_Grenze=epsg\:4326,5.7,47.2,15.1,55.1
{http\://www.xplanung.de/xplangml/5/3}SO_Linienobjekt=epsg\:4326,5.7,47.2,15.1,55.1
{http\://www.xplanung.de/xplangml/5/3}SO_Luftverkehrsrecht=epsg\:4326,5.7,47.2,15.1,55.1
{http\://www.xplanung.de/xplangml/5/3}SO_Objekt=epsg\:4326,5.7,47.2,15.1,55.1
{http\://www.xplanung.de/xplangml/5/3}SO_Plan=epsg\:4326,5.7,47.2,15.1,55.1
{http\://www.xplanung.de/xplangml/5/3}SO_Punktobjekt=epsg\:4326,5.7,47.2,15.1,55.1
{http\://www.xplanung.de/xplangml/5/3}SO_Schienenverkehrsrecht=epsg\:4326,5.7,47.2,15.1,55.1
{http\://www.xplanung.de/xplangml/5/3}SO_SchutzgebietNaturschutzrecht=epsg\:4326,5.7,47.2,15.1,55.1
{http\://www.xplanung.de/xplangml/5/3}SO_SchutzgebietSonstigesRecht=epsg\:4326,5.7,47.2,15.1,55.1
{http\://www.xplanung.de/xplangml/5/3}SO_SchutzgebietWasserrecht=epsg\:4326,5.7,47.2,15.1,55.1
{http\://www.xplanung.de/xplangml/5/3}SO_SonstigesRecht=epsg\:4326,5.7,47.2,15.1,55.1
{http\://www.xplanung.de/xplangml/5/3}SO_Strassenverkehrsrecht=epsg\:4326,5.7,47.2,15.1,55.1
{http\://www.xplanung.de/xplangml/5/3}SO_TextAbschnitt=epsg\:4326,5.7,47.2,15.1,55.1
{http\://www.xplanung.de/xplangml/5/3}SO_Wasserrecht=epsg\:4326,5.7,47.2,15.1,55.1
{http\://www.xplanung.de/xplangml/5/3}XP_AbstraktesPraesentationsobjekt=epsg\:4326,5.7,47.2,15.1,55.1
{http\://www.xplanung.de/xplangml/5/3}XP_BegruendungAbschnitt=epsg\:4326,5.7,47.2,15.1,55.1
{http\://www.xplanung.de/xplangml/5/3}XP_Bereich=epsg\:4326,5.7,47.2,15.1,55.1
{http\://www.xplanung.de/xplangml/5/3}XP_FPO=epsg\:4326,5.7,47.2,15.1,55.1
{http\://www.xplanung.de/xplangml/5/3}XP_LPO=epsg\:4326,5.7,47.2,15.1,55.1
{http\://www.xplanung.de/xplangml/5/3}XP_LTO=epsg\:4326,5.7,47.2,15.1,55.1
{http\://www.xplanung.de/xplangml/5/3}XP_Nutzungsschablone=epsg\:4326,5.7,47.2,15.1,55.1
{http\://www.xplanung.de/xplangml/5/3}XP_Objekt=epsg\:4326,5.7,47.2,15.1,55.1
{http\://www.xplanung.de/xplangml/5/3}XP_PPO=epsg\:4326,5.7,47.2,15.1,55.1
{http\://www.xplanung.de/xplangml/5/3}XP_PTO=epsg\:4326,5.7,47.2,15.1,55.1
{http\://www.xplanung.de/xplangml/5/3}XP_Plan=epsg\:4326,5.7,47.2,15.1,55.1
{http\://www.xplanung.de/xplangml/5/3}XP_Praesentationsobjekt=epsg\:4326,5.7,47.2,15.1,55.1
{http\://www.xplanung.de/xplangml/5/3}XP_Rasterdarstellung=epsg\:4326,5.7,47.2,15.1,55.1
{http\://www.xplanung.de/xplangml/5/3}XP_TPO=epsg\:4326,5.7,47.2,15.1,55.1
{http\://www.xplanung.de/xplangml/5/3}XP_TextAbschnitt=epsg\:4326,5.7,47.2,15.1,55.1
{http\://www.xplanung.de/xplangml/5/3}XPlanAuszug=epsg\:4326,5.7,47.2,15.1,55.1
{http\://www.xplanung.de/xplangml/5/4}BP_AbgrabungsFlaeche=epsg\:4326,5.7,47.2,15.1,55.1
{http\://www.xplanung.de/xplangml/5/4}BP_AbstandsFlaeche=epsg\:4326,5.7,47.2,15.1,55.1
{http\://www.xplanung.de/xplangml/5/4}BP_AbstandsMass=epsg\:4326,5.7,47.2,15.1,55.1
{http\://www.xplanung.de/xplangml/5/4}BP_AbweichungVonBaugrenze=epsg\:4326,5.7,47.2,15.1,55.1
{http\://www.xplanung.de/xplangml/5/4}BP_AbweichungVonUeberbaubererGrundstuecksFlaeche=epsg\:4326,5.7,47.2,15.1,55.1
{http\://www.xplanung.de/xplangml/5/4}BP_AnpflanzungBindungErhaltung=epsg\:4326,5.7,47.2,15.1,55.1
{http\://www.xplanung.de/xplangml/5/4}BP_AufschuettungsFlaeche=epsg\:4326,5.7,47.2,15.1,55.1
{http\://www.xplanung.de/xplangml/5/4}BP_AusgleichsFlaeche=epsg\:4326,5.7,47.2,15.1,55.1
{http\://www.xplanung.de/xplangml/5/4}BP_AusgleichsMassnahme=epsg\:4326,5.7,47.2,15.1,55.1
{http\://www.xplanung.de/xplangml/5/4}BP_BauGrenze=epsg\:4326,5.7,47.2,15.1,55.1
{http\://www.xplanung.de/xplangml/5/4}BP_BauLinie=epsg\:4326,5.7,47.2,15.1,55.1
{http\://www.xplanung.de/xplangml/5/4}BP_BaugebietsTeilFlaeche=epsg\:4326,5.7,47.2,15.1,55.1
{http\://www.xplanung.de/xplangml/5/4}BP_Bereich=epsg\:4326,5.7,47.2,15.1,55.1
{http\://www.xplanung.de/xplangml/5/4}BP_BereichOhneEinAusfahrtLinie=epsg\:4326,5.7,47.2,15.1,55.1
{http\://www.xplanung.de/xplangml/5/4}BP_BesondererNutzungszweckFlaeche=epsg\:4326,5.7,47.2,15.1,55.1
{http\://www.xplanung.de/xplangml/5/4}BP_BodenschaetzeFlaeche=epsg\:4326,5.7,47.2,15.1,55.1
{http\://www.xplanung.de/xplangml/5/4}BP_EinfahrtPunkt=epsg\:4326,5.7,47.2,15.1,55.1
{http\://www.xplanung.de/xplangml/5/4}BP_EinfahrtsbereichLinie=epsg\:4326,5.7,47.2,15.1,55.1
{http\://www.xplanung.de/xplangml/5/4}BP_EingriffsBereich=epsg\:4326,5.7,47.2,15.1,55.1
{http\://www.xplanung.de/xplangml/5/4}BP_ErhaltungsBereichFlaeche=epsg\:4326,5.7,47.2,15.1,55.1
{http\://www.xplanung.de/xplangml/5/4}BP_FestsetzungNachLandesrecht=epsg\:4326,5.7,47.2,15.1,55.1
{http\://www.xplanung.de/xplangml/5/4}BP_FirstRichtungsLinie=epsg\:4326,5.7,47.2,15.1,55.1
{http\://www.xplanung.de/xplangml/5/4}BP_FlaecheOhneFestsetzung=epsg\:4326,5.7,47.2,15.1,55.1
{http\://www.xplanung.de/xplangml/5/4}BP_Flaechenobjekt=epsg\:4326,5.7,47.2,15.1,55.1
{http\://www.xplanung.de/xplangml/5/4}BP_Flaechenschlussobjekt=epsg\:4326,5.7,47.2,15.1,55.1
{http\://www.xplanung.de/xplangml/5/4}BP_FoerderungsFlaeche=epsg\:4326,5.7,47.2,15.1,55.1
{http\://www.xplanung.de/xplangml/5/4}BP_FreiFlaeche=epsg\:4326,5.7,47.2,15.1,55.1
{http\://www.xplanung.de/xplangml/5/4}BP_GebaeudeFlaeche=epsg\:4326,5.7,47.2,15.1,55.1
{http\://www.xplanung.de/xplangml/5/4}BP_GemeinbedarfsFlaeche=epsg\:4326,5.7,47.2,15.1,55.1
{http\://www.xplanung.de/xplangml/5/4}BP_GemeinschaftsanlagenFlaeche=epsg\:4326,5.7,47.2,15.1,55.1
{http\://www.xplanung.de/xplangml/5/4}BP_GemeinschaftsanlagenZuordnung=epsg\:4326,5.7,47.2,15.1,55.1
{http\://www.xplanung.de/xplangml/5/4}BP_GenerischesObjekt=epsg\:4326,5.7,47.2,15.1,55.1
{http\://www.xplanung.de/xplangml/5/4}BP_Geometrieobjekt=epsg\:4326,5.7,47.2,15.1,55.1
{http\://www.xplanung.de/xplangml/5/4}BP_GewaesserFlaeche=epsg\:4326,5.7,47.2,15.1,55.1
{http\://www.xplanung.de/xplangml/5/4}BP_GruenFlaeche=epsg\:4326,5.7,47.2,15.1,55.1
{http\://www.xplanung.de/xplangml/5/4}BP_HoehenMass=epsg\:4326,5.7,47.2,15.1,55.1
{http\://www.xplanung.de/xplangml/5/4}BP_Immissionsschutz=epsg\:4326,5.7,47.2,15.1,55.1
{http\://www.xplanung.de/xplangml/5/4}BP_KennzeichnungsFlaeche=epsg\:4326,5.7,47.2,15.1,55.1
{http\://www.xplanung.de/xplangml/5/4}BP_KleintierhaltungFlaeche=epsg\:4326,5.7,47.2,15.1,55.1
{http\://www.xplanung.de/xplangml/5/4}BP_Landwirtschaft=epsg\:4326,5.7,47.2,15.1,55.1
{http\://www.xplanung.de/xplangml/5/4}BP_LandwirtschaftsFlaeche=epsg\:4326,5.7,47.2,15.1,55.1
{http\://www.xplanung.de/xplangml/5/4}BP_Linienobjekt=epsg\:4326,5.7,47.2,15.1,55.1
{http\://www.xplanung.de/xplangml/5/4}BP_NebenanlagenAusschlussFlaeche=epsg\:4326,5.7,47.2,15.1,55.1
{http\://www.xplanung.de/xplangml/5/4}BP_NebenanlagenFlaeche=epsg\:4326,5.7,47.2,15.1,55.1
{http\://www.xplanung.de/xplangml/5/4}BP_NichtUeberbaubareGrundstuecksflaeche=epsg\:4326,5.7,47.2,15.1,55.1
{http\://www.xplanung.de/xplangml/5/4}BP_NutzungsartenGrenze=epsg\:4326,5.7,47.2,15.1,55.1
{http\://www.xplanung.de/xplangml/5/4}BP_Objekt=epsg\:4326,5.7,47.2,15.1,55.1
{http\://www.xplanung.de/xplangml/5/4}BP_PersGruppenBestimmteFlaeche=epsg\:4326,5.7,47.2,15.1,55.1
{http\://www.xplanung.de/xplangml/5/4}BP_Plan=epsg\:4326,5.7,47.2,15.1,55.1
{http\://www.xplanung.de/xplangml/5/4}BP_Punktobjekt=epsg\:4326,5.7,47.2,15.1,55.1
{http\://www.xplanung.de/xplangml/5/4}BP_RegelungVergnuegungsstaetten=epsg\:4326,5.7,47.2,15.1,55.1
{http\://www.xplanung.de/xplangml/5/4}BP_RekultivierungsFlaeche=epsg\:4326,5.7,47.2,15.1,55.1
{http\://www.xplanung.de/xplangml/5/4}BP_RichtungssektorGrenze=epsg\:4326,5.7,47.2,15.1,55.1
{http\://www.xplanung.de/xplangml/5/4}BP_SchutzPflegeEntwicklungsFlaeche=epsg\:4326,5.7,47.2,15.1,55.1
{http\://www.xplanung.de/xplangml/5/4}BP_SchutzPflegeEntwicklungsMassnahme=epsg\:4326,5.7,47.2,15.1,55.1
{http\://www.xplanung.de/xplangml/5/4}BP_Sichtflaeche=epsg\:4326,5.7,47.2,15.1,55.1
{http\://www.xplanung.de/xplangml/5/4}BP_SpezielleBauweise=epsg\:4326,5.7,47.2,15.1,55.1
{http\://www.xplanung.de/xplangml/5/4}BP_SpielSportanlagenFlaeche=epsg\:4326,5.7,47.2,15.1,55.1
{http\://www.xplanung.de/xplangml/5/4}BP_StrassenVerkehrsFlaeche=epsg\:4326,5.7,47.2,15.1,55.1
{http\://www.xplanung.de/xplangml/5/4}BP_StrassenbegrenzungsLinie=epsg\:4326,5.7,47.2,15.1,55.1
{http\://www.xplanung.de/xplangml/5/4}BP_Strassenkoerper=epsg\:4326,5.7,47.2,15.1,55.1
{http\://www.xplanung.de/xplangml/5/4}BP_TechnischeMassnahmenFlaeche=epsg\:4326,5.7,47.2,15.1,55.1
{http\://www.xplanung.de/xplangml/5/4}BP_TextAbschnitt=epsg\:4326,5.7,47.2,15.1,55.1
{http\://www.xplanung.de/xplangml/5/4}BP_TextlicheFestsetzungsFlaeche=epsg\:4326,5.7,47.2,15.1,55.1
{http\://www.xplanung.de/xplangml/5/4}BP_UeberbaubareGrundstuecksFlaeche=epsg\:4326,5.7,47.2,15.1,55.1
{http\://www.xplanung.de/xplangml/5/4}BP_Ueberlagerungsobjekt=epsg\:4326,5.7,47.2,15.1,55.1
{http\://www.xplanung.de/xplangml/5/4}BP_UnverbindlicheVormerkung=epsg\:4326,5.7,47.2,15.1,55.1
{http\://www.xplanung.de/xplangml/5/4}BP_VerEntsorgung=epsg\:4326,5.7,47.2,15.1,55.1
{http\://www.xplanung.de/xplangml/5/4}BP_Veraenderungssperre=epsg\:4326,5.7,47.2,15.1,55.1
{http\://www.xplanung.de/xplangml/5/4}BP_VerkehrsflaecheBesondererZweckbestimmung=epsg\:4326,5.7,47.2,15.1,55.1
{http\://www.xplanung.de/xplangml/5/4}BP_WaldFlaeche=epsg\:4326,5.7,47.2,15.1,55.1
{http\://www.xplanung.de/xplangml/5/4}BP_WasserwirtschaftsFlaeche=epsg\:4326,5.7,47.2,15.1,55.1
{http\://www.xplanung.de/xplangml/5/4}BP_Wegerecht=epsg\:4326,5.7,47.2,15.1,55.1
{http\://www.xplanung.de/xplangml/5/4}BP_WohngebaeudeFlaeche=epsg\:4326,5.7,47.2,15.1,55.1
{http\://www.xplanung.de/xplangml/5/4}BP_ZentralerVersorgungsbereich=epsg\:4326,5.7,47.2,15.1,55.1
{http\://www.xplanung.de/xplangml/5/4}BP_ZusatzkontingentLaerm=epsg\:4326,5.7,47.2,15.1,55.1
{http\://www.xplanung.de/xplangml/5/4}BP_ZusatzkontingentLaermFlaeche=epsg\:4326,5.7,47.2,15.1,55.1
{http\://www.xplanung.de/xplangml/5/4}FP_Abgrabung=epsg\:4326,5.7,47.2,15.1,55.1
{http\://www.xplanung.de/xplangml/5/4}FP_AnpassungKlimawandel=epsg\:4326,5.7,47.2,15.1,55.1
{http\://www.xplanung.de/xplangml/5/4}FP_Aufschuettung=epsg\:4326,5.7,47.2,15.1,55.1
{http\://www.xplanung.de/xplangml/5/4}FP_AusgleichsFlaeche=epsg\:4326,5.7,47.2,15.1,55.1
{http\://www.xplanung.de/xplangml/5/4}FP_BebauungsFlaeche=epsg\:4326,5.7,47.2,15.1,55.1
{http\://www.xplanung.de/xplangml/5/4}FP_Bereich=epsg\:4326,5.7,47.2,15.1,55.1
{http\://www.xplanung.de/xplangml/5/4}FP_Bodenschaetze=epsg\:4326,5.7,47.2,15.1,55.1
{http\://www.xplanung.de/xplangml/5/4}FP_DarstellungNachLandesrecht=epsg\:4326,5.7,47.2,15.1,55.1
{http\://www.xplanung.de/xplangml/5/4}FP_FlaecheOhneDarstellung=epsg\:4326,5.7,47.2,15.1,55.1
{http\://www.xplanung.de/xplangml/5/4}FP_Flaechenobjekt=epsg\:4326,5.7,47.2,15.1,55.1
{http\://www.xplanung.de/xplangml/5/4}FP_Flaechenschlussobjekt=epsg\:4326,5.7,47.2,15.1,55.1
{http\://www.xplanung.de/xplangml/5/4}FP_Gemeinbedarf=epsg\:4326,5.7,47.2,15.1,55.1
{http\://www.xplanung.de/xplangml/5/4}FP_GenerischesObjekt=epsg\:4326,5.7,47.2,15.1,55.1
{http\://www.xplanung.de/xplangml/5/4}FP_Geometrieobjekt=epsg\:4326,5.7,47.2,15.1,55.1
{http\://www.xplanung.de/xplangml/5/4}FP_Gewaesser=epsg\:4326,5.7,47.2,15.1,55.1
{http\://www.xplanung.de/xplangml/5/4}FP_Gruen=epsg\:4326,5.7,47.2,15.1,55.1
{http\://www.xplanung.de/xplangml/5/4}FP_KeineZentrAbwasserBeseitigungFlaeche=epsg\:4326,5.7,47.2,15.1,55.1
{http\://www.xplanung.de/xplangml/5/4}FP_Kennzeichnung=epsg\:4326,5.7,47.2,15.1,55.1
{http\://www.xplanung.de/xplangml/5/4}FP_Landwirtschaft=epsg\:4326,5.7,47.2,15.1,55.1
{http\://www.xplanung.de/xplangml/5/4}FP_LandwirtschaftsFlaeche=epsg\:4326,5.7,47.2,15.1,55.1
{http\://www.xplanung.de/xplangml/5/4}FP_Linienobjekt=epsg\:4326,5.7,47.2,15.1,55.1
{http\://www.xplanung.de/xplangml/5/4}FP_NutzungsbeschraenkungsFlaeche=epsg\:4326,5.7,47.2,15.1,55.1
{http\://www.xplanung.de/xplangml/5/4}FP_Objekt=epsg\:4326,5.7,47.2,15.1,55.1
{http\://www.xplanung.de/xplangml/5/4}FP_Plan=epsg\:4326,5.7,47.2,15.1,55.1
{http\://www.xplanung.de/xplangml/5/4}FP_PrivilegiertesVorhaben=epsg\:4326,5.7,47.2,15.1,55.1
{http\://www.xplanung.de/xplangml/5/4}FP_Punktobjekt=epsg\:4326,5.7,47.2,15.1,55.1
{http\://www.xplanung.de/xplangml/5/4}FP_SchutzPflegeEntwicklung=epsg\:4326,5.7,47.2,15.1,55.1
{http\://www.xplanung.de/xplangml/5/4}FP_SpielSportanlage=epsg\:4326,5.7,47.2,15.1,55.1
{http\://www.xplanung.de/xplangml/5/4}FP_Strassenverkehr=epsg\:4326,5.7,47.2,15.1,55.1
{http\://www.xplanung.de/xplangml/5/4}FP_TextAbschnitt=epsg\:4326,5.7,47.2,15.1,55.1
{http\://www.xplanung.de/xplangml/5/4}FP_TextlicheDarstellungsFlaeche=epsg\:4326,5.7,47.2,15.1,55.1
{http\://www.xplanung.de/xplangml/5/4}FP_Ueberlagerungsobjekt=epsg\:4326,5.7,47.2,15.1,55.1
{http\://www.xplanung.de/xplangml/5/4}FP_UnverbindlicheVormerkung=epsg\:4326,5.7,47.2,15.1,55.1
{http\://www.xplanung.de/xplangml/5/4}FP_VerEntsorgung=epsg\:4326,5.7,47.2,15.1,55.1
{http\://www.xplanung.de/xplangml/5/4}FP_VorbehalteFlaeche=epsg\:4326,5.7,47.2,15.1,55.1
{http\://www.xplanung.de/xplangml/5/4}FP_WaldFlaeche=epsg\:4326,5.7,47.2,15.1,55.1
{http\://www.xplanung.de/xplangml/5/4}FP_Wasserwirtschaft=epsg\:4326,5.7,47.2,15.1,55.1
{http\://www.xplanung.de/xplangml/5/4}FP_ZentralerVersorgungsbereich=epsg\:4326,5.7,47.2,15.1,55.1
{http\://www.xplanung.de/xplangml/5/4}LP_Abgrenzung=epsg\:4326,5.7,47.2,15.1,55.1
{http\://www.xplanung.de/xplangml/5/4}LP_AllgGruenflaeche=epsg\:4326,5.7,47.2,15.1,55.1
{http\://www.xplanung.de/xplangml/5/4}LP_AnpflanzungBindungErhaltung=epsg\:4326,5.7,47.2,15.1,55.1
{http\://www.xplanung.de/xplangml/5/4}LP_Ausgleich=epsg\:4326,5.7,47.2,15.1,55.1
{http\://www.xplanung.de/xplangml/5/4}LP_Bereich=epsg\:4326,5.7,47.2,15.1,55.1
{http\://www.xplanung.de/xplangml/5/4}LP_Biotopverbundflaeche=epsg\:4326,5.7,47.2,15.1,55.1
{http\://www.xplanung.de/xplangml/5/4}LP_Bodenschutzrecht=epsg\:4326,5.7,47.2,15.1,55.1
{http\://www.xplanung.de/xplangml/5/4}LP_ErholungFreizeit=epsg\:4326,5.7,47.2,15.1,55.1
{http\://www.xplanung.de/xplangml/5/4}LP_Flaechenobjekt=epsg\:4326,5.7,47.2,15.1,55.1
{http\://www.xplanung.de/xplangml/5/4}LP_Forstrecht=epsg\:4326,5.7,47.2,15.1,55.1
{http\://www.xplanung.de/xplangml/5/4}LP_GenerischesObjekt=epsg\:4326,5.7,47.2,15.1,55.1
{http\://www.xplanung.de/xplangml/5/4}LP_Geometrieobjekt=epsg\:4326,5.7,47.2,15.1,55.1
{http\://www.xplanung.de/xplangml/5/4}LP_Landschaftsbild=epsg\:4326,5.7,47.2,15.1,55.1
{http\://www.xplanung.de/xplangml/5/4}LP_Linienobjekt=epsg\:4326,5.7,47.2,15.1,55.1
{http\://www.xplanung.de/xplangml/5/4}LP_NutzungsAusschluss=epsg\:4326,5.7,47.2,15.1,55.1
{http\://www.xplanung.de/xplangml/5/4}LP_NutzungserfordernisRegelung=epsg\:4326,5.7,47.2,15.1,55.1
{http\://www.xplanung.de/xplangml/5/4}LP_Objekt=epsg\:4326,5.7,47.2,15.1,55.1
{http\://www.xplanung.de/xplangml/5/4}LP_Plan=epsg\:4326,5.7,47.2,15.1,55.1
{http\://www.xplanung.de/xplangml/5/4}LP_PlanerischeVertiefung=epsg\:4326,5.7,47.2,15.1,55.1
{http\://www.xplanung.de/xplangml/5/4}LP_Punktobjekt=epsg\:4326,5.7,47.2,15.1,55.1
{http\://www.xplanung.de/xplangml/5/4}LP_SchutzPflegeEntwicklung=epsg\:4326,5.7,47.2,15.1,55.1
{http\://www.xplanung.de/xplangml/5/4}LP_SchutzobjektInternatRecht=epsg\:4326,5.7,47.2,15.1,55.1
{http\://www.xplanung.de/xplangml/5/4}LP_SchutzobjektLandesrecht=epsg\:4326,5.7,47.2,15.1,55.1
{http\://www.xplanung.de/xplangml/5/4}LP_SonstigesRecht=epsg\:4326,5.7,47.2,15.1,55.1
{http\://www.xplanung.de/xplangml/5/4}LP_TextAbschnitt=epsg\:4326,5.7,47.2,15.1,55.1
{http\://www.xplanung.de/xplangml/5/4}LP_TextlicheFestsetzungsFlaeche=epsg\:4326,5.7,47.2,15.1,55.1
{http\://www.xplanung.de/xplangml/5/4}LP_WasserrechtGemeingebrEinschraenkungNaturschutz=epsg\:4326,5.7,47.2,15.1,55.1
{http\://www.xplanung.de/xplangml/5/4}LP_WasserrechtSchutzgebiet=epsg\:4326,5.7,47.2,15.1,55.1
{http\://www.xplanung.de/xplangml/5/4}LP_WasserrechtSonstige=epsg\:4326,5.7,47.2,15.1,55.1
{http\://www.xplanung.de/xplangml/5/4}LP_WasserrechtWirtschaftAbflussHochwSchutz=epsg\:4326,5.7,47.2,15.1,55.1
{http\://www.xplanung.de/xplangml/5/4}LP_ZuBegruenendeGrundstueckflaeche=epsg\:4326,5.7,47.2,15.1,55.1
{http\://www.xplanung.de/xplangml/5/4}LP_Zwischennutzung=epsg\:4326,5.7,47.2,15.1,55.1
{http\://www.xplanung.de/xplangml/5/4}RP_Achse=epsg\:4326,5.7,47.2,15.1,55.1
{http\://www.xplanung.de/xplangml/5/4}RP_Bereich=epsg\:4326,5.7,47.2,15.1,55.1
{http\://www.xplanung.de/xplangml/5/4}RP_Bodenschutz=epsg\:4326,5.7,47.2,15.1,55.1
{http\://www.xplanung.de/xplangml/5/4}RP_Einzelhandel=epsg\:4326,5.7,47.2,15.1,55.1
{http\://www.xplanung.de/xplangml/5/4}RP_Energieversorgung=epsg\:4326,5.7,47.2,15.1,55.1
{http\://www.xplanung.de/xplangml/5/4}RP_Entsorgung=epsg\:4326,5.7,47.2,15.1,55.1
{http\://www.xplanung.de/xplangml/5/4}RP_Erholung=epsg\:4326,5.7,47.2,15.1,55.1
{http\://www.xplanung.de/xplangml/5/4}RP_ErneuerbareEnergie=epsg\:4326,5.7,47.2,15.1,55.1
{http\://www.xplanung.de/xplangml/5/4}RP_Forstwirtschaft=epsg\:4326,5.7,47.2,15.1,55.1
{http\://www.xplanung.de/xplangml/5/4}RP_Freiraum=epsg\:4326,5.7,47.2,15.1,55.1
{http\://www.xplanung.de/xplangml/5/4}RP_Funktionszuweisung=epsg\:4326,5.7,47.2,15.1,55.1
{http\://www.xplanung.de/xplangml/5/4}RP_GenerischesObjekt=epsg\:4326,5.7,47.2,15.1,55.1
{http\://www.xplanung.de/xplangml/5/4}RP_Geometrieobjekt=epsg\:4326,5.7,47.2,15.1,55.1
{http\://www.xplanung.de/xplangml/5/4}RP_Gewaesser=epsg\:4326,5.7,47.2,15.1,55.1
{http\://www.xplanung.de/xplangml/5/4}RP_Grenze=epsg\:4326,5.7,47.2,15.1,55.1
{http\://www.xplanung.de/xplangml/5/4}RP_GruenzugGruenzaesur=epsg\:4326,5.7,47.2,15.1,55.1
{http\://www.xplanung.de/xplangml/5/4}RP_Hochwasserschutz=epsg\:4326,5.7,47.2,15.1,55.1
{http\://www.xplanung.de/xplangml/5/4}RP_IndustrieGewerbe=epsg\:4326,5.7,47.2,15.1,55.1
{http\://www.xplanung.de/xplangml/5/4}RP_Klimaschutz=epsg\:4326,5.7,47.2,15.1,55.1
{http\://www.xplanung.de/xplangml/5/4}RP_Kommunikation=epsg\:4326,5.7,47.2,15.1,55.1
{http\://www.xplanung.de/xplangml/5/4}RP_Kulturlandschaft=epsg\:4326,5.7,47.2,15.1,55.1
{http\://www.xplanung.de/xplangml/5/4}RP_LaermschutzBauschutz=epsg\:4326,5.7,47.2,15.1,55.1
{http\://www.xplanung.de/xplangml/5/4}RP_Landwirtschaft=epsg\:4326,5.7,47.2,15.1,55.1
{http\://www.xplanung.de/xplangml/5/4}RP_Legendenobjekt=epsg\:4326,5.7,47.2,15.1,55.1
{http\://www.xplanung.de/xplangml/5/4}RP_Luftverkehr=epsg\:4326,5.7,47.2,15.1,55.1
{http\://www.xplanung.de/xplangml/5/4}RP_NaturLandschaft=epsg\:4326,5.7,47.2,15.1,55.1
{http\://www.xplanung.de/xplangml/5/4}RP_NaturschutzrechtlichesSchutzgebiet=epsg\:4326,5.7,47.2,15.1,55.1
{http\://www.xplanung.de/xplangml/5/4}RP_Objekt=epsg\:4326,5.7,47.2,15.1,55.1
{http\://www.xplanung.de/xplangml/5/4}RP_Plan=epsg\:4326,5.7,47.2,15.1,55.1
{http\://www.xplanung.de/xplangml/5/4}RP_Planungsraum=epsg\:4326,5.7,47.2,15.1,55.1
{http\://www.xplanung.de/xplangml/5/4}RP_RadwegWanderweg=epsg\:4326,5.7,47.2,15.1,55.1
{http\://www.xplanung.de/xplangml/5/4}RP_Raumkategorie=epsg\:4326,5.7,47.2,15.1,55.1
{http\://www.xplanung.de/xplangml/5/4}RP_Rohstoff=epsg\:4326,5.7,47.2,15.1,55.1
{http\://www.xplanung.de/xplangml/5/4}RP_Schienenverkehr=epsg\:4326,5.7,47.2,15.1,55.1
{http\://www.xplanung.de/xplangml/5/4}RP_Siedlung=epsg\:4326,5.7,47.2,15.1,55.1
{http\://www.xplanung.de/xplangml/5/4}RP_SonstVerkehr=epsg\:4326,5.7,47.2,15.1,55.1
{http\://www.xplanung.de/xplangml/5/4}RP_SonstigeInfrastruktur=epsg\:4326,5.7,47.2,15.1,55.1
{http\://www.xplanung.de/xplangml/5/4}RP_SonstigerFreiraumschutz=epsg\:4326,5.7,47.2,15.1,55.1
{http\://www.xplanung.de/xplangml/5/4}RP_SonstigerSiedlungsbereich=epsg\:4326,5.7,47.2,15.1,55.1
{http\://www.xplanung.de/xplangml/5/4}RP_SozialeInfrastruktur=epsg\:4326,5.7,47.2,15.1,55.1
{http\://www.xplanung.de/xplangml/5/4}RP_Sperrgebiet=epsg\:4326,5.7,47.2,15.1,55.1
{http\://www.xplanung.de/xplangml/5/4}RP_Sportanlage=epsg\:4326,5.7,47.2,15.1,55.1
{http\://www.xplanung.de/xplangml/5/4}RP_Strassenverkehr=epsg\:4326,5.7,47.2,15.1,55.1
{http\://www.xplanung.de/xplangml/5/4}RP_TextAbschnitt=epsg\:4326,5.7,47.2,15.1,55.1
{http\://www.xplanung.de/xplangml/5/4}RP_Verkehr=epsg\:4326,5.7,47.2,15.1,55.1
{http\://www.xplanung.de/xplangml/5/4}RP_Wasserschutz=epsg\:4326,5.7,47.2,15.1,55.1
{http\://www.xplanung.de/xplangml/5/4}RP_Wasserverkehr=epsg\:4326,5.7,47.2,15.1,55.1
{http\://www.xplanung.de/xplangml/5/4}RP_Wasserwirtschaft=epsg\:4326,5.7,47.2,15.1,55.1
{http\://www.xplanung.de/xplangml/5/4}RP_WohnenSiedlung=epsg\:4326,5.7,47.2,15.1,55.1
{http\://www.xplanung.de/xplangml/5/4}RP_ZentralerOrt=epsg\:4326,5.7,47.2,15.1,55.1
{http\://www.xplanung.de/xplangml/5/4}SO_Bauverbotszone=epsg\:4326,5.7,47.2,15.1,55.1
{http\://www.xplanung.de/xplangml/5/4}SO_Bereich=epsg\:4326,5.7,47.2,15.1,55.1
{http\://www.xplanung.de/xplangml/5/4}SO_Bodenschutzrecht=epsg\:4326,5.7,47.2,15.1,55.1
{http\://www.xplanung.de/xplangml/5/4}SO_Denkmalschutzrecht=epsg\:4326,5.7,47.2,15.1,55.1
{http\://www.xplanung.de/xplangml/5/4}SO_Flaechenobjekt=epsg\:4326,5.7,47.2,15.1,55.1
{http\://www.xplanung.de/xplangml/5/4}SO_Forstrecht=epsg\:4326,5.7,47.2,15.1,55.1
{http\://www.xplanung.de/xplangml/5/4}SO_Gebiet=epsg\:4326,5.7,47.2,15.1,55.1
{http\://www.xplanung.de/xplangml/5/4}SO_Gelaendemorphologie=epsg\:4326,5.7,47.2,15.1,55.1
{http\://www.xplanung.de/xplangml/5/4}SO_Geometrieobjekt=epsg\:4326,5.7,47.2,15.1,55.1
{http\://www.xplanung.de/xplangml/5/4}SO_Gewaesser=epsg\:4326,5.7,47.2,15.1,55.1
{http\://www.xplanung.de/xplangml/5/4}SO_Grenze=epsg\:4326,5.7,47.2,15.1,55.1
{http\://www.xplanung.de/xplangml/5/4}SO_Linienobjekt=epsg\:4326,5.7,47.2,15.1,55.1
{http\://www.xplanung.de/xplangml/5/4}SO_Luftverkehrsrecht=epsg\:4326,5.7,47.2,15.1,55.1
{http\://www.xplanung.de/xplangml/5/4}SO_Objekt=epsg\:4326,5.7,47.2,15.1,55.1
{http\://www.xplanung.de/xplangml/5/4}SO_Plan=epsg\:4326,5.7,47.2,15.1,55.1
{http\://www.xplanung.de/xplangml/5/4}SO_Punktobjekt=epsg\:4326,5.7,47.2,15.1,55.1
{http\://www.xplanung.de/xplangml/5/4}SO_Schienenverkehrsrecht=epsg\:4326,5.7,47.2,15.1,55.1
{http\://www.xplanung.de/xplangml/5/4}SO_SchutzgebietNaturschutzrecht=epsg\:4326,5.7,47.2,15.1,55.1
{http\://www.xplanung.de/xplangml/5/4}SO_SchutzgebietSonstigesRecht=epsg\:4326,5.7,47.2,15.1,55.1
{http\://www.xplanung.de/xplangml/5/4}SO_SchutzgebietWasserrecht=epsg\:4326,5.7,47.2,15.1,55.1
{http\://www.xplanung.de/xplangml/5/4}SO_SonstigesRecht=epsg\:4326,5.7,47.2,15.1,55.1
{http\://www.xplanung.de/xplangml/5/4}SO_Strassenverkehrsrecht=epsg\:4326,5.7,47.2,15.1,55.1
{http\://www.xplanung.de/xplangml/5/4}SO_TextAbschnitt=epsg\:4326,5.7,47.2,15.1,55.1
{http\://www.xplanung.de/xplangml/5/4}SO_Wasserrecht=epsg\:4326,5.7,47.2,15.1,55.1
{http\://www.xplanung.de/xplangml/5/4}XP_AbstraktesPraesentationsobjekt=epsg\:4326,5.7,47.2,15.1,55.1
{http\://www.xplanung.de/xplangml/5/4}XP_BegruendungAbschnitt=epsg\:4326,5.7,47.2,15.1,55.1
{http\://www.xplanung.de/xplangml/5/4}XP_Bereich=epsg\:4326,5.7,47.2,15.1,55.1
{http\://www.xplanung.de/xplangml/5/4}XP_FPO=epsg\:4326,5.7,47.2,15.1,55.1
{http\://www.xplanung.de/xplangml/5/4}XP_LPO=epsg\:4326,5.7,47.2,15.1,55.1
{http\://www.xplanung.de/xplangml/5/4}XP_LTO=epsg\:4326,5.7,47.2,15.1,55.1
{http\://www.xplanung.de/xplangml/5/4}XP_Nutzungsschablone=epsg\:4326,5.7,47.2,15.1,55.1
{http\://www.xplanung.de/xplangml/5/4}XP_Objekt=epsg\:4326,5.7,47.2,15.1,55.1
{http\://www.xplanung.de/xplangml/5/4}XP_PPO=epsg\:4326,5.7,47.2,15.1,55.1
{http\://www.xplanung.de/xplangml/5/4}XP_PTO=epsg\:4326,5.7,47.2,15.1,55.1
{http\://www.xplanung.de/xplangml/5/4}XP_Plan=epsg\:4326,5.7,47.2,15.1,55.1
{http\://www.xplanung.de/xplangml/5/4}XP_Praesentationsobjekt=epsg\:4326,5.7,47.2,15.1,55.1
{http\://www.xplanung.de/xplangml/5/4}XP_Rasterdarstellung=epsg\:4326,5.7,47.2,15.1,55.1
{http\://www.xplanung.de/xplangml/5/4}XP_TPO=epsg\:4326,5.7,47.2,15.1,55.1
{http\://www.xplanung.de/xplangml/5/4}XP_TextAbschnitt=epsg\:4326,5.7,47.2,15.1,55.1
{http\://www.xplanung.de/xplangml/5/4}XPlanAuszug=epsg\:4326,5.7,47.2,15.1,55.1
{http\://www.xplanung.de/xplangml/6/0}BP_AbgrabungsFlaeche=epsg\:4326,5.7,47.2,15.1,55.1
{http\://www.xplanung.de/xplangml/6/0}BP_AbstandsFlaeche=epsg\:4326,5.7,47.2,15.1,55.1
{http\://www.xplanung.de/xplangml/6/0}BP_AbstandsMass=epsg\:4326,5.7,47.2,15.1,55.1
{http\://www.xplanung.de/xplangml/6/0}BP_AbweichungVonBaugrenze=epsg\:4326,5.7,47.2,15.1,55.1
{http\://www.xplanung.de/xplangml/6/0}BP_AbweichungVonUeberbaubarerGrundstuecksFlaeche=epsg\:4326,5.7,47.2,15.1,55.1
{http\://www.xplanung.de/xplangml/6/0}BP_AnpflanzungBindungErhaltung=epsg\:4326,5.7,47.2,15.1,55.1
{http\://www.xplanung.de/xplangml/6/0}BP_AufschuettungsFlaeche=epsg\:4326,5.7,47.2,15.1,55.1
{http\://www.xplanung.de/xplangml/6/0}BP_AusgleichsFlaeche=epsg\:4326,5.7,47.2,15.1,55.1
{http\://www.xplanung.de/xplangml/6/0}BP_AusgleichsMassnahme=epsg\:4326,5.7,47.2,15.1,55.1
{http\://www.xplanung.de/xplangml/6/0}BP_BauGrenze=epsg\:4326,5.7,47.2,15.1,55.1
{http\://www.xplanung.de/xplangml/6/0}BP_BauLinie=epsg\:4326,5.7,47.2,15.1,55.1
{http\://www.xplanung.de/xplangml/6/0}BP_BaugebietsTeilFlaeche=epsg\:4326,5.7,47.2,15.1,55.1
{http\://www.xplanung.de/xplangml/6/0}BP_Bereich=epsg\:4326,5.7,47.2,15.1,55.1
{http\://www.xplanung.de/xplangml/6/0}BP_BereichOhneEinAusfahrtLinie=epsg\:4326,5.7,47.2,15.1,55.1
{http\://www.xplanung.de/xplangml/6/0}BP_BesondererNutzungszweckFlaeche=epsg\:4326,5.7,47.2,15.1,55.1
{http\://www.xplanung.de/xplangml/6/0}BP_EinfahrtPunkt=epsg\:4326,5.7,47.2,15.1,55.1
{http\://www.xplanung.de/xplangml/6/0}BP_EinfahrtsbereichLinie=epsg\:4326,5.7,47.2,15.1,55.1
{http\://www.xplanung.de/xplangml/6/0}BP_EingriffsBereich=epsg\:4326,5.7,47.2,15.1,55.1
{http\://www.xplanung.de/xplangml/6/0}BP_FestsetzungNachLandesrecht=epsg\:4326,5.7,47.2,15.1,55.1
{http\://www.xplanung.de/xplangml/6/0}BP_FlaecheOhneFestsetzung=epsg\:4326,5.7,47.2,15.1,55.1
{http\://www.xplanung.de/xplangml/6/0}BP_Flaechenobjekt=epsg\:4326,5.7,47.2,15.1,55.1
{http\://www.xplanung.de/xplangml/6/0}BP_Flaechenschlussobjekt=epsg\:4326,5.7,47.2,15.1,55.1
{http\://www.xplanung.de/xplangml/6/0}BP_FoerderungsFlaeche=epsg\:4326,5.7,47.2,15.1,55.1
{http\://www.xplanung.de/xplangml/6/0}BP_FreiFlaeche=epsg\:4326,5.7,47.2,15.1,55.1
{http\://www.xplanung.de/xplangml/6/0}BP_GebaeudeFlaeche=epsg\:4326,5.7,47.2,15.1,55.1
{http\://www.xplanung.de/xplangml/6/0}BP_GebaeudeStellung=epsg\:4326,5.7,47.2,15.1,55.1
{http\://www.xplanung.de/xplangml/6/0}BP_GemeinbedarfsFlaeche=epsg\:4326,5.7,47.2,15.1,55.1
{http\://www.xplanung.de/xplangml/6/0}BP_GemeinschaftsanlagenFlaeche=epsg\:4326,5.7,47.2,15.1,55.1
{http\://www.xplanung.de/xplangml/6/0}BP_GemeinschaftsanlagenZuordnung=epsg\:4326,5.7,47.2,15.1,55.1
{http\://www.xplanung.de/xplangml/6/0}BP_GenerischesObjekt=epsg\:4326,5.7,47.2,15.1,55.1
{http\://www.xplanung.de/xplangml/6/0}BP_Geometrieobjekt=epsg\:4326,5.7,47.2,15.1,55.1
{http\://www.xplanung.de/xplangml/6/0}BP_GruenFlaeche=epsg\:4326,5.7,47.2,15.1,55.1
{http\://www.xplanung.de/xplangml/6/0}BP_HoehenMass=epsg\:4326,5.7,47.2,15.1,55.1
{http\://www.xplanung.de/xplangml/6/0}BP_Immissionsschutz=epsg\:4326,5.7,47.2,15.1,55.1
{http\://www.xplanung.de/xplangml/6/0}BP_KennzeichnungsFlaeche=epsg\:4326,5.7,47.2,15.1,55.1
{http\://www.xplanung.de/xplangml/6/0}BP_KleintierhaltungFlaeche=epsg\:4326,5.7,47.2,15.1,55.1
{http\://www.xplanung.de/xplangml/6/0}BP_LandwirtschaftsFlaeche=epsg\:4326,5.7,47.2,15.1,55.1
{http\://www.xplanung.de/xplangml/6/0}BP_Linienobjekt=epsg\:4326,5.7,47.2,15.1,55.1
{http\://www.xplanung.de/xplangml/6/0}BP_NebenanlagenAusschlussFlaeche=epsg\:4326,5.7,47.2,15.1,55.1
{http\://www.xplanung.de/xplangml/6/0}BP_NebenanlagenFlaeche=epsg\:4326,5.7,47.2,15.1,55.1
{http\://www.xplanung.de/xplangml/6/0}BP_NichtUeberbaubareGrundstuecksflaeche=epsg\:4326,5.7,47.2,15.1,55.1
{http\://www.xplanung.de/xplangml/6/0}BP_NutzungsartenGrenze=epsg\:4326,5.7,47.2,15.1,55.1
{http\://www.xplanung.de/xplangml/6/0}BP_Objekt=epsg\:4326,5.7,47.2,15.1,55.1
{http\://www.xplanung.de/xplangml/6/0}BP_PersGruppenBestimmteFlaeche=epsg\:4326,5.7,47.2,15.1,55.1
{http\://www.xplanung.de/xplangml/6/0}BP_Plan=epsg\:4326,5.7,47.2,15.1,55.1
{http\://www.xplanung.de/xplangml/6/0}BP_Punktobjekt=epsg\:4326,5.7,47.2,15.1,55.1
{http\://www.xplanung.de/xplangml/6/0}BP_RegelungVergnuegungsstaetten=epsg\:4326,5.7,47.2,15.1,55.1
{http\://www.xplanung.de/xplangml/6/0}BP_RichtungssektorGrenze=epsg\:4326,5.7,47.2,15.1,55.1
{http\://www.xplanung.de/xplangml/6/0}BP_SchutzPflegeEntwicklungsFlaeche=epsg\:4326,5.7,47.2,15.1,55.1
{http\://www.xplanung.de/xplangml/6/0}BP_SchutzPflegeEntwicklungsMassnahme=epsg\:4326,5.7,47.2,15.1,55.1
{http\://www.xplanung.de/xplangml/6/0}BP_SpezielleBauweise=epsg\:4326,5.7,47.2,15.1,55.1
{http\://www.xplanung.de/xplangml/6/0}BP_SpielSportanlagenFlaeche=epsg\:4326,5.7,47.2,15.1,55.1
{http\://www.xplanung.de/xplangml/6/0}BP_StrassenbegrenzungsLinie=epsg\:4326,5.7,47.2,15.1,55.1
{http\://www.xplanung.de/xplangml/6/0}BP_Strassenkoerper=epsg\:4326,5.7,47.2,15.1,55.1
{http\://www.xplanung.de/xplangml/6/0}BP_TechnischeMassnahmenFlaeche=epsg\:4326,5.7,47.2,15.1,55.1
{http\://www.xplanung.de/xplangml/6/0}BP_TextAbschnittFlaeche=epsg\:4326,5.7,47.2,15.1,55.1
{http\://www.xplanung.de/xplangml/6/0}BP_UeberbaubareGrundstuecksFlaeche=epsg\:4326,5.7,47.2,15.1,55.1
{http\://www.xplanung.de/xplangml/6/0}BP_Ueberlagerungsobjekt=epsg\:4326,5.7,47.2,15.1,55.1
{http\://www.xplanung.de/xplangml/6/0}BP_UnverbindlicheVormerkung=epsg\:4326,5.7,47.2,15.1,55.1
{http\://www.xplanung.de/xplangml/6/0}BP_VerEntsorgung=epsg\:4326,5.7,47.2,15.1,55.1
{http\://www.xplanung.de/xplangml/6/0}BP_Veraenderungssperre=epsg\:4326,5.7,47.2,15.1,55.1
{http\://www.xplanung.de/xplangml/6/0}BP_WaldFlaeche=epsg\:4326,5.7,47.2,15.1,55.1
{http\://www.xplanung.de/xplangml/6/0}BP_Wegerecht=epsg\:4326,5.7,47.2,15.1,55.1
{http\://www.xplanung.de/xplangml/6/0}BP_WohngebaeudeFlaeche=epsg\:4326,5.7,47.2,15.1,55.1
{http\://www.xplanung.de/xplangml/6/0}BP_ZentralerVersorgungsbereich=epsg\:4326,5.7,47.2,15.1,55.1
{http\://www.xplanung.de/xplangml/6/0}BP_ZusatzkontingentLaerm=epsg\:4326,5.7,47.2,15.1,55.1
{http\://www.xplanung.de/xplangml/6/0}BP_ZusatzkontingentLaermFlaeche=epsg\:4326,5.7,47.2,15.1,55.1
{http\://www.xplanung.de/xplangml/6/0}FP_Abgrabung=epsg\:4326,5.7,47.2,15.1,55.1
{http\://www.xplanung.de/xplangml/6/0}FP_AnpassungKlimawandel=epsg\:4326,5.7,47.2,15.1,55.1
{http\://www.xplanung.de/xplangml/6/0}FP_Aufschuettung=epsg\:4326,5.7,47.2,15.1,55.1
{http\://www.xplanung.de/xplangml/6/0}FP_AusgleichsFlaeche=epsg\:4326,5.7,47.2,15.1,55.1
{http\://www.xplanung.de/xplangml/6/0}FP_BebauungsFlaeche=epsg\:4326,5.7,47.2,15.1,55.1
{http\://www.xplanung.de/xplangml/6/0}FP_Bereich=epsg\:4326,5.7,47.2,15.1,55.1
{http\://www.xplanung.de/xplangml/6/0}FP_DarstellungNachLandesrecht=epsg\:4326,5.7,47.2,15.1,55.1
{http\://www.xplanung.de/xplangml/6/0}FP_FlaecheOhneDarstellung=epsg\:4326,5.7,47.2,15.1,55.1
{http\://www.xplanung.de/xplangml/6/0}FP_Flaechenobjekt=epsg\:4326,5.7,47.2,15.1,55.1
{http\://www.xplanung.de/xplangml/6/0}FP_Flaechenschlussobjekt=epsg\:4326,5.7,47.2,15.1,55.1
{http\://www.xplanung.de/xplangml/6/0}FP_Gemeinbedarf=epsg\:4326,5.7,47.2,15.1,55.1
{http\://www.xplanung.de/xplangml/6/0}FP_GenerischesObjekt=epsg\:4326,5.7,47.2,15.1,55.1
{http\://www.xplanung.de/xplangml/6/0}FP_Geometrieobjekt=epsg\:4326,5.7,47.2,15.1,55.1
{http\://www.xplanung.de/xplangml/6/0}FP_Gruen=epsg\:4326,5.7,47.2,15.1,55.1
{http\://www.xplanung.de/xplangml/6/0}FP_KeineZentrAbwasserBeseitigungFlaeche=epsg\:4326,5.7,47.2,15.1,55.1
{http\://www.xplanung.de/xplangml/6/0}FP_Kennzeichnung=epsg\:4326,5.7,47.2,15.1,55.1
{http\://www.xplanung.de/xplangml/6/0}FP_Landwirtschaft=epsg\:4326,5.7,47.2,15.1,55.1
{http\://www.xplanung.de/xplangml/6/0}FP_Linienobjekt=epsg\:4326,5.7,47.2,15.1,55.1
{http\://www.xplanung.de/xplangml/6/0}FP_Nutzungsbeschraenkung=epsg\:4326,5.7,47.2,15.1,55.1
{http\://www.xplanung.de/xplangml/6/0}FP_Objekt=epsg\:4326,5.7,47.2,15.1,55.1
{http\://www.xplanung.de/xplangml/6/0}FP_Plan=epsg\:4326,5.7,47.2,15.1,55.1
{http\://www.xplanung.de/xplangml/6/0}FP_PrivilegiertesVorhaben=epsg\:4326,5.7,47.2,15.1,55.1
{http\://www.xplanung.de/xplangml/6/0}FP_Punktobjekt=epsg\:4326,5.7,47.2,15.1,55.1
{http\://www.xplanung.de/xplangml/6/0}FP_SchutzPflegeEntwicklung=epsg\:4326,5.7,47.2,15.1,55.1
{http\://www.xplanung.de/xplangml/6/0}FP_SpielSportanlage=epsg\:4326,5.7,47.2,15.1,55.1
{http\://www.xplanung.de/xplangml/6/0}FP_TextAbschnittFlaeche=epsg\:4326,5.7,47.2,15.1,55.1
{http\://www.xplanung.de/xplangml/6/0}FP_Ueberlagerungsobjekt=epsg\:4326,5.7,47.2,15.1,55.1
{http\://www.xplanung.de/xplangml/6/0}FP_UnverbindlicheVormerkung=epsg\:4326,5.7,47.2,15.1,55.1
{http\://www.xplanung.de/xplangml/6/0}FP_VerEntsorgung=epsg\:4326,5.7,47.2,15.1,55.1
{http\://www.xplanung.de/xplangml/6/0}FP_VorbehalteFlaeche=epsg\:4326,5.7,47.2,15.1,55.1
{http\://www.xplanung.de/xplangml/6/0}FP_WaldFlaeche=epsg\:4326,5.7,47.2,15.1,55.1
{http\://www.xplanung.de/xplangml/6/0}FP_ZentralerVersorgungsbereich=epsg\:4326,5.7,47.2,15.1,55.1
{http\://www.xplanung.de/xplangml/6/0}LP_Bereich=epsg\:4326,5.7,47.2,15.1,55.1
{http\://www.xplanung.de/xplangml/6/0}LP_BiotopverbundBiotopvernetzung=epsg\:4326,5.7,47.2,15.1,55.1
{http\://www.xplanung.de/xplangml/6/0}LP_Eingriffsregelung=epsg\:4326,5.7,47.2,15.1,55.1
{http\://www.xplanung.de/xplangml/6/0}LP_GenerischesObjekt=epsg\:4326,5.7,47.2,15.1,55.1
{http\://www.xplanung.de/xplangml/6/0}LP_Geometrieobjekt=epsg\:4326,5.7,47.2,15.1,55.1
{http\://www.xplanung.de/xplangml/6/0}LP_Objekt=epsg\:4326,5.7,47.2,15.1,55.1
{http\://www.xplanung.de/xplangml/6/0}LP_Plan=epsg\:4326,5.7,47.2,15.1,55.1
{http\://www.xplanung.de/xplangml/6/0}LP_SchutzBestimmterTeileVonNaturUndLandschaft=epsg\:4326,5.7,47.2,15.1,55.1
{http\://www.xplanung.de/xplangml/6/0}LP_TextAbschnittObjekt=epsg\:4326,5.7,47.2,15.1,55.1
{http\://www.xplanung.de/xplangml/6/0}LP_ZieleErfordernisseMassnahmen=epsg\:4326,5.7,47.2,15.1,55.1
{http\://www.xplanung.de/xplangml/6/0}RP_Achse=epsg\:4326,5.7,47.2,15.1,55.1
{http\://www.xplanung.de/xplangml/6/0}RP_Bereich=epsg\:4326,5.7,47.2,15.1,55.1
{http\://www.xplanung.de/xplangml/6/0}RP_Bodenschutz=epsg\:4326,5.7,47.2,15.1,55.1
{http\://www.xplanung.de/xplangml/6/0}RP_Einzelhandel=epsg\:4326,5.7,47.2,15.1,55.1
{http\://www.xplanung.de/xplangml/6/0}RP_Energieversorgung=epsg\:4326,5.7,47.2,15.1,55.1
{http\://www.xplanung.de/xplangml/6/0}RP_Entsorgung=epsg\:4326,5.7,47.2,15.1,55.1
{http\://www.xplanung.de/xplangml/6/0}RP_Erholung=epsg\:4326,5.7,47.2,15.1,55.1
{http\://www.xplanung.de/xplangml/6/0}RP_ErneuerbareEnergie=epsg\:4326,5.7,47.2,15.1,55.1
{http\://www.xplanung.de/xplangml/6/0}RP_Forstwirtschaft=epsg\:4326,5.7,47.2,15.1,55.1
{http\://www.xplanung.de/xplangml/6/0}RP_Freiraum=epsg\:4326,5.7,47.2,15.1,55.1
{http\://www.xplanung.de/xplangml/6/0}RP_Funktionszuweisung=epsg\:4326,5.7,47.2,15.1,55.1
{http\://www.xplanung.de/xplangml/6/0}RP_GenerischesObjekt=epsg\:4326,5.7,47.2,15.1,55.1
{http\://www.xplanung.de/xplangml/6/0}RP_Geometrieobjekt=epsg\:4326,5.7,47.2,15.1,55.1
{http\://www.xplanung.de/xplangml/6/0}RP_Gewaesser=epsg\:4326,5.7,47.2,15.1,55.1
{http\://www.xplanung.de/xplangml/6/0}RP_Grenze=epsg\:4326,5.7,47.2,15.1,55.1
{http\://www.xplanung.de/xplangml/6/0}RP_GruenzugGruenzaesur=epsg\:4326,5.7,47.2,15.1,55.1
{http\://www.xplanung.de/xplangml/6/0}RP_Hochwasserschutz=epsg\:4326,5.7,47.2,15.1,55.1
{http\://www.xplanung.de/xplangml/6/0}RP_IndustrieGewerbe=epsg\:4326,5.7,47.2,15.1,55.1
{http\://www.xplanung.de/xplangml/6/0}RP_Klimaschutz=epsg\:4326,5.7,47.2,15.1,55.1
{http\://www.xplanung.de/xplangml/6/0}RP_Kommunikation=epsg\:4326,5.7,47.2,15.1,55.1
{http\://www.xplanung.de/xplangml/6/0}RP_Kulturlandschaft=epsg\:4326,5.7,47.2,15.1,55.1
{http\://www.xplanung.de/xplangml/6/0}RP_LaermschutzBauschutz=epsg\:4326,5.7,47.2,15.1,55.1
{http\://www.xplanung.de/xplangml/6/0}RP_Landwirtschaft=epsg\:4326,5.7,47.2,15.1,55.1
{http\://www.xplanung.de/xplangml/6/0}RP_Luftverkehr=epsg\:4326,5.7,47.2,15.1,55.1
{http\://www.xplanung.de/xplangml/6/0}RP_NaturLandschaft=epsg\:4326,5.7,47.2,15.1,55.1
{http\://www.xplanung.de/xplangml/6/0}RP_NaturschutzrechtlichesSchutzgebiet=epsg\:4326,5.7,47.2,15.1,55.1
{http\://www.xplanung.de/xplangml/6/0}RP_Objekt=epsg\:4326,5.7,47.2,15.1,55.1
{http\://www.xplanung.de/xplangml/6/0}RP_Plan=epsg\:4326,5.7,47.2,15.1,55.1
{http\://www.xplanung.de/xplangml/6/0}RP_Planungsraum=epsg\:4326,5.7,47.2,15.1,55.1
{http\://www.xplanung.de/xplangml/6/0}RP_RadwegWanderweg=epsg\:4326,5.7,47.2,15.1,55.1
{http\://www.xplanung.de/xplangml/6/0}RP_Raumkategorie=epsg\:4326,5.7,47.2,15.1,55.1
{http\://www.xplanung.de/xplangml/6/0}RP_Rohstoff=epsg\:4326,5.7,47.2,15.1,55.1
{http\://www.xplanung.de/xplangml/6/0}RP_Schienenverkehr=epsg\:4326,5.7,47.2,15.1,55.1
{http\://www.xplanung.de/xplangml/6/0}RP_Siedlung=epsg\:4326,5.7,47.2,15.1,55.1
{http\://www.xplanung.de/xplangml/6/0}RP_SonstVerkehr=epsg\:4326,5.7,47.2,15.1,55.1
{http\://www.xplanung.de/xplangml/6/0}RP_SonstigeInfrastruktur=epsg\:4326,5.7,47.2,15.1,55.1
{http\://www.xplanung.de/xplangml/6/0}RP_SonstigerFreiraumschutz=epsg\:4326,5.7,47.2,15.1,55.1
{http\://www.xplanung.de/xplangml/6/0}RP_SonstigerSiedlungsbereich=epsg\:4326,5.7,47.2,15.1,55.1
{http\://www.xplanung.de/xplangml/6/0}RP_SozialeInfrastruktur=epsg\:4326,5.7,47.2,15.1,55.1
{http\://www.xplanung.de/xplangml/6/0}RP_Sperrgebiet=epsg\:4326,5.7,47.2,15.1,55.1
{http\://www.xplanung.de/xplangml/6/0}RP_Sportanlage=epsg\:4326,5.7,47.2,15.1,55.1
{http\://www.xplanung.de/xplangml/6/0}RP_Strassenverkehr=epsg\:4326,5.7,47.2,15.1,55.1
{http\://www.xplanung.de/xplangml/6/0}RP_Verkehr=epsg\:4326,5.7,47.2,15.1,55.1
{http\://www.xplanung.de/xplangml/6/0}RP_Wasserschutz=epsg\:4326,5.7,47.2,15.1,55.1
{http\://www.xplanung.de/xplangml/6/0}RP_Wasserverkehr=epsg\:4326,5.7,47.2,15.1,55.1
{http\://www.xplanung.de/xplangml/6/0}RP_Wasserwirtschaft=epsg\:4326,5.7,47.2,15.1,55.1
{http\://www.xplanung.de/xplangml/6/0}RP_WohnenSiedlung=epsg\:4326,5.7,47.2,15.1,55.1
{http\://www.xplanung.de/xplangml/6/0}RP_ZentralerOrt=epsg\:4326,5.7,47.2,15.1,55.1
{http\://www.xplanung.de/xplangml/6/0}SO_Baubeschraenkung=epsg\:4326,5.7,47.2,15.1,55.1
{http\://www.xplanung.de/xplangml/6/0}SO_Bereich=epsg\:4326,5.7,47.2,15.1,55.1
{http\://www.xplanung.de/xplangml/6/0}SO_Bodenschutzrecht=epsg\:4326,5.7,47.2,15.1,55.1
{http\://www.xplanung.de/xplangml/6/0}SO_Denkmalschutzrecht=epsg\:4326,5.7,47.2,15.1,55.1
{http\://www.xplanung.de/xplangml/6/0}SO_Flaechenobjekt=epsg\:4326,5.7,47.2,15.1,55.1
{http\://www.xplanung.de/xplangml/6/0}SO_Forstrecht=epsg\:4326,5.7,47.2,15.1,55.1
{http\://www.xplanung.de/xplangml/6/0}SO_Gebiet=epsg\:4326,5.7,47.2,15.1,55.1
{http\://www.xplanung.de/xplangml/6/0}SO_Gelaendemorphologie=epsg\:4326,5.7,47.2,15.1,55.1
{http\://www.xplanung.de/xplangml/6/0}SO_Geometrieobjekt=epsg\:4326,5.7,47.2,15.1,55.1
{http\://www.xplanung.de/xplangml/6/0}SO_Gewaesser=epsg\:4326,5.7,47.2,15.1,55.1
{http\://www.xplanung.de/xplangml/6/0}SO_Grenze=epsg\:4326,5.7,47.2,15.1,55.1
{http\://www.xplanung.de/xplangml/6/0}SO_Linienobjekt=epsg\:4326,5.7,47.2,15.1,55.1
{http\://www.xplanung.de/xplangml/6/0}SO_Luftverkehrsrecht=epsg\:4326,5.7,47.2,15.1,55.1
{http\://www.xplanung.de/xplangml/6/0}SO_Objekt=epsg\:4326,5.7,47.2,15.1,55.1
{http\://www.xplanung.de/xplangml/6/0}SO_Plan=epsg\:4326,5.7,47.2,15.1,55.1
{http\://www.xplanung.de/xplangml/6/0}SO_Punktobjekt=epsg\:4326,5.7,47.2,15.1,55.1
{http\://www.xplanung.de/xplangml/6/0}SO_Schienenverkehrsrecht=epsg\:4326,5.7,47.2,15.1,55.1
{http\://www.xplanung.de/xplangml/6/0}SO_SchutzgebietWasserrecht=epsg\:4326,5.7,47.2,15.1,55.1
{http\://www.xplanung.de/xplangml/6/0}SO_Sichtflaeche=epsg\:4326,5.7,47.2,15.1,55.1
{http\://www.xplanung.de/xplangml/6/0}SO_SonstigesRecht=epsg\:4326,5.7,47.2,15.1,55.1
{http\://www.xplanung.de/xplangml/6/0}SO_Strassenverkehr=epsg\:4326,5.7,47.2,15.1,55.1
{http\://www.xplanung.de/xplangml/6/0}SO_TextAbschnittFlaeche=epsg\:4326,5.7,47.2,15.1,55.1
{http\://www.xplanung.de/xplangml/6/0}SO_Wasserrecht=epsg\:4326,5.7,47.2,15.1,55.1
{http\://www.xplanung.de/xplangml/6/0}SO_Wasserwirtschaft=epsg\:4326,5.7,47.2,15.1,55.1
{http\://www.xplanung.de/xplangml/6/0}XP_AbstraktesPraesentationsobjekt=epsg\:4326,5.7,47.2,15.1,55.1
{http\://www.xplanung.de/xplangml/6/0}XP_BegruendungAbschnitt=epsg\:4326,5.7,47.2,15.1,55.1
{http\://www.xplanung.de/xplangml/6/0}XP_Bereich=epsg\:4326,5.7,47.2,15.1,55.1
{http\://www.xplanung.de/xplangml/6/0}XP_FPO=epsg\:4326,5.7,47.2,15.1,55.1
{http\://www.xplanung.de/xplangml/6/0}XP_LPO=epsg\:4326,5.7,47.2,15.1,55.1
{http\://www.xplanung.de/xplangml/6/0}XP_LTO=epsg\:4326,5.7,47.2,15.1,55.1
{http\://www.xplanung.de/xplangml/6/0}XP_Nutzungsschablone=epsg\:4326,5.7,47.2,15.1,55.1
{http\://www.xplanung.de/xplangml/6/0}XP_Objekt=epsg\:4326,5.7,47.2,15.1,55.1
{http\://www.xplanung.de/xplangml/6/0}XP_PPO=epsg\:4326,5.7,47.2,15.1,55.1
{http\://www.xplanung.de/xplangml/6/0}XP_PTO=epsg\:4326,5.7,47.2,15.1,55.1
{http\://www.xplanung.de/xplangml/6/0}XP_Plan=epsg\:4326,5.7,47.2,15.1,55.1
{http\://www.xplanung.de/xplangml/6/0}XP_Praesentationsobjekt=epsg\:4326,5.7,47.2,15.1,55.1
{http\://www.xplanung.de/xplangml/6/0}XP_TPO=epsg\:4326,5.7,47.2,15.1,55.1
{http\://www.xplanung.de/xplangml/6/0}XP_TextAbschnitt=epsg\:4326,5.7,47.2,15.1,55.1
{http\://www.xplanung.de/xplangml/6/0}XPlanAuszug=epsg\:4326,5.7,47.2,15.1,55.1

Anhang D: XPlanWMS Workspace

Der Workspace xplan-services-wms-workspace des XPlanWMS ist wie folgt aufgebaut:

.
├── appschemas              (1)
│   └── XPlanGML_Syn
│       └── XPlanSyn.xsd
├── datasources             (2)
│   ├── feature
│   │   ├── bbox_cache.properties
│   │   ├── xplansynarchive.xml
│   │   ├── xplansynpre.xml
│   │   └── xplansyn.xml
│   └── remoteows
│       └── mapserver.xml
├── jdbc                    (3)
│   └── xplan.xml
├── layers                  (4)
│   ├── bplanarchive.xml
│   ├── bplanpre.xml
│   ├── bplan.xml
│   ├── fplanarchive.xml
│   ├── fplanpre.xml
│   ├── fplan.xml
│   ├── lplanarchive.xml
│   ├── lplanpre.xml
│   ├── lplan.xml
│   ├── mapserver.xml
│   ├── planart-wms
│   │   ├── bp-bplanarchive.xml
│   │   ├── bp-bplanpre.xml
│   │   ├── bp-bplan.xml
│   │   ├── bp-fplanarchive.xml
│   │   ├── bp-fplanpre.xml
│   │   ├── bp-fplan.xml
│   │   ├── bp-lplanarchive.xml
│   │   ├── bp-lplanpre.xml
│   │   ├── bp-lplan.xml
│   │   ├── bp-rplanarchive.xml
│   │   ├── bp-rplanpre.xml
│   │   ├── bp-rplan.xml
│   │   ├── bp-soplanarchive.xml
│   │   ├── bp-soplanpre.xml
│   │   ├── bp-soplan.xml
│   │   ├── fp-bplanarchive.xml
│   │   ├── fp-bplanpre.xml
│   │   ├── fp-bplan.xml
│   │   ├── fp-fplanarchive.xml
│   │   ├── fp-fplanpre.xml
│   │   ├── fp-fplan.xml
│   │   ├── fp-lplanarchive.xml
│   │   ├── fp-lplanpre.xml
│   │   ├── fp-lplan.xml
│   │   ├── fp-rplanarchive.xml
│   │   ├── fp-rplanpre.xml
│   │   ├── fp-rplan.xml
│   │   ├── fp-soplanarchive.xml
│   │   ├── fp-soplanpre.xml
│   │   ├── fp-soplan.xml
│   │   ├── lp-bplanarchive.xml
│   │   ├── lp-bplanpre.xml
│   │   ├── lp-bplan.xml
│   │   ├── lp-fplanarchive.xml
│   │   ├── lp-fplanpre.xml
│   │   ├── lp-fplan.xml
│   │   ├── lp-lplanarchive.xml
│   │   ├── lp-lplanpre.xml
│   │   ├── lp-lplan.xml
│   │   ├── lp-rplanarchive.xml
│   │   ├── lp-rplanpre.xml
│   │   ├── lp-rplan.xml
│   │   ├── lp-soplanarchive.xml
│   │   ├── lp-soplanpre.xml
│   │   ├── lp-soplan.xml
│   │   ├── rp-bplanarchive.xml
│   │   ├── rp-bplanpre.xml
│   │   ├── rp-bplan.xml
│   │   ├── rp-fplanarchive.xml
│   │   ├── rp-fplanpre.xml
│   │   ├── rp-fplan.xml
│   │   ├── rp-lplanarchive.xml
│   │   ├── rp-lplanpre.xml
│   │   ├── rp-lplan.xml
│   │   ├── rp-rplanarchive.xml
│   │   ├── rp-rplanpre.xml
│   │   ├── rp-rplan.xml
│   │   ├── rp-soplanarchive.xml
│   │   ├── rp-soplanpre.xml
│   │   ├── rp-soplan.xml
│   │   ├── so-bplanarchive.xml
│   │   ├── so-bplanpre.xml
│   │   ├── so-bplan.xml
│   │   ├── so-fplanarchive.xml
│   │   ├── so-fplanpre.xml
│   │   ├── so-fplan.xml
│   │   ├── so-lplanarchive.xml
│   │   ├── so-lplanpre.xml
│   │   ├── so-lplan.xml
│   │   ├── so-rplanarchive.xml
│   │   ├── so-rplanpre.xml
│   │   ├── so-rplan.xml
│   │   ├── so-soplanarchive.xml
│   │   ├── so-soplanpre.xml
│   │   └── so-soplan.xml
│   ├── rplanarchive.xml
│   ├── rplanpre.xml
│   ├── rplan.xml
│   ├── soplanarchive.xml
│   ├── soplanpre.xml
│   └── soplan.xml
├── services                (5)
│   ├── bpwmsarchive_metadata.xml
│   ├── bpwmsarchive.xml
│   ├── bpwms_metadata.xml
│   ├── bpwmspre_metadata.xml
│   ├── bpwmspre.xml
│   ├── bpwms.xml
│   ├── fpwmsarchive_metadata.xml
│   ├── fpwmsarchive.xml
│   ├── fpwms_metadata.xml
│   ├── fpwmspre_metadata.xml
│   ├── fpwmspre.xml
│   ├── fpwms.xml
│   ├── html.gfi      (6)
│   ├── lpwmsarchive_metadata.xml
│   ├── lpwmsarchive.xml
│   ├── lpwms_metadata.xml
│   ├── lpwmspre_metadata.xml
│   ├── lpwmspre.xml
│   ├── lpwms.xml
│   ├── rpwmsarchive_metadata.xml
│   ├── rpwmsarchive.xml
│   ├── rpwms_metadata.xml
│   ├── rpwmspre_metadata.xml
│   ├── rpwmspre.xml
│   ├── rpwms.xml
│   ├── sowmsarchive_metadata.xml
│   ├── sowmsarchive.xml
│   ├── sowms_metadata.xml
│   ├── sowmspre_metadata.xml
│   ├── sowmspre.xml
│   ├── sowms.xml
│   ├── wmsarchive_metadata.xml
│   ├── wmsarchive.xml
│   ├── wms_metadata.xml
│   ├── wmspre_metadata.xml
│   ├── wmspre.xml
│   └── wms.xml
├── styles                  (7)
│   └── *.xml
├── symbols                 (8)
│   ├── *.ttf
│   └── *.svg
└── themes                  (9)
    ├── bplanarchiveraster.xml
    ├── bplanpreraster.xml
    ├── bplanraster.xml
    ├── fplanarchiveraster.xml
    ├── fplanpreraster.xml
    ├── fplanraster.xml
    ├── lplanarchiveraster.xml
    ├── lplanpreraster.xml
    ├── lplanraster.xml
    ├── planart-wms
    │   ├── bplanarchive.xml
    │   ├── bplanpre.xml
    │   ├── bplan.xml
    │   ├── fplanarchive.xml
    │   ├── fplanpre.xml
    │   ├── fplan.xml
    │   ├── lplanarchive.xml
    │   ├── lplanpre.xml
    │   ├── lplan.xml
    │   ├── rplanarchive.xml
    │   ├── rplanpre.xml
    │   ├── rplan.xml
    │   ├── soplanarchive.xml
    │   ├── soplanpre.xml
    │   └── soplan.xml
    ├── rplanarchiveraster.xml
    ├── rplanpreraster.xml
    ├── rplanraster.xml
    ├── soplanarchiveraster.xml
    ├── soplanpreraster.xml
    ├── soplanraster.xml
    ├── vektorarchive.xml
    ├── vektorpre.xml
    └── vektor.xml
1 Im Verzeichnis appschemas/ liegen alle von der xPlanBox unterstützten XPlanGML-Schemadateien.
2 Im Verzeichnis jdbc/ liegt die Konfigurationsdatei mit der Datenbankverbindung zur XPlanDB.
3 Im Verzeichnis datasources/ liegen die Konfigurationsdateien der Datenquellen der einzelnen Layer.
4 Im Verzeichnis layers/ werden zu jeder Rasterdatei durch den XPlanManager eine Konfigurationsdatei passend zu <3> nach dem Muster <planId>_<rasterdatei>.xml automatisch erzeugt.
5 Im Verzeichnis services/ liegen die Konfigurationsdateien für den XPlanWMS.
6 Die Datei html.gfi beinhaltet die Konfiguration der HTML-Ausgabe der GetFeatureInfo-Operation des XPlanWMS.
7 Im Verzeichnis styles/ liegen die Zeichenvorschriften für den XPlanWMS.
8 Im Verzeichnis symbols/ liegen die Symbole, die in den Zeichenvorschriften verwendet werden.
9 Im Verzeichnis themes/ liegen die Konfigurationsdateien für den XPlanWMS, die den Ebenenbaum definieren. Die unter <6> generierten Konfigurationsdateien für die einzelnen Ebenen werden beim Import vom XPlanManager automatisch erweitert. Dies sind nach Planart und Planstatus die Dateien mit der Dateiendung *raster.xml.

Anhang E: Datenbankmodell der XPlanDB

Die XPlanDB enthält für jede unterstützte XPlanGML-Version ein eigenes Datenbankschema. Die Datenbankschemata je XPlanGML-Version unterscheiden sich nur im Namen des Schemas. Alle Schemata nutzen das BLOB-Mapping von deegree (siehe deegree webservices BLOB mapping) für die Ablage von XPlanGML-Dokumenten.

E.1. Datenbankschema für XPlanGML 5.3

Das folgende Diagramm zeigt exemplarisch die Tabellenstruktur aus dem Datenbankschema xplan53 für die Ablage von XPlanGML-Dokumenten in der Version 5.3. In der Tabelle feature_types werden die in XPlanGML 5.3 enthaltenen Feature Types gespeichert. In der Tabelle gml_objects werden die in den XPlanGML-Dokumenten enthaltenen Features in xplan53.gml_objects.binary_object gespeichert.

Schema xplan53
Abbildung 3. Datenbankschema 'xplan53' für XPlanGML-Version 5.3

Die Tabellenstruktur aus diesem Schema unterscheidet sich nicht zu den anderen von der xPlanBox unterstützten XPlanGML-Versionen. Nur die Inhalte in den jeweiligen feature_types Tabellen der anderen Schemata unterscheiden sich je nach XPlanGML-Version.

E.2. Datenbankschema für XPlanSyn

Das XPlanSyn-Schema wird aus den von der xPlanBox unterstützten XPlanGML-Versionen abgeleitet. Dabei wird ein versionsübergreifendes Schema erzeugt. In der aktuellen Version der xPlanBox sind dies die XPlanGML-Versionen 4.0 bis 6.0 und das Datenbankschema xplansyn umfasst 247 Tabellen. XPlanGML-Dokumente werden im XPlanSyn-Schema unter Verwendung des relationalen Mappings von deegree (siehe deegree webservices relational mapping) gespeichert.

Wird eine ältere XPlanGML-Version abgekündigt oder eine neue XPlanGML-Version hinzugefügt, ändert sich das XPlanSyn-Schema!

Die folgenden Diagramme zeigen die Tabellenstruktur für ausgewählte Fachdatenobjekte (abgeleitete Feature Types aus dem XPlanGML-Schema) aus dem Schema xplansyn.

Schema xplansyn - BPlan (Ausschnitt 1 - BP_Baugebiet)
Abbildung 4. Datenbankschema 'xplansyn' - BPlan (Ausschnitt 1 - BP_Baugebiet)
Schema xplansyn - BPlan (Ausschnitt 2 - BP_Bereich)
Abbildung 5. Datenbankschema 'xplansyn' - BPlan (Ausschnitt 2 - BP_Bereich)
Schema xplansyn - BPlan (Ausschnitt 3 - BP_Plan)
Abbildung 6. Datenbankschema 'xplansyn' - BPlan (Ausschnitt 3 - BP_Plan)
Schema xplansyn - BPlan (Ausschnitt 4 - BP_UeberbaubareGrundstuecksflaeche)
Abbildung 7. Datenbankschema 'xplansyn' - BPlan (Ausschnitt 4 - BP_UeberbaubareGrundstuecksflaeche)
Schema xplansyn - XP (Ausschnitt 1 - XP_FPO)
Abbildung 8. Datenbankschema 'xplansyn' - XP (Ausschnitt 1 - XP_FPO)
Schema xplansyn - XP (Ausschnitt 2 - XP_Nutzungsschablone)
Abbildung 9. Datenbankschema 'xplansyn' - XP (Ausschnitt 2 - XP_Nutzungsschablone)

E.3. Datenbankschema für XPlanManager

Das Datenbankschema für den XPlanManager enthält neben einigen Informationen aus dem XPlanGML-Dokument auch alle mit dem XPlanArchiv importierten Anhänge.

Das folgende Diagramm zeigt die Tabellenstruktur für das Schema xplanmgr.

In der Tabelle xplanmgr.plans.artefacts werden alle im XPlanArchiv enthaltenen Dokumente gespeichert. Die Tabelle xplanmgr.plans.planwerkwmsmetadata beinhaltet Informationen zum XPlanWerkWMS.

Schema xplanmgr
Abbildung 10. Datenbankschema 'xplanmgr'
Die Tabelle planslog beinhaltet eine Historie jedes Plans ab dem Zeitpunkt an dem die Tabelle inkl. Function und Trigger angelegt wurde. Die Historie umfasst den Zeitpunkt wann ein Plan importiert (INSERT), aktualisiert (UPDATE) und gelöscht (DELETE) wurde

E.4. Skript zur automatisierten Erstellung der XPlanDB

Die XPlanDB kann mit Hilfe des Bash-Skripts setup_db.sh (Datei liegt im Open CoDE GitLab-Repository) aufgesetzt werden. Das Skript verwendet folgende Umgebungsvariablen, die vom Kommandozeilenwerkzeug psql ausgelesen werden (siehe PostgreSQL Dokumentation):

  • PGUSER: Name des Datenbankbenutzers mit Super User Rolle (default: postgres, required)

  • PGPASSWORD: Passwort des Super Users (default: <NOT_SET>, optional)

  • PGHOST: Name des Hosts (default: localhost, optional)

  • PGPORT: Portadresse der Datenbank (default: 5432, optional)

  • DB_NAME: Name der Datenbank (default: xplanbox, variable: XPLAN_DB_NAME, optional)

  • DB_USER: Name des Datenbankbenutzers (default: xplanbox, variable: XPLAN_DB_USER, optional)

  • DB_PASSWORD: Passwort des Datenbankbenutzers (default: xplanbox, variable: XPLAN_DB_PASSWORD, optional)

  • DB_INIT_USER: Name des Datenbankbenutzers zum Aufsetzen der Datenbank, Rolle erfordert erweiterte Berechtigungen (default: initxplanbox, variable: XPLAN_DB_INIT_USER, optional)

  • DB_INIT_PASSWORD: Passwort des Datenbankbenutzers (default: initxplanbox, variable: XPLAN_DB_INIT_PASSWORD, optional)

Beispiel für den Aufruf des Skripts:

PGHOST=localhost PGPORT=5432 PGUSER=postgres PGPASSWORD=mysecretpassword XPLAN_DB_NAME=xplanung-db ./setup_db.sh

Anhang F: Lizenzen der verwendeten Bibliotheken

     (Public Domain) AOP alliance (aopalliance:aopalliance:1.0 - http://aopalliance.sourceforge.net)
     (Eclipse Public License - v 1.0) (GNU Lesser General Public License) Logback Classic Module (ch.qos.logback:logback-classic:1.5.18 - http://logback.qos.ch/logback-classic)
     (Eclipse Public License - v 1.0) (GNU Lesser General Public License) Logback Core Module (ch.qos.logback:logback-core:1.5.18 - http://logback.qos.ch/logback-core)
     (GNU Lesser General Public License (LGPL), version 2.1 for packages hep.aida.*; packages cern.colt*, cern.jet*, cern.clhep under BSD-like permissions) colt (colt:colt:1.2.0 - no url defined)
     (Apache License, Version 2.0) ClassMate (com.fasterxml:classmate:1.7.0 - https://github.com/FasterXML/java-classmate)
     (The Apache Software License, Version 2.0) Jackson-annotations (com.fasterxml.jackson.core:jackson-annotations:2.19.1 - https://github.com/FasterXML/jackson)
     (The Apache Software License, Version 2.0) Jackson-core (com.fasterxml.jackson.core:jackson-core:2.19.1 - https://github.com/FasterXML/jackson-core)
     (The Apache Software License, Version 2.0) jackson-databind (com.fasterxml.jackson.core:jackson-databind:2.19.1 - https://github.com/FasterXML/jackson)
     (The Apache Software License, Version 2.0) Jackson-dataformat-XML (com.fasterxml.jackson.dataformat:jackson-dataformat-xml:2.19.1 - https://github.com/FasterXML/jackson-dataformat-xml)
     (The Apache Software License, Version 2.0) Jackson-dataformat-YAML (com.fasterxml.jackson.dataformat:jackson-dataformat-yaml:2.19.1 - https://github.com/FasterXML/jackson-dataformats-text)
     (The Apache Software License, Version 2.0) Jackson datatype: jdk8 (com.fasterxml.jackson.datatype:jackson-datatype-jdk8:2.19.1 - https://github.com/FasterXML/jackson-modules-java8/jackson-datatype-jdk8)
     (The Apache Software License, Version 2.0) Jackson datatype: Joda (com.fasterxml.jackson.datatype:jackson-datatype-joda:2.19.1 - https://github.com/FasterXML/jackson-datatype-joda)
     (The Apache Software License, Version 2.0) Jackson datatype: JSR310 (com.fasterxml.jackson.datatype:jackson-datatype-jsr310:2.19.1 - https://github.com/FasterXML/jackson-modules-java8/jackson-datatype-jsr310)
     (The Apache Software License, Version 2.0) Jackson Jakarta-RS: base (com.fasterxml.jackson.jakarta.rs:jackson-jakarta-rs-base:2.19.1 - https://github.com/FasterXML/jackson-jakarta-rs-providers/jackson-jakarta-rs-base)
     (The Apache Software License, Version 2.0) Jackson Jakarta-RS: JSON (com.fasterxml.jackson.jakarta.rs:jackson-jakarta-rs-json-provider:2.19.1 - https://github.com/FasterXML/jackson-jakarta-rs-providers/jackson-jakarta-rs-json-provider)
     (The Apache Software License, Version 2.0) Jackson module: Jakarta XML Bind Annotations (jakarta.xml.bind) (com.fasterxml.jackson.module:jackson-module-jakarta-xmlbind-annotations:2.19.1 - https://github.com/FasterXML/jackson-modules-base)
     (The Apache Software License, Version 2.0) Jackson-module-parameter-names (com.fasterxml.jackson.module:jackson-module-parameter-names:2.19.1 - https://github.com/FasterXML/jackson-modules-java8/jackson-module-parameter-names)
     (The Apache License, Version 2.0) Woodstox (com.fasterxml.woodstox:woodstox-core:5.4.0 - https://github.com/FasterXML/woodstox)
     (The Apache License, Version 2.0) Woodstox (com.fasterxml.woodstox:woodstox-core:7.1.1 - https://github.com/FasterXML/woodstox)
     (GNU Lesser General Public License (LGPL), Version 2.1) (Mozilla Public License Version 2.0) openpdf (com.github.librepdf:openpdf:2.0.5 - https://github.com/LibrePDF/OpenPDF/openpdf)
     (GNU LESSER GENERAL PUBLIC LICENSE, Version 2.1) SpotBugs Annotations (com.github.spotbugs:spotbugs-annotations:4.9.3 - https://spotbugs.github.io/)
     (Apache License, Version 2.0) JCIP Annotations under Apache License (com.github.stephenc.jcip:jcip-annotations:1.0-1 - http://stephenc.github.com/jcip-annotations)
     (Apache 2.0) AutoService (com.google.auto.service:auto-service-annotations:1.1.1 - https://github.com/google/auto/tree/main/service)
     (The Apache Software License, Version 2.0) FindBugs-jsr305 (com.google.code.findbugs:jsr305:1.3.9 - http://findbugs.sourceforge.net/)
     (The Apache Software License, Version 2.0) FindBugs-jsr305 (com.google.code.findbugs:jsr305:3.0.2 - http://findbugs.sourceforge.net/)
     (Apache-2.0) Gson (com.google.code.gson:gson:2.13.1 - https://github.com/google/gson)
     (Apache 2.0) error-prone annotations (com.google.errorprone:error_prone_annotations:2.36.0 - https://errorprone.info/error_prone_annotations)
     (Apache 2.0) error-prone annotations (com.google.errorprone:error_prone_annotations:2.38.0 - https://errorprone.info/error_prone_annotations)
     (Apache License, Version 2.0) Guava InternalFutureFailureAccess and InternalFutures (com.google.guava:failureaccess:1.0.3 - https://github.com/google/guava/failureaccess)
     (Apache License, Version 2.0) Guava: Google Core Libraries for Java (com.google.guava:guava:33.4.8-jre - https://github.com/google/guava)
     (The Apache Software License, Version 2.0) Guava ListenableFuture only (com.google.guava:listenablefuture:9999.0-empty-to-avoid-conflict-with-guava - https://github.com/google/guava/listenablefuture)
     (Apache License, Version 2.0) J2ObjC Annotations (com.google.j2objc:j2objc-annotations:3.0.0 - https://github.com/google/j2objc/)
     (The Apache Software License, Version 2.0) JsInterop Annotations (com.google.jsinterop:jsinterop-annotations:2.0.0 - https://github.com/google/jsinterop-annotations)
     (EPL 1.0) (MPL 2.0) H2 Database Engine (com.h2database:h2:2.3.232 - https://h2database.com)
     (Unicode/ICU License) ICU4J (com.ibm.icu:icu4j:63.1 - http://icu-project.org/)
     (The Apache Software License, Version 2.0) json-path (com.jayway.jsonpath:json-path:2.9.0 - https://github.com/jayway/JsonPath)
     (The Apache Software License, Version 2.0) Nimbus JOSE+JWT (com.nimbusds:nimbus-jose-jwt:9.37.3 - https://bitbucket.org/connect2id/nimbus-jose-jwt)
     (Apache 2) opencsv (com.opencsv:opencsv:5.11.2 - http://opencsv.sf.net)
     (AL 2.0) (GPL v2) (MPL 2.0) RabbitMQ Java Client (com.rabbitmq:amqp-client:5.25.0 - https://www.rabbitmq.com)
     (EDL 1.0) Jakarta Activation (com.sun.activation:jakarta.activation:1.2.2 - https://github.com/eclipse-ee4j/jaf/jakarta.activation)
     (Eclipse Distribution License - v 1.0) istack common utility code runtime (com.sun.istack:istack-commons-runtime:4.1.2 - https://projects.eclipse.org/projects/ee4j/istack-commons/istack-commons-runtime)
     (Sun Microsystems, Inc. Binary Code License Agreement) Java Advanced Imaging Codecs (com.sun.media:jai-codec:1.1.3 - http://java.sun.com/products/java-media/jai)
     (BSD License) Java Advanced Imaging Image I/O Tools (com.sun.media:jai_imageio:1.1 - https://jai-imageio.dev.java.net/)
     (Eclipse Distribution License - v 1.0) Old JAXB Core (com.sun.xml.bind:jaxb-core:4.0.5 - https://eclipse-ee4j.github.io/jaxb-ri/)
     (Eclipse Distribution License - v 1.0) Old JAXB Runtime (com.sun.xml.bind:jaxb-impl:4.0.5 - https://eclipse-ee4j.github.io/jaxb-ri/)
     (Apache License, Version 2.0) (Eclipse Distribution License - v 1.0) fastinfoset (com.sun.xml.fastinfoset:FastInfoset:1.2.18 - https://projects.eclipse.org/projects/ee4j.jaxb-impl/FastInfoset)
     (Apache License 2.0) JSON library from Android SDK (com.vaadin.external.google:android-json:0.0.20131108.vaadin1 - http://developer.android.com/sdk)
     (The Apache Software License, Version 2.0) HikariCP (com.zaxxer:HikariCP:6.3.0 - https://github.com/brettwooldridge/HikariCP)
     (Apache-2.0) Apache Commons BeanUtils (commons-beanutils:commons-beanutils:1.11.0 - https://commons.apache.org/proper/commons-beanutils)
     (The Apache Software License, Version 2.0) Commons CLI (commons-cli:commons-cli:1.2 - http://commons.apache.org/cli/)
     (Apache-2.0) Apache Commons Codec (commons-codec:commons-codec:1.18.0 - https://commons.apache.org/proper/commons-codec/)
     (Apache License, Version 2.0) Apache Commons Collections (commons-collections:commons-collections:3.2.2 - http://commons.apache.org/collections/)
     (Apache-2.0) Apache Commons IO (commons-io:commons-io:2.19.0 - https://commons.apache.org/proper/commons-io/)
     (The Apache Software License, Version 2.0) Commons Logging (commons-logging:commons-logging:1.1.3 - http://commons.apache.org/proper/commons-logging/)
     (The Apache Software License, Version 2.0) Apache Commons Logging (commons-logging:commons-logging:1.2 - http://commons.apache.org/proper/commons-logging/)
     (GNU Lesser General Public License (LGPL), version 2.1) deegree-connectionprovider-datasource (de.latlon:deegree-connectionprovider-datasource:3.6-RC1.1 - https://www.deegree.org/deegree-core/deegree-connectionprovider-datasource)
     (GNU Lesser General Public License (LGPL), version 2.1) deegree-core-annotations (de.latlon:deegree-core-annotations:3.6-RC1.1 - https://www.deegree.org/deegree-core/deegree-core-annotations)
     (GNU Lesser General Public License (LGPL), version 2.1) deegree-core-base (de.latlon:deegree-core-base:3.6-RC1.1 - https://www.deegree.org/deegree-core/deegree-core-base)
     (GNU Lesser General Public License (LGPL), version 2.1) deegree-core-commons (de.latlon:deegree-core-commons:3.6-RC1.1 - https://www.deegree.org/deegree-core/deegree-core-commons)
     (GNU Lesser General Public License (LGPL), version 2.1) deegree-core-coverage (de.latlon:deegree-core-coverage:3.6-RC1.1 - https://www.deegree.org/deegree-core/deegree-core-coverage)
     (GNU Lesser General Public License (LGPL), version 2.1) deegree-core-cql2 (de.latlon:deegree-core-cql2:3.6-RC1.1 - https://www.deegree.org/deegree-core/deegree-core-cql2)
     (GNU Lesser General Public License (LGPL), version 2.1) deegree-core-cs (de.latlon:deegree-core-cs:3.6-RC1.1 - https://www.deegree.org/deegree-core/deegree-core-cs)
     (GNU Lesser General Public License (LGPL), version 2.1) deegree-core-db (de.latlon:deegree-core-db:3.6-RC1.1 - https://www.deegree.org/deegree-core/deegree-core-db)
     (GNU Lesser General Public License (LGPL), version 2.1) deegree-core-featureinfo (de.latlon:deegree-core-featureinfo:3.6-RC1.1 - https://www.deegree.org/deegree-core/deegree-core-featureinfo)
     (GNU Lesser General Public License (LGPL), version 2.1) deegree-core-filterfunctions (de.latlon:deegree-core-filterfunctions:3.6-RC1.1 - https://www.deegree.org/deegree-core/deegree-core-filterfunctions)
     (GNU Lesser General Public License (LGPL), version 2.1) deegree-core-geometry (de.latlon:deegree-core-geometry:3.6-RC1.1 - https://www.deegree.org/deegree-core/deegree-core-geometry)
     (GNU Lesser General Public License (LGPL), version 2.1) deegree-core-layer (de.latlon:deegree-core-layer:3.6-RC1.1 - https://www.deegree.org/deegree-core/deegree-core-layer)
     (GNU Lesser General Public License (LGPL), version 2.1) deegree-core-metadata (de.latlon:deegree-core-metadata:3.6-RC1.1 - https://www.deegree.org/deegree-core/deegree-core-metadata)
     (GNU Lesser General Public License (LGPL), version 2.1) deegree-core-moduleinfo (de.latlon:deegree-core-moduleinfo:3.6-RC1.1 - https://www.deegree.org/deegree-core/deegree-core-moduleinfo)
     (GNU Lesser General Public License (LGPL), version 2.1) deegree-core-rendering-2d (de.latlon:deegree-core-rendering-2d:3.6-RC1.1 - https://www.deegree.org/deegree-core/deegree-core-rendering-2d)
     (GNU Lesser General Public License (LGPL), version 2.1) deegree-core-style (de.latlon:deegree-core-style:3.6-RC1.1 - https://www.deegree.org/deegree-core/deegree-core-style)
     (GNU Lesser General Public License (LGPL), version 2.1) deegree-core-theme (de.latlon:deegree-core-theme:3.6-RC1.1 - https://www.deegree.org/deegree-core/deegree-core-theme)
     (GNU Lesser General Public License (LGPL), version 2.1) deegree-core-tile (de.latlon:deegree-core-tile:3.6-RC1.1 - https://www.deegree.org/deegree-core/deegree-core-tile)
     (GNU Lesser General Public License (LGPL), version 2.1) deegree-core-workspace (de.latlon:deegree-core-workspace:3.6-RC1.1 - https://www.deegree.org/deegree-core/deegree-core-workspace)
     (GNU Lesser General Public License (LGPL), version 2.1) deegree-featurestore-commons (de.latlon:deegree-featurestore-commons:3.6-RC1.1 - https://www.deegree.org/deegree-datastores/deegree-featurestores/deegree-featurestore-commons)
     (GNU Lesser General Public License (LGPL), version 2.1) deegree-featurestore-memory (de.latlon:deegree-featurestore-memory:3.6-RC1.1 - https://www.deegree.org/deegree-datastores/deegree-featurestores/deegree-featurestore-memory)
     (GNU Lesser General Public License (LGPL), version 2.1) deegree-featurestore-shape (de.latlon:deegree-featurestore-shape:3.6-RC1.1 - https://www.deegree.org/deegree-datastores/deegree-featurestores/deegree-featurestore-shape)
     (GNU Lesser General Public License (LGPL), version 2.1) deegree-featurestore-simplesql (de.latlon:deegree-featurestore-simplesql:3.6-RC1.1 - https://www.deegree.org/deegree-datastores/deegree-featurestores/deegree-featurestore-simplesql)
     (GNU Lesser General Public License (LGPL), version 2.1) deegree-featurestore-sql (de.latlon:deegree-featurestore-sql:3.6-RC1.1 - https://www.deegree.org/deegree-datastores/deegree-featurestores/deegree-featurestore-sql)
     (GNU Lesser General Public License (LGPL), version 2.1) deegree-layers-feature (de.latlon:deegree-layers-feature:3.6-RC1.1 - https://www.deegree.org/deegree-layers/deegree-layers-feature)
     (GNU Lesser General Public License (LGPL), version 2.1) deegree-layers-tile (de.latlon:deegree-layers-tile:3.6-RC1.1 - https://www.deegree.org/deegree-layers/deegree-layers-tile)
     (GNU Lesser General Public License (LGPL), version 2.1) deegree-mdstore-commons (de.latlon:deegree-mdstore-commons:3.6-RC1.1 - https://www.deegree.org/deegree-datastores/deegree-mdstores/deegree-mdstore-commons)
     (GNU Lesser General Public License (LGPL), version 2.1) deegree-protocol-commons (de.latlon:deegree-protocol-commons:3.6-RC1.1 - https://www.deegree.org/deegree-core/deegree-core-protocol/deegree-protocol-commons)
     (GNU Lesser General Public License (LGPL), version 2.1) deegree-protocol-csw (de.latlon:deegree-protocol-csw:3.6-RC1.1 - https://www.deegree.org/deegree-core/deegree-core-protocol/deegree-protocol-csw)
     (GNU Lesser General Public License (LGPL), version 2.1) deegree-protocol-wfs (de.latlon:deegree-protocol-wfs:3.6-RC1.1 - https://www.deegree.org/deegree-core/deegree-core-protocol/deegree-protocol-wfs)
     (GNU Lesser General Public License (LGPL), version 2.1) deegree-protocol-wms (de.latlon:deegree-protocol-wms:3.6-RC1.1 - https://www.deegree.org/deegree-core/deegree-core-protocol/deegree-protocol-wms)
     (GNU Lesser General Public License (LGPL), version 2.1) deegree-remoteows-commons (de.latlon:deegree-remoteows-commons:3.6-RC1.1 - https://www.deegree.org/deegree-core/deegree-core-remoteows/deegree-remoteows-commons)
     (GNU Lesser General Public License (LGPL), version 2.1) deegree-remoteows-wms (de.latlon:deegree-remoteows-wms:3.6-RC1.1 - https://www.deegree.org/deegree-core/deegree-core-remoteows/deegree-remoteows-wms)
     (GNU Lesser General Public License (LGPL), version 2.1) deegree-services-commons (de.latlon:deegree-services-commons:3.6-RC1.1 - https://www.deegree.org/deegree-services/deegree-services-commons)
     (GNU Lesser General Public License (LGPL), version 2.1) deegree-services-config (de.latlon:deegree-services-config:3.6-RC1.1 - https://www.deegree.org/deegree-services/deegree-services-config)
     (GNU Lesser General Public License (LGPL), version 2.1) deegree-services-wms (de.latlon:deegree-services-wms:3.6-RC1.1 - https://www.deegree.org/deegree-services/deegree-services-wms)
     (GNU Lesser General Public License (LGPL), version 2.1) deegree-sqldialect-commons (de.latlon:deegree-sqldialect-commons:3.6-RC1.1 - https://www.deegree.org/deegree-core/deegree-core-sqldialect/deegree-sqldialect-commons)
     (GNU Lesser General Public License (LGPL), version 2.1) deegree-sqldialect-postgis (de.latlon:deegree-sqldialect-postgis:3.6-RC1.1 - https://www.deegree.org/deegree-core/deegree-core-sqldialect/deegree-sqldialect-postgis)
     (GNU Lesser General Public License (LGPL), version 2.1) deegree-tilestore-cache (de.latlon:deegree-tilestore-cache:3.6-RC1.1 - https://www.deegree.org/deegree-datastores/deegree-tilestores/deegree-tilestore-cache)
     (GNU Lesser General Public License (LGPL), version 2.1) deegree-tilestore-commons (de.latlon:deegree-tilestore-commons:3.6-RC1.1 - https://www.deegree.org/deegree-datastores/deegree-tilestores/deegree-tilestore-commons)
     (GNU Lesser General Public License (LGPL), version 2.1) deegree-webservices (de.latlon:deegree-webservices:3.6-RC1.1 - https://www.deegree.org/deegree-services/deegree-webservices)
     (GNU Lesser General Public License, Version 2.1) regeln (de.xleitstelle.xplanung:regeln:1.1.13 - no url defined)
     (GNU Lesser General Public License, Version 2.1) regeln-bayern (de.xleitstelle.xplanung:regeln-bayern:1.0 - no url defined)
     (GNU Lesser General Public License, Version 2.1) regeln-berlin (de.xleitstelle.xplanung:regeln-berlin:0.4 - no url defined)
     (European Union Public Licence) regeln-brandenburg (de.xleitstelle.xplanung:regeln-brandenburg:0.3 - no url defined)
     (The Apache Software License, version 2.0) picocli (info.picocli:picocli:4.7.7 - https://picocli.info)
     (The Apache Software License, version 2.0) picocli-spring-boot-starter (info.picocli:picocli-spring-boot-starter:4.7.7 - https://picocli.info)
     (Apache License 2.0) aircompressor (io.airlift:aircompressor:0.27 - https://github.com/airlift/aircompressor)
     (The MIT License (MIT)) ClassGraph (io.github.classgraph:classgraph:4.8.179 - https://github.com/classgraph/classgraph)
     (The Apache Software License, Version 2.0) Feign Core (io.github.openfeign:feign-core:13.5 - https://github.com/openfeign/feign/feign-core)
     (The Apache Software License, Version 2.0) Feign Jackson (io.github.openfeign:feign-jackson:13.5 - https://github.com/openfeign/feign/feign-jackson)
     (The Apache Software License, Version 2.0) context-propagation (io.micrometer:context-propagation:1.1.3 - https://github.com/micrometer-metrics/context-propagation)
     (The Apache Software License, Version 2.0) micrometer-commons (io.micrometer:micrometer-commons:1.15.1 - https://github.com/micrometer-metrics/micrometer)
     (The Apache Software License, Version 2.0) micrometer-core (io.micrometer:micrometer-core:1.15.1 - https://github.com/micrometer-metrics/micrometer)
     (The Apache Software License, Version 2.0) micrometer-jakarta9 (io.micrometer:micrometer-jakarta9:1.15.1 - https://github.com/micrometer-metrics/micrometer)
     (The Apache Software License, Version 2.0) micrometer-observation (io.micrometer:micrometer-observation:1.15.1 - https://github.com/micrometer-metrics/micrometer)
     (The Apache Software License, Version 2.0) micrometer-tracing (io.micrometer:micrometer-tracing:1.5.1 - https://github.com/micrometer-metrics/tracing)
     (The Apache Software License, Version 2.0) micrometer-tracing-bridge-brave (io.micrometer:micrometer-tracing-bridge-brave:1.5.1 - https://github.com/micrometer-metrics/tracing)
     (Apache License, Version 2.0) Netty/Buffer (io.netty:netty-buffer:4.1.122.Final - https://netty.io/netty-buffer/)
     (Apache License, Version 2.0) Netty/Codec (io.netty:netty-codec:4.1.122.Final - https://netty.io/netty-codec/)
     (Apache License, Version 2.0) Netty/Codec/HTTP (io.netty:netty-codec-http:4.1.122.Final - https://netty.io/netty-codec-http/)
     (Apache License, Version 2.0) Netty/Codec/HTTP2 (io.netty:netty-codec-http2:4.1.122.Final - https://netty.io/netty-codec-http2/)
     (Apache License, Version 2.0) Netty/Common (io.netty:netty-common:4.1.122.Final - https://netty.io/netty-common/)
     (Apache License, Version 2.0) Netty/Handler (io.netty:netty-handler:4.1.122.Final - https://netty.io/netty-handler/)
     (Apache License, Version 2.0) Netty/Resolver (io.netty:netty-resolver:4.1.122.Final - https://netty.io/netty-resolver/)
     (Apache License, Version 2.0) Netty/Transport (io.netty:netty-transport:4.1.122.Final - https://netty.io/netty-transport/)
     (Apache License, Version 2.0) Netty/Transport/Classes/Epoll (io.netty:netty-transport-classes-epoll:4.1.122.Final - https://netty.io/netty-transport-classes-epoll/)
     (Apache License, Version 2.0) Netty/Transport/Native/Unix/Common (io.netty:netty-transport-native-unix-common:4.1.122.Final - https://netty.io/netty-transport-native-unix-common/)
     (The Apache License, Version 2.0) OpenTelemetry Java (io.opentelemetry:opentelemetry-api:1.49.0 - https://github.com/open-telemetry/opentelemetry-java)
     (The Apache License, Version 2.0) OpenTelemetry Java (io.opentelemetry:opentelemetry-context:1.49.0 - https://github.com/open-telemetry/opentelemetry-java)
     (The Apache License, Version 2.0) OpenTelemetry Java (io.opentelemetry:opentelemetry-exporter-logging:1.49.0 - https://github.com/open-telemetry/opentelemetry-java)
     (The Apache License, Version 2.0) OpenTelemetry Java (io.opentelemetry:opentelemetry-sdk:1.49.0 - https://github.com/open-telemetry/opentelemetry-java)
     (The Apache License, Version 2.0) OpenTelemetry Java (io.opentelemetry:opentelemetry-sdk-common:1.49.0 - https://github.com/open-telemetry/opentelemetry-java)
     (The Apache License, Version 2.0) OpenTelemetry Java (io.opentelemetry:opentelemetry-sdk-extension-autoconfigure:1.49.0 - https://github.com/open-telemetry/opentelemetry-java)
     (The Apache License, Version 2.0) OpenTelemetry Java (io.opentelemetry:opentelemetry-sdk-extension-autoconfigure-spi:1.49.0 - https://github.com/open-telemetry/opentelemetry-java)
     (The Apache License, Version 2.0) OpenTelemetry Java (io.opentelemetry:opentelemetry-sdk-logs:1.49.0 - https://github.com/open-telemetry/opentelemetry-java)
     (The Apache License, Version 2.0) OpenTelemetry Java (io.opentelemetry:opentelemetry-sdk-metrics:1.49.0 - https://github.com/open-telemetry/opentelemetry-java)
     (The Apache License, Version 2.0) OpenTelemetry Java (io.opentelemetry:opentelemetry-sdk-trace:1.49.0 - https://github.com/open-telemetry/opentelemetry-java)
     (The Apache Software License, Version 2.0) Prometheus JMX Exporter - Java Agent (io.prometheus.jmx:jmx_prometheus_javaagent:1.0.1 - http://github.com/prometheus/jmx_exporter)
     (Apache License, Version 2.0) Jandex: Core (io.smallrye:jandex:3.2.0 - https://smallrye.io)
     (Apache License 2.0) swagger-annotations (io.swagger.core.v3:swagger-annotations:2.2.34 - https://github.com/swagger-api/swagger-core/modules/swagger-annotations)
     (Apache License 2.0) swagger-annotations-jakarta (io.swagger.core.v3:swagger-annotations-jakarta:2.2.34 - https://github.com/swagger-api/swagger-core/modules/swagger-annotations-jakarta)
     (Apache License 2.0) swagger-core-jakarta (io.swagger.core.v3:swagger-core-jakarta:2.2.34 - https://github.com/swagger-api/swagger-core/modules/swagger-core-jakarta)
     (Apache License 2.0) swagger-integration-jakarta (io.swagger.core.v3:swagger-integration-jakarta:2.2.34 - https://github.com/swagger-api/swagger-core/modules/swagger-integration-jakarta)
     (Apache License 2.0) swagger-jaxrs2-jakarta (io.swagger.core.v3:swagger-jaxrs2-jakarta:2.2.34 - https://github.com/swagger-api/swagger-core/modules/swagger-jaxrs2-jakarta)
     (Apache License 2.0) swagger-models-jakarta (io.swagger.core.v3:swagger-models-jakarta:2.2.34 - https://github.com/swagger-api/swagger-core/modules/swagger-models-jakarta)
     (The Apache Software License, Version 2.0) Brave Propagation: Amazon Web Services (AWS) (io.zipkin.aws:brave-propagation-aws:1.3.0 - https://github.com/openzipkin/zipkin-aws/brave-propagation-aws)
     (The Apache Software License, Version 2.0) Brave (io.zipkin.brave:brave:6.1.0 - https://github.com/openzipkin/brave/brave)
     (The Apache Software License, Version 2.0) Brave Context: SLF4J (io.zipkin.brave:brave-context-slf4j:6.1.0 - https://github.com/openzipkin/brave/brave-context-parent/brave-context-slf4j)
     (The Apache Software License, Version 2.0) Brave Instrumentation: Http Adapters (io.zipkin.brave:brave-instrumentation-http:6.1.0 - https://github.com/openzipkin/brave/brave-instrumentation-parent/brave-instrumentation-http)
     (The Apache Software License, Version 2.0) Brave Instrumentation: Messaging Adapters (io.zipkin.brave:brave-instrumentation-messaging:6.1.0 - https://github.com/openzipkin/brave/brave-instrumentation-parent/brave-instrumentation-messaging)
     (The Apache Software License, Version 2.0) Brave Instrumentation: Spring RabbitMQ (io.zipkin.brave:brave-instrumentation-spring-rabbit:6.1.0 - https://github.com/openzipkin/brave/brave-instrumentation-parent/brave-instrumentation-spring-rabbit)
     (The Apache Software License, Version 2.0) Brave W3C Propagation: Trace Context (io.zipkin.contrib.brave-propagation-w3c:brave-propagation-tracecontext:0.2.0 - https://github.com/openzipkin-contrib/brave-propagation-w3c/brave-propagation-tracecontext)
     (GNU Lesser General Public License (LGPL), version 2.1) jgridshift-core (it.geosolutions.jgridshift:jgridshift-core:1.3.1 - no url defined)
     (EDL 1.0) Jakarta Activation API (jakarta.activation:jakarta.activation-api:2.1.3 - https://github.com/jakartaee/jaf-api)
     (EPL 2.0) (GPL2 w/ CPE) Jakarta Annotations API (jakarta.annotation:jakarta.annotation-api:2.1.1 - https://projects.eclipse.org/projects/ee4j.ca)
     (Eclipse Public License v. 2.0) (GNU General Public License, version 2 with the GNU Classpath Exception) Jakarta Expression Language API (jakarta.el:jakarta.el-api:5.0.1 - https://projects.eclipse.org/projects/ee4j.el)
     (The Apache Software License, Version 2.0) Jakarta Dependency Injection (jakarta.inject:jakarta.inject-api:2.0.1 - https://github.com/eclipse-ee4j/injection-api)
     (Eclipse Distribution License v. 1.0) (Eclipse Public License v. 2.0) Jakarta Persistence API (jakarta.persistence:jakarta.persistence-api:3.1.0 - https://github.com/eclipse-ee4j/jpa-api)
     (EPL 2.0) (GPL2 w/ CPE) Jakarta Servlet (jakarta.servlet:jakarta.servlet-api:6.0.0 - https://projects.eclipse.org/projects/ee4j.servlet)
     (EPL 2.0) (GPL2 w/ CPE) jakarta.transaction API (jakarta.transaction:jakarta.transaction-api:2.0.1 - https://projects.eclipse.org/projects/ee4j.jta)
     (Apache License 2.0) Jakarta Validation API (jakarta.validation:jakarta.validation-api:3.1.1 - https://beanvalidation.org)
     (EPL-2.0) (GPL-2.0-with-classpath-exception) Jakarta RESTful WS API (jakarta.ws.rs:jakarta.ws.rs-api:3.1.0 - https://github.com/eclipse-ee4j/jaxrs-api)
     (Eclipse Distribution License - v 1.0) Jakarta XML Binding API (jakarta.xml.bind:jakarta.xml.bind-api:4.0.2 - https://github.com/jakartaee/jaxb-api/jakarta.xml.bind-api)
     (Eclipse Distribution License - v 1.0) Jakarta SOAP with Attachments API (jakarta.xml.soap:jakarta.xml.soap-api:3.0.2 - https://github.com/jakartaee/saaj-api)
     (The GNU General Public License (GPL)) vecmath (java3d:vecmath:1.5.2 - no url defined)
     (Apache License, Version 2.0) JSR107 API and SPI (javax.cache:cache-api:1.1.1 - https://github.com/jsr107/jsr107spec)
     (Sun Microsystems, Inc. Binary Code License Agreement) Java Advanced Imaging (javax.media:jai-core:1.1.3 - http://java.sun.com/products/java-media/jai)
     (CDDL 1.1) (GPL2 w/ CPE) jaxb-api (javax.xml.bind:jaxb-api:2.3.1 - https://github.com/javaee/jaxb-spec/jaxb-api)
     (BSD License 2.0) jaxen (jaxen:jaxen:2.0.0 - http://www.cafeconleche.org/jaxen/jaxen)
     (Apache License, Version 2.0) Joda-Time (joda-time:joda-time:2.12.7 - https://www.joda.org/joda-time/)
     (New BSD 2-Clause License) jogl (jogl:jogl:1.1.2 - no url defined)
     (Apache License, Version 2.0) Byte Buddy (without dependencies) (net.bytebuddy:byte-buddy:1.17.6 - https://bytebuddy.net/byte-buddy)
     (The Apache License, Version 2.0) JUnidecode (net.gcardone.junidecode:junidecode:0.5.2 - https://github.com/gcardone/junidecode)
     (The Apache Software License, Version 2.0) ASM based accessors helper used by json-smart (net.minidev:accessors-smart:2.5.2 - https://urielch.github.io/)
     (The Apache Software License, Version 2.0) JSON Small and Fast Parser (net.minidev:json-smart:2.5.2 - https://urielch.github.io/)
     (GNU Lesser General Public License) PostGIS Geometry (net.postgis:postgis-geometry:2023.1.0 - http://postgis.net/postgis-geometry)
     (GNU Lesser General Public License) Postgis JDBC Driver (net.postgis:postgis-jdbc:2023.1.0 - http://postgis.net/postgis-jdbc)
     (Mozilla Public License Version 2.0) Saxon-HE (net.sf.saxon:Saxon-HE:9.9.1-8 - http://www.saxonica.com/)
     (BSD licence) ANTLR 3 Runtime (org.antlr:antlr-runtime:3.5.3 - http://www.antlr.org)
     (BSD-3-Clause) ANTLR 4 Runtime (org.antlr:antlr4-runtime:4.13.0 - https://www.antlr.org/antlr4-runtime/)
     (BSD-3-Clause) ANTLR 4 Runtime (org.antlr:antlr4-runtime:4.13.2 - https://www.antlr.org/antlr4-runtime/)
     (Apache-2.0) Apache Commons Collections (org.apache.commons:commons-collections4:4.5.0 - https://commons.apache.org/proper/commons-collections/)
     (Apache-2.0) Apache Commons CSV (org.apache.commons:commons-csv:1.14.0 - https://commons.apache.org/proper/commons-csv/)
     (Apache-2.0) Apache Commons DBCP (org.apache.commons:commons-dbcp2:2.13.0 - https://commons.apache.org/proper/commons-dbcp/)
     (Apache-2.0) Apache Commons Exec (org.apache.commons:commons-exec:1.5.0 - https://commons.apache.org/proper/commons-exec/)
     (Apache-2.0) Apache Commons FileUpload Core (org.apache.commons:commons-fileupload2-core:2.0.0-M4 - https://commons.apache.org/proper/commons-fileupload/commons-fileupload2-core/)
     (Apache-2.0) Apache Commons FileUpload Jakarta Servlet 6 (org.apache.commons:commons-fileupload2-jakarta-servlet6:2.0.0-M4 - https://commons.apache.org/proper/commons-fileupload/commons-fileupload2-jakarta-servlet6/)
     (Apache-2.0) Apache Commons Lang (org.apache.commons:commons-lang3:3.17.0 - https://commons.apache.org/proper/commons-lang/)
     (The Apache Software License, Version 2.0) Commons Math (org.apache.commons:commons-math:2.2 - http://commons.apache.org/math/)
     (Apache-2.0) Apache Commons Pool (org.apache.commons:commons-pool2:2.12.1 - https://commons.apache.org/proper/commons-pool/)
     (Apache-2.0) Apache Commons Text (org.apache.commons:commons-text:1.13.1 - https://commons.apache.org/proper/commons-text)
     (Apache License, Version 2.0) Apache HttpClient (org.apache.httpcomponents:httpclient:4.5.13 - http://hc.apache.org/httpcomponents-client)
     (Apache License, Version 2.0) Apache HttpClient (org.apache.httpcomponents:httpclient:4.5.14 - http://hc.apache.org/httpcomponents-client-ga)
     (Apache License, Version 2.0) Apache HttpCore (org.apache.httpcomponents:httpcore:4.4.16 - http://hc.apache.org/httpcomponents-core-ga)
     (Apache License, Version 2.0) Apache James :: Mime4j :: Core (org.apache.james:apache-mime4j-core:0.8.6 - http://james.apache.org/mime4j/apache-mime4j-core)
     (Apache-2.0) Apache Log4j API (org.apache.logging.log4j:log4j-api:2.24.3 - https://logging.apache.org/log4j/2.x/log4j/log4j-api/)
     (Apache-2.0) Apache Log4j Core (org.apache.logging.log4j:log4j-core:2.24.3 - https://logging.apache.org/log4j/2.x/log4j/log4j-core/)
     (Apache-2.0) Apache Log4j JUL Adapter (org.apache.logging.log4j:log4j-jul:2.24.3 - https://logging.apache.org/log4j/2.x/log4j/log4j-jul/)
     (Apache-2.0) Apache Log4j JSON Template Layout (org.apache.logging.log4j:log4j-layout-template-json:2.24.3 - https://logging.apache.org/log4j/2.x/log4j/log4j-layout-template-json/)
     (Apache-2.0) SLF4J 2 Provider for Log4j API (org.apache.logging.log4j:log4j-slf4j2-impl:2.24.3 - https://logging.apache.org/log4j/2.x/log4j/log4j-slf4j2-impl/)
     (Apache-2.0) Log4j API to SLF4J Adapter (org.apache.logging.log4j:log4j-to-slf4j:2.24.3 - https://logging.apache.org/log4j/2.x/log4j/log4j-to-slf4j/)
     (Apache-2.0) Apache Log4j Web (org.apache.logging.log4j:log4j-web:2.24.3 - https://logging.apache.org/log4j/2.x/log4j/log4j-web/)
     (Apache-2.0) Apache Tika core (org.apache.tika:tika-core:2.9.4 - https://tika.apache.org/)
     (Apache License, Version 2.0) tomcat-embed-core (org.apache.tomcat.embed:tomcat-embed-core:10.1.42 - https://tomcat.apache.org/)
     (Apache License, Version 2.0) tomcat-embed-el (org.apache.tomcat.embed:tomcat-embed-el:10.1.42 - https://tomcat.apache.org/)
     (Apache License, Version 2.0) tomcat-embed-websocket (org.apache.tomcat.embed:tomcat-embed-websocket:10.1.42 - https://tomcat.apache.org/)
     (Apache License, Version 2.0) Axiom API (org.apache.ws.commons.axiom:axiom-api:1.4.0 - http://ws.apache.org/axiom/)
     (Apache License, Version 2.0) LLOM (org.apache.ws.commons.axiom:axiom-impl:1.4.0 - http://ws.apache.org/axiom/implementations/axiom-impl/)
     (The Apache Software License, Version 2.0) org.apache.xmlgraphics:batik-anim (org.apache.xmlgraphics:batik-anim:1.17 - http://xmlgraphics.apache.org/batik/batik-anim/)
     (The Apache Software License, Version 2.0) org.apache.xmlgraphics:batik-awt-util (org.apache.xmlgraphics:batik-awt-util:1.17 - http://xmlgraphics.apache.org/batik/batik-awt-util/)
     (The Apache Software License, Version 2.0) org.apache.xmlgraphics:batik-bridge (org.apache.xmlgraphics:batik-bridge:1.17 - http://xmlgraphics.apache.org/batik/batik-bridge/)
     (The Apache Software License, Version 2.0) org.apache.xmlgraphics:batik-codec (org.apache.xmlgraphics:batik-codec:1.17 - http://xmlgraphics.apache.org/batik/batik-codec/)
     (The Apache Software License, Version 2.0) org.apache.xmlgraphics:batik-constants (org.apache.xmlgraphics:batik-constants:1.17 - http://xmlgraphics.apache.org/batik/batik-constants/)
     (The Apache Software License, Version 2.0) org.apache.xmlgraphics:batik-css (org.apache.xmlgraphics:batik-css:1.17 - http://xmlgraphics.apache.org/batik/batik-css/)
     (The Apache Software License, Version 2.0) org.apache.xmlgraphics:batik-dom (org.apache.xmlgraphics:batik-dom:1.17 - http://xmlgraphics.apache.org/batik/batik-dom/)
     (The Apache Software License, Version 2.0) org.apache.xmlgraphics:batik-ext (org.apache.xmlgraphics:batik-ext:1.17 - http://xmlgraphics.apache.org/batik/batik-ext/)
     (The Apache Software License, Version 2.0) org.apache.xmlgraphics:batik-gvt (org.apache.xmlgraphics:batik-gvt:1.17 - http://xmlgraphics.apache.org/batik/batik-gvt/)
     (The Apache Software License, Version 2.0) org.apache.xmlgraphics:batik-i18n (org.apache.xmlgraphics:batik-i18n:1.17 - http://xmlgraphics.apache.org/batik/batik-i18n/)
     (The Apache Software License, Version 2.0) org.apache.xmlgraphics:batik-parser (org.apache.xmlgraphics:batik-parser:1.17 - http://xmlgraphics.apache.org/batik/batik-parser/)
     (The Apache Software License, Version 2.0) org.apache.xmlgraphics:batik-script (org.apache.xmlgraphics:batik-script:1.17 - http://xmlgraphics.apache.org/batik/batik-script/)
     (The Apache Software License, Version 2.0) org.apache.xmlgraphics:batik-shared-resources (org.apache.xmlgraphics:batik-shared-resources:1.17 - http://xmlgraphics.apache.org/batik/batik-shared-resources/)
     (The Apache Software License, Version 2.0) org.apache.xmlgraphics:batik-svg-dom (org.apache.xmlgraphics:batik-svg-dom:1.17 - http://xmlgraphics.apache.org/batik/batik-svg-dom/)
     (The Apache Software License, Version 2.0) org.apache.xmlgraphics:batik-svggen (org.apache.xmlgraphics:batik-svggen:1.17 - http://xmlgraphics.apache.org/batik/batik-svggen/)
     (The Apache Software License, Version 2.0) org.apache.xmlgraphics:batik-transcoder (org.apache.xmlgraphics:batik-transcoder:1.17 - http://xmlgraphics.apache.org/batik/batik-transcoder/)
     (The Apache Software License, Version 2.0) org.apache.xmlgraphics:batik-util (org.apache.xmlgraphics:batik-util:1.17 - http://xmlgraphics.apache.org/batik/batik-util/)
     (The Apache Software License, Version 2.0) org.apache.xmlgraphics:batik-xml (org.apache.xmlgraphics:batik-xml:1.17 - http://xmlgraphics.apache.org/batik/batik-xml/)
     (The Apache Software License, Version 2.0) Apache XML Graphics Commons (org.apache.xmlgraphics:xmlgraphics-commons:2.9 - http://xmlgraphics.apache.org/commons/)
     (The Apache License, Version 2.0) org.apiguardian:apiguardian-api (org.apiguardian:apiguardian-api:1.1.2 - https://github.com/apiguardian-team/apiguardian)
     (Apache-2.0) AssertJ Core (org.assertj:assertj-core:3.27.3 - https://assertj.github.io/doc/#assertj-core)
     (The MIT License) Checker Qual (org.checkerframework:checker-qual:3.49.3 - https://checkerframework.org/)
     (The BSD License) Stax2 API (org.codehaus.woodstox:stax2-api:4.2 - http://github.com/FasterXML/stax2-api)
     (The BSD 2-Clause License) Stax2 API (org.codehaus.woodstox:stax2-api:4.2.2 - http://github.com/FasterXML/stax2-api)
     (Lesser General Public License (LGPL)) Image I/O-Extensions - GeoCore (org.deegree:imageio-ext-geocore:1.4.16-M1 - no url defined)
     (Lesser General Public License (LGPL)) Image I/O-Extensions - Custom Streams (org.deegree:imageio-ext-streams:1.4.16-M1 - no url defined)
     (Lesser General Public License (LGPL)) Improved TIFF Plugin (org.deegree:imageio-ext-tiff:1.4.16-M1 - no url defined)
     (Lesser General Public License (LGPL)) Image I/O-Extensions - utilities classes and methods (org.deegree:imageio-ext-utilities:1.4.16-M1 - no url defined)
     (EDL 1.0) Angus Activation Registries (org.eclipse.angus:angus-activation:2.0.2 - https://github.com/eclipse-ee4j/angus-activation/angus-activation)
     (Eclipse Public License - v 2.0) Eclipse Compiler for Java(TM) (org.eclipse.jdt:ecj:3.19.0 - http://www.eclipse.org/jdt)
     (Apache Software License - Version 2.0) (Eclipse Public License - Version 1.0) Jetty :: Apache JSP Implementation (org.eclipse.jetty:apache-jsp:9.4.44.v20210927 - https://eclipse.org/jetty/apache-jsp)
     (Apache Software License - Version 2.0) (Eclipse Public License - Version 1.0) Jetty :: Servlet Annotations (org.eclipse.jetty:jetty-annotations:9.4.44.v20210927 - https://eclipse.org/jetty/jetty-annotations)
     (Apache Software License - Version 2.0) (Eclipse Public License - Version 1.0) Jetty :: Continuation (org.eclipse.jetty:jetty-continuation:9.4.44.v20210927 - https://eclipse.org/jetty/jetty-continuation)
     (Apache Software License - Version 2.0) (Eclipse Public License - Version 2.0) Core :: HTTP (org.eclipse.jetty:jetty-http:12.0.22 - https://jetty.org/jetty-core/jetty-http)
     (Apache Software License - Version 2.0) (Eclipse Public License - Version 2.0) Core :: IO (org.eclipse.jetty:jetty-io:12.0.22 - https://jetty.org/jetty-core/jetty-io)
     (Apache Software License - Version 2.0) (Eclipse Public License - Version 2.0) Core :: Plus (org.eclipse.jetty:jetty-plus:12.0.22 - https://jetty.org/jetty-core/jetty-plus)
     (Apache Software License - Version 2.0) (Eclipse Public License - Version 2.0) Core :: Security (org.eclipse.jetty:jetty-security:12.0.22 - https://jetty.org/jetty-core/jetty-security)
     (Apache Software License - Version 2.0) (Eclipse Public License - Version 2.0) Core :: Server (org.eclipse.jetty:jetty-server:12.0.22 - https://jetty.org/jetty-core/jetty-server)
     (Apache Software License - Version 2.0) (Eclipse Public License - Version 1.0) Jetty :: Servlet Handling (org.eclipse.jetty:jetty-servlet:9.4.44.v20210927 - https://eclipse.org/jetty/jetty-servlet)
     (Apache Software License - Version 2.0) (Eclipse Public License - Version 1.0) Jetty :: Utility Servlets and Filters (org.eclipse.jetty:jetty-servlets:9.4.44.v20210927 - https://eclipse.org/jetty/jetty-servlets)
     (Apache Software License - Version 2.0) (Eclipse Public License - Version 2.0) Core :: Utilities (org.eclipse.jetty:jetty-util:12.0.22 - https://jetty.org/jetty-core/jetty-util)
     (Apache Software License - Version 2.0) (Eclipse Public License - Version 2.0) Core :: Utilities :: JSON (org.eclipse.jetty:jetty-util-ajax:12.0.22 - https://jetty.org/jetty-core/jetty-util-ajax)
     (Apache Software License - Version 2.0) (Eclipse Public License - Version 1.0) Jetty :: Webapp Application Support (org.eclipse.jetty:jetty-webapp:9.4.44.v20210927 - https://eclipse.org/jetty/jetty-webapp)
     (Apache Software License - Version 2.0) (Eclipse Public License - Version 2.0) Core :: XML (org.eclipse.jetty:jetty-xml:12.0.22 - https://jetty.org/jetty-core/jetty-xml)
     (Apache Software License - Version 2.0) (Eclipse Public License - Version 1.0) Jetty :: Schemas (org.eclipse.jetty.toolchain:jetty-schemas:3.1.2 - https://eclipse.org/jetty/jetty-schemas)
     (The Apache Software License, Version 2.0) Ehcache (org.ehcache:ehcache:3.10.8 - http://ehcache.org)
     (LGPL 3.0) geolatte-geom (org.geolatte:geolatte-geom:1.9.1 - https://github.com/geolatte/geolatte-geom)
     (Eclipse Public License v. 2.0) (GNU General Public License, version 2 with the GNU Classpath Exception) Eclipse Expressly (org.glassfish.expressly:expressly:5.0.0 - https://projects.eclipse.org/projects/ee4j.expressly)
     (EPL 2.0) (GPL2 w/ CPE) Class Model for Hk2 (org.glassfish.hk2:class-model:3.0.6 - https://github.com/eclipse-ee4j/glassfish-hk2/class-model)
     (EPL 2.0) (GPL2 w/ CPE) HK2 module of HK2 itself (org.glassfish.hk2:hk2:3.0.6 - https://github.com/eclipse-ee4j/glassfish-hk2/hk2)
     (EPL 2.0) (GPL2 w/ CPE) HK2 API module (org.glassfish.hk2:hk2-api:3.0.6 - https://github.com/eclipse-ee4j/glassfish-hk2/hk2-api)
     (EPL 2.0) (GPL2 w/ CPE) HK2 core module (org.glassfish.hk2:hk2-core:3.0.6 - https://github.com/eclipse-ee4j/glassfish-hk2/hk2-core)
     (EPL 2.0) (GPL2 w/ CPE) ServiceLocator Default Implementation (org.glassfish.hk2:hk2-locator:3.0.6 - https://github.com/eclipse-ee4j/glassfish-hk2/hk2-locator)
     (EPL 2.0) (GPL2 w/ CPE) Run Level Service (org.glassfish.hk2:hk2-runlevel:3.0.6 - https://github.com/eclipse-ee4j/glassfish-hk2/hk2-runlevel)
     (EPL 2.0) (GPL2 w/ CPE) HK2 Implementation Utilities (org.glassfish.hk2:hk2-utils:3.0.6 - https://github.com/eclipse-ee4j/glassfish-hk2/hk2-utils)
     (EPL 2.0) (GPL2 w/ CPE) OSGi resource locator (org.glassfish.hk2:osgi-resource-locator:1.0.3 - https://projects.eclipse.org/projects/ee4j/osgi-resource-locator)
     (EPL 2.0) (GPL2 w/ CPE) HK2 Spring Bridge (org.glassfish.hk2:spring-bridge:3.0.6 - https://github.com/eclipse-ee4j/glassfish-hk2/spring-bridge)
     (EPL 2.0) (GPL2 w/ CPE) aopalliance version 1.0 repackaged as a module (org.glassfish.hk2.external:aopalliance-repackaged:3.0.6 - https://github.com/eclipse-ee4j/glassfish-hk2/external/aopalliance-repackaged)
     (Eclipse Distribution License - v 1.0) JAXB Core (org.glassfish.jaxb:jaxb-core:4.0.5 - https://eclipse-ee4j.github.io/jaxb-ri/)
     (Eclipse Distribution License - v 1.0) JAXB Runtime (org.glassfish.jaxb:jaxb-runtime:4.0.5 - https://eclipse-ee4j.github.io/jaxb-ri/)
     (Eclipse Distribution License - v 1.0) TXW2 Runtime (org.glassfish.jaxb:txw2:4.0.5 - https://eclipse-ee4j.github.io/jaxb-ri/)
     (Apache License, 2.0) (BSD 2-Clause) (EDL 1.0) (EPL 2.0) (GPL2 w/ CPE) (MIT license) (Modified BSD) (Public Domain) (W3C license) (jQuery license) jersey-connectors-apache (org.glassfish.jersey.connectors:jersey-apache-connector:3.1.10 - https://projects.eclipse.org/projects/ee4j.jersey/project/jersey-apache-connector)
     (Apache License, 2.0) (BSD 2-Clause) (EDL 1.0) (EPL 2.0) (GPL2 w/ CPE) (MIT license) (Modified BSD) (Public Domain) (W3C license) (jQuery license) jersey-container-servlet (org.glassfish.jersey.containers:jersey-container-servlet:3.1.10 - https://projects.eclipse.org/projects/ee4j.jersey/project/jersey-container-servlet)
     (Apache License, 2.0) (BSD 2-Clause) (EDL 1.0) (EPL 2.0) (GPL2 w/ CPE) (MIT license) (Modified BSD) (Public Domain) (W3C license) (jQuery license) jersey-container-servlet-core (org.glassfish.jersey.containers:jersey-container-servlet-core:3.1.10 - https://projects.eclipse.org/projects/ee4j.jersey/project/jersey-container-servlet-core)
     (Apache License, 2.0) (BSD 2-Clause) (EDL 1.0) (EPL 2.0) (GPL2 w/ CPE) (MIT license) (Modified BSD) (Public Domain) (W3C license) (jQuery license) jersey-core-client (org.glassfish.jersey.core:jersey-client:3.1.10 - https://projects.eclipse.org/projects/ee4j.jersey/jersey-client)
     (Apache License, 2.0) (EPL 2.0) (Public Domain) (The GNU General Public License (GPL), Version 2, With Classpath Exception) jersey-core-common (org.glassfish.jersey.core:jersey-common:3.1.10 - https://projects.eclipse.org/projects/ee4j.jersey/jersey-common)
     (Apache License, 2.0) (EPL 2.0) (Modified BSD) (The GNU General Public License (GPL), Version 2, With Classpath Exception) jersey-core-server (org.glassfish.jersey.core:jersey-server:3.1.10 - https://projects.eclipse.org/projects/ee4j.jersey/jersey-server)
     (Apache License, 2.0) (BSD 2-Clause) (EDL 1.0) (EPL 2.0) (GPL2 w/ CPE) (MIT license) (Modified BSD) (Public Domain) (W3C license) (jQuery license) jersey-ext-bean-validation (org.glassfish.jersey.ext:jersey-bean-validation:3.1.10 - https://projects.eclipse.org/projects/ee4j.jersey/project/jersey-bean-validation)
     (Apache License, 2.0) (BSD 2-Clause) (EDL 1.0) (EPL 2.0) (GPL2 w/ CPE) (MIT license) (Modified BSD) (Public Domain) (W3C license) (jQuery license) jersey-ext-entity-filtering (org.glassfish.jersey.ext:jersey-entity-filtering:3.1.10 - https://projects.eclipse.org/projects/ee4j.jersey/project/jersey-entity-filtering)
     (Apache License, 2.0) (BSD 2-Clause) (EDL 1.0) (EPL 2.0) (GPL2 w/ CPE) (MIT license) (Modified BSD) (Public Domain) (W3C license) (jQuery license) jersey-spring6 (org.glassfish.jersey.ext:jersey-spring6:3.1.10 - https://projects.eclipse.org/projects/ee4j.jersey/project/jersey-spring6)
     (Apache License, 2.0) (BSD 2-Clause) (EDL 1.0) (EPL 2.0) (GPL2 w/ CPE) (MIT license) (Modified BSD) (Public Domain) (W3C license) (jQuery license) jersey-inject-hk2 (org.glassfish.jersey.inject:jersey-hk2:3.1.10 - https://projects.eclipse.org/projects/ee4j.jersey/project/jersey-hk2)
     (Apache License, 2.0) (BSD 2-Clause) (EDL 1.0) (EPL 2.0) (GPL2 w/ CPE) (MIT license) (Modified BSD) (Public Domain) (W3C license) (jQuery license) jersey-media-jaxb (org.glassfish.jersey.media:jersey-media-jaxb:3.1.10 - https://projects.eclipse.org/projects/ee4j.jersey/project/jersey-media-jaxb)
     (Apache License, 2.0) (EPL 2.0) (The GNU General Public License (GPL), Version 2, With Classpath Exception) jersey-media-json-jackson (org.glassfish.jersey.media:jersey-media-json-jackson:3.1.10 - https://projects.eclipse.org/projects/ee4j.jersey/project/jersey-media-json-jackson)
     (Apache License, 2.0) (BSD 2-Clause) (EDL 1.0) (EPL 2.0) (GPL2 w/ CPE) (MIT license) (Modified BSD) (Public Domain) (W3C license) (jQuery license) jersey-media-multipart (org.glassfish.jersey.media:jersey-media-multipart:3.1.10 - https://projects.eclipse.org/projects/ee4j.jersey/project/jersey-media-multipart)
     (The Apache Software License, Version 2.0) gwt-openlayers-client (org.gwtopenmaps.openlayers:gwt-openlayers-client:1.1.0 - http://gwt-openlayers.sourceforge.net/maven-site-latest/gwt-openlayers-client)
     (GWT Terms) gwt-dev (org.gwtproject:gwt-dev:2.12.2 - http://www.gwtproject.org/gwt-dev/)
     (GWT Terms) gwt-servlet-jakarta (org.gwtproject:gwt-servlet-jakarta:2.12.2 - http://www.gwtproject.org/gwt-servlet-jakarta/)
     (GWT Terms) gwt-user (org.gwtproject:gwt-user:2.12.2 - http://www.gwtproject.org/gwt-user/)
     (BSD-2-Clause) (Public Domain, per Creative Commons CC0) HdrHistogram (org.hdrhistogram:HdrHistogram:2.2.2 - http://hdrhistogram.github.io/HdrHistogram/)
     (Apache License Version 2.0) Hibernate Commons Annotations (org.hibernate.common:hibernate-commons-annotations:7.0.3.Final - http://hibernate.org)
     (GNU Library General Public License v2.1 or later) Hibernate ORM - hibernate-core (org.hibernate.orm:hibernate-core:6.6.18.Final - https://hibernate.org/orm)
     (GNU Library General Public License v2.1 or later) Hibernate ORM - hibernate-spatial (org.hibernate.orm:hibernate-spatial:6.6.18.Final - https://hibernate.org/orm)
     (Apache License 2.0) Hibernate Validator Engine (org.hibernate.validator:hibernate-validator:8.0.2.Final - http://hibernate.org/validator/hibernate-validator)
     (HSQLDB License, a BSD open source license) HyperSQL Database (org.hsqldb:hsqldb:2.7.3 - http://hsqldb.org)
     (Apache License 2.0) (LGPL 2.1) (MPL 1.1) Javassist (org.javassist:javassist:3.30.2-GA - https://www.javassist.org/)
     (Apache License 2.0) JBoss Logging 3 (org.jboss.logging:jboss-logging:3.6.1.Final - http://www.jboss.org)
     (The Apache License, Version 2.0) JSpecify annotations (org.jspecify:jspecify:1.0.0 - http://jspecify.org/)
     (Eclipse Public License v2.0) JUnit Jupiter (Aggregator) (org.junit.jupiter:junit-jupiter:5.12.2 - https://junit.org/junit5/)
     (Eclipse Public License v2.0) JUnit Jupiter API (org.junit.jupiter:junit-jupiter-api:5.12.2 - https://junit.org/junit5/)
     (Eclipse Public License v2.0) JUnit Jupiter Engine (org.junit.jupiter:junit-jupiter-engine:5.12.2 - https://junit.org/junit5/)
     (Eclipse Public License v2.0) JUnit Jupiter Params (org.junit.jupiter:junit-jupiter-params:5.12.2 - https://junit.org/junit5/)
     (Eclipse Public License v2.0) JUnit Platform Commons (org.junit.platform:junit-platform-commons:1.12.2 - https://junit.org/junit5/)
     (Eclipse Public License v2.0) JUnit Platform Engine API (org.junit.platform:junit-platform-engine:1.12.2 - https://junit.org/junit5/)
     (Eclipse Distribution License - v 1.0) MIME streaming extension (org.jvnet.mimepull:mimepull:1.9.15 - https://github.com/eclipse-ee4j/metro-mimepull)
     (Public Domain, per Creative Commons CC0) LatencyUtils (org.latencyutils:LatencyUtils:2.0.3 - http://latencyutils.github.io/LatencyUtils/)
     (Apache License, Version 2.0) Liquibase (org.liquibase:liquibase-core:4.33.0 - http://www.liquibase.com)
     (Liquibase EULA) Liquibase Postgresql Database Extension (org.liquibase.ext:liquibase-postgresql:4.33.0 - https://github.com/liquibase/liquibase-postgresql)
     (Eclipse Distribution License - v 1.0) (Eclipse Public License, Version 2.0) org.locationtech.jts:jts-core (org.locationtech.jts:jts-core:1.20.0 - https://www.locationtech.org/projects/technology.jts/jts-modules/jts-core)
     (Apache License Version 2.0) MortBay :: Apache Jasper :: JSP Implementation (org.mortbay.jasper:apache-jsp:8.5.70 - https://github.com/jetty-project/jasper-jsp/apache-jsp)
     (The Apache License, Version 2.0) org.opentest4j:opentest4j (org.opentest4j:opentest4j:1.3.0 - https://github.com/ota4j-team/opentest4j)
     (BSD-3-Clause) asm (org.ow2.asm:asm:9.6 - http://asm.ow2.io/)
     (BSD-3-Clause) asm (org.ow2.asm:asm:9.7.1 - http://asm.ow2.io/)
     (BSD-3-Clause) asm-analysis (org.ow2.asm:asm-analysis:9.6 - http://asm.ow2.io/)
     (BSD-3-Clause) asm-commons (org.ow2.asm:asm-commons:9.6 - http://asm.ow2.io/)
     (BSD-3-Clause) asm-tree (org.ow2.asm:asm-tree:9.6 - http://asm.ow2.io/)
     (BSD-3-Clause) asm-util (org.ow2.asm:asm-util:9.6 - http://asm.ow2.io/)
     (BSD-2-Clause) PostgreSQL JDBC Driver (org.postgresql:postgresql:42.7.7 - https://jdbc.postgresql.org)
     (The Apache License, Version 2.0) quartz (org.quartz-scheduler:quartz:2.5.0 - https://www.quartz-scheduler.org/)
     (MIT-0) reactive-streams (org.reactivestreams:reactive-streams:1.0.4 - http://www.reactive-streams.org/)
     (The Apache Software License, Version 2.0) org.seleniumhq.selenium:selenium-api (org.seleniumhq.selenium:selenium-api:4.34.0 - https://selenium.dev/)
     (The Apache Software License, Version 2.0) org.seleniumhq.selenium:selenium-chrome-driver (org.seleniumhq.selenium:selenium-chrome-driver:4.34.0 - https://selenium.dev/)
     (The Apache Software License, Version 2.0) org.seleniumhq.selenium:selenium-chromium-driver (org.seleniumhq.selenium:selenium-chromium-driver:4.34.0 - https://selenium.dev/)
     (The Apache Software License, Version 2.0) org.seleniumhq.selenium:selenium-devtools-v136 (org.seleniumhq.selenium:selenium-devtools-v136:4.34.0 - https://selenium.dev/)
     (The Apache Software License, Version 2.0) org.seleniumhq.selenium:selenium-devtools-v137 (org.seleniumhq.selenium:selenium-devtools-v137:4.34.0 - https://selenium.dev/)
     (The Apache Software License, Version 2.0) org.seleniumhq.selenium:selenium-devtools-v138 (org.seleniumhq.selenium:selenium-devtools-v138:4.34.0 - https://selenium.dev/)
     (The Apache Software License, Version 2.0) org.seleniumhq.selenium:selenium-edge-driver (org.seleniumhq.selenium:selenium-edge-driver:4.34.0 - https://selenium.dev/)
     (The Apache Software License, Version 2.0) org.seleniumhq.selenium:selenium-firefox-driver (org.seleniumhq.selenium:selenium-firefox-driver:4.34.0 - https://selenium.dev/)
     (The Apache Software License, Version 2.0) org.seleniumhq.selenium:selenium-http (org.seleniumhq.selenium:selenium-http:4.34.0 - https://selenium.dev/)
     (The Apache Software License, Version 2.0) org.seleniumhq.selenium:selenium-ie-driver (org.seleniumhq.selenium:selenium-ie-driver:4.34.0 - https://selenium.dev/)
     (The Apache Software License, Version 2.0) org.seleniumhq.selenium:selenium-java (org.seleniumhq.selenium:selenium-java:4.34.0 - https://selenium.dev/)
     (The Apache Software License, Version 2.0) org.seleniumhq.selenium:selenium-json (org.seleniumhq.selenium:selenium-json:4.34.0 - https://selenium.dev/)
     (The Apache Software License, Version 2.0) org.seleniumhq.selenium:selenium-manager (org.seleniumhq.selenium:selenium-manager:4.34.0 - https://selenium.dev/)
     (The Apache Software License, Version 2.0) org.seleniumhq.selenium:selenium-os (org.seleniumhq.selenium:selenium-os:4.34.0 - https://selenium.dev/)
     (The Apache Software License, Version 2.0) org.seleniumhq.selenium:selenium-remote-driver (org.seleniumhq.selenium:selenium-remote-driver:4.34.0 - https://selenium.dev/)
     (The Apache Software License, Version 2.0) org.seleniumhq.selenium:selenium-safari-driver (org.seleniumhq.selenium:selenium-safari-driver:4.34.0 - https://selenium.dev/)
     (The Apache Software License, Version 2.0) org.seleniumhq.selenium:selenium-support (org.seleniumhq.selenium:selenium-support:4.34.0 - https://selenium.dev/)
     (Apache-2.0) JCL 1.2 implemented over SLF4J (org.slf4j:jcl-over-slf4j:2.0.17 - http://www.slf4j.org)
     (MIT) JUL to SLF4J bridge (org.slf4j:jul-to-slf4j:2.0.17 - http://www.slf4j.org)
     (MIT) SLF4J API Module (org.slf4j:slf4j-api:2.0.17 - http://www.slf4j.org)
     (Apache License, Version 2.0) Spring AOP (org.springframework:spring-aop:6.2.8 - https://github.com/spring-projects/spring-framework)
     (Apache License, Version 2.0) Spring Beans (org.springframework:spring-beans:6.2.8 - https://github.com/spring-projects/spring-framework)
     (Apache License, Version 2.0) Spring Context (org.springframework:spring-context:6.2.8 - https://github.com/spring-projects/spring-framework)
     (Apache License, Version 2.0) Spring Context Support (org.springframework:spring-context-support:6.2.8 - https://github.com/spring-projects/spring-framework)
     (Apache License, Version 2.0) Spring Core (org.springframework:spring-core:6.2.8 - https://github.com/spring-projects/spring-framework)
     (Apache License, Version 2.0) Spring Expression Language (SpEL) (org.springframework:spring-expression:6.2.8 - https://github.com/spring-projects/spring-framework)
     (Apache License, Version 2.0) Spring Commons Logging Bridge (org.springframework:spring-jcl:6.2.8 - https://github.com/spring-projects/spring-framework)
     (Apache License, Version 2.0) Spring JDBC (org.springframework:spring-jdbc:6.2.8 - https://github.com/spring-projects/spring-framework)
     (Apache License, Version 2.0) Spring Messaging (org.springframework:spring-messaging:6.2.8 - https://github.com/spring-projects/spring-framework)
     (Apache License, Version 2.0) Spring Object/Relational Mapping (org.springframework:spring-orm:6.2.8 - https://github.com/spring-projects/spring-framework)
     (Apache License, Version 2.0) Spring Transaction (org.springframework:spring-tx:6.2.8 - https://github.com/spring-projects/spring-framework)
     (Apache License, Version 2.0) Spring Web (org.springframework:spring-web:6.2.8 - https://github.com/spring-projects/spring-framework)
     (Apache License, Version 2.0) Spring Web MVC (org.springframework:spring-webmvc:6.2.8 - https://github.com/spring-projects/spring-framework)
     (Apache License, Version 2.0) Spring AMQP Core (org.springframework.amqp:spring-amqp:3.2.5 - https://github.com/spring-projects/spring-amqp)
     (Apache License, Version 2.0) Spring RabbitMQ Support (org.springframework.amqp:spring-rabbit:3.2.5 - https://github.com/spring-projects/spring-amqp)
     (Apache 2.0) Spring Batch Core (org.springframework.batch:spring-batch-core:5.2.2 - https://projects.spring.io/spring-batch)
     (Apache 2.0) Spring Batch Infrastructure (org.springframework.batch:spring-batch-infrastructure:5.2.2 - https://projects.spring.io/spring-batch)
     (Apache License, Version 2.0) spring-boot (org.springframework.boot:spring-boot:3.5.3 - https://spring.io/projects/spring-boot)
     (Apache License, Version 2.0) spring-boot-actuator (org.springframework.boot:spring-boot-actuator:3.5.3 - https://spring.io/projects/spring-boot)
     (Apache License, Version 2.0) spring-boot-actuator-autoconfigure (org.springframework.boot:spring-boot-actuator-autoconfigure:3.5.3 - https://spring.io/projects/spring-boot)
     (Apache License, Version 2.0) spring-boot-autoconfigure (org.springframework.boot:spring-boot-autoconfigure:3.5.3 - https://spring.io/projects/spring-boot)
     (Apache License, Version 2.0) spring-boot-configuration-metadata (org.springframework.boot:spring-boot-configuration-metadata:3.5.3 - https://spring.io/projects/spring-boot)
     (Apache License, Version 2.0) spring-boot-properties-migrator (org.springframework.boot:spring-boot-properties-migrator:3.5.3 - https://spring.io/projects/spring-boot)
     (Apache License, Version 2.0) spring-boot-starter (org.springframework.boot:spring-boot-starter:3.5.3 - https://spring.io/projects/spring-boot)
     (Apache License, Version 2.0) spring-boot-starter-actuator (org.springframework.boot:spring-boot-starter-actuator:3.5.3 - https://spring.io/projects/spring-boot)
     (Apache License, Version 2.0) spring-boot-starter-amqp (org.springframework.boot:spring-boot-starter-amqp:3.5.3 - https://spring.io/projects/spring-boot)
     (Apache License, Version 2.0) spring-boot-starter-batch (org.springframework.boot:spring-boot-starter-batch:3.5.3 - https://spring.io/projects/spring-boot)
     (Apache License, Version 2.0) spring-boot-starter-jdbc (org.springframework.boot:spring-boot-starter-jdbc:3.5.3 - https://spring.io/projects/spring-boot)
     (Apache License, Version 2.0) spring-boot-starter-jersey (org.springframework.boot:spring-boot-starter-jersey:3.5.3 - https://spring.io/projects/spring-boot)
     (Apache License, Version 2.0) spring-boot-starter-json (org.springframework.boot:spring-boot-starter-json:3.5.3 - https://spring.io/projects/spring-boot)
     (Apache License, Version 2.0) spring-boot-starter-log4j2 (org.springframework.boot:spring-boot-starter-log4j2:3.5.3 - https://spring.io/projects/spring-boot)
     (Apache License, Version 2.0) spring-boot-starter-logging (org.springframework.boot:spring-boot-starter-logging:3.5.3 - https://spring.io/projects/spring-boot)
     (Apache License, Version 2.0) spring-boot-starter-oauth2-resource-server (org.springframework.boot:spring-boot-starter-oauth2-resource-server:3.5.3 - https://spring.io/projects/spring-boot)
     (Apache License, Version 2.0) spring-boot-starter-security (org.springframework.boot:spring-boot-starter-security:3.5.3 - https://spring.io/projects/spring-boot)
     (Apache License, Version 2.0) spring-boot-starter-tomcat (org.springframework.boot:spring-boot-starter-tomcat:3.5.3 - https://spring.io/projects/spring-boot)
     (Apache License, Version 2.0) spring-boot-starter-validation (org.springframework.boot:spring-boot-starter-validation:3.5.3 - https://spring.io/projects/spring-boot)
     (Apache License, Version 2.0) spring-boot-starter-web (org.springframework.boot:spring-boot-starter-web:3.5.3 - https://spring.io/projects/spring-boot)
     (Apache License, Version 2.0) spring-boot-test (org.springframework.boot:spring-boot-test:3.5.3 - https://spring.io/projects/spring-boot)
     (Apache License, Version 2.0) Spring Data Core (org.springframework.data:spring-data-commons:3.5.1 - https://spring.io/projects/spring-data)
     (Apache License, Version 2.0) Spring Data JPA (org.springframework.data:spring-data-jpa:3.5.1 - https://projects.spring.io/spring-data-jpa)
     (Apache 2.0) Spring Retry (org.springframework.retry:spring-retry:2.0.12 - https://github.com/spring-projects/spring-retry)
     (Apache License, Version 2.0) spring-security-config (org.springframework.security:spring-security-config:6.5.1 - https://spring.io/projects/spring-security)
     (Apache License, Version 2.0) spring-security-core (org.springframework.security:spring-security-core:6.5.1 - https://spring.io/projects/spring-security)
     (Apache License, Version 2.0) spring-security-crypto (org.springframework.security:spring-security-crypto:6.5.1 - https://spring.io/projects/spring-security)
     (Apache License, Version 2.0) spring-security-oauth2-core (org.springframework.security:spring-security-oauth2-core:6.5.1 - https://spring.io/projects/spring-security)
     (Apache License, Version 2.0) spring-security-oauth2-jose (org.springframework.security:spring-security-oauth2-jose:6.5.1 - https://spring.io/projects/spring-security)
     (Apache License, Version 2.0) spring-security-oauth2-resource-server (org.springframework.security:spring-security-oauth2-resource-server:6.5.1 - https://spring.io/projects/spring-security)
     (Apache License, Version 2.0) spring-security-web (org.springframework.security:spring-security-web:6.5.1 - https://spring.io/projects/spring-security)
     (Apache License, Version 2.0) SnakeYAML (org.yaml:snakeyaml:2.4 - https://bitbucket.org/snakeyaml/snakeyaml)
     (Apache License, Version 2.0) AWS Java SDK :: Annotations (software.amazon.awssdk:annotations:2.31.78 - https://aws.amazon.com/sdkforjava/core/annotations)
     (Apache License, Version 2.0) AWS Java SDK :: HTTP Clients :: Apache (software.amazon.awssdk:apache-client:2.31.78 - https://aws.amazon.com/sdkforjava/http-clients/apache-client)
     (Apache License, Version 2.0) AWS Java SDK :: Arns (software.amazon.awssdk:arns:2.31.78 - https://aws.amazon.com/sdkforjava)
     (Apache License, Version 2.0) AWS Java SDK :: Auth (software.amazon.awssdk:auth:2.31.78 - https://aws.amazon.com/sdkforjava)
     (Apache License, Version 2.0) AWS Java SDK :: AWS Core (software.amazon.awssdk:aws-core:2.31.78 - https://aws.amazon.com/sdkforjava)
     (Apache License, Version 2.0) AWS Java SDK :: Core :: Protocols :: AWS Query Protocol (software.amazon.awssdk:aws-query-protocol:2.31.78 - https://aws.amazon.com/sdkforjava)
     (Apache License, Version 2.0) AWS Java SDK :: Core :: Protocols :: AWS Xml Protocol (software.amazon.awssdk:aws-xml-protocol:2.31.78 - https://aws.amazon.com/sdkforjava)
     (Apache License, Version 2.0) AWS Java SDK :: Checksums (software.amazon.awssdk:checksums:2.31.78 - https://aws.amazon.com/sdkforjava)
     (Apache License, Version 2.0) AWS Java SDK :: Checksums SPI (software.amazon.awssdk:checksums-spi:2.31.78 - https://aws.amazon.com/sdkforjava)
     (Apache License, Version 2.0) AWS Java SDK :: AWS CRT Core (software.amazon.awssdk:crt-core:2.31.78 - https://aws.amazon.com/sdkforjava)
     (Apache License, Version 2.0) AWS Java SDK :: Endpoints SPI (software.amazon.awssdk:endpoints-spi:2.31.78 - https://aws.amazon.com/sdkforjava/core/endpoints-spi)
     (Apache License, Version 2.0) AWS Java SDK :: HTTP Auth (software.amazon.awssdk:http-auth:2.31.78 - https://aws.amazon.com/sdkforjava)
     (Apache License, Version 2.0) AWS Java SDK :: HTTP Auth AWS (software.amazon.awssdk:http-auth-aws:2.31.78 - https://aws.amazon.com/sdkforjava)
     (Apache License, Version 2.0) AWS Java SDK :: HTTP Auth Event Stream (software.amazon.awssdk:http-auth-aws-eventstream:2.31.78 - https://aws.amazon.com/sdkforjava)
     (Apache License, Version 2.0) AWS Java SDK :: HTTP Auth SPI (software.amazon.awssdk:http-auth-spi:2.31.78 - https://aws.amazon.com/sdkforjava)
     (Apache License, Version 2.0) AWS Java SDK :: HTTP Client Interface (software.amazon.awssdk:http-client-spi:2.31.78 - https://aws.amazon.com/sdkforjava/http-client-spi)
     (Apache License, Version 2.0) AWS Java SDK :: Identity SPI (software.amazon.awssdk:identity-spi:2.31.78 - https://aws.amazon.com/sdkforjava)
     (Apache License, Version 2.0) AWS Java SDK :: Core :: Protocols :: Json Utils (software.amazon.awssdk:json-utils:2.31.78 - https://aws.amazon.com/sdkforjava)
     (Apache License, Version 2.0) AWS Java SDK :: Metrics SPI (software.amazon.awssdk:metrics-spi:2.31.78 - https://aws.amazon.com/sdkforjava/core/metrics-spi)
     (Apache License, Version 2.0) AWS Java SDK :: HTTP Clients :: Netty Non-Blocking I/O (software.amazon.awssdk:netty-nio-client:2.31.78 - https://aws.amazon.com/sdkforjava/http-clients/netty-nio-client)
     (Apache License, Version 2.0) AWS Java SDK :: Profiles (software.amazon.awssdk:profiles:2.31.78 - https://aws.amazon.com/sdkforjava)
     (Apache License, Version 2.0) AWS Java SDK :: Core :: Protocols :: Protocol Core (software.amazon.awssdk:protocol-core:2.31.78 - https://aws.amazon.com/sdkforjava)
     (Apache License, Version 2.0) AWS Java SDK :: Regions (software.amazon.awssdk:regions:2.31.78 - https://aws.amazon.com/sdkforjava/core/regions)
     (Apache License, Version 2.0) AWS Java SDK :: Retries (software.amazon.awssdk:retries:2.31.78 - https://aws.amazon.com/sdkforjava/core/retries)
     (Apache License, Version 2.0) AWS Java SDK :: Retries API (software.amazon.awssdk:retries-spi:2.31.78 - https://aws.amazon.com/sdkforjava/core/retries-spi)
     (Apache License, Version 2.0) AWS Java SDK :: Services :: Amazon S3 (software.amazon.awssdk:s3:2.31.78 - https://aws.amazon.com/sdkforjava)
     (Apache License, Version 2.0) AWS Java SDK :: SDK Core (software.amazon.awssdk:sdk-core:2.31.78 - https://aws.amazon.com/sdkforjava)
     (Apache License, Version 2.0) AWS Java SDK :: Third Party :: Jackson-core (software.amazon.awssdk:third-party-jackson-core:2.31.78 - https://aws.amazon.com/sdkforjava)
     (Apache License, Version 2.0) AWS Java SDK :: Utilities (software.amazon.awssdk:utils:2.31.78 - https://aws.amazon.com/sdkforjava/utils)
     (Apache License, Version 2.0) AWS Event Stream (software.amazon.eventstream:eventstream:1.0.1 - https://github.com/awslabs/aws-eventstream-java)
     (The Apache Software License, Version 2.0) tapestry (tapestry:tapestry:4.0.2 - no url defined)
     (The Apache Software License, Version 2.0) serializer (xalan:serializer:2.7.3 - no url defined)
     (The Apache Software License, Version 2.0) xalan (xalan:xalan:2.7.3 - no url defined)
     (The Apache Software License, Version 2.0) Xerces2-j (xerces:xercesImpl:2.12.2 - https://xerces.apache.org/xerces2-j/)
     (The Apache Software License, Version 2.0) (The SAX License) (The W3C License) XML Commons External Components XML APIs (xml-apis:xml-apis:1.4.01 - http://xml.apache.org/commons/components/external/)
     (The Apache Software License, Version 2.0) XML Commons External Components XML APIs Extensions (xml-apis:xml-apis-ext:1.3.04 - http://xml.apache.org/commons/components/external/)